- +1
院内神药|医院自制尿素膏PK市售护手霜,冬天护手哪家强?
每到冬天,上海瑞金医院的医生们就能收到一份特殊的礼物——堪称“瑞金版”的护手神器:尿素软膏。天干物燥,连怎么保护手部皮肤都替医生们想好了,特别贴心有没有!

尿素软膏是上海交通大学医学院附属瑞金医院的自制制剂,为白色、乳白色稠度均匀的软膏。主要成分是尿素。作为皮肤外用药,无毒无致敏性,主要用于治疗鱼鳞病,手、足、皮肤皲裂及皮肤干燥等。
事实上,很多医院都有自己“独门秘方”的制剂,只是医院的自制药剂并不被允许在药店销售,仅限医疗机构(或集团)内部凭借处方调配使用,且不得调剂至其他途径。
虽然是外面买不到的自制药物,但并不妨碍我们多多了解其有效成分,并区分下与市售的护手霜的区别。瑞金医院药剂科一名资深药学专家告诉澎湃新闻(www.thepaper.cn),护手霜中最重要的成分,其实就是尿素。
来看看尿素有作用:
1.锁水保湿
尿素可溶解角质蛋白,增加蛋白质的水合作用,显著增加皮肤角质层的含水量并提高角质层的水分保持能力,从而滋润皮肤防止皲裂。
2.抗菌作用。可抑制细菌、真菌的生长。由于它的抗菌属性,尿素产品中的防腐剂需求相对较低。
3.增强皮肤屏障。尿素可止痒并促进肉芽生长,帮助皮肤细胞再生。
4.穿透作用。尿素可以帮助其他药物更易渗透皮肤。因此,尿素软膏经常与其他激素类软膏合用。
尿素软膏的其他辅料,都是软膏类的基质。
重点来了!市面上的各类知名品牌的护手霜、润肤乳其实都含有类似的辅料,根据种类、成分、剂量不同,可以制成不同类型、稠度不一的护肤产品。
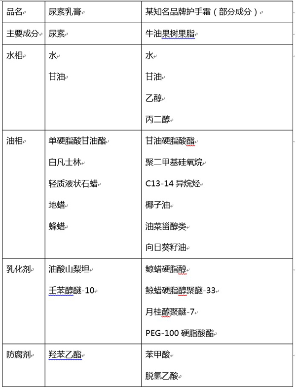
专家罗列了一张表格,针对瑞金医院的尿素乳膏(5.80元/20g/支)和某知名品牌护手霜(市场参考价格50元/50g/支)的成分做了一个比较。
专家就是专家,让大家看得清清楚楚、明明白白!

此时,聪明的你是不是已经有了“小九九”,知道该如何挑选经济实惠的护手霜了?其实,尿素、甘油含量高,一般能起到很好的保湿作用。当然,其他添加成分越多,价格也就越贵。
专家再次提醒,容易过敏的人群在选择护手霜时,应尽量选择含香料、防腐剂少的品牌。另外要着重看下尿素的含量(瑞金版神器的尿素含量可是达到了15%哟!),尿素含量高保湿效果好,还可以更好地滋润皮肤,减少水分流失,预防和缓解湿疹、银屑病、鱼鳞病等。
本文为澎湃号作者或机构在澎湃新闻上传并发布,仅代表该作者或机构观点,不代表澎湃新闻的观点或立场,澎湃新闻仅提供信息发布平台。申请澎湃号请用电脑访问http://renzheng.thepaper.cn。





- 报料热线: 021-962866
- 报料邮箱: news@thepaper.cn
互联网新闻信息服务许可证:31120170006
增值电信业务经营许可证:沪B2-2017116
© 2014-2026 上海东方报业有限公司




