- +1
高利霞/李新建团队揭示杏仁核对狨猴同类叫声的表征机制
近日,浙江大学医学院高利霞研究员和医学院附属第二医院李新建研究员合作在National Science Review在线发表研究论文,报道了清醒狨猴杏仁核对狨猴叫声表征的神经机制。
人类语言和动物叫声是同类之间社交和信息通讯的重要方式。虽然听觉中枢神经系统特别是听皮层对人类语言或者动物叫声的基本声学特性的编码,如频率、声强、时间节律等已有大量深入研究,但是大脑如何表征这些声音所携带的语义、个体身份及情绪效价等信息目前还知之甚少。
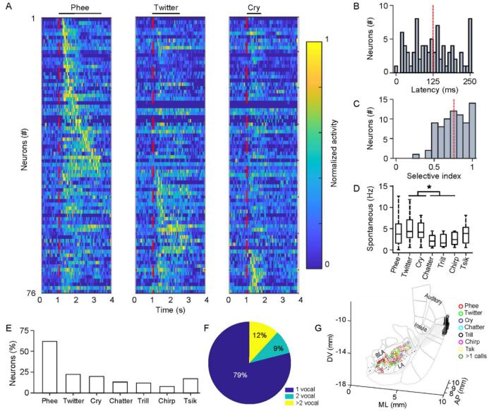
首先,研究者在记录清醒狨猴杏仁核神经元的活动时,播放不同种类的狨猴叫声,发现杏仁核神经元对不同种类的狨猴叫声具有高度选择性,即神经元只对某一类狨猴叫声具有较强反应(图1),不同的神经元选择性地编码不同种类的叫声。然而并没有发现一个神经元同时对携带相同情绪效价的不同种类叫声起反应,提示这些神经元可能不编码声音中的情绪。
图1. 狨猴杏仁核神经元对同类叫声的选择性反应随后,研究者发现与听皮层的神经元相比,杏仁核神经元对叫声反应具有较长的潜伏期及更高的叫声选择性。并且超过60%的神经元特异编码Phee叫声,这与狨猴主要用Phee叫声进行远程交流的行为相一致,这些Phee 叫声反应的神经元主要分布在基底杏仁核(图2)。
图2. 杏仁核神经元对同类叫声的表征特性进一步研究发现,① 杏仁核神经元对其他声刺激的反应较弱;② 杏仁核神经元对正常和时序上反转的狨猴叫声的放电反应差别明显;③ Phee特异反应神经元对Phee叫声的反应强度依赖于声刺激的时序性和完整性;④ 杏仁核神经元对来自不同狨猴个体的Phee叫声进行选择性编码。
综上所述,本研究结果提示:作为边缘系统的重要部分,杏仁核不仅是情感信息处理的重要中枢,也可能是与社交相关的同类语言/叫声感知的重要区域。
浙江大学医学院高利霞研究员和医学院附属第二医院李新建研究员是本论文的共同通讯作者。浙江大学医学院贾国强博士是本论文的第一作者。特别感谢中国科学院院士浙江大学医药学部主任段树民教授及系统神经与认知科学研究所所长Anna Roe Wang教授的大力支持。本研究得到科技创新2030-“脑科学与类脑研究”重大项目(STI2030-Major Projects 2021ZD0204101)、国家自然科学基金面上项目(32170991, 32071097, 31871056)、浙江省自然科学基金重大项目(LD22H090003)、浙江大学脑与脑机融合前沿科学中心以及中国博士后科学基金面上项目(2023M733097)的资助。
来源|科研办
编辑|杨可
排版|赵佳楠
原标题:《National Science Review | 高利霞/李新建团队揭示杏仁核对狨猴同类叫声的表征机制》
本文为澎湃号作者或机构在澎湃新闻上传并发布,仅代表该作者或机构观点,不代表澎湃新闻的观点或立场,澎湃新闻仅提供信息发布平台。申请澎湃号请用电脑访问http://renzheng.thepaper.cn。





- 报料热线: 021-962866
- 报料邮箱: news@thepaper.cn
互联网新闻信息服务许可证:31120170006
增值电信业务经营许可证:沪B2-2017116
© 2014-2026 上海东方报业有限公司




