- +1
搜狗硬件彻底退场,智能硬件不存在“小而美”?

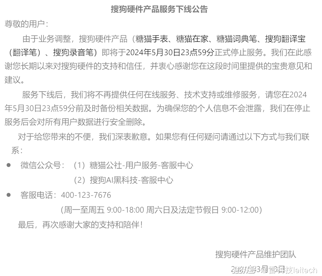
近日,搜狗发布了一则公告,宣布由于业务调整,搜狗硬件产品将于2024年5月30日23点59分正式停止服务。这标志着搜狗旗下糖猫手表、糖猫在家、糖猫词典笔、搜狗翻译笔、搜狗录音笔等硬件产品,将不再提供任何在线服务、技术支持或维修服务。为保障用户个人信息安全,搜狗承诺在服务停止后会对所有用户数据进行安全删除,同时提醒用户及时备份相关数据。

图源:搜狗
自从被腾讯收编之后,搜狗旗下已有至少十项业务被陆续关停,包括搜狗号、搜狗阅读、搜狗借钱、搜狗搜索App、搜狗地图、搜狗游戏中心、搜狗网盟等。伴随着各项业务的调整,不少并入腾讯的非核心业务部门的前搜狗人,大多在数轮的业务调整中离去。
硬件退场,一切早有预兆
智能硬件一度被时任搜狗CEO的王小川视作搜狗除搜索+输入法+浏览器组合之外的第二增长曲线,在他的规划里,智能硬件在搜狗整体营收的占比将达到10%,然而直至搜狗被腾讯收购,也没有达到此标准。
搜狗退市前的最后一份财报显示,2021年第二季度搜狗总营收为1.475亿美元,其中搜索与搜索相关业务营收为1.372亿美元,同比下降43%,占比达到92%;而包括智能硬件在内的非搜索营收为1030万美元,营收占比不足10%。
虽说这部分营收下滑的主要原因是公司收缩非核心业务的战略,但搜狗智能硬件并非没有过挣扎。事实上,搜狗智能硬件业务也有过属于自己的高光时刻。
2014年12月8日,搜狗正式推出公司第一款智能硬件设备——儿童智能手表“糖猫”,宣告开启智能硬件业务的探索。彼时正是智能硬件产业蓬勃发展的时间点,成立仅一年的糖猫在2015年的618大促中取得了相当不错的成绩,成为儿童智能手表类目销量、口碑的双料冠军。

图源:百度百科
在此之后,搜狗陆续发布了词典笔、录音笔、翻译宝、翻译笔等智能硬件产品。2018年,一款名为搜狗旅行翻译宝京东首发上架,销售额突破1000万,拿下京东同品类第一;2020年,定价超过3000元的搜狗录音笔S1上架罗永浩抖音首秀直播间,收获4800万的累计观看人次。
以上列举的是搜狗智能硬件业务为数不多的高光时刻,由2014年发展至今,搜狗智能硬件业务虽偶有起色,但无奈各个细分赛道的竞争对手太过强大。在儿童智能手表赛道,有小天才、阿巴町等专注儿童手表的厂商,也有从智能手表跨界发展的华为、小米等数码大厂。在翻译笔、词典笔、录音笔等硬件赛道,也有科大讯飞、网易有道、阿里巴巴、百度等巨头企业角逐竞争。

图源:搜狗
以词典笔为例,作为智能教育硬件的重要组成部分,搜狗就难以越过科大讯飞和网易有道这两座大山。据洛图科技(RUNTO)线上监测数据显示,2023年中国词典笔线上公开零售市场(不含抖快等内容电商)的零售量为362.6万台,销额达到17.8亿元。
其中科大讯飞的阿尔法蛋和网易有道分列一二名,共计包揽了国内市场54%的份额,爱百分、小天才、samtwos、步步高等排名TOP10的品牌仅占据个位数的市场份额,搜狗更是直接沦为Others。
词典笔只是搜狗智能硬件业务的缩影,仔细观察后不难发现,搜狗加入智能硬件赛道后推出的产品大多瞄准特定人群和特定业务。倒不是说选择赛道的思路有问题,而是对比竞品,产品没有展示出持续吸引目标群体的优势,加上多线作战都面临同样的问题,搜狗硬件业务落得如此下场也并不让人意外。
搜狗落寞,业务所剩无几
回顾搜狗近二十年的发展历程,它在中国互联网PC时代留下了自己的痕迹,而且与搜狐、阿里巴巴、腾讯的互联网巨头都有过渊源。
2003年,搜狐内部孵化出了搜狗引擎,不过此时百度已经稳坐国内搜索引擎的头把交椅,留给搜狗的发挥空间并不多。随后推出的搜狗输入法凭借拼音输入的便捷和准确、以及关联词汇丰富等特点,收获了不俗的用户口碑。据公开资料显示,2010年前后,搜狗输入法的用户使用率达到了79.7%,遥遥领先于其他输入法,这一优势直到2020年才被百度超越。
在此过程中,搜狗前CEO王小川提出了“输入法-浏览器-搜索”三级火箭的流量传导模式,也曾被搜索行业奉为破局的经典商业模式。然而随着移动互联网时代的到来,流量入口发生了转移,跨应用跳转障碍重重令搜索引擎引以为傲的信息收集和整合能力失灵。搜狗也在一众新的浪潮中逐渐被边缘化,原本的搜索引擎、输入法也退出了核心竞赛圈。

图源:搜狗
可以说,自从2021年9月24日搜狗宣布与腾讯完成合并,成为腾讯间接全资子公司起,搜狗作为PC互联网时代的余晖,已经可以预见接下来发生的一切。也就是核心业务融入腾讯,边缘业务逐步清退,这在互联网公司降本增效高峰期尤为明显,不赚钱的业务迎来大规模收缩。
搜狗全线关停智能硬件业务之后,我们明面上能看见的搜狗业务线已经不多了,或许搜狗输入法也会在某天悄悄离开。届时,我们只能在微信看点、搜一搜等融入了融入了搜狗业务的腾讯产品中找到搜狗曾经存在的痕迹。
强者恒强,智能硬件不存在“小而美”
缅怀之余,我们还是得正视搜狗退出硬件业务这件事,智能硬件赛道其余玩家究竟要怎么做,才能活得更久。
在搜狗涉及的智能硬件细分赛道中,小雷看到了一个共同的趋势:强者恒强。少数的头部品牌占据着绝大多数的市场份额,新兴品牌间只有在残酷的市场竞争中脱颖而出,才能在赛道存活下来,这在儿童智能手表、词典笔、学习平板等教育硬件领域的表现更为明显。

图源:Counterpoint
而搜狗硬件业务的关停,小雷认为是多种原因造成的。首先,智能硬件市场竞争激烈,新兴品牌和新技术不断涌现,使得搜狗智能硬件产品在功能和创新上面临挑战,当创新跟不上市场需求,消费者自然会选择其他品牌的产品,这点从销量情况就能直观体现。
其次,智能手机功能日益强大,将许多原本只在硬件产品可以享受的功能集成在智能手机上,导致硬件产品的单一功能很难满足市场的需求,硬件产品及时适应市场变化和用户需求,打造专业度更高的功能才有可能吸引目标群体。
此外,硬件产品的维护和更新需要持续的投入,搜狗大部分营收来源于搜索业务,要求它不计成本投入不怎么赚钱的智能硬件业务显然是不现实的事情。后续我们也看到搜狗基于成本和战略考虑,进行了业务调整。
在智能硬件市场,小品牌往往面临着比大厂更为严峻的挑战。搜狗硬件服务的关停,反映了小品牌在技术、资金、市场竞争力等方面的不足。
在快速发展的科技行业中,持续的技术创新是企业生存和发展的关键。大厂通常拥有强大的研发团队和雄厚的技术积累,能够快速响应市场变化,推出创新产品。相比之下,小品牌在技术研发上的投入有限,难以跟上行业的技术进步,导致产品在功能和性能上逐渐落后。

图源:小度
大厂凭借规模优势和良好的盈利能力,能够投入更多资源进行产品开发和市场拓展。而小品牌往往资金有限,难以承担高昂的研发和市场推广费用,这在一定程度上限制了它们的发展空间。
然而,这并不意味着小品牌没有生存和发展的空间。在小雷看来,精准的市场定位、带记忆点的技术创新是小品牌为数不多能在智能硬件市场中找到立足点的机会。
具体到产品,儿童智能手表对娱乐功能的要求并不高,围绕教育场景打造各类学习类功能、更方便的即时通讯、类似定位等安全功能才是家长对儿童智能手表的真正需求;词典笔需要在翻译准确性和使用便捷性上进行创新,支持更多语种和准确翻译只是入门标准,真正拉开产品距离的是针对不同场景的使用体验;而录音笔则可能会加强与云服务的结合,提供更高效的录音和信息管理解决方案。
尽管智能硬件产品诸多细分赛道有着不同的发展趋势,但从大方向来看,多功能性、智能化以及场景化是每个赛道都需要重视的方向。网易有道、百度小度、科大讯飞等品牌已经开始AI+产品/应用的深度融合,小度学习机Z30、AI全科学习助手“有道小P”APP等产品和应用借助AI技术衍生出了新的使用场景和能力,比如交互更加智能的AI助理、AI学习等功能。
正如手机、电脑、电视等行业所经历的一样,智能硬件行业终将迎来每个细分赛道的AI化进程,小雷相信这也是未来智能硬件发展的大趋势。
2024年5月20日-6月30日,618年中大促来袭,淘宝天猫、京东、拼多多、抖音、快手、小红书六大电商平台集体“听劝”,取消预售、疯狂杀价!
手机数码、AI PC、智能家电、电视、小家电、空冰洗等热门AI硬科技品类摩拳擦掌,战况激烈。
雷科技618报道团将全程关注电商平台最新战况,AI硬科技品牌最新动态,电商行业全新趋势,敬请关注,一起期待。
本文为澎湃号作者或机构在澎湃新闻上传并发布,仅代表该作者或机构观点,不代表澎湃新闻的观点或立场,澎湃新闻仅提供信息发布平台。申请澎湃号请用电脑访问http://renzheng.thepaper.cn。





- 报料热线: 021-962866
- 报料邮箱: news@thepaper.cn
互联网新闻信息服务许可证:31120170006
增值电信业务经营许可证:沪B2-2017116
© 2014-2025 上海东方报业有限公司




