- +1
“花好几万买的高阶智驾”,第一批吃螃蟹的人后悔了吗?
原创 大勇 42号车库
2024 上半年,车企讲的智驾故事越来越精彩,在有限的时间里进行着一轮轮关于占领用户心智的角逐。3 月底,小米 SU7 发布,将今年自动驾驶的目标直接对准行业第一阵营;4 月初,马斯克宣布将在 8 月推出 Robotaxi(无人驾驶出租车);4 月底,马斯克访华,一时间关于特斯拉 FSD 入华的猜测铺天盖地;6 月底,魏建军在重庆亲测 NOA,宣布 8 月会率先在保定、深圳、成都、重庆 4 个城市开放 NOA……
今天,理想宣布无图 NOA 开启全量推送,不再受城市限制。此外,包括蔚来、理想、小鹏在内的多家车企开始发力端到端大模型,以求在新一轮智驾竞赛中占得先机。
小米的入局和特斯拉 FSD 入华的消息,无疑造就了新一波鲶鱼效应。不过,虽然国内市场整体对智驾的接受度不断提高,但付费的意愿却在降低。
《2024 麦肯锡中国汽车消费者洞察报告》显示,在价格战的影响下,中国消费者对智能驾驶的接受程度上升,但支付意愿出现明显下滑。
我们在微博上发起了一次关于智驾付费意愿的投票,其中 44.4% 的参与者对智驾付费最多能接受的价格在 2 万以内,还有 37.8% 的参与者选择了「不需要选装」。
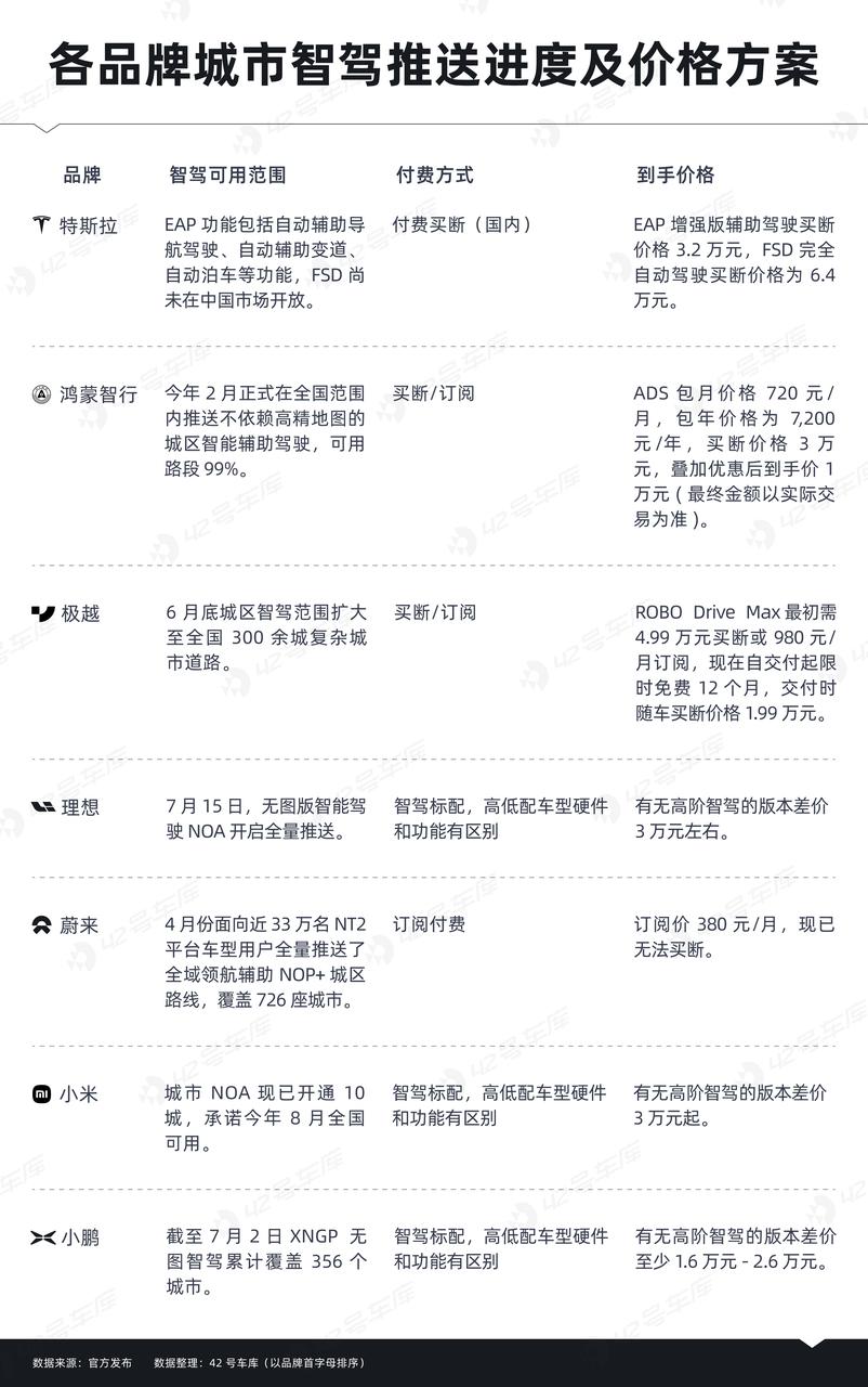
整理了几家推出了城市 NOA 功能的品牌的推送进度和当前的价格方案:
在车企和车主们共同的想象中,智能驾驶安全可靠,代替人类进行所有繁琐的驾驶步骤,平稳地驶入所有人类能开的道路……现在,「全国都能开」「有地图的地方都能开」也已经成为了车企宣传智驾的发力点。对于选择了高阶智驾版本或进行订阅付费的用户来说,已经推送的智驾功能实际体验到底如何?当下的智驾值得买单吗?对于没有选择的用户,价格是否形成了障碍?
我们采访了几位车辆搭载了智驾功能的车主,从他们的角度感受一下当下智驾的发展水平,试图感知真正的人车共驾时代与我们的距离。
车主「好好睡觉」:并没有觉得它开得很像人
所在城市:成都
选购车型:理想 L8 Pro
身份描述:32 岁,银行工作者
车主自述:
我买车的时间是 2022 年,是理想 L8 首批盲订的车主,应该是成都的前几台车。我买的 Pro 版没有激光雷达,也就没有城市智驾的功能。
当时 Pro 版和 Max 版的差价大概是不到 4 万,没选择 Max 版主要是因为当时买来是作为一个过渡用车,想 2 - 5 年后再换一辆,如果差价在 2 万以内的话可能就会考虑 Max 了。
当时,市面上的智驾只有特斯拉的还过得去,所以买车时主要是考虑的品牌价值、家庭需求,智驾并不是很重要的考虑因素,只是一个加分项,所以更多考虑了性价比。
因为工作原因,我跟汽车行业的主机厂打过很多交道,了解到激光雷达和视觉方案的融合很困难,另一方面又觉得汽车会变成数码产品,产品更新很快,激光雷达作为硬件又没法更换,担心买了 MAX 版很快就会变成韭菜。
现在回过头来看,只要是当时买了新能源车的人,都有点像韭菜。
用到现在,我的总里程是 24,000 km,智驾里程接近 3,000 km,智驾里程占百分之十以上,主要是在城区的高架桥、城市快速路等封闭道路上使用。
如果是没有多出入口的情况,智驾的表现还可以。我不敢在高速路上使用是因为它对水马、锥形筒等障碍物的识别很困难。如果前面是一个水泥墩,它可能会直接撞上去,我已经遇到很多次差点撞上去的情况。
另外,在十字路口左转时,智驾做不到进入左转待行区等待,对于红绿灯的识别也出现过问题,临时刹车躲避的时候顿挫感很强烈,关于变道的决策也很保守,必须要等前后的车辆留够距离。
所以我使用智驾更多是在平直道路、左右没有匝道进来或上下班非常拥堵不能变道的场景。现在,我已经基本摸熟了它会在哪些点位犹豫,比如我预料到前方 5 km 会到匝道处,就会先关掉智驾。
总体来看,智驾给我一种勉强够用的感觉,能帮我节省一些精力,但我并没有觉得它开得很像人。
我之前对新能源车很感兴趣,前后已经试驾了十几台带智驾功能的新能源车,体验是至少在现阶段,还没有能支撑让智驾完全替代人的硬件软件和算法策略,智驾只适合一些比较普通的场景,所以我对现阶段的智驾并没有抱太大期望。
我希望接下来激光雷达和视觉方案能尽快融合,这样安全冗余会更高。外观方面,激光雷达如果安在头顶上会有点奇怪,我更倾向于顺畅平滑的设计。
我也期望接下来 Pro 版也能用视觉方案做好城区智驾,也问过官方这个问题,官方的回复是 Pro 版也会跟上,但主要适用于高速和城区一些特定的场景。希望能尽快推出记忆领航功能,先把一些通勤的固定路线这种主要的需求解决,技术上的难度可能小一些。
车主「Hello 咖啡鸭」:我对智驾包价格的心理预期在 8,000 元以内
所在城市:杭州
选购车型:问界 M5 智驾版 + 智界 S7 Max RS
身份描述:36 岁,医生
车主自述:
我是去年 6 月提的问界 M5,智界 S7 刚刚提车,正在体验。当时我买车选择智驾版是因为华为主打的就是智能和智驾,是双智天花板,所以智驾肯定要买,不然买这个车是没有意义的。如果不是华为赋能,可能不会去考虑这些车。
在接触智驾之前,我的预期就是做到像今天这样的地步,不再需要自己动手,什么路都能自己开,设想得比较科幻。实际体验下来跟预期有一些差距,买了问界 M5 之后过了一年才算是把这个梦圆上,现在的版本已经比较好用了。
相比其他品牌,华为的智驾真的挺好用,理想、蔚来的车我都去试过,还是觉得问界更能带给我安全感。
一开始杭州的覆盖程度比较差,只有主城区的部分路段能用,所以之前的使用频率不是很高,包括高速高架在内的智驾里程只占百分之四五十。
现在我基本上每天都会用智驾开车,截止到现在有 36,900 km 的总里程,其中智驾里程接近两万六七。从今年 4 月份开始,我的智驾里程占比达到了 90% 左右。
智驾给我带来的最大便利就是有路就能开,帮我缓解了一部分紧张。尤其是它的 AEB 功能,能够 360° 地监控车辆所处的环境,大雾天气也能把前方所有车辆识别清楚,帮我及时止损了很多次,很能给人安全感。
在 1-2 小时的通勤时间里,高峰期我的接管次数一般都小于两位数。智驾的风格比较保守,以安全为主,最近两个月的效率逐渐有所提升,但也随之带来了一些急加速等激进的表现。
现在的版本被加塞的频率也低了很多,现在它开始有一些很像人的博弈了。
习惯用智驾之后,我发现自己的驾驶习惯已经被智驾改变了。其实这么多年我一直是作为驾驶者,现在我作为乘坐者,观察到对别人来说我先前的动作可能不太友好或者影响到通行,所以我现在开车会更加去考虑别人的感受,在不用智驾功能的时候,我开车也变得偏保守和规范了。
我买问界 M5 时有首销权益,选装 ADS 用了 3,000 块,现在刚提的智界是用的 7 月 1 日之前的权益,花了 6,000 元,相对于选装智驾用的价格,我觉得体验是物超所值的,相比于特斯拉这种品牌的定价已经非常合理。
7 月 1 日之后,ADS 的落地价格涨到了 1 万,对我来说就有点偏贵了,我的心理预期是 8,000 元以内。
华为的智驾仍然存在的一些问题就是没法正确识别一些可变车道和空中标识,还有一些决策决策跟地图的逻辑有偏差,一些复杂路段没法正常通行。
比如接近红绿灯的时候,会有虚线到实线的转换,但在城区速度相对较慢的时候,可变道的距离很短,ADS 可能没有设置好阈值,导致会出现虚线的时候变道,但后轮会踩到实线的问题。
接下来我希望它真正做到所有路都能开,不要有断点,最好能识别一些可变车道,潮汐车道和公交车道的识别也需要优化,期待下一个版本的改进。
车主「pink_dude」:达到可以完全交给智驾的状态至少还需要 10 年。
所在城市:武汉
选购车型:蔚来 ES6
身份描述:24 岁,自由职业
车主自述:
去年 6 月 ES6 这款车刚发布的时候我就下定了,这是我第一辆车,智驾在我的考虑因素中并不靠前,原因是虽然智驾在高快速路挺有用,但我觉得各家智驾在城区的表现还不能做到完全不用管的状态,没有达到我的预期。
我在接触智驾之前觉得自己的预期并不高,希望能解放双手,不用太在意路上的干扰,开车的时候轻松点就可以。之前觉得以现在的发展水平,可能过个两三年就可以达到 L4 级别。但现在来看离我的预期还有挺远的距离。
我买车的时候,NIO Pilot 智驾包送了两年。如果之后需要订阅付费,按照现在的版本和价格我应该不愿付费,可能超长途会定一个月。因为相比体验, 380 / 月的价格挺贵的,而且我比较愿意自己开车。如果之后能达到真正的 L4 级别,我应该就会有付费意愿了。
智驾目前也给我带来了一些便利,在高、快速路或高架桥上可以一路畅通,体验非常好,甚至可以看一下旁边的风景,加减速和变道的逻辑都比较高效和舒服。
之前开我爸的油车的时候,没有任何辅助驾驶功能,在高速上连续开两个小时以上我就觉得非常累了,但现在用 NOP 的话,只要电池够用,中途就不需要休息。
在城区比较好用的场景是在上下班特别拥堵的蠕行路段,但开了 NOP 之后车辆就可以自动跟车,不用自己来回切换刹车油门。车道居中也真的很稳,车很少的大直路就可以直接丢给智驾。
现在蔚来的智驾基本可以全面覆盖我出行的场景,覆盖率达到了 99% 以上,但在快速路和城区切换的时候可能有几十米衔接不上。
总体来看,我觉得智驾的效率还是不高,开得没我好,我是一个开车比较激进的人,而它实在太磨叽了,所以城市路况复杂的时候我就会接管。
比如变道的时候需要预留出很大的距离,一些司机不严格按照车道居中来开而是往我这边偏移的时候,智驾就会判断为前方车辆在变道,路旁有违停车辆稍微侵占机动车道时也会被系统判断为这辆车正在行驶,绕行很困难。
智驾变道的逻辑也有点奇怪,有时候在非常拥堵,根本不可能变道的情况,它会一直打转向灯,这时候我只能把它退出。还会遇到一些惊险的情况,比如变道变到一半发现后方有车,它就会马上回原车道,但这时原车道的车已经上来,它就会减速卡在中间,很危险。
除此之外,还出现过信号灯误识别的问题,但大部分情况下不影响驾驶。路况复杂的路口转弯也有些慢,行人离几米远它也会选择停下。
我觉得武汉的路况比较恶劣,有些路段比较惊险,意外情况也很多,有些司机不会严格守规则,所以车一多我就基本不用智驾了。但由于蔚来智驾整体的策略偏保守,安全性还可以,如果能接受智驾规规矩矩慢悠悠地开,也可以不用接管。
我没有深度体验过其他品牌的城市智驾,但就目前从网络上了解的信息,我觉得就算是用了其他品牌的智驾,我也不太敢全程在城区使用它。
目前来看,我对智驾发展速度的预估不是很乐观,现在在推广的端到端也并不是完美的解决方案,如果想达到像电影那样完全不需要人开的状态,至少还得用 10 年吧。
我觉得现在对智驾的推广还没有到成熟的阶段,大多数人还是在观望。车企宣传智驾的时候需要在安全的宣传上客观一些,很多人可能盲目地接受宣传,对智驾盲目信任,方向盘脱手或玩手机,我觉得这是很大的安全隐患。
车主「聂先生」:整体来看现在的智驾远远没达到预期
所在城市:上海
选购车型:问界 M5 后驱智驾版
身份描述:28 岁
车主自述:
因为工作原因,我深度体验过市面上多款新能源车的智驾。体验下来我觉得高速智驾各家都没什么大问题,城市智驾表现最好的应该是华为的 ADS,但整体来看其实现在的智驾远远没达到预期。
我从 2019 年起就开始通过发布会、车友群和新闻资讯等渠道了解智驾,对智驾的期待就是能够能在我大部分的出门场景中用上,很大程度地缓解我日常通行中的驾驶疲劳。
刚买车的时候,我抱着一种尝鲜的心态去体验智驾,还会拍一些视频发到车友群或社区,但新鲜感过了之后,真正把智驾当作一个功能或体验来看待时,反而没那么愿意用了。现在在城市道路驾驶,除非交通非常通畅或时间很晚,基本都会自己开。
差不多在接近两年的时间里,它们的功能一直是受限的,在很多地方用不了,并且在乘车时的体感非常差。
举个最简单的例子,相比我自己开车,智驾在红绿灯的起步和刹停时永远都有顿挫感,更不用讲在平时行驶中加减速的娴熟程度、控车的柔和程度,跟我自己相比差得非常远。
在决策方面,智驾的表现也远不如人。比如车子永远找不到一个合理的时机和速度去并线,以及该用什么样的方式和行动轨迹让对方知道你要并线,并且如何不让行动轨迹展现出很强的侵略性。
当人类真正成为一个熟练的驾驶员时,能够认识到并线最重要的就是时机,需要找到对的时间窗口、距离窗口和速度窗口,如果能做到既不影响前车和后车,也不影响自己的行驶,就可以称之为完美并线。
在我自己的操作中,几乎百分百都是完美并线,但智驾来操作的话,十次里面至多有一两次,最终虽然可以完成,但体感上会不舒适。
此外,再加上由于智驾缺少驾驶意识所带来的与其他车辆的博弈、变道的决策不够明智、对红绿灯和潮汐车道等道路标识的识别有失败的几率等因素,以及可能会被其他车辆鸣笛闪灯,这些都会加重我的驾驶焦虑。
总之,智驾有太多东西需要理解,开高速我很喜欢用智驾,但在城区中,即使我不需要在开车的时候玩手机,这些不好的体验也都会刺激我,让我重新夺回驾驶舱的掌控权。
现在大部分国内车企都会把智驾功能放到不同的车型版本中,买搭载城市智驾的高配版可能多花个两三万。
目前来看,虽然两三万的差价对厂商来说可能是亏钱的,但我觉得高阶智驾带来的体验加成完全不值多出来的价格,在体验的升级上也非常缓慢。如果把这些钱用来选别的配置,在体验上的加成可能更直接。
比如从三车道变成二车道的情况,或者从匝道上高速汇到主路的情况,从最早的高速领航就已经有了这个功能,差不多四年的时间,各家厂商迭代出了各种版本,但仍然把握不好并线的时机,只是提高了并入的成功率。
又比如红绿灯识别这种日常驾驶必要的功能,最近这两年才有厂商能做到,还有很多厂商做不了。
大家对于智驾的期待和认知,在不同群体之间有很大偏差。我身边的大多数人只是将智驾作为一个普通的配置来考虑,还没有到不可或缺的地步。
不过,现在智驾既然已经成了整个配置选择中的一环,不管体验如何,一定会倒逼着没有这个配置的厂商去做。但从目前的使用体验上来看,我认为哪怕再过几年它的进步也相对有限。
与此同时,我觉得智驾的商业化也越来越渺茫。这是因为智驾的物料成本和研发成本都非常高,最后做出来的东西几乎是零毛利,用户也没有觉得很好用。大家逐渐认可了用 2-3 万来买一套智驾系统的方式之后,就没法回到原来的软件付费模式了。
所以我觉得现在整体的趋势是最后会把智驾做成一个大家不得不做的东西,但国内厂商的目的在于通过智驾做出新能源产品的差异化优势,这能帮车企吸引到一批关注智驾的用户,并且这部分用户还在持续增长。
只是这样下去,智驾基本上没办法给车企赚钱。车企用人成本越来越高,做出来的产品越来越技术导向,赚的钱却越来越少。
车主「Lucas」:现在的智驾都不是很丝滑
所在城市:广州
选购车型:极越 01 Max
身份描述:33 岁,文案策划
车主自述:
我是一个油车置换的车主,第一辆车是传祺 GS4,开了大概 8 年。我买车时的需求是智能化程度高、有自动驾驶功能、舒适、外形原创而且得够帅,智驾在我的众多考量因素中排在第四位,前三名分别是价格、外形设计和车型。
我选择极越 01 是因为它用的是纯视觉方案,没有头上那些激光雷达,极越的整个外形设计也很好看,而且采用的是百度的智驾方案。我还听说极越用的是吉利的生产线,浩瀚平台下的车型和用料都非常不错。
在极越之前,我从没体验过智驾,一开始是希望这款车的智驾基本上能让我上下班通勤或出游的场景都能使用。
高速的智驾对我最明显的帮助是,我不需要每时每刻都盯着路况,在高速上不会那么累。如果晚上上高速,人来开可能受限于视野和光线不好,会开得比较慢,但让车自己开的话,还是可以顶着 120 km/h 的时速跑,极越的变道和超车我觉得比我开得好。
但现在的问题是,我上下班完全用不了智驾,因为广州只开了中心 4 区:天河、荔湾、越秀、海珠,而且还是只有某些路能开,但我上下班不会经过这些区,也不需要走高速和高架,所以每天来回 100 多公里,完全用不上 PPA。我周末出行也还是在附近那些没有被 PPA 覆盖的区域,只能说基本上高速就会用,现在用的最多的是自动泊车功能。
极越的智驾在高速上的效率还可以,但一些决策还是跟不上人,之前会很喜欢跟着大车尾巴跑,后期有大车靠近的时候,正常人都会加速通过,它倒会选择减速。在高速遇到一些情况会直接刹停,容易造成追尾,也有一些无效变道和画龙的情况,现在也没法掉头。
高速车流多的话我也会关掉智驾,因为开起来会感到顿挫,而且跟车距离太远,容易被加塞。体验下来我发现 LCC 车道居中不怎么好用,很机械,遇到障碍车时刹停也很机械。
3 月底我提车的时候,极越的智驾只开通了 5 个城市,现在虽然说开了 300 城,但具体每个城市覆盖多少里程没有公布。极越方面说年底有百度地图的地方,全国都能开。极越的 OTA 升级是每个月一次,月月开新车,但智驾的体验并没有明显的提升。
我觉得现在的智驾都不是很丝滑,接下来就希望高阶智驾能越做越好,早日实现 L4,并且越来越丝滑。我个人的话,并不盲目追求「0 接管」,更喜欢人车共驾。技术上我建议上端到端大模型,多让 AI 去学习,而不是给具体的指令,这样容易造成「卡顿」。
车主「黄先生」:智驾发展得越来越好是板上钉钉的事
所在城市:宁波
选购车型:小鹏 G9 702 超长续航 MAX
身份描述:35岁,产品经理
车主自述:
选择小鹏 G9 是因为当时只有这一个 800V 的车,小鹏也是为数不多的几家宣布城市智驾上车的车企,XNGP 已经有了具体的时间规划。
此外,双腔空悬也是市面上很少有的配置,例如 5D 音乐座舱等很多功能都领先了两三年。不过我最看重的因素还是智驾。
我认为小鹏当时发布了市面上最好的车,这辆车即使是放到今天来发布价格合适的话也会卖爆,但营销做得非常拉垮。
我买小鹏 G9 的时候有两个版本可选,Pro 版和 MAX 版。Pro 版只有一个 Orin 芯片,没有激光雷达,MAX 版有两个 Orin 芯片和两个激光雷达。
这两个版本只差了 2 万块钱,我觉得不上 MAX 版是一件非常亏的事,两万块钱买到了两个激光雷达,还多了一颗智驾芯片和 5G 网络。
最关键的差异是,后期的更新是以主打城市智驾的 MAX 版为主的,所以买小鹏就得买智驾版,我体验下来也觉得物超所值。
我买车的时候小鹏城市智驾还没上车,试驾的时候只能体验高速 NGP。当时对 XNGP 的预期就是希望能做到不用人管,我就在驾驶座当个吉祥物。迭代到现在,我觉得它已经达到了我预期的 80%。
除了华为的智驾,市面上的城市智驾我基本都体验过了,高速智驾相当于小学生题目,各家表现基本都可以,但整体舒适性和城市智驾的表现还是小鹏最好,比如对加塞车的反应很快,刹车时既能保证安全又不会影响体感,此外 XNGP 的视觉识别已经能识别出公交专用车道和限速标识,对红绿灯的识别也很精准。
小鹏智驾的一个核心亮点在于,其他车还在研究城市 NOA 等功能的时候,它就已经推出了 AI 代驾,可以记住和模仿我的驾驶习惯,让我感觉它开得跟我一样。
除了 AI 代驾,小鹏的智驾在人车博弈和车车博弈方面也非常强。如果发现有人在路口,它不会一脚急刹停在那,而是试着往前走一点,如果发现人不动了就继续往前走。如果向左变道时左后方有车,一般发现变道出现问题就会变回来,但如果变道已经超过 50%,它就会继续变,因为知道后面的车会减速。
我的驾驶习惯已经完全被小鹏的智驾改变了,现在,我的智驾里程达到了 90% 以上。我上班的路程大概是 13 km,XNGP 表现最好的时候是 0 接管,表现差的话接管两到三次。
不过,小鹏的智驾也有一些需要改进的地方。比较早期的时候,跟大车的距离有点近,急刹会有点不舒服,现在的版本早就改掉了,小鹏的版本升级可以说是行业最快。
现在遗留下来的问题就是舒适性方面,智驾开比人开容易晕车。此外,在启动和退出智驾的时候,车辆会突然加速或减速,这一瞬间往往让人很不舒服。还有一些比较傻的表现,比如经过斑马线后才反应过来刚刚的斑马线旁有行人,然后停顿一下,还有在十字路口右转的时候特别慢。
小鹏还需要改进的一个点就是有时候不用太守规矩,可以适当把绕行障碍物的能力放开,有时候前方车速极慢,需要跨越实线绕行,但智驾开车可能就会一直跟在车后面,人类司机就不会做出这么傻的举动。
不过,我属于小鹏新版 XNGP 的内测用户,用的是无限 NGP,只要有路就能开,等 7 月底面向所有用户推送的时候,这个问题可能就解决了。
我觉得在高阶智驾的推广上,各家都做得稀烂。我跟身边很多人交流过,一种是坐过我车的,一种是没坐过的。没坐过的人怎么都不相信现在智驾已经发展成这样了,而坐过我车的人都会说,小鹏真牛。所以让用户身临其境地体验,形成具身认知至关重要,比看再多小视频都有用。
我觉得智驾发展得越来越好是板上钉钉的事情,所以推广智驾能让城市的交通效率大幅提升,如果再加上车路协同能力的运用,鬼探头引发的交通事故也会减少,只要把人这个不稳定因素的比例往下降,交通效率就会变高,这就是智驾的未来。
写在最后
智驾果真如一开始的想象,丝滑地融入了车主的生活吗?
在这次深入的智驾体验交流中,我们见证了车主们对智能驾驶技术的复杂情感和真实反馈。他们对智驾的期待,如同对一场科技革命的憧憬,既充满好奇也伴随着审慎,对技术的局限性保持着清醒的认识。
目前来看,大家享受到了智驾带来的便利,但距离智驾技术的全面成熟、达到完全放手的驾驶自由,还有相当的距离。
开城速度、推送节奏和芯片数量,都不能直接代表智驾水平,决定用户是否愿意付费和使用智驾的,仍然是智驾在实际场景中带来的体感和稳定性。
此外,解决问题的效率和更新速度也影响着车主的体验。车主「黄先生」受访第二天晚上,小鹏就进行了 OTA 升级,解决了不能跨越实线绕行和绕行前需要停下再发起绕行的问题。发文之前,蔚来也推送了新版本,车主「pink_dude」的评价是:变道逻辑改进很大,跟车比之前更平缓了,很接近人开,整体比上个版本效率提高不少。
智驾技术的推广和完善,需要的不仅是技术的突破,更是对用户体验的深刻理解和持续优化。车主们对智驾的安全性、可靠性以及价格敏感度的担忧,提醒着我们,技术的完善和市场的教育同样重要。智驾的未来,不仅在于技术的成熟,更在于能否赢得消费者的信任和支持。
随着智驾技术的不断进步,我们有理由相信,它会不断变得聪明和强大,逐渐融入车主的日常生活。
但在此之前,厂商需要倾听车主的声音,不断优化产品,提升服务,确保智驾技术的每一次迭代都能给用户带来更好的体验。只有这样,智驾才能真正成为连接人与未来的重要纽带。
撰文:大勇
原标题:《「花好几万买的高阶智驾」,第一批吃螃蟹的人后悔了吗?》
本文为澎湃号作者或机构在澎湃新闻上传并发布,仅代表该作者或机构观点,不代表澎湃新闻的观点或立场,澎湃新闻仅提供信息发布平台。申请澎湃号请用电脑访问http://renzheng.thepaper.cn。





- 报料热线: 021-962866
- 报料邮箱: news@thepaper.cn
互联网新闻信息服务许可证:31120170006
增值电信业务经营许可证:沪B2-2017116
© 2014-2026 上海东方报业有限公司




