- +1
造谣明星患艾滋病,判了!
2020-10-10 12:10
来源:澎湃新闻·澎湃号·媒体
字号
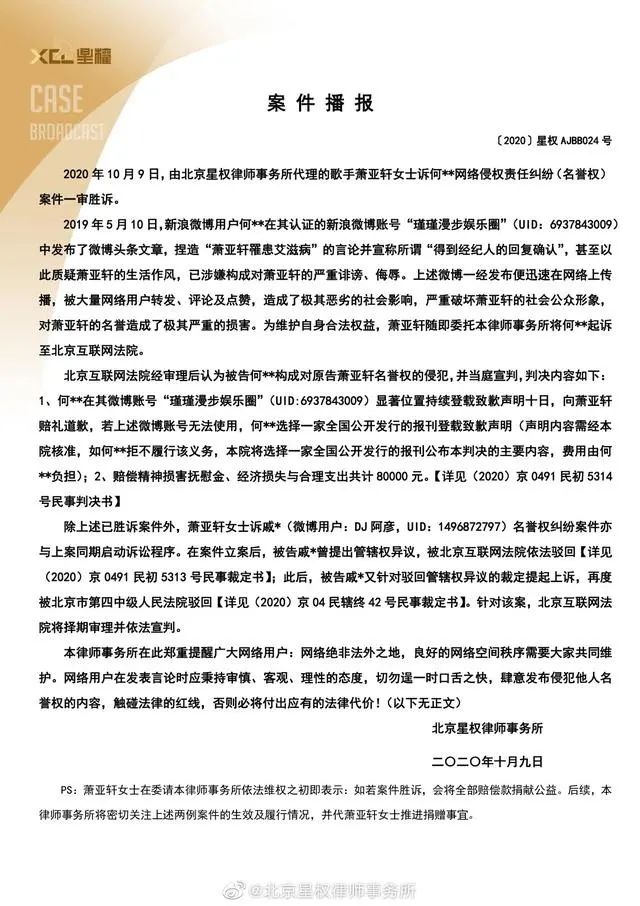
“萧亚轩得了艾滋病”“消息已经得到经纪人的回复确认”……大约一年多前,歌手萧亚轩遭网友恶意中伤,说她沉寂多年是因为罹患HIV(艾滋病)。这令萧亚轩忍无可忍,去年通过律师发表声明,控告网友侵犯名誉权。10月9日,北京星权律师事务所发布案件播报,萧亚轩诉某网络用户网络侵权责任纠纷(名誉权)案一审胜诉。
北京星权律师事务所发布案件播报被告因在其注册、运营的微博账号中发布针对萧亚轩的诽谤/侮辱内容,被主审法院判定构成对萧亚轩名誉权的侵犯,须在上述微博账号显著位置持续登载致歉声明十日,向原告萧亚轩公开赔礼道歉,并赔偿其精神损害抚慰金、经济损失与合理支出共计80000元。
据悉,萧亚轩此前曾委请律师事务所,如若案件胜诉,会将全部赔偿款捐献公益。
官司胜诉后,萧亚轩在微博表示了对大家的感谢,“谢谢这道光芒……谢谢相信和互信……我母亲微笑了,谢谢你们。”
之所以萧亚轩本人和公司的回应都特别提到她的母亲,因为萧亚轩正是去年母亲节当天决定为自己维权的。她发文表示,沉默是金在自己身上已经变成沉默是“惊”,不堪谣言困扰的她终于决定:为了自己的母亲向造谣者提出诉讼。来源:新京报、潇湘晨报、红星新闻
原标题:《造谣明星患艾滋病,判了!》
特别声明
本文为澎湃号作者或机构在澎湃新闻上传并发布,仅代表该作者或机构观点,不代表澎湃新闻的观点或立场,澎湃新闻仅提供信息发布平台。申请澎湃号请用电脑访问http://renzheng.thepaper.cn。
+1
收藏
我要举报





查看更多
澎湃矩阵
新闻报料
- 报料热线: 021-962866
- 报料邮箱: news@thepaper.cn
互联网新闻信息服务许可证:31120170006
增值电信业务经营许可证:沪B2-2017116
© 2014-2026 上海东方报业有限公司
反馈




