- +1
云南新增两处国家工业遗产,昆明这处包含13个山洞
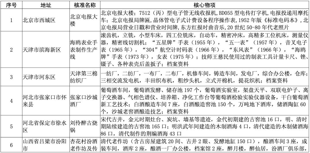
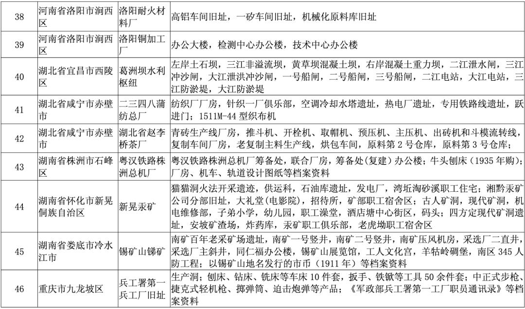
近日,工信部公示了第四批国家工业遗产拟认定名单,包括北京电报大楼、天津海鸥表业手表制作生产线、长春电影制片厂等62处工业遗产。云南入选遗产分别为昆明市西山区国营第二九八厂旧址、玉溪市易门县易门铜矿。公示期为2020年11月19日至27日。
国营二九八厂(云南光学仪器厂)成立于1939年,前称是第二十二工厂,是中国第一个军用光学厂,创造了中国光学史上的无数个第一。1939年,中国第一台军用双筒望远镜在抗战最艰苦的岁月中制造成功,命名为中正式望远镜(6x30),为中国光学事业的发展做出了巨大的贡献。
据了解,2017年到2019年,工信部先后认定发布了三批共102项国家工业遗产名录,在第四批国家工业遗产申报认定工作中,各地申报踊跃,申报数量达到近200项,同比增长50%。
国家工业遗产申报范围主要包括:1980年前建成的厂房、车间、矿区等生产和储运设施,以及其他与工业相关的社会活动场所。申请国家工业遗产需工业特色鲜明、工业文化价值突出、遗产主体保存状况良好、产权关系明晰,并具备以下条件:
1.在中国历史或行业历史上有标志性意义,见证了本行业在世界或中国的发端、对中国历史或世界历史有重要影响、与中国社会变革或重要历史事件及人物密切相关,具有较高的历史价值;
2.具有代表性的工业生产技术,反映某行业、地域或某个历史时期的技术创新、技术突破等重大变革,对后续科技发展产生重要影响,具有较高的科技价值;
3.具备丰厚的工业文化内涵,对当时社会经济和人文发展有较强的影响力,反映了同时期社会风貌,在社会公众中拥有强烈的认同和归属感,具有较高的社会价值;
4.规划、设计、工程代表特定历史时期或地域的工业风貌,对工业后续发展产生重要影响,具有较高的艺术价值;
5.具备良好的保护和利用工作基础。
第四批国家工业遗产拟认定名单








(点击查看大图)来源:昆滇经济
喜欢此内容的人还喜欢
原标题:《云南新增两处国家工业遗产,昆明这处包含13个山洞》
本文为澎湃号作者或机构在澎湃新闻上传并发布,仅代表该作者或机构观点,不代表澎湃新闻的观点或立场,澎湃新闻仅提供信息发布平台。申请澎湃号请用电脑访问http://renzheng.thepaper.cn。





- 报料热线: 021-962866
- 报料邮箱: news@thepaper.cn
互联网新闻信息服务许可证:31120170006
增值电信业务经营许可证:沪B2-2017116
© 2014-2026 上海东方报业有限公司




