- +1
算无遗策,画无失理?——算法合规在平台经济反垄断中的应用
以下文章来源于金杜研究院 ,作者宁宣凤 吴涵等
金杜研究院金杜律师事务所是亚洲地区居于领先地位的综合性律师事务所,专注于为中外客户就各类境内及跨境交易提供全方位的法律解决方案。“金杜研究院”是唯一官方认证账号,致力于成为与您沟通的桥梁并综合展现金杜的专业技能和律所文化。
点击标题下「蓝色微信名」可快速关注
小记:在五六年前,平台垄断的理论和实践基础尚未完全成型,但没有阻止我们在反垄断合规法律服务中关注新型平台经济反垄断问题,如“堂吉诃德”般投入到数据竞争力,算法共谋等理论研究中,并迅速以此为基础拓展数据合规及治理业务。[1]时光荏苒,当平台经济反垄断问题被社会关注,大数据杀熟以及算法共谋等问题逐渐凸显的时候,我们将从数据合规和反垄断理论相结合的交叉学科角度和大家一起分析数字社会的合规问题。
11月10日,国家市场监管总局公布了《关于平台经济领域的反垄断指南(征求意见稿)》(以下简称“《指南》”),引起了社会的强烈反响。尤其《指南》在多处提到以技术手段、数据和算法等工具实施垄断行为,标志着监管部门开始关注平台企业利用算法实施共谋、“大数据杀熟”、“搜索降权”、“二选一”等可能侵害消费者权益的行为。虽然数据和智能算法在驱动经济增长、改善市场环境、增进消费者福利等方面起到了重要作用,但正如古希腊诗人索福克勒斯所言,进入凡人生活的一切强大之物,无不具有弊端。许多原本有利于提高市场透明度的科技进步,却讽刺地给消费者带来了伤害。[2]具体到智能算法层面,在该领域目前最受关注的包括基于算法形成的共谋和歧视等问题。
一、“合纵连横,暗度陈仓”——由算法导致的共谋
顾名思义,算法共谋即通过算法实施的共谋行为。数据驱动的算法可以做到实时监测市场中竞争对手的价格变动,并据此调整自身的商品定价,这样的技术优势使得算法共谋相比于意思交流的常规形式更有隐蔽性,给市场带来更长久的伤害。
算法如何导致共谋
由于算法具有降低定价/改价成本, 提高决策质量等优势,使得算法在降低运营成本,提高运营效率等方面为企业提供了诸多助力,越来越多的企业开始使用算法。但同时,算法的“隐蔽性”特点也给共谋的形成提供了条件。具体而言,两个或者两个以上相互竞争的企业可能通过使用相同或类似的定价算法,并依据市场数据实时调整价格,通过该算法应对其他平台价格变动,从而实现动态固定效果。此时,这两个市场竞争者甚至不需要就此问题作出明示同意,只需要默认使用同种定价算法即可实现共谋。这是由于,当一家企业提高了价格,其竞争对手可能立即对此作出反应,重新判定市场情况,并迅速提价,从而导致市场中的主要竞争者形成了一个隐形的价格联盟,该等商品的价格最终达到动态平衡,从而形成非竞争性市场。
常见的算法共谋
算法共谋理论的提出者阿里尔·扎拉奇教授提出了四类算法共谋,即信使类共谋、轴辐类共谋、预测类共谋,以及自主类共谋。每一类共谋都具有不同的特征,我们根据算法共谋的概念及其典型案例制作下表以明确每一类算法共谋的特征:
在信使类共谋当中,经营者之间往往具有明确的、特定的共谋意图,并利用计算机算法达成卡特尔行为。从本质上讲,算法在其中充当的作用与传统共谋行为中沟通所起的作用并无二致。美国Topkins案是第一起因利用计算机定价算法违反反垄断法而遭受处罚的案件,在该案中被告所使用的算法就充当了共谋者的信使,本质上促进了经营者之间共谋意图的实现。在该案中,A公司是一家美国企业, 通过亚马逊的各种在线市场出售海报等印刷品。该案被告Topkins作为A公司的管理人员,与其他亚马逊网站卖家协商一致,通过使用特定的定价算法,对同类海报设定相同的价格。该定价算法通过收集亚马逊网站上各商家关于特定商品的价格信息,为商家提供定价规则。卖家们通过使用该算法可以保证商品价格变动保持一致,从而实现固定和提升商品价格的目的。本案中算法对该共谋行为的影响表现在,若无定价算法,Topkins及其他参与共谋的经营者则需通过一系列协商以及后续沟通,才能保持价格的一致,但在引入算法后,算法可按事先设定的定价规则进行定价,并根据市场变化进行统一的价格调整,从而彻底隐藏了经营者的明示共谋行为。换言之,在信使类共谋的场景中,从前实现共谋的“烟雾缭绕的聊天室场景”,变成了“冰冷数字化的计算机算法”。轴辐类共谋是由轴心经营者(hub)和轮缘经营者(spoke)组成,通常是轴心经营者与轮缘经营者的纵向共谋与轮缘经营者之间横向共谋的相互交织。结合算法的特征,轴辐类算法共谋主要体现为市场中的无数个参与者使用同一种定价算法,而这个定价算法所给出的价格就将会成为公认的市场价格。此时,这个定价算法的开发者就成了一个巨大共谋的枢纽中心。轴辐类共谋最典型的案件是美国的Meyer诉优步(Uber)案。优步提供的App可以撮合乘客与司机。优步首先向乘客收取车费,然后提取一定比例的车费作为软件许可费,然后再把剩余款项支付给司机。在使用App的过程中,司机基于优步提供的算法设定的价格收取车费,因此司机之间不会展开价格竞争,乘客与司机之间也无法就车费进行协商。用户Meyer起诉优步的时任CEO,主张优步通过向司机们提供相同的定价算法,导致司机之间缺乏价格竞争,形成了轴辐类共谋,损害了消费者的利益。
预测类和自主类共谋相较于前两类更为隐蔽,因而更难以认定。预测类共谋的特点是企业基于特定目的(如利润最大化)独立开发相应的定价算法,但因为该定价算法可以实时监控市场价格,并理性地实施价格跟随行为,从而导致共谋。当足够多的企业都使用定价算法进行定价,市场透明度将进一步提高,从而给企业实施有意识的平行行为提供了土壤。自主类共谋则将实现共谋的行为提升到一个新的高度,即算法具备了掌握所有市场信息并能够通过反复的自主学习做出理性决策的能力,能够更隐蔽地导致共谋,甚至可能在“万物互联”的背景下跳出单一市场,产生更大的问题。
算法共谋的危害
众所周知,共谋行为会对市场和消费者造成巨大的危害。当具有竞争关系的经营者彼此之间通过协议或默契的方式,规避、排除、限制彼此之间的竞争,实现固定价格、划分市场、限制其他市场经营者进入市场等目的时,可能导致其他经营者自主定价权被剥夺、消费者利益受到侵害、市场的价格信号被扭曲、市场资源浪费,甚至导致其他经营者被打压,阻碍整个行业技术生产的进步。而当智能算法介入到共谋行为中时,算法将成为经营者实现共谋的帮凶。
总体而言,相较于传统的共谋行为,算法的出现为经营者实现共谋提供了诸多便利。我们理解,算法在促进经营者达成垄断合意、建立偏离探测机制、帮助实施报复行为、削弱共谋对市场壁垒的要求,以及使得共谋更为隐蔽五个方面,为经营者提供了便利。
首先,在传统的市场环境下,经营者想要实现共谋,需要达成一个令各方都满意的协议。然而,每个经营者由于其自身经营条件、成本控制、产品质量等的不同,其诉求和预期往往也各不相同。因此,在谈判的过程中,往往需要花费长时间的沟通成本,进行复杂的博弈。而算法的出现则为该合意的达成提供了捷径。算法强大的数据搜集、分析、决策能力,可以帮助迅速获取市场的有效信息,并根据各个经营者的利益诉求给出最优解,从而大大减少经营者在实现共谋过程中的信息收集和沟通成本。
其次,由于算法将市场透明度提升到了前所未有的高度,因此,所有经营者的交易信息都可能被实时抓取并进行分析。透明度的提升使得消费者可以理性决策,但同时也使得共谋者可以充分利用该等公开信息,并将其与共谋者掌握的非公开信息结合,做出决策。尤其是,市场透明度的提升使得企业可以不断交换其价格信息,并对偏离行为迅速采取反应,从而维护共谋利益。
再次,通过算法进行定价具有高频化的特征,算法能够实时监测市场情况,结合对手的销量、一定时间内市场的销售量等条件自动作出定价修改。[3]这意味着当某一个共谋的经营者采取降价、打折等方式背离原有的共谋时,算法定价能够在几秒钟之内进行报复性变动,使得共谋经营者愈发不愿意背叛原有的价格联盟。[4]
另外,算法能够削弱共谋对市场壁垒的要求。在传统的市场环境下,在资金、牌照、技术等方面存在较高壁垒的企业往往更容易形成共谋。这是由于有资格进入这类市场的经营者往往较少,因而更容易交流,也更容易维持共谋。而当技术壁垒较低时,往往竞争者较多,从而难以维持一个长期稳定的共谋状态。但在算法时代,由于算法的普及,往往可以达成更大范围的共谋。因此,我们理解,随着科技的发展,通过算法实现的共谋将更为广泛。
最后,算法的出现使得共谋更难以被发现。市场参与者在使用基于相似的数据源,相似的计算模型,并做出相似妨碍市场竞争的决策时,甚至可能不需要双方的合意。因此,通过算法实施的共谋较之于传统的共谋将更隐秘和巧妙。而算法的这种隐蔽性、高专业性和模糊性,也可能使其日渐脱离监管的范围。
算法共谋的反垄断法风险
因为算法共谋的危害性,对算法共谋的规制是必要和紧迫的。本次《指南》的制定就是监管部门重视该问题的佐证。
在《指南》第二章“垄断协议”中,强调了亟需规制的几种不同的垄断协议,而通过算法实现的协议在多个条文中出现。例如,第六条第三款规定的“利用数据和算法实现协调一致行为”即算法共谋行为,而第一款所规定的“利用平台收集或者交换价格、销量等敏感信息”为算法共谋提供了实现条件,第二款所规定的“利用技术手段进行意思联络”则是算法共谋的一种实现方式。第八条规定的“轴辐协议”,若是通过平台算法实现,同样会落入轴辐类算法共谋的范围内。
虽然《指南》没有直接点名“算法共谋”一词,但已在上述条文中表明了各类算法共谋将被纳入反垄断监管机构的监管与审查范围内。虽然目前国内并没有针对算法共谋问题的反垄断执法实践,但考虑到我国目前数字经济的体量巨大,算法的使用日益频繁,且国外已经出现了相关案例,各类可能使用算法的企业都应当注意针对算法合规的趋严的监管趋势,保障算法使用过程中的合规性、正当性,避免构成算法共谋。
二、“算法歧视,深藏不露”——算法歧视的合规风险
算法歧视问题与平台时代几乎相伴出现,并且在国内外都频有发生。早在20年前,亚马逊就用户的购物历史、上网习惯等信息开展的一项差别定价实验最终以CEO公开致歉告终。在国内,2018年是大数据杀熟事件的高发年,打车平台、电影购票平台、出行购票和旅店预定等平台频频爆出大数据杀熟现象。[5]随着算法在各个领域被广泛应用, 与之相随的算法歧视问题也愈渐突出,由此带来的不透明、不准确、不公平不但会损害了消费者的知情权、公平交易权等权益,也会加大贫富差距、激化社会矛盾。
算法如何导致歧视
通常来说,算法歧视的成因有以下几方面:一是算法本身具有价值负载性。算法并非完全客观,而是往往蕴含某种预设的价值偏见。二是数据瑕疵。若数据收集范围为具有偏见意识的人群样本,则算法产生的“训练数据”亦将受到影响,并影响算法输出结果。三是算法黑箱造成的透明度缺失。算法从接受输入数据到输出决策结果的全过程,形成外界无法获知的“黑箱”,面对鱼龙混杂的大数据集和未知的算法黑箱等大量不可控因素, 算法极易产生异化,形成算法歧视。
算法歧视的反垄断法风险
毋庸置疑,在反垄断法下,“滥用市场支配地位”是执法部门主要规制行为之一。但在大数据和算法时代,滥用行为的形式愈发多样、手段愈发隐蔽,平台借助算法规则和自动化决策的“差别待遇”问题,亦成为了本次《指南》所关心的对象。《指南》第十七条专门就相关平台“大数据杀熟”和利用自动化决策机制实施差异化定价和交易等行为作出了进一步规制。该条明确规定,具有市场支配地位的平台经济领域经营者通过大数据和算法实行差异性定价,可能属于滥用市场支配地位、排除和限制竞争的行为,并受到反垄断法的制约。
从反垄断法的本质来看,具有市场支配地位的商业性平台对其商业行为负有较高的合规义务。尤其是在与算法技术相结合的情形下,如果具有市场支配地位的商业性平台使用不透明、不可解释的算法,那么更容易受到利用算法黑箱掩盖大数据杀熟、差别待遇行为的质疑,也更容易造成严重的后果。所以,具有市场支配地位的商业性平台更需要关注算法合规,以避免反垄断执法的风险。
算法歧视在反垄断法语境外的合规需求
在算法合规视域中,由于“区别化”的对待方式,极易因自动化决策程序的算法设置而缩减甚至抹杀用户全面了解商品价格和商品信息的机会,从而对其知情权和公平交易的权利造成侵害。基于反歧视要求,自动化决策一直为相关法律所约束和限制。
从域外立法与执法活动来看,早在1974年,美国《平等信用机会法》(Equal Credit Opportunity Act, ECOA)就禁止专门针对人种、宗教信仰和年龄以及其他信息进行自动化决策。此外,包括《公平住房法》(Fair Housing Act, FHC)等一系列法案均规定不得基于自动化决策采取有损消费者个体的商业行为。此外,自动化决策也一直是美国联邦贸易委员会(FTC)的执法目标,其曾针对众多公司提起违反人工智能和自动化决策法律的诉讼和调查。[6]欧盟《通用数据保护条例》(General Data Protection Regulation, GDPR)对于自动化决策机制的使用也提出了严格的要求。GDPR第二十二条规定赋予数据主体“免受自动化决策权”,即数据主体不受基于自动化处理行为得出的决定的制约,以避免对个人产生法律影响或与之相类似的显著影响。
相对应地,基于保护消费者合法、正当权利的立场,我国《电子商务法》第十八条要求电子商务经营者在根据消费者的兴趣爱好、消费习惯等特征向其提供商品或者服务的搜索结果时,应当同时向该消费者提供不针对其个人特征的选项。最新公布的《个人信息保护法(草案)》第二十五条明确规定利用个人信息进行自动化决策,应当保证决策的透明度和处理结果的公平合理的一般性规定。此前,相关规则已存在于《信息安全技术 个人信息安全规范》之中。而对应到具体行业规章,如在线旅游平台的市场规范中,国家市场监督管理总局于今年8月20日发布的《在线旅游经营服务管理暂行规定》第十五条就明确规定,在线旅游经营者不得利用大数据等技术手段,针对不同消费特征的旅游者,对同一产品或服务在相同条件下设置差异化的价格。
上述一系列针对算法自动化决策的规定足以体现立法与执法者对“算法合规”的重视。申言之,在“代码即法律”[7]的算法时代,自动化决策已经成为平台普遍采用的提高经济效益的具体工具,但由此产生的算法合规问题体现了互联网技术与法律错纵交织的关系,而“算法合规”为成为平台在享受算法技术红利的同时不容忽视的新问题、新需求。
三、“算法合规,有备无患”——企业应如何规避算法风险
《指南》中多处将利用技术手段或算法达到特定目的的行为作为规制与监管对象,并在一定程度上减轻了证成责任的困难,这意味着平台企业具有更高的注意义务,应更加注重算法的合法合规。
技术中立不是平台规避责任的“万能钥匙”
在互联网技术发展过程中,“技术中立”这一概念被反复提及,许多网络平台运营商也尝试用其作为免责事由规避责任,如快播案中的“菜刀理论”[8]。但应当注意的是,技术中立与功能中立、责任中立、价值中立等概念并不相同。
强调网络的中立性仅描述了互联网开放性与去中心化这一个维度, 而完整意义上的互联网功能应以更宽广的社会和政治语境为背景, 通过分析网络参与者对互联网功能的利用, 来展示其复杂社会和价值面向。[9]因此,算法共谋、算法歧视、大数据杀熟等行为也无法摆脱违法指控,执法机关也较难接受单纯以技术中立为由的抗辩。
算法合规的核心——解释算法
算法合规涉及对算法多个方面的审查,参考2019年4月8日欧盟委员会公开发布的《可信赖人工智能伦理准则》(Ethics Guidelines for Trustworthy AI)[10],算法合规的要点包括但不限于透明度、准确性、可靠性、可解释性、可验证性、可追溯性和问责制等。在以上合规要点中,最受到关注的要点之一就是算法的可解释性问题,本文下面也以可解释性的合规为重点进行讨论。
可解释性指算法的设计者或运营者应当以适合利益相关者的方式向利益相关者解释算法。实际上,算法透明不仅可以在纠纷发生时明确各方责任,也可以提高算法设计者或使用者的合规意识,选择透明度较高的架构设计,从而减轻后续责任与合规成本。
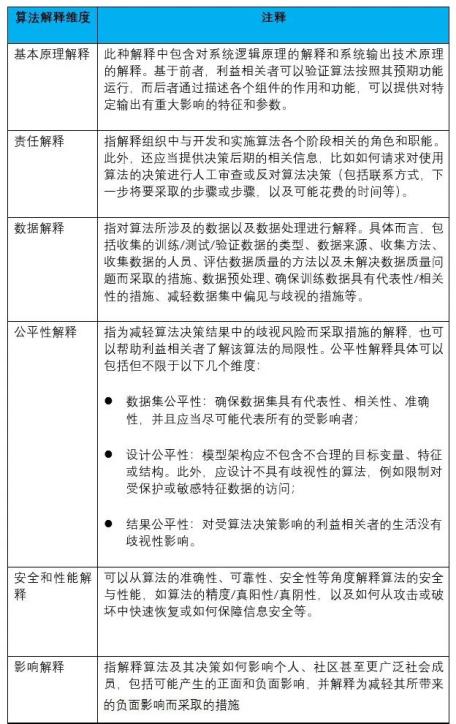
参考英国信息专员办公室(Information Commission's Office,以下简称“ICO”)发布的《解释AI做出的决定》(Explaining decisions made with AI)指南[11],算法设计者与使用者可以从以下6个角度进行算法解释:
虽然上述解释方法已尝试从多角度进行考量,但企业在实际操作过程中还会遇到一些较为棘手的问题,其中最具有代表性的就是“黑箱算法”问题,此时企业很难解释清楚算法的运作原理与输出过程,甚至算法设计与开发人员自己也无法完全洞悉该算法的运作过程。因此企业在设计架构时,应有意识的避免去选择这种算法。换言之,在有其他非黑箱算法可以实现类似目的并且不需要带来巨大或难以承受的额外成本时,应当优先选择非黑箱算法。[12]四、总结
正如《指南》所揭示的那样,我们已经进入平台经济的时代。借助大数据与算法技术,商业性平台已经大范围改变了传统商业、经济与社会,但随之而来的算法合规需求也应成为商业科技浪潮下平台实现自我治理的核心与关键。
首先,平台应着重把握“透明”和“公平”两个维度的算法解释之精神。一般来说,执法者和消费者都希望平台能够选择在透明度高的架构上进行算法设计,并且就数据源、公平性结果和算法问责等问题尽可能实现透明与可解释,这亦是算法合规的基础性要求。
次之,平台应提前评判和预估可能落入“算法共谋”的商业行为。由上所述,算法共谋对于市场竞争秩序的破坏和对公关利益的损害后果显而易见,但技术的隐蔽性对于共谋行为边界的评判并非泾渭分明。此时,我们希望平台型企业在利用开源代码、通用算法等技术来实现差异性定价、精准投放等高效的商业科技模式时,提高合规意识、警惕潜在的商业法律风险,尤其是对相关技术行为可能产生的排除、限制竞争效果、损害消费者群体利益乃至个人信息人格权益等后果提前做出内部的评估与预测。这一点,尤需具有市场支配地位或者具有较高市场占有率的平台经营者的注意。
最终,平台应建立起商业智能决策与定制化服务之间的算法合规逻辑。不同交易环境下实现为消费者提供个性化定制服务,是算法技术支撑下的平台商业模式的核心竞争力,其本身无可厚非。由此,《指南》强调了仅在“条件相同”情形下规制差别待遇行为,并相应规定了例外的正当化事由。我们理解,合法正当和必要范围内的用户画像、自动化决策机制的使用仍然可以为商业与法律制度所接纳。但是,平台经营者仍然不能掉以轻心,应确保其行为在法律允许的边界内。
不容置喙,《指南》的出台已清晰表明算法的潜在风险受到了相关执法部门的高度关注。算法合规具有多维度考量、多因素影响的特点,企业在保证自身竞争力的同时也不能忽视算法潜在的多种风险。由技术和数据所驱动的市场未必是尽善尽美的,做好算法合规是企业应对算法监管必不可少的前提和基础。我们的愿景简单而美好:勿让被滥用的算法成为算法时代的弗兰肯斯坦。
向下滑动阅览
脚注:
[1] 宁宣凤、吴涵、赵泱地:《越分享,越经济?共享经济中的垄断问题》,《China Law Insight》2016年12月19日。
[2] 参见(英)阿里尔·扎拉奇等:《算法的陷阱——超级平台、算法垄断与场景欺骗》,余潇译,中信出版集团2018年版。
[3] 陈沛:《大数据时代算法共谋的法律困境与规制建议》,《研究生法学》2019年第2期,第68-76页。
[4] 李振利、李毅:《论算法共谋的反垄断规制路径》,《学术交流》2018年第7期,第73-82页。
[5] (美)杰奥弗雷G.帕克、(美)马歇尔W.范·艾尔斯泰恩等:《平台革命:改变世界的商业模式》,志鹏译,机械工业出版社2019年4月第1版,第47页。
[6] FTC:《人工智能和算法的合规性框架》,林洁琼译,https://www.chainnews.com/articles/681996697247.htm 最后访问日期:2020年11月17日。
[7] (美)劳伦斯·莱斯格:《代码2.0:网络空间中的法律》,李旭、沈伟伟译,清华大学出版社2018年9月第一版,第132页。
[8] 《欲与“菜刀理论”商榷商榷》,来源:北京法院网,http://bjgy.chinacourt.gov.cn/article/detail/2016/09/id/2083107.shtml,最后访问日期:2020年11月17日。
[9] 郑玉双:《破解技术中立难题——法律与科技之关系的法理学再思》,《华东政法大学学报》2018年第1期,第85-97页。
[10] 来源:https://ec.europa.eu/digital-single-market/en/news/ethics-guidelines-trustworthy-ai,最后访问日期:2020年11月17日。
[11] 来源:https://ico.org.uk/for-organisations/guide-to-data-protection/key-data-protection-themes/explaining-decisions-made-with-ai/,最后访问日期:2020年11月17日。
[12] 同上。
发布单位:中国工商出版社 新媒体部(数字出版部)
注重交流执法经验
关注消费维权动态
同护市场公平正义
共观市场经济大潮
权威●专业
半月沙龙微信
①复制“微信号或ID”,在“添加朋友”中粘贴搜索号码关注。
②点击微信右上角的“+”,会出现“添加朋友”,进入“查找公众号”,
输入公众号“市场监管半月沙龙”,即可找到。喜欢此内容的人还喜欢
原标题:《算无遗策,画无失理?——算法合规在平台经济反垄断中的应用》
本文为澎湃号作者或机构在澎湃新闻上传并发布,仅代表该作者或机构观点,不代表澎湃新闻的观点或立场,澎湃新闻仅提供信息发布平台。申请澎湃号请用电脑访问http://renzheng.thepaper.cn。





- 报料热线: 021-962866
- 报料邮箱: news@thepaper.cn
互联网新闻信息服务许可证:31120170006
增值电信业务经营许可证:沪B2-2017116
© 2014-2026 上海东方报业有限公司




