- +1
全文来了!《关于深化卫生专业技术人员职称制度改革的指导意见(征求意见稿)》
近日,人力资源社会保障部会同国家卫生健康委研究起草的《关于深化卫生专业技术人员职称制度改革的指导意见(征求意见稿)》公开向社会征求意见。《意见》明确,要重点评价临床实践和疾病预防控制等业务工作的数量和质量,引入医生的门诊工作时间、收治病人数量、治疗效果、手术数量、手术难度、手术质量、住院费用等临床指标进行量化评价。对公共卫生类别医师单独制定评价标准,重点考核公共卫生现场处置、技术规范和标准指南制定、健康教育和科普、循证决策、完成基本公共卫生服务等方面的能力。》》》
针对卫生专业技术人员反映强烈的“唯论文”问题,《意见》明确,破除唯论文、唯学历、唯奖项、唯“帽子”等倾向。要科学合理对待论文,在职称评审和岗位聘任各个环节,不得把论文篇数和SCI(科学引文索引)相关指标作为前置条件和判断的直接依据,不把论文、科研项目、获奖情况、出国(出境)学习经历等作为职称评审的申报条件。对在国内和国外期刊发表的论文要同等对待,鼓励更多成果在具有影响力的国内期刊发表。不得将人才荣誉性称号与职称评审直接挂钩。《意见》将临床病案、手术视频、护理案例、流行病学调查报告等医疗卫生工作的业绩成果作为代表作参加评审,以期营造有利于卫生专业技术人员潜心防病治病的良好环境。《意见》提出,下放职称评审权限。医疗水平高、技术能力强、人事管理完善、具有自主评审意愿的三级医院和省级疾病预防控制机构可试点开展高级职称自主评审。《意见》特别指出,社会办医卫生专业技术人员在职称申报、评审方面与公立医疗机构卫生专业技术人员享有同等待遇,不受户籍、人事档案、不同办医主体等限制。公立医疗卫生机构内的各类卫生专业技术人员在职称申报、评审方面享有同等待遇。同时,优化岗位结构比例,合理增加医疗机构特别是基层医疗卫生机构中高级岗位比例,拓宽医务人员职业发展空间。
《意见》鼓励人才向艰苦边远地区和基层一线流动。对基层卫生专业技术人员的论文、科研和职称外语不作要求。凡在乡镇卫生院、社区卫生服务机构工作的医师、护师,可提前一年参加相应专业的中级卫生专业技术资格考试。本科及以上学历、经全科专业住院医师规范化培训合格并到基层医疗卫生机构工作的,可直接参加中级职称考试,考试通过的直接聘任中级职称。对长期在基层服务、业绩突出、表现优秀的卫生专业技术人员,可适当放宽学历要求,同等条件下优先评聘。同时,改进评价方式,各地可单独设立基层职称评审委员会或评审组,对艰苦边远地区和基层一线卫生专业技术人员实行“定向评价、定向使用”,取得的职称限定在艰苦边远地区或基层有效。为了落实服务基层制度,《意见》指出,执业医师晋升为副高级职称的,应当有累计一年以上在县级以下或者对口支援的医疗卫生机构提供医疗卫生服务的经历。援外、援藏、援疆、援青以及在重大突发公共卫生事件处置中表现优秀的卫生专业技术人员,同等条件下优先评聘。
公众可以通过以下途径和方式提出意见。
1.登录人力资源社会保障部网站(网址:http://www.mohrss.gov.cn),进入首页左侧的“政策法规”,在“征求意见”栏目里提出意见。
2.发送邮件至zjszhichengchu@163.com或rencaichu1009@126.com。
据悉,意见反馈截止时间为2020年12月15日。
关于深化卫生专业技术人员职称制度改革的指导意见
(征求意见稿)
卫生专业技术人员是我国专业技术人才队伍的重要组成部分,是新时代实施健康中国战略的中坚力量。为贯彻落实中共中央《关于深化人才发展体制机制改革的意见》和中共中央办公厅、国务院办公厅《关于深化职称制度改革的意见》要求,现就深化卫生专业技术人员职称制度改革提出如下指导意见。
一、总体要求
(一)指导思想
以习近平新时代中国特色社会主义思想为指导,全面贯彻党的十九大和十九届二中、三中、四中、五中全会精神,坚持新时代卫生与健康工作方针,遵循卫生健康行业特点和人才成长规律,以促进人才发展为目标,以科学评价为核心,以品德能力业绩为导向,为科学客观公正评价卫生专业技术人员提供制度保障,为实施健康中国战略提供人才支撑。
(二)基本原则
1.坚持德才兼备、以德为先。把医德医风放在人才评价首位,充分发挥职称评价的“指挥棒”作用,鼓励卫生专业技术人员钻研医术、弘扬医德、匡正医风。
2.坚持实践导向、科学评价。突出实践能力业绩导向,科学设置评价标准,破除唯论文、唯学历、唯奖项、唯“帽子”倾向,鼓励卫生专业技术人员扎根防病治病一线。
3.坚持以用为本、服务发展。围绕用好用活人才,促进人才评价与使用相结合,满足各类用人单位选才用才需要,服务人民群众健康,服务健康中国战略。
二、主要内容
(一)健全评价体系
1.明确各级别职称名称。卫生专业技术人员职称设初级、中级、高级,初级分设士级和师级,高级分设副高级和正高级。卫生专业技术人员职称划分医、药、护、技四个专业类别。医疗人员各级别职称名称分别为:医士、医师、主治(主管)医师、副主任医师、主任医师;药学人员各级别职称名称分别为:药士、药师、主管药师、副主任药师、主任药师;护理人员各级别职称名称分别为:护士、护师、主管护师、副主任护师、主任护师;技术人员各级别职称名称分别为:技士、技师、主管技师、副主任技师、主任技师。
2.促进卫生职称制度与职业资格制度有效衔接。按照《中华人民共和国执业医师法》和《护士条例》参加医师、护士执业资格考试,取得执业助理医师资格,可视同取得医士职称;取得执业医师资格,可视同取得医师职称;取得护士执业资格,可视同取得护士职称。
3.动态调整专业设置。围绕卫生健康事业发展需要和医学学科发展,调整职称全国统一考试或评审专业,并做好与医学教育的衔接。人力资源社会保障部、国家卫生健康委负责调整中、初级职称考试专业。省级人力资源社会保障部门、卫生健康部门可根据实际情况调整高级职称评审专业。
(二)完善评价标准
1.注重医德医风考核。加强对医德医风和从业行为的评价,将医务人员在重大自然灾害或突发公共卫生事件中的表现作为医德医风考核的重要内容。用人单位须建立健全医德医风考核制度,将利用职务之便索要、非法收受财物或牟取其他不正当利益等行为纳入考核范围。完善诚信承诺和失信惩戒机制,实行学术造假“一票否决制”,对通过弄虚作假、暗箱操作等违纪违规行为取得的职称,一律予以撤销。
2.突出评价业绩水平和实际贡献。针对卫生行业实践性强的特点,重点评价临床实践和疾病预防控制等业务工作的数量和质量,按照医、药、护、技四个专业类别分别制定评价标准。将门诊工作时间、现场工作时间、收治病人数量、手术数量、护理工作时间等作为申报条件,将治疗效果、手术难度、手术质量、住院费用等作为重要指标进行量化评价,科学准确评价卫生专业技术人员的执业能力和水平。对公共卫生类别医师单独制定评价标准,重点考核公共卫生现场处置、技术规范和标准指南制定、健康教育和科普、循证决策、完成基本公共卫生服务等方面的能力。
3.破除唯论文、唯学历、唯奖项、唯“帽子”等倾向。不把论文、科研项目、获奖情况、出国(出境)学习经历等作为申报的必要条件。科学合理对待论文,在职称评审和岗位聘任各个环节,不得把论文篇数和SCI(科学引文索引)等相关指标作为前置条件和评审的直接依据。对在国内和国外期刊发表的论文要同等对待,鼓励更多成果在具有影响力的国内期刊发表。不得将人才荣誉性称号与职称评审直接挂钩。
4.实行成果代表作制度。临床病案、手术视频、护理案例、流行病学调查报告、应急处置情况报告、论文、卫生标准、技术规范、科普作品、技术专利等均可作为业绩成果代表作参加评审。
(三)创新评价机制
1.完善职称评价方式。中、初级职称继续实行以考代评,考试实行全国统一组织,已开考专业不再进行相应的职称评审或认定,各省(区、市)可由人力资源社会保障部门会同卫生健康部门确定本地区聘用标准。副高级职称原则上采取考试与评审相结合的方式,正高级职称原则上采取评审方式,建立完善以同行专家评议为基础的业内评价机制,具体办法由省级卫生健康部门会同人力资源社会保障部门确定。
2.畅通职称评价渠道。社会办医卫生专业技术人员在职称申报、评审方面与公立医疗机构卫生专业技术人员享有同等待遇,不受户籍、人事档案、不同办医主体等限制。公立医疗卫生机构内的各类卫生专业技术人员在职称申报、评审方面享有同等待遇。
3.提升职称工作信息化水平。充分利用医疗卫生机构信息系统,收集卫生专业技术人员工作量、病案、绩效考核、工作时间等数据,作为职称评价的重要依据。鼓励有条件的地区,积极利用信息化手段开展职称申报、职称评审、证书查询验证等工作。中、初级卫生专业技术资格考试和高级职称评审结果纳入医疗机构、医师、护士电子化注册信息系统。
(四)促进评价与使用相结合
1.合理确定评聘模式。各地充分考虑现有评聘模式和卫生专业技术人员的实际需求,保持政策延续性,确定医疗卫生机构采取评聘分开或评聘结合模式。
2.落实单位用人自主权。用人单位根据职称评审结果合理使用卫生专业技术人员,实现职称评审结果与岗位聘用、考核、晋升等衔接。健全聘期考核制度,加强聘后管理,在岗位聘用中实现人员能上能下。
3.优化岗位结构比例。根据卫生健康行业特点,按照公立医疗卫生机构实际在岗人员数科学设置岗位,合理增加医疗机构特别是基层医疗卫生机构中高级岗位比例,拓宽医务人员职业发展空间。
(五)鼓励人才向艰苦边远地区和基层一线流动
1.完善基层评价标准。凡在乡镇卫生院、社区卫生服务机构工作的医师、护师,可提前一年参加相应专业的中级卫生专业技术资格考试。本科及以上学历、经全科专业住院医师规范化培训合格并到基层医疗卫生机构工作的,可直接参加中级职称考试,考试通过的直接聘任中级职称。对基层卫生专业技术人员的论文、科研和职称外语不作要求。对长期在基层服务、业绩突出、表现优秀的卫生专业技术人员,可适当放宽学历要求,同等条件下优先评聘。
2.改进评价方式。各地可单独设立基层职称评审委员会或评审组,对艰苦边远地区和基层一线卫生专业技术人员实行“定向评价、定向使用”,取得的职称限定在艰苦边远地区或基层有效。
3.落实服务基层制度。执业医师晋升为副高级职称的,应当有累计一年以上在县级以下或者对口支援的医疗卫生机构提供医疗卫生服务的经历。援外、援藏、援疆、援青以及在重大突发公共卫生事件处置中表现优秀的卫生专业技术人员,同等条件下优先评聘。
(六)改进职称管理服务方式
1.推动完善行业管理。人力资源社会保障部门会同卫生健康部门负责职称政策制定、组织实施和监督检查等工作。国务院各部门、中央企业和全国性行业协会学会等组建的高级职称评审委员会和评价标准,由人力资源社会保障部会同国家卫生健康委核准备案。高校附属医院等其他用人单位确需组建卫生高级职称评审委员会的,评审委员会和评价标准按照职称评审管理权限由省级以上人力资源社会保障部门会同卫生健康部门核准备案。
2.下放职称评审权限。以确保评审质量为前提,科学界定、合理下放卫生专业技术人员职称评审权。医疗水平高、技术能力强、人事管理完善、具有自主评审意愿的三级医院和省级疾病预防控制机构可试点开展高级职称自主评审。积极发挥专业化人才服务机构、行业协会学会等组织在职称评审和评价标准制定等方面的作用。
3.加强全过程监督。完善评审专家遴选机制,加强评审专家库建设,实行职称评审回避制度。健全职称评审委员会、职称评审办事机构工作程序和评审规则,严肃评审纪律,明确工作人员和评审专家责任。实行职称评审公开、公示制度,落实政策公开、标准公开、程序公开、结果公开。建立职称评审巡查制度,建立复查、投诉、倒查追责机制,加强对自主评审单位的监管,对不能正确行使评审权、不能确保评审质量的,评审权予以收回。
三、组织实施
(一)提高认识,加强领导。职称制度改革涉及广大卫生专业技术人员的切身利益,政策性强、涉及面广、复杂敏感。各地要高度重视,切实加强领导,明确工作职责,确保改革平稳顺利推进。
(二)精心组织,稳慎推进。各级人力资源社会保障部门、卫生健康部门要精心组织、密切配合,结合本地实际,扎实做好各项改革举措的落实,认真总结经验,及时解决改革中出现的新情况、新问题,妥善处理改革、发展和稳定的关系。
(三)加强宣传,营造环境。各地要深入细致地做好职称政策的宣传与解读,及时回应社会关切,做好舆论引导,营造有利于卫生专业技术人员职称制度改革的良好氛围。
本意见适用于各级各类医疗卫生机构的卫生专业技术人员。
附:
卫生专业技术人员职称评价基本标准
一、遵守国家宪法和法律,贯彻新时代卫生与健康工作方针,自觉践行“敬佑生命、救死扶伤、甘于奉献、大爱无疆”的职业精神,具备良好的政治素质、协作精神、敬业精神和医德医风。
二、身心健康,心理素质良好,能全面履行岗位职责。
三、卫生专业技术人员申报医疗类、护理类职称,应取得相应职业资格,并按规定进行注册,取得相应的执业证书。
四、卫生专业技术人员申报各层级职称,除必须达到上述基本条件外,还应分别具备以下条件。
(一)初级职称
按照《中华人民共和国执业医师法》参加医师资格考试,取得执业助理医师资格,可视同取得医士职称;取得执业医师资格,可视同取得医师职称。
按照《护士条例》参加护士执业资格考试,取得护士执业资格,可视同取得护士职称;具备大学本科及以上学历或学士及以上学位,从事护士执业活动满一年,可直接聘任护师职称。具备大专学历,从事护士执业活动满3年;或具备中专学历,从事护士执业活动满5年,可参加护师资格考试。
药(技)士:具备中专、大专学历,可参加药(技)士资格考试。
药(技)师:具备硕士学位;或具备大学本科学历或学士学位,从事本专业工作满1年;或具备大专学历,担任药(技)士职务满3年;或具备中专学历,担任药(技)士职务满5年,可参加药(技)师资格考试。
(二)中级职称。卫生专业技术人员中级职称实行全国统一考试制度。符合以下条件的,可报名参加考试:
临床、口腔、中医类别主治医师:具备博士学位,并取得住院医师规范化培训合格证书;或具备硕士学位,取得住院医师规范化培训合格证书后从事医疗执业活动满2年;或具备大学本科学历或学士学位,取得住院医师规范化培训合格证书后从事医疗执业活动满2年;或具备大学本科学历或学士学位,经执业医师注册后从事医疗执业活动满4年;或具备大专学历,经执业医师注册后从事医疗执业活动满6年;或具备中专学历,经执业医师注册后从事医疗执业活动满7年。
公共卫生类别主管医师:具备博士学位并经执业医师注册从事公共卫生执业活动;或具备硕士学位,经执业医师注册后从事公共卫生执业活动满2年;或具备大学本科学历或学士学位,经执业医师注册后从事公共卫生执业活动满4年;或具备大专学历,经执业医师注册后从事公共卫生执业活动满6年;或具备中专学历,经执业医师注册后从事公共卫生执业活动满7年。
主管护师:具备博士学位并注册从事护理执业活动;或具备硕士学位经注册后从事护理执业活动满2年;或具备大学本科学历或学士学位,经注册后从事护理执业活动满4年;或具备大专学历,担任护师职务满6年;或具备中专学历,担任护师职务满7年。
主管药(技)师:具备博士学位;或具备硕士学位从事药学、技术专业技术工作满2年;或具备大学本科学历或学士学位,从事药学、技术专业技术工作满4年;或具备大专学历,担任药师或技师职务满6年;或具备中专学历,担任药师或技师职务满7年。
(三)副高级职称
1. 副主任医师
(1)学历、资历及临床工作量要求
具备大学本科及以上学历或学士及以上学位,受聘担任主治(主管)医师职务满5年;或具备大专学历,在县级及以下基层医疗卫生机构工作,受聘担任主治(主管)医师职务满7年。
完成规定的工作数量要求(详见附表1)。
(2)专业能力要求
临床、口腔、中医类别:熟练掌握本专业基础理论和专业知识,熟悉本专业国内外现状及发展趋势,不断吸取新理论、新知识、新技术并用于医疗实践,熟悉本专业相关的法律、法规、标准与技术规范。具有较丰富的本专业工作经验,能熟练正确地救治危重病人,具有指导本专业下级医师的能力。
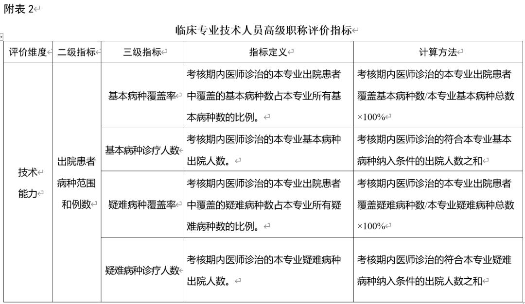
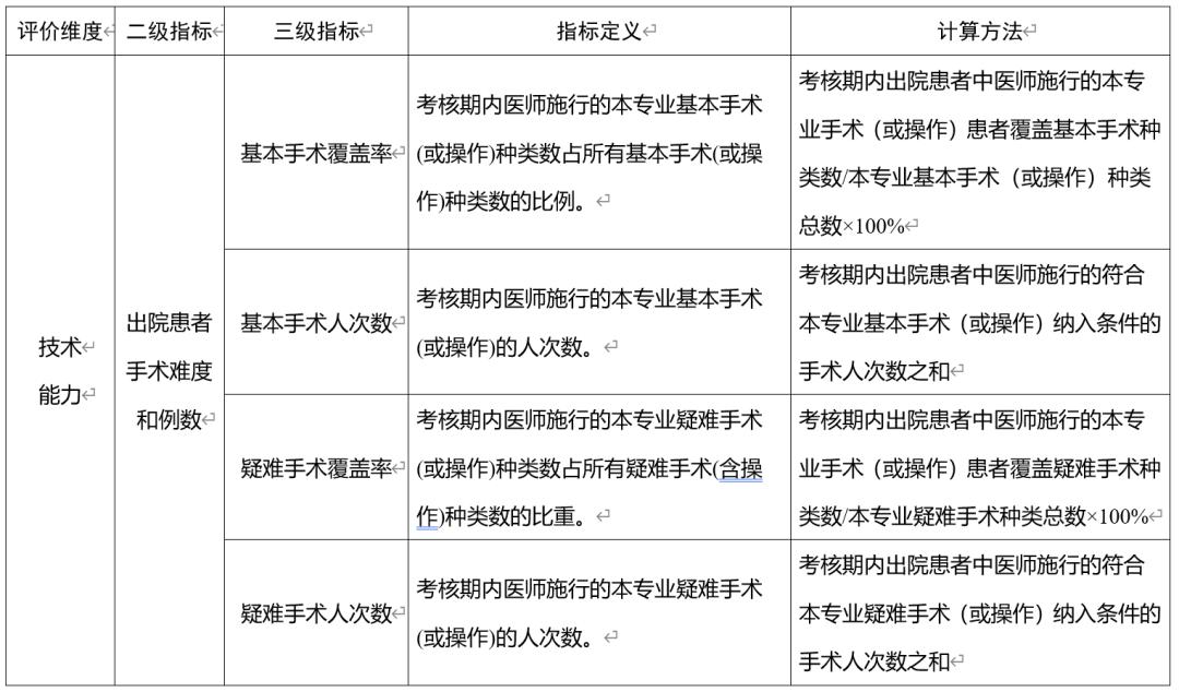
基于病案首页数据,重点从技术能力、质量安全、资源利用、患者管理四个维度,利用诊治病种范围和例数、手术级别和例数、术后并发症发生率、单病种平均住院日、单病种次均费用等指标,科学准确评价医生的执业能力和水平。具体指标见附表2。
公共卫生类别:熟练掌握本专业基础理论和专业知识,熟悉本专业国内外现状及发展趋势,不断吸取新理论、新知识、新技术并推广应用,熟悉与本专业相关的法律、法规、标准与技术规范。具有较丰富的本专业工作经验,能独立解决复杂或重大技术问题,具有指导本专业下级医师的能力。
基于参与的业务工作内容,重点考核公共卫生现场能力、计划方案制定能力、技术规范和标准指南制定能力、业务管理技术报告撰写能力、健康教育和科普能力、循证决策能力、专业技术成果产出、科研教学能力、完成基本公共卫生服务项目的能力等方面,包含现场流行病学调查报告、疾病与健康危害因素监测(分析预警)报告、制定公共卫生应急处置预案和风险评估报告、业务工作计划、技术指导方案制定等内容。
2. 副主任护师
(1)学历、资历及临床工作量要求
具备大学本科及以上学历或学士及以上学位,受聘担任主管护师职务满5年;或具备大专学历,受聘担任主管护师职务满7年。
担任主管护师期间,平均每年参加临床护理、护理管理、护理教学工作总计不少于40周,病历首页责任护士和质控护士记录累计不少于480条(急诊、重症、手术室、血透、导管室等科室从相应记录单提取护士记录)。
(2)专业能力要求
熟练掌握本专业基础理论和专业知识,熟悉本专业国内外现状及发展趋势,不断吸取新理论、新知识、新技术并推广应用,熟悉本专业相关的法律、法规、标准与技术规范。能够正确按照护理程序开展临床护理工作,熟练掌握本专科病人的护理要点、治疗原则,能熟练地配合医生抢救本专业危重病人。具有指导本专业下级护理人员的能力。
3. 副主任药师
(1)学历、资历及临床工作量要求
具备大学本科及以上学历或学士及以上学位,受聘担任主管药师职务满5年;或具备大专学历,受聘担任主管药师职务满7年。
担任主管药师职务期间,平均每年参加药学专业工作时间不少于40周。
(2)专业能力要求
熟练掌握本专业基础理论和专业知识;熟悉本专业国内外现状及发展趋势,不断吸取新理论、新知识、新技术并推广应用。熟悉本专业相关的法律、法规、标准与技术规范。能够参与制定药物治疗方案,对临床用药结果做出准确分析,能及时发现并处理处方和医嘱中出现的各种不合理用药现象,及时提出临床用药调整意见。具有指导下级药师的能力。
4. 副主任技师
(1)学历、资历及临床工作量要求
具备大学本科及以上学历或学士及以上学位,受聘担任主管技师职务满5年;或具备大学专科学历,受聘担任主管技师职务满7年。
担任主管技师期间,平均每年参加本专业工作时间不少于40周。
(2)专业能力要求
熟练掌握本专业基础理论和专业知识,熟悉本专业国内外现状及发展趋势,不断吸取新理论、新知识、新技术并推广应用,熟悉本专业相关的法律、法规、标准与技术规范。具有较丰富的本专业工作经验,能独立解决复杂或重大技术问题,具有指导本专业下级技师的能力。
(四)正高级职称
1.主任医师:
(1)学历、资历及临床工作量要求
具备大学本科及以上学历或学士及以上学位,受聘担任副主任医师职务满5年。
完成规定的工作数量要求(详见附表1)。
(2)专业能力要求
临床、口腔、中医类别:在具备所规定的副主任医师水平的基础上,系统掌握本专业某一领域的基础理论知识与技术,并有所专长。深入了解本专业国内外现状及发展趋势,不断吸取新理论、新知识、新技术并用于医疗实践。具有丰富的本专业工作经验,能独立解决复杂或重大技术问题,具有指导本专业下级医师的能力。
基于病案首页数据,重点从技术能力、质量安全、资源利用、患者管理四个维度,利用诊治病种范围和例数、手术级别和例数、术后并发症发生率、单病种平均住院日、单病种次均费用等指标,科学准确评价医生的执业能力和水平。具体指标见附表2。
公共卫生类别:在具备所规定的副主任医师水平的基础上,系统掌握本专业某一领域的基础理论知识与技术,并有所专长。深入了解本专业国内外现状及发展趋势,不断吸取新理论、新知识、新技术并用于实践。具有丰富的本专业工作经验,能独立解决复杂或重大技术问题,具有指导本专业下级医师的能力。
基于参与的业务工作内容,重点考核公共卫生现场能力、计划方案制定能力、技术规范和标准指南制定能力、业务管理技术报告撰写能力、健康教育和科普能力、循证决策能力、专业技术成果产出、科研教学能力、完成基本公共卫生服务项目的能力等方面,包含现场流行病学调查报告、疾病与健康危害因素监测(分析预警)报告、制定公共卫生应急处置预案和风险评估报告、业务工作计划、技术指导方案制定等内容。
2. 主任护师
(1)学历、资历及临床工作量要求
具备大学本科及以上学历或学士及以上学位,受聘担任副主任护师职务满5年。
担任副主任护师期间,平均每年参加临床护理、护理管理、护理教学工作总计不少于35周,病历首页责任护士和质控护士记录累计不少于240条(急诊、重症、手术室、血透、导管室等科室从相应记录单提取护士记录)。
(2)专业能力要求
在具备所规定的副主任护师水平的基础上,精通护理学某一专科的基本理论知识与技能,并有所专长。深入了解本专业国内外现状及发展趋势,不断吸取新理论、新知识、新技术并用于临床实践。具有丰富的本专业工作经验,能独立解决复杂或重大技术问题,具有指导本专业下级护理人员的能力。
3.主任药师
(1)学历、资历及临床工作量要求
具备大学本科及以上学历或学士及以上学位,受聘担任副主任药师职务满5年。
担任副主任药师职务期间,平均每年参加药学专业工作时间不少于35周。
(2)专业能力要求
在具备所规定的副主任药师水平的基础上,精通本专业某一领域的基本理论知识与技能,并有所专长。深入了解本专业国内外现状及发展趋势,不断吸取新理论、新知识、新技术并用于实践。具有丰富的本专业工作经验,能独立解决复杂或重大技术问题,具有指导本专业下级药师的能力。
4. 主任技师
(1)学历、资历及临床工作量要求
具备大学本科及以上学历或学士及以上学位,受聘担任副主任技师职务满5年。
担任副主任技师期间,平均每年参加本专业工作时间不少于35周。
(2)专业能力要求
在具备所规定的副主任技师水平的基础上,精通本专业某一领域的基本理论知识与技能,并有所专长。深入了解本专业国内外现状及发展趋势,不断吸取新理论、新知识、新技术并用于实践。具有丰富的本专业工作经验,能独立解决复杂或重大技术问题,具有指导本专业下级技师的能力。
五、工作业绩要求。
以下业绩成果可作为代表作:
(一)解决本专业复杂问题形成的临床病案、手术视频、护理案例、应急处置情况报告、流行病学调查报告等。
(二)吸取新理论、新知识、新技术形成的与本专业相关的技术专利。
(三)结合本专业实践开展科研工作形成的论文等成果。
(四)向大众普及本专业科学知识形成的科普作品。
(五)参与研究并形成的技术规范或卫生标准。
(六)人才培养工作成效(包括带教本专业领域的下级专业技术人员的数量和质量,以及所承担教学课题和所获成果等)。
(七)其它可以代表本人专业技术能力和水平的标志性工作业绩。
六、基层卫生专业技术人员可适用《人力资源社会保障部国家卫生计生委关于进一步改革完善基层卫生专业技术人员职称评审工作的指导意见》。



注1:非急诊科医生在5年期间如果轮转急诊科,工作期间按照4小时为一个门诊单元数计算。注2:肾内科学专业透析工作按照4小时为一个门诊单元计算;传染病学专业医师门诊工作量包含发热门诊和肠道门诊工作时间,如无病房则放入无病房组。
注3:全科医学专业医师门诊工作量包含下基层指导工作时间,如无病房则放入无病房组。
注4:内镜诊疗5000人次(含内镜下治疗手术,晋升副主任医师至少500例,晋升主任医师至少800例,门诊患者和出院患者均包括)为消化内科学专业必备的申报条件之一。
注5:呼吸内镜诊疗200人次(含呼吸内镜下检查与治疗,门诊患者和出院患者均包括)为呼吸内科学专业必备的申报条件之一。
注6:心血管内科学和神经内科学及其他有介入治疗的专业可参照手术为主临床专业执行
注7:整形外科学和计划生育学专业的工作量指标不含出院人数,其出院患者手术/操作人次数调整为手术/操作人次数(含门诊患者和出院患者手术/操作人次数)。
注8:出院患者手术/操作人次晋升副主任医师以主刀或一助计算;晋升主任医师以主刀计算。
注9:临床医学检验学专业中,形态、血液、微生物等亚专业申报条件为参与诊疗患者人次数,临检、生化、免疫等亚专业的申报条件为签发检查报告份数。


注:1. 某专业基本病种、疑难病种、基本手术、疑难手术由专家共识和大数据统计结果形成。2. 手术人次计算:患者在1次住院期间施行多次手术,按实际手术次数统计;在1次手术中涉及多个部位手术的按1次统计。
文:健康报首席记者 姚常房
原标题:《全文来了!《关于深化卫生专业技术人员职称制度改革的指导意见(征求意见稿)》》
本文为澎湃号作者或机构在澎湃新闻上传并发布,仅代表该作者或机构观点,不代表澎湃新闻的观点或立场,澎湃新闻仅提供信息发布平台。申请澎湃号请用电脑访问http://renzheng.thepaper.cn。





- 报料热线: 021-962866
- 报料邮箱: news@thepaper.cn
互联网新闻信息服务许可证:31120170006
增值电信业务经营许可证:沪B2-2017116
© 2014-2026 上海东方报业有限公司




