- +1
中国AI最高奖今年颁给自动驾驶泰斗李德毅院士,京东周伯文、中科院蒋田仔,西电焦李成获杰出贡献奖
贾浩楠 发自 凹非寺
量子位 报道 | 公众号 QbitAI
中国唯一国家级的人工智能科技奖——吴文俊人工智能科技奖,近日公布了今年新一届获奖名单。
其中,被称为中国人工智能领域最高荣誉的最高成就奖,第三次颁出,给了主攻自动驾驶的李德毅院士。

获得国家级AI领域最高奖认可,他们各有什么杰出的成果?
我们来一一了解。
最高成就奖李德毅院士
「吴文俊人工智能最高成就奖」,自2011年设立以来只有3位科学家获得。
2018年,最高成就奖首度授予我国人工智能领域的开拓者和先驱之一,中国科学院数学与系统科学研究院研究员、中国科学院院士陆汝钤,去年则是第二次授予清华华大学计算机系教授、中国科学院张钹院士。
李德毅院士是获此荣誉的第三位科学家。
李德毅院士,1944年11月28日出生于江苏泰县。
他是我国指挥自动化和人工智能专家,少将军衔,中国工程院院士、国际欧亚科学院院士,中国人工智能学会名誉理事长、北京邮电大学计算机学院院长。

1984李德毅年进入总参某研究所工作,先后担任总工程师、副所长、副主任;1996年被授予少将军衔。
1999年当选为中国工程院院士;2003年至2007年担任全军信息化工作办公室副主任。
2004年当选为国际欧亚科学院院士;2005年至2008年担任全军信息化专家咨询委员会副主任;
2008年被聘为北京邮电大学计算机学院院长;2016年担任北京联合大学机器人学院院长。
从学术生涯来看,李德毅院士参加了多项电子信息系统重大工程的研制和开发。最早提出控制流—数据流图对理论和一整套用逻辑语言实现的方法。

李院士获国家和省部级二等奖以上奖励9项。发表论文130多篇,出版中文著作5本、英文专著2本。
而在2019年的央视新闻中,李德毅院士介绍道:
我从事的是人工智能、无人驾驶,无人机、无人车、无人船我们都做。
今年4月12日,由李德毅院士领衔打造的全球首台无人驾驶电动卡车在天津港开启试运营。

李德毅院士的家庭可谓是真正的「书香门第」。
李家的高祖李承霖,是清代道光二十年(1840年)的状元。
而拥有三个院士头衔的摄影测量与遥感学家李德仁,和李德毅是一对亲兄弟,都出生在溱潼古镇。
他们的堂弟李德群,则是中国工程院院士,是材料成形专家。
「一门三院士」,也算是我国科学界的传奇了。
杰出贡献奖:产业、学界并重
第十届吴文俊人工智能科技奖的杰出贡献奖,分别由京东集团的周伯文博士、中科院自动化研究所蒋田仔教授、西安电子科大焦李成教授获得。
周博文博士一直活跃在产业界,先后任职IBM、京东。
而蒋田仔教授、焦李成教授则深耕学界,研究主要方向是图像识别和处理。
其中,蒋田仔教授主攻脑科学、医学成像和AI的交叉课题。
周伯文博士
周伯文博士,IEEE Fellow、现任京东集团技术委员会主席、京东智联云总裁、人工智能研究院院长,全面负责京东集团的整体技术,以及云计算、人工智能、物联网、大数据等技术商业化。

2003年获得科罗拉多大学波尔得分校博士学位。
周伯文博士担任国家新一代人工智能治理专家委员会委员、国家新一代人工智能发展研究中心专家委员、上海市人工智能战略专家咨询委员会委员、北京市、广州市、成都市政府特聘科技顾问,并担任中国科技大学、南京大学、香港中文大学(深圳)等多所国内一流高等院校的兼职教授与博士生导师。
同时周伯文博士是IEEE院士,在国际一流期刊及顶级学术会议上已发表上百篇论文,在中、美等国有数十项专利,其中包括多篇论文被国际学者他引过千,累计近9000次,是人工智能研究领域的国际性领军人才。
2017年回国加入京东前,周伯文博士是IBM美国纽约总部人工智能基础研究院院长,IBM总部Watson人工智能首席科学家(Chief Scientist),IBM杰出工程师,负责IBM人工智能团队的全球技术战略制定以及商业化落地与应用。他作为主要技术发明人,获得多个IBM杰出技术成就奖和杰出技术发明奖。
蒋田仔教授
蒋田仔教授,1962年生,湖南永州人,中国脑成像和医学图像分析专家,中国科学院自动化研究所研究员,电子科技大学生命科学与技术学院教授。
1984年毕业于兰州大学,获学士学位。1994年毕业于浙江大学,获博士学位。2019年当选为欧洲科学院外籍院士。

主要研究领域包括:医学信号与图像处理与分析,模式识别和机器学习理论与方法及其在疾病鉴别诊断中的应用,基于影像的脑网络研究及其临床应用,人类认知功能及功能异常的脑网络表征,脑网络组研究等。
蒋田仔教授主持和参加过国家自然科学基金项目,攀登计划,863 计划,973计划,九五重大项目等多个项目,在脑成像和医学图像分析,计算机视觉,基于信息的计算复杂性,应用数学方面发表论文130余篇,其中60多篇被SCI收录。
曾获Max-Planck Research Fellowships(1999年), 澳大利亚新南威尔士大学的UNSW Vice-Chancellor’s Postdoctoral Research Fellowships(1999年),国家自然科学奖二等奖(2004)及中国科学院自然科学奖二等奖(1996年)。
另外,蒋田仔教授在2019年曾获得第九届吴文俊人工智能科学技术奖自然科学奖一等奖。
焦李成教授
焦李成教授,1959年出生,籍贯为陕西省白水县林皋镇,1982年毕业于上海交通大学,1990年在西安交通大学获博士学位。
现任西安电子科技大学智能感知与图像理解教育部重点实验室主任,是中国最早研究人工神经网络的专家之一。
他的主要研究领域为非线性信号与图像处理,自然计算和智能信息处理。

焦李成教授的主要研究方向为智能感知与计算、图像理解与目标识别、深度学习与类脑计算,培养的十余名博士获全国优秀博士学位论文奖、提名奖及陕西省优秀博士论文奖。
研究成果获包括青年科技奖,国家自然科学奖二等奖及省部级一等奖以上科技奖励十余项,出版了国内第一部《神经网络系统理论》、《免疫优化计算、学习与识别》、《图像多尺度几何分析理论与应用》、《深度学习、识别与优化》等专著二十余部,五次获国家优秀科技图书奖励及全国首届三个一百优秀图书奖。所发表的论著被引用超过31827余篇次,H指数为70+。
关于吴文俊AI科技奖
吴文俊人工智能科学技术奖,是以中国智能科学研究的开拓者和领军人、首届国家最高科学技术奖获得者吴文俊命名,经国家科技部核准设立,由国家级学会—中国人工智能学会发起主办。

奖项旨在奖励智能科学技术领域取得重大突破,做出卓著贡献的科技工作者和管理者。
吴文俊科技奖,具备提名推荐国家科学技术奖资格,被誉为“中国智能科学技术最高奖”,代表中国人工智能领域的最高荣誉象征。

今年已经是吴文俊人工智能科技奖的第十届。
除了前面详细介绍的两个奖项,本届还设立了人工智能自然科学奖、人工智能技术发明奖&科技进步奖、人工智能优秀青年奖、人工智能专项奖芯片项目。
目前已公示的名单中,共有101个成果获奖,其中包括吴文俊人工智能最高成就奖1项,吴文俊人工智能杰出贡献奖3项,吴文俊人工智能自然科学奖20项,吴文俊人工智能技术发明奖8项,吴文俊人工智能科技进步奖25项、吴文俊人工智能科技进步奖企业技术创新工程项目17项,吴文俊人工智能科技进步奖科普项目3项、吴文俊人工智能优秀青年奖16项、吴文俊人工智能专项奖芯片项目8项。
其中,中国科学院大学黄庆明、复旦大学赵兴明、上海交通大学吕宝粮、北京师范大学邬霞、上海交通大学钱彦旻等人,获得了人工智能自然科学奖一等奖。
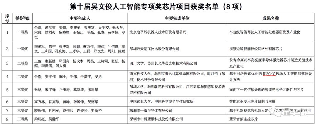
而获得人工智能专项奖芯片项目的机构有:

http://www.wuwenjunkejijiang.cn/wj/news.aspx?pkid=15096&tid=13390
— 完 —
本文系网易新闻•网易号特色内容激励计划签约账号【量子位】原创内容,未经账号授权,禁止随意转载。
原标题:《中国AI最高奖今年颁给自动驾驶泰斗李德毅院士!京东周伯文、中科院自动化所蒋田仔,西安电子科大焦李成获杰出贡献奖》
本文为澎湃号作者或机构在澎湃新闻上传并发布,仅代表该作者或机构观点,不代表澎湃新闻的观点或立场,澎湃新闻仅提供信息发布平台。申请澎湃号请用电脑访问http://renzheng.thepaper.cn。





- 报料热线: 021-962866
- 报料邮箱: news@thepaper.cn
互联网新闻信息服务许可证:31120170006
增值电信业务经营许可证:沪B2-2017116
© 2014-2026 上海东方报业有限公司




