- +1
河北献县走私牛羊肉嫌疑人已被控制隔离,律师:或面临刑罚
天目新闻12月11日消息,12月10日,有网友向天目新闻爆料:河北沧州市献县人大代表哈杰走私藏匿一批印度进口牛羊肉,后被检测出新冠阳性,该批次的肉一部分已经流入饭店卖出。随后天目新闻记者联系沧州市献县了解具体情况。
12月11日凌晨0点54分,河北献县县委宣传部公众号“献县发布”发布“说明称,经与县人大常委会和公安机关核实,犯罪嫌疑人哈某并非人大代表。

献县发布说明
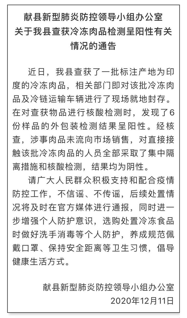
“献县发布”还对该批次冷冻肉情况作出说明:近日,献县查获了一批标注产地为印度的冷冻肉品,相关部门即对该批冷冻肉品及冷链运输车辆进行了现场就地封存。在对查获物品进行核酸检测时,发现了6份样品的外包装检测结果呈阳性。经核查,涉事肉品未流向市场销售,对直接接触该批冷冻肉品的人员全部采取了集中隔离措施和核酸检测,结果均为阴性。
12月11日上午,天目新闻记者再次致电献县宣传部,一名赵姓部长告诉记者,据她了解,目前献县地区并没有如网上所说封城,哈某目前正在隔离。
另据知情人士透露,目前冷链涉及人员已被控制,并都已经完成了核酸检验。

献县发布通告
相关资料显示, 哈杰担任河北伊杰清真肉类食品集团股份有限公司股东,该公司经营范围为牛肉、羊肉、肉鸡、肉鸭收购、分拣、清洗、切割、冷冻、分级、包装及销售;制造肉制品、速冻食品;货物进出口(依法须经批准的项目,经相关部门批准后方可开展经营活动)。
记者了解到,根据海关总署《禁止从动物疫病流行国家地区输入的动物及其产品一览表》(2020年12月9日更新) ,因为“牛结节性皮肤病”,印度的牛及相关产品(源于牛未经加工或虽经加工但仍有可能传播疫病的产品)被禁止进口。此外,该国的偶蹄动物及其产品、禽类及其产品,猪、野猪及其产品,也被禁止进口。
对此,天目新闻记者咨询了浙江王建军律师事务所律师朱维维,“走私普通货物其实侵犯的是国家对于商品进出口贸易实行边境管控的法益,猪肉等冷冻肉制品这一类的商品,不像枪支弹药、淫秽物品或其他国家禁止进出口的货物那样,其本身,或者说其投入市场进行流通交易这一行为并不天然地违法。”朱维维认为,尽管如此,我们国家对于冷冻肉制品是有着进口准入条件限制的,并需经过检验检疫以确保卫生安全性。走私冷冻肉制品便因绕开了这一边境管控措施,而具备了刑法上的可诉性。因此,朱维维认为,如果确认了当事人的该行为系走私进口冷冻肉,可能触犯了刑法第一百五十三条而面临刑事处罚。
北京盈科(杭州)律师事务所高级合伙人邵斌律师认为,现已查明该冷冻肉的来源地,系海关法规所禁止的进口商品来源地,所以应该属于走私罪里的走私普通货物、物品罪。依照刑法第一百五十一条第三款的规定处五年以下有期徒刑或者拘役,并处或者单处罚金。
“造成环境严重污染,或者引起甲类传染病传播、重大动植物疫情等情形的应当认定为刑法第一百五十一条第三款规定的‘情节严重’” 邵斌律师说,“如果走私牛羊肉到国内还进行销售的话,可能还会涉及销售假冒伪劣产品罪。”
(原题为《河北献县走私牛羊肉嫌疑人已被控制隔离 律师:或面临刑事处罚》)





- 报料热线: 021-962866
- 报料邮箱: news@thepaper.cn
互联网新闻信息服务许可证:31120170006
增值电信业务经营许可证:沪B2-2017116
© 2014-2025 上海东方报业有限公司




