- +1
生猪期货细节曝光!一手16吨,上市初期限仓500手,四种情形交易所可采取紧急措施
全球第一大生猪生产国及猪肉消费国,迎来了生猪期货!生猪是我国价值最大的农副产品,生猪产业链以生猪养殖业为中心,涉及饲料加工、兽药疫苗、屠宰、食品加工、物流、零售、餐饮等诸多行业。12月11日晚间,证监会敲定了生猪期货上市日期。12月12日,大商所便发布了生猪期货合约及相关规则等8份文件,公开征求意见。
从征求意见稿来看,生猪期货采用“大合约”设计思路,交易单位为一手16吨,最低交易保证金为合约价值的5%。在风险管理方面,交易所对于四种情况,可采取紧急措施化解风险。
对于一些投资者关心,如实物交割有多少符合标准?相关人士表示,现在国内生猪品种标准化程度日益提高,大型规模化养殖企业的生猪品种几乎全部为瘦肉型猪。统一仔猪供应、统一饲料、统一兽药、统一技术服务、统一销售出栏的“五统一”决定了出栏生猪标准化程度较高,出肉率、瘦肉率等屠宰技术指标较统一。我国生猪贸易模式成熟,流通方式以活体为主,现货市场贸易顺畅,生猪价格完全由市场供求决定,不存在垄断。
上市初期持仓限额为500手我国对于生猪期货的研究有着较长的历史,最早可回溯到2001年。2018年2月,生猪期货获得中国证监会正式立项批复,大商所计划以外三元的生猪(活体)为标的上市生猪期货。2020年4月24日,中国证监会正式批准大商所开展生猪期货交易。2020年12月11日,证监会发布公告,生猪期货将于2021年1月8日在大商所正式挂牌交易。
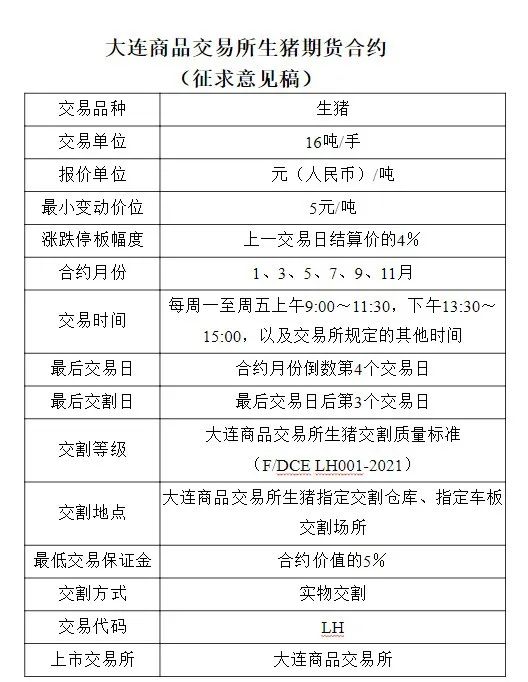
根据公告,生猪期货合约的交易代码为LH。生猪期货交易单位为16吨/手,涨跌停板幅度为上一交易日结算价的4%,最低交易保证金为合约价值的5%。
此外,合约月份有6个,分别是1、3、5、7、9、11月,最后交易日和最后交割日分别为合约月份倒数第4个交易日和最后交易日后第3个交易日,交割方式为实物交割。
根据测算,12月11日,国内生猪现货价格普遍维持在31元至34元/公斤。以90至100kg的标准外三元生猪为例,国内平均价格维持在32.8元/公斤左右,每手生猪期货合约总价值达52.48万元。按照7%至8%的客户保证金标准计算,自然人或产业投资者参与生猪期货,每手需付出保证金4万元左右。显然,大商所在制订生猪期货合约时,秉承了“大合约”的设计思路。
与此同时,为确保市场平稳运行,上市初期,大商所将在现有合约规则规定的基础上对生猪期货的保证金、涨跌停板幅度等进行适度上调,以满足风险管理的需要。持仓限额制度设计上,采用从严限仓的原则,自合约上市至交割月份前一个月前,持仓限额为500手(7月合约200手);交割月份前一个月第一个交易日起至第10个交易日前,持仓限额为125手(7月合约50手);交割月份前一个月第10个交易日起至该月最后一个交易日,持仓限额为30手(7月合约10手);进入交割月后,持仓限额10手(7月合约5手)。
首个以活体为交易标的的期货品种
对于实物交割,有多少符合标准?
相关人士表示,现在国内生猪品种标准化程度日益提高,大型规模化养殖企业的生猪品种几乎全部为瘦肉型猪。统一仔猪供应、统一饲料、统一兽药、统一技术服务、统一销售出栏的“五统一”决定了出栏生猪标准化程度较高,出肉率、瘦肉率等屠宰技术指标较统一。我国生猪贸易模式成熟,流通方式以活体为主,现货市场贸易顺畅,生猪价格完全由市场供求决定,不存在垄断。
作为我国首个以活体为交易标的的期货品种,生猪期货综合借鉴、采用国内国际市场上成熟的交割模式。在交割方式上实行车板交割与厂库交割并行,每日选择交割和一次性交割相结合,并配以期转现交割。
其中,为贴近现货市场贸易习惯,保证交割量充足,从交割月第一个交易日至生猪合约最后交易日的前一交易日,客户可申请每日选择交割。合约最后交易日后,所有未平仓的生猪期货合约持有者进行一次性交割,交割结算价采用该期货合约交割月最后十个交易日所有成交价格的加权平均价。
在交割质量标准上,大商所参照《瘦肉型猪活体质量评定(GB/T32759-2016)》指标体系,并在广泛开展调研基础上,针对生猪品种特点,贴近现货市场习惯设计了交割质量指标,其中采用了现货习惯中简单有效的外观、体重等指标,保证交割效率,减少交割争议。
显然,这一做法对于一个新品种来说,保证了品种初期的稳步发展。对比芝加哥商业交易所(CME),在上世纪60年代至90年代分别上市了活猪期货和冷冻猪肉期货等合约,既有实物交割,又有现金结算模式。还推出了基于瘦肉猪和冷冻猪腩的期货期权。
遇到四种情形可采取紧急措施
在12日发布的《大连商品交易所生猪期货业务细则(征求意见稿)》中,针对市场关注的风险管理,大商所提出,若某生猪期货合约出现连续的同方向涨跌停板单边无连续报价的情况,除按照《大连商品交易所风险管理办法》采取有关措施外,还可以采取暂停交易、暂停挂牌新合约等措施。
在生猪期货交易过程中,出现以下情形之一的,交易所可以采取紧急措施化解风险:
生猪的现货价格、期货价格或者期现货基差明显超出合理范围;
有根据认为出现操纵期货交易价格等违法违规行为,并且对市场正在产生或者即将产生重大影响;
发生生猪重大疫情或者一定比例指定交割仓库及指定车板交割场所暂停交割业务;
生猪相关法规政策出现变化,对生猪期货运行正在产生或者即将产生重大影响。
大商所表示,出现上述情形时,交易所总经理可采取调整开市收市时间、暂停交易、调整交易时间、暂停挂牌新合约、调整涨跌停板幅度、调整交易保证金、调整升贴水、暂停开仓等措施,并可在已挂牌合约上实施。
采取终止交易措施的,终止交易当日结算时,交易所可以对其全部或者部分合约月份持仓进行平仓。
此外,对于生猪期货合约,交易所按照有关规定调整涨跌停板幅度时,可单向或双向、同比例或不同比例调整;按照有关规定调整交易保证金时,可单边或双边、同比例或不同比例、部分会员或全部会员调整。
生猪期货解决周期价格难题
银河期货蛋白粕研究员陈界正表示,长期以来,生猪养殖周期内价格波动剧烈,周期涨幅100%以上,跌幅50%以上。若生猪期货能够上市,行业内有了公开透明且连续的市场报价平台,便于养殖户合理制定卖猪策略。“更有利于大型养猪企业进行远期利润的锁定,实现‘先卖后养’,规避远期价格下跌的不利影响,稳健经营。”
青松农牧总经理徐青松表示,未来生猪产能继续转化,整体来看是属于持续恢复,由于产能都是在向产量转化,产量正在上升,年底前对生猪价格看弱。“此外,如果明年没有大的意外,母猪存栏量增势会比较快。目前疫病从总体来看还是属于点状发生,不会形成很大的影响。”
徐青松预计,猪肉方面,预计春节之后两个月,猪肉产量有所下滑,明年5月份以后,猪肉产量上升更多是来自于春节之后能繁母猪存栏量的适量上升。
卓创资讯的最新研报也预计,2021年1季度猪价或正式打开下滑模式。2021年1月各大养殖集团出栏量初步预计增加17%至18%,预计1月均价31.68元/公斤,较12月跌幅3.27%。春节过后需求跳水,生猪数量仍然较多,猪价或开启连降模式,月均价预计29.87元/公斤,降幅扩大到5.72%。3月生猪价格仍存继续下降可能。多重利空因素的影响下,3月生猪均价或跌至27.65元/公斤,跌幅7.44%。
大商所相关负责人表示,历经近20年跟踪和研究,在全面深入市场调研及广泛征求意见、充分论证基础上,大商所完成了生猪期货合约规则设计工作。下一步,大商所将梳理并研究各方意见和建议,进一步完善合约和规则,与各方共同做好上市前各项准备工作,确保生猪期货平稳上市和安全运行。
生猪期货上市后,大商所将强化一线监管,严控风险,维护市场稳定运行,为相关产业主体和投资者提供公开、公平和有效的价格发现与避险平台,助力产业转型升级和实体经济高质量发展。希望产业企业和投资者理性、规范参与市场,共同呵护这个与国计民生息息相关且为国内首个活体交割的期货品种,保障其功能作用的有效发挥。
百万用户都在看
保代分类榜发布!逾3000保代竟无项目,99人还上了C榜,这群人"霸"榜?项目数前十的保代4人为"老平安"阿里美团拼多多退出社区团购?社区团购双十二正欢!人民日报:别只惦记着几捆白菜、几斤水果的流量时隔9个月,央行、外汇局重磅出手,下调这一关键指标,什么信号?多次强调"风险中性",有何深意?股权争夺升级?广发基金总经理调任广发证券总经理,背后有何深意?两大昔日基金掌门相遇,有何故事?超重磅!刚刚,中央定调明年经济!要办好四件大事,两大表述极为罕见,有何深意?房地产再被强调震惊!11份罚单牵出内幕交易窝案!2人泄密9人交易,从发小、姐妹到主治医生,通通被罚…来看众生相券商中国是证券市场权威媒体《证券时报》旗下新媒体,券商中国对该平台所刊载的原创内容享有著作权,未经授权禁止转载,否则将追究相应法律责任。
ID:quanshangcn
Tips:在券商中国微信号页面输入证券代码、简称即可查看个股行情及最新公告;输入基金代码、简称即可查看基金净值。
喜欢此内容的人还喜欢原标题:《生猪期货细节曝光!一手16吨,上市初期限仓500手,四种情形交易所可采取紧急措施》
本文为澎湃号作者或机构在澎湃新闻上传并发布,仅代表该作者或机构观点,不代表澎湃新闻的观点或立场,澎湃新闻仅提供信息发布平台。申请澎湃号请用电脑访问http://renzheng.thepaper.cn。





- 报料热线: 021-962866
- 报料邮箱: news@thepaper.cn
互联网新闻信息服务许可证:31120170006
增值电信业务经营许可证:沪B2-2017116
© 2014-2026 上海东方报业有限公司




