- +1
民法典视角下银行贷款合同修改要点30例
来源:上海律协(本文系作者投稿)
作者:许建添 高丽蓉 上海申骏律师事务所
· 欢迎大家踊跃留言,分享交流各自观点 ·
· 此文系作者个人观点,不代表上海市律师协会立场 ·
引言
2020年5月28日,作为新中国第一部“法典”,《中华人民共和国民法典》经十三届全国人大三次会议正式表决通过。该法典并不是简单的对现行法的汇编,而是在总结现行立法和司法经验的基础上,对现有制度的进一步完善,其中涵盖了对诸多商事法律规范的修改。民法典影响下,银行业所要修订的合同标准文本范围几乎覆盖了零售业务、公司业务、金融市场等全部业务。
本文以银行贷款合同为重点,从民法典视角出发,对比新旧法,分析银行贷款合同需修改的30例要点,并相应提出具有可操作性的合同修改建议,供读者参考。
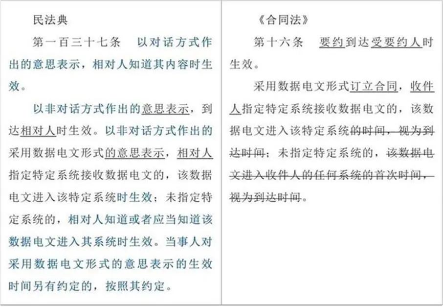
一、相对人的意思表示生效时间
合同修改要点说明该条款同《民法总则》。
由于互联网的不断发展,越来越多的银行业务开始发展线上业务,而银行线上业务离不开数据电文形式。民法典第四百六十九条对数据电文的含义进行了解释:“以电子数据交换、电子邮件等方式能够有形地表现所载内容,并可以随时调取查用的数据电文,视为书面形式。”同时,在《合同法》第十一条详细罗列了数据电文的种类,包括电报、电传、传真、电子数据交换和电子邮件等。
本条规定将《合同法》规定的“该数据电文进入收件人的任何系统的首次时间,视为到达时间”修改为“相对人知道或者应当知道该数据电文进入其系统时生效。”将“到达时间”直接规定为“生效时间”,且民法典调高了数据电文到达时间的认定标准,从“进入系统”的客观标准,调整为“相对人知道或应当知道”的主观标准,大大增加了银行举证证明数据电文到达时间的难度。
因此,建议银行在合同中明确相对方接收数据电文的系统或者地址,以方便确认生效时间。
二、沉默可视为意思表示
合同修改要点说明该条款同《民法总则》。第1款为新增。第2款来源于《最高人民法院关于贯彻执行〈中华人民共和国民法通则〉若干问题的意见(试行)》(法〔办〕发〔1988〕6号)第66条第2句。
本条规定默示同意的三种情形:法律规定、当事人约定或交易习惯。除此之外应当明示反对。在商业银行业务中,可能遇到相关问题。比如,根据根据中国人民银行公告〔2019〕第30号(以下简称“公告30号”)要求,商业银行自2020年3月1日起至2020年8月31日,金融机构与存量浮动利率贷款借款人就定价基准转换条款进行协商,将原合同约定的利率定价方式转换为以贷款市场报价利率(LPR)为定价基准加点形成。部分商业银行则未与借款人协商,而是直接书面或短信通知借款人,银行将于指定日期之前批量统一转换为LPR浮动利率,并给予借款人一定异议期,若借款人未于异议期前提出异议,则视为借款人同意转换。
笔者认为,银行的该操作存在一定法律风险。原因在于借款人收到银行通知之后的“沉默”,只有在有法律规定、当事人约定或者符合当事人之间的交易习惯时,才可以视为意思表示。
有鉴于此,笔者建议银行在贷款合同中增加约定,在哪些情形下借款人的“沉默”可以视为意思表示。
三、期间的计算
合同修改要点说明该条款同《民法总则》。
关于期间的约定,主要还是在《民事诉讼法》第八十二条,其规定:“期间以时、日、月、年计算。期间开始的时和日,不计算在期间内。期间不包括在途时间,诉讼文书在期满前交邮的,不算过期。”
但民法典并未明确规定期间的起算时间,对于利息、违约金的起算时间,建议银行可以在合同中明确约定起算日,例如贷款期间为2020年9月8日至2021年9月7日,合同可以直接约定:利息日计算包含2020年9月8日当日,从而保护银行最大利益。其次,在计算利息时存在按照一年360日还是365日计算的分歧(实践中,大多法院从有利于借款人方利益考虑选择按照365日计算),建议银行可直接在合同中约定:在计算日利率时,以年利息/360。最后,民法典并未明确规定期间是否需要包括在途时间,因此,建议银行在合同中予以明确约定。
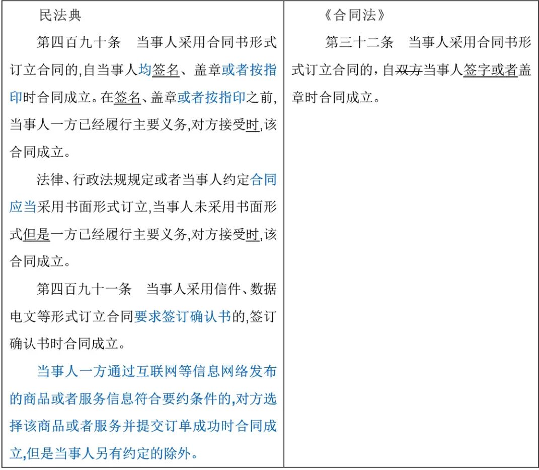
四、合同的成立方式
合同修改要点说明该条规定增加了“或者按指印”的合同成立方式,以及“一方以实际行动履行主要义务,对方接受时,合同成立”的规定。
因此,建议银行可在合同中修改以下几点:第一,将签字改为签名;第二,将签字或者盖章修改为“签名、盖章或者按指印”;第三,关于“签字、盖章或者按指印”之间的顿号应如何理解,即签字与盖章应同时具备还是具备其一即可认定协议生效,在司法实践中仍存在歧义。例如最高人民法院在(2005)民一终字第116号案件中,表示签字与盖章是并列关系,只有在签字与盖章均具备的条件下,该协议方可生效。因此为了避免歧义,银行应在合同中明确“签名、盖章或者按指印”三种形式,具备其一,合同即成立。
另外,针对线上线下不同的业务形式,建议银行可以明确约定线上线下不同的合同成立及生效条件。
五、合同的成立地点
合同修改要点说明民法典约定“最后签名、盖章或者按指印的地点为合同成立的地点,但是当事人另有约定的除外。”根据该条,在一般情况下最后签名、盖章或者按指印的地点为合同成立的地点,但是目前,越来越多的银行业务以及银行合同在线上签订,无法确认最后的合同成立地点。《最高人民法院关于适用〈中华人民共和国合同法〉若干问题的解释(二)》(法释〔2009〕5号)第4条规定:“采用书面形式订立合同,合同约定的签订地与实际签字或者盖章地点不符的,人民法院应当认定约定的签订地为合同签订地。”因此,对于线上的合同,建议银行在合同中直接约定合同成立地点。
六、预约合同
合同修改要点说明根据该款,银行与客户签署的贷款意向函、综合授信函等意向性法律文件,也可能构成预约合同,但是在实践中,银行在签订贷款意向函、综合授信函等意向性法律文件后,发现借款人可能存在一定信用风险,而最终拒绝放贷,可能会被要求承担预约合同的违约责任。为避免银行构成违约,建议银行在贷款意向函、综合授信函等意向性法律文件中约定,银行有权根据借款人的信用情况,自行决定是否放贷。
七、格式条款
合同修改要点说明民法典将《合同法》中“限制其责任的条款”改为“减轻其责任等与对方有重大利害关系的条款”,将更多的注意义务分配给了格式合同制定方即银行。银行与客户签署的合同一般均采用银行所提供的格式合同,如果银行未提示客户注意免除或者减轻其责任等与对方有重大利害关系的条款,或未对条款予以说明,则条款可能不能成为合同的内容。
因此,对于线下协议,建议银行进一步加强规范对格式条款内容的修改完善。对于免除银行义务以及与对方有重大利害关系的条款,均应当通过加黑加粗、加下划线、采用不同颜色字体等方式进行醒目标识,在签订合同时进行重点提示,并在有条件的情况下,对解释说明的内容进行录音,最终由对方当事人手写银行已尽说明和提示义务。对于线上协议,设置较长的客户阅读合同条款的时间、同样醒目标识相关重点条款,并最后让客户录音、打字等方式,明确银行已尽到说明和提示义务。
八、批准手续对合同效力的影响
合同修改要点说明银行的大多融资文件都不需要通过登记审批即可生效,但是部分文件未审批可能会对后续履行存在一定影响。例如,“内保外贷”业务中合同,如果担保合同没有在外管局登记备案,虽然担保合同效力不受影响,但是在担保人履行担保合同时,可能无法满足关于担保履约下购汇及对外支付条件。因此,建议银行增加“债务人未履行办理申请批准等手续应当承担违约责任”的条款。
九、法定货币履行
合同修改要点说明以实际履行地的法定货币履行,不一定对银行有利。建议银行约定对其有利的币种进行交易,并在合同中约定若因债务人提供与合同约定不一样的币种进行交易,银行有权拒绝债务人履行,或者因债务人还款币种与合同约定不一致产生的汇率损失由债务人承担。
十、第三人代为清偿
合同修改要点说明根据该条规定:“第三人有权向债权人代为履行”,因此第三人向债权人代为履行,是第三人的权利,若没有特别约定,银行不得拒绝。为避免第三方履行、清偿给银行带来不必要的损失,建议银行可在合同中明确约定对第三方代为履行、清偿进行一定限制,或者约定银行有权根据情况选择接受或拒绝。例如,在银行托管、保管业务中,第三方履行、清偿可能给托管、保管、资金划转等环节增加困难,因此有必要通过合同约定作出一定限制。
十一、情势变更
合同修改要点说明民法典对情势变更制度进行了修改,删除了“非不可抗力造成”,增加了协商制度。针对该条款,在出现新冠疫情、重大的政策调整、严重的金融危机等情况时,债务人可能向银行提出延期还款、减免本息等要求,从一定程度上损害银行的利益。因此建议银行可以考虑在合同中设立更加具体的违约责任条款,对于情势变更而导致违约的违约责任另行规定,从而更好地维护银行自身利益。
另外,考虑到可能发生的政策变化导致银行资金成本的增加,建议银行在合同中约定银行有权单方面调整利率。例如,在外币贷款中,国际金融市场的变化可能导致银行资金成本的增加,银行应当有权单方面调整利率,若无合同约定,可能会引发争议,建议合同中明确。
十二、履行费用负担
合同修改要点说明根据该条,银行在不良贷款转让过程中所增加的履行费用应由银行承担,但是虽然该条并未有“当事人另有约定的除外”规定,仍建议银行在合同中约定若发生债权转让增加的履行费用,由受让人或债务人承担,因为在民商事审判司法理念中,越来越尊重当事人意思自治,因此合同中约定的该条款仍可能受到法院的支持,从而在不良贷款转让过程中银行可以减少转让成本。
十三、后合同义务
合同修改要点说明在银行业务中,贷款全部清偿后,抵押物上面存在的抵押权需要注销,而在实践中,注销抵押权普遍由银行负责注销,并承担一定的注销费用。因此根据该条规定,建议银行在合同中约定借款人有注销抵押权的义务,银行经借款人要求,可以配合借款人完成注销抵押权等事宜,如提供相应材料等。在注销抵押权过程中产生的费用应当由借款人承担。
十四、数项债务的清偿抵充顺序
合同修改要点说明该条款赋予了债务人在清偿时指定履行债务的选择权。在实践中,例如,当同一个借款人在银行中分别存在两个贷款,贷款A为有抵押的贷款1万元,贷款B为无抵押贷款1万元,当借款人要偿还1万元贷款时,从银行角度,银行希望其优先偿还贷款B,而从借款人或者借款人的房屋买受人角度,希望优先偿还贷款A。因此根据民法典该条,增加了“债务人在清偿时指定其履行的债务。”显然,债务人掌握选择权不利于银行。因此,银行可以通过合同约定贷款清偿顺序,或者约定由银行选择清偿哪一笔贷款,排除借款人的选择权。
十五、解除权行使期限
合同修改要点说明民法典增加了解除权的一年除斥期限,因此对于解除权的行使期限,除法律已有规定的,建议银行可在合同中自行约定,从而延长约定解除权的行使期限。
其次,对于银行宣布贷款提前到期的权利与合同解除权不同,因此银行应在合同中约定:“银行宣布贷款提前到期的权利不受任何时间的限制,若借款人达到银行宣布贷款提前到期的条件,银行并未行使,并不视为银行放弃该权利。”
十六、合同解除后法律后果
合同修改要点说明该条规定较原《合同法》而言,增加了合同解除后违约方的违约责任,以及进一步明确了担保人的担保责任。
根据该条款,银行即使不对合同进行修改,在借款人违约,银行解除合同后,也可以要求借款人和担保人承担相应违约责任。除了解除合同,银行往往还可能宣布贷款加速到期(加速到期与解除合同在法律后果上存在一定差异)。根据该条款,银行与借款人亦可在合同中约定,当银行宣布贷款加速到期之后,银行有权要求债务人与担保人承担相应违约责任。
十七、债务的抵销
合同修改要点说明根据该条款,出于银行自身利益,银行可在合同中规定除非银行同意,在任何时候,债务人不得抵销。若双方互负债务,则银行享有是否抵销的决定性。
在实践中,对于银行行使抵销权的争论较多的问题是银行可否通过划扣借款人在银行的存款以清偿其拖欠的贷款本息,而笔者认为这种“扣款还贷”行为的实质就是银行行使的抵销权。因此,建议银行对于这种“扣款还贷”行为的抵销权可直接约定在合同中。
十八、贷款人的检查、监督权
合同修改要点说明该条内容变动不大,但是仍需要强调借款人有义务定期提供有关财务会计报表。因为有关财务会计报表可以从一定程度上反映企业的经营状况,如果从该些报表中银行发现经营状况严重恶化的,应当及时止损。
因此,建议银行可以将借款人定期提供有关财务会计报表的义务明确纳入借款合同中,并规定相应的违约责任。此外,建议银行可在合同中约定若银行发现借款人经营状况严重恶化的,银行有权停止发放贷款,宣布已发放贷款提前到期。
十九、禁止高利放贷
合同修改要点说明民法典规定借款利率不得违反国家规定,禁止放高利贷,同时最高法发布的《关于审理民间借贷案件适用法律若干问题的规定》中大大降低了民间借贷利率上限,其中第26条明确规定:“出借人请求借款人按照合同约定利率支付利息的,人民法院应予支持,但是双方约定的利率超过合同成立时一年期贷款市场报价利率四倍的除外。”因此民间借贷利率上限从24%改为一年期贷款市场报价利率四倍,而民间借贷利率的调整势必对金融机构的借贷利率存在重大影响,因此建议银行对于合同中借款利率或其他费用的条款作出相应调整。
二十、居住权
合同修改要点说明居住权制度是民法典新设立的制度,而居住权的设立对银行之后处理抵押物、拍卖保证人房产有着重要的影响。因此,银行应当在抵押合同、保证中要求抵押人、保证人如实告知相关房产的真实情况,包括房产是否已经设立或者将要设立居住权。同时,银行应通过前往相关不动产登记中心查询等方式了解该房屋是否设立居住权,以及设立居住权的时限。
建议银行修改以下合同内容:
第一,对于抵押之前已经设立居住权的抵押物,建议银行要求抵押人或者保证人将其抵押、保证情况书面通知居住权人,并获得居住权人愿意在银行行使相应权利时涂销居住权的书面同意。
第二,对于抵押之时尚未设立居住权的抵押物,建议银行要求抵押人在未经银行书面同意的情况下,不得对相关房屋的任何部分或全部设立居住权。
第三,在借款合同、抵押合同及保证合同等文件中均明确约定:若借款人、抵押人、保证人在未经银行书面同意的情况下,将其名上房屋设立居住权即视为违约,银行有权宣布贷款提前到期。
二十一、抵押权与租赁权冲突
合同修改要点说明该条较《物权法》增加了“转移占有”的条件,提高了“原租赁关系不受该抵押权影响”的要求,实则对银行有利,因此建议银行可在合同中约定抵押人负有如实告知义务,即必须向银行告知抵押物是否已经转移占有。同时,银行可在实地查看抵押物时,注意抵押物是否被他人实际占有。
该条虽然删除了“抵押权设立后抵押财产出租的,该租赁关系不得对抗已登记的抵押权”的规定,但并不影响该条的适用,因为通过现有条文的反向解释同样可以得到“后设立的租赁关系不得对抗已登记的抵押权”的规则。因此建议银行在设立抵押权时,应该重点关注抵押财产是否已经出租。
二十二、抵押期间转让抵押财产
合同修改要点说明该条款明确规定“抵押期间,抵押人可以转让抵押财产”,但同时规定“当事人另有约定的,按照其约定”。而目前,银行的合同中一般均已经规定“未经银行的书面同意,不得转让抵押物”,该约定条款可以继续使用。
此外,考虑到第2款要求“抵押权人能够证明抵押财产转让可能损害抵押权的”,建议银行在合同中约定“抵押人未经银行同意转让抵押财产即视为该行为可能损害抵押权”,以达到减轻银行举证责任之目的。
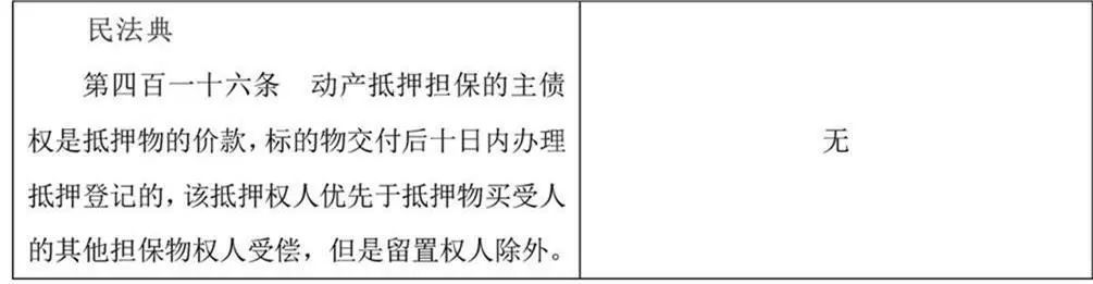
二十三、超级优先权
合同修改要点说明民法典新创设的“超级优先权”制度,实质是指借款人为购买动产而将已经设立浮动抵押的标的物再次抵押给银行,则银行的担保权可对抗在先设立的浮动抵押的担保权人。因此,建议银行在签订抵押合同中可以明确要求抵押人如实告知动产抵押物是否已存在浮动抵押、或者价金担保抵押的情况。此外,银行在签订合同后,也应该主动调查抵押动产的基本情况,如果抵押人故意隐瞒相应事实情况,应当承担合同缔约过失责任。
二十四、保证的定义
合同修改要点说明除债务人不履行到期债务外,发生当事人约定的情形时,银行可以要求保证人承担保证责任,民法典该规定虽然较《担保法》第六条有所变化,但是实质延用了《物权法》第170条的规定:“担保物权人在债务人不履行到期债务或者发生当事人约定的实现担保物权的情形,依法享有就担保财产优先受偿的权利,但法律另有规定的除外。”因此,建议银行保证合同的相应条款可以再进一步细化,明确约定保证人承担保证责任的情形。
二十五、保证方式推定
合同修改要点说明民法典将“按照连带责任保证承担保证责任”改为“按照一般保证承担保证责任”,属于根本性原则性的变化,因此,建议银行必须在保证合同中明确约定保证方式为连带责任保证。
同时,最高人民法院《全国法院民商事审判工作会议纪要》(法〔2019〕254号)第91条规定:“信托合同之外的当事人提供第三方差额补足、代为履行到期回购义务、流动性支持等类似承诺文件作为增信措施,其内容符合法律关于保证的规定的,人民法院应当认定当事人之间成立保证合同关系。”因此,对于如差补、流动性支持承诺等非标准保证合同,若缺乏明确约定,可能会被推定为一般保证,将会影响银行债权的实现。建议银行注意非标类业务文件的内容,避免被认定为保证合同。
二十六、保证期间
合同修改要点说明民法典将保证期间约定不明确,“保证期间为主债务履行期届满之日起二年”缩短到“主债务履行期限届满之日起六个月”,因此建议银行应在保证合同中明确约定保证期限,当出现未约定保证期限的情况时,及时主张权利。
此外,考虑到诉讼时效已经修改为三年,银行的保证期间也应当相应修改为三年更有利于银行。
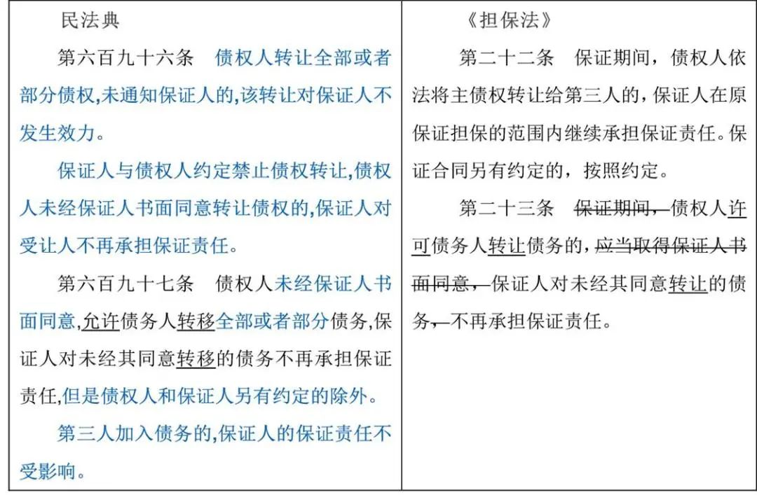
二十七、债权债务转让
合同修改要点说明民法典中第696条是关于债权转让对保证责任影响,该条修改强调了债权转让中债权人的通知义务,如债权人未通知保证人的,转让对保证人不发生效力。而民法典第697条是关于债务承担对保证责任影响,增加了“但是债权人和保证人另有约定的除外”,为债权承担留出了很多空间。因此,建议银行和保证人在保证合同中约定:“在银行允许债务人转移全部或者部分债务的情况下,保证人均同意继续承担保证责任。”
在银行ABS业务中基础资产转让、不良资产的重组均可能涉及大批债务人、保证人,未按照要求履行通知义务或获得保证人同意的,保证人将不承担保证责任。因此,为了更好地履行债权人的通知义务,银行在合同中明确债权人和债务人的送达地址,确保通知送达。
二十八、一般保证人免责
合同修改要点说明该条款约定:“保证人向债权人提供债务人可供执行财产的真实情况,债权人放弃或者怠于行使权利致使该财产不能被执行的,保证人在其提供可供执行财产的价值范围内不再承担保证责任。”但是在实践中,保证人提供可供执行财产的真实情况,银行很难进行判断,为此保证人不再承担保证责任,不利于银行利益,因此建议银行在合同中约定“一般保证的保证人/连带责任保证人,保证人向债权人提供债务人可供执行财产的真实情况后,银行未执行相应财产的,保证人仍应在其提供执行财产的价值范围内承担保证责任。”
二十九、保证人追偿权
合同修改要点说明民法典规定“除当事人另有约定外”,保证人有权向债务人追偿,删除了向其他连带责任保证人追偿的表述,因此担保人之间在未有明确约定的情况下,无法根据本条款直接进行追偿。
建议对于保证人之间是否享有追偿权,由当事人自行约定。而银行对客户进行贷前审查时,重点审查客户为其他债权人提供的担保是否享有追偿权。
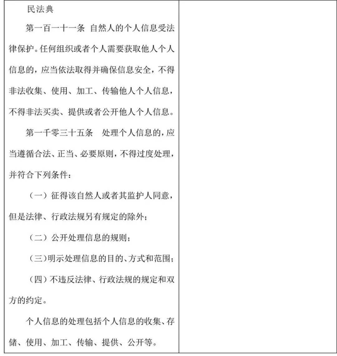
三十、个人信息保护
合同修改要点说明2019年12月份,国家计算机病毒应急处理中心通报了多家银行手机APP存在“未向用户明示申请的全部隐私权限,涉嫌隐私不合规”的问题,而民法典第1035条对银行处理个人信息提出了更加苛刻的要求。要求在处理个人信息的时候,要遵行合法、正当、必要、不过度处理原则。
首先,建议银行在获取和使用客户信息之前经信息权利人明确同意。银行可在与客户开展业务或开通权限时通过签署协议的方式,明确约定信息的获取和使用方式,包括明确约定是否可采取通讯工具或电子邮件等方式进行针对性营销、可以对相关信息进行收集、存储、使用、加工等处理或使用。
其次,银行对客户信息的处理必须遵循合法、正当、必要原则。银行应当事先在相关协议中向客户披露处理信息的规则,明确告知客户处理信息的目的、方式和范围,并不得过度处理所获得的信息。同时,如对于银行业务不需要的客户敏感信息就不再采取,使之符合必要原则。
再次,结合民法典对格式条款相关内容的规定,建议银行在格式合同中将处理客户个人信息以及需要“以电话、短信、即时通讯工具、电子邮件、传单等方式”通知客户的条款醒目标识并向客户说明相关条款,确保格式条款成为合同内容之一部分并对客户发生法律效力。
END
上海律协投稿通道:
shlxwx@lawyers.org.cn欢迎来稿~
喜欢此内容的人还喜欢原标题:《民法典视角下银行贷款合同修改要点30例》
本文为澎湃号作者或机构在澎湃新闻上传并发布,仅代表该作者或机构观点,不代表澎湃新闻的观点或立场,澎湃新闻仅提供信息发布平台。申请澎湃号请用电脑访问http://renzheng.thepaper.cn。





- 报料热线: 021-962866
- 报料邮箱: news@thepaper.cn
互联网新闻信息服务许可证:31120170006
增值电信业务经营许可证:沪B2-2017116
© 2014-2026 上海东方报业有限公司




