- +1
重污染天气升级!山东8市发布红色预警,启动Ⅰ级应急响应!
据@山东环境 提示:未来十天我省可能有两次不利气象过程。
第一次:20-23日,扩散条件较差,内陆部分城市可能逐步出现中至重度污染。24日,受弱冷空气影响,污染有所缓解,南部地区改善至良轻水平,东部地区恢复至优良水平。
第二次:25-26日,受本地污染叠加污染物的区域输送影响,我省可能再次出现中至重度污染。27日,受冷空气影响,污染过程有望结束,空气质量恢复至良好水平。鉴于中长期气象条件不确定影响较大,23-29日具体形势有待临近研判。
2020年12月21日8时山东16市环境空气AQI指数截至目前,
济南、淄博、东营等8市已发布
重污染天气红色预警
并启动Ⅰ级应急响应
↓↓↓
济 南
20日夜间,济南市生态环境委员会办公室调整重污染天气预警等级。根据济南市生态环境部门与气象部门联合会商结果,结合空气质量监测数据,预计2020年12月21日起,济南气象条件持续不利,污染程度进一步加重。按照12月14日全省重污染天气应对工作视频会议有关要求,济南市决定于12月21日0时将重污染天气预警等级由现执行的橙色预警调整为红色预警,并于12月21日0时启动Ⅰ级应急响应。各级各部门按照职责分工,在12月4日下发《济南市生态环境委员会办公室关于发布重污染天气橙色预警并启动Ⅱ级应急响应的通知》规定的应急措施基础上,采取两项强化措施。
一、工业企业减排措施:工业企业按照2020年度最新修订的应急减排清单Ⅰ级响应要求,严格落实各项限产停产等减排措施。
二、扬尘污染减排措施:停止所有建筑、市政、道路、水务、园林绿化等工程(含A、B类保障性工程)的施工现场作业,应急、抢险、救灾和生产工艺要求不能立即间断的施工作业除外,地下工程除外(需区县政府组织逐一认定,出具意见,报市生态环境委员会办公室备案)。
淄 博
淄博市重污染天气应急指挥部办公室发布重污染天气红色预警启动Ⅰ级应急响应通知,预计12月21日至23日期间,淄博市空气质量将出现一个重污染过程。
东 营关于将重污染天气橙色预警升级为红色预警
启动Ⅰ级应急响应的通知
市重污染天气应急工作指挥部相关成员单位:
根据市生态环境部门与气象部门联合会商结果,结合空气质量监测数据,预计 2020 年 12 月 21 日起,我市将连续多日出现不利气象过程,污染程度进一步加重。市重污染天气应急工作指挥部办公室决定于 2020 年 12 月 21 日 10 时将橙色预警升级为红色预警,并于 2020 年 12 月 21 日 12 时启动Ⅰ级应急响应,请切实按照职责分工,在 12 月 19 日发布的《关于将重污染天气黄色预警升级为橙色预警启动Ⅱ级应急响应的通知》(东重污染天气应急办〔2020〕31 号)应急措施基础上,采取以下强化措施:
一、强制性减排措施
(一)工业企业减排措施:工业企业必须按照 2020 年度最新修订的应急减排清单Ⅰ级应急响应要求,严格落实各项限产停产等减排措施,务必确保措施到位、落到实处。
(二)移动源污染减排措施:除应急抢险、保障民生需要外,全市范围内停止使用所有非道路移动机械(含挖掘机、装载机、平地机、铺路机、压路机、叉车、柴油发电机等)。
二、倡议性污染减排措施
(一)倡导公众绿色消费,单位和公众尽量减少含挥发性有机物的涂料、油漆、溶剂等原材料及产品的使用。
(二)倡导公众绿色出行,尽量乘坐公共交通工具或电动汽车等方式出行,驻车及时熄火,减少车辆原地怠速运行时间。
(三)倡导公众绿色生活,减少能源消耗。
(四)倡导幼儿园、中小学停止室外活动。请市委宣传部负责督导、协调东营广播电视台、电信运营企业等发布以上信息。
各有关部门及单位要严格按照各自工作职责,督导和指导相关企业、单位采取应急响应措施,并监督其落实情况,每天 15 时前将当天措施落实情况报送至市重污染天气应急工作指挥部办公室。
邮 箱:dyhbdqk@163.com
市重污染天气应急工作指挥部办公室
2020 年 12 月 21 日
潍 坊
21日,记者从潍坊市重污染天气应急指挥部办公室了解到,根据空气质量预测会商结果,潍坊市空气污染呈上升趋势,预计12月21日至24日将持续出现重度以上污染天气。经研究决定,潍坊市自2020年12月21日10时起将重污染天气橙色预警升级为红色预警,12月21日12时启动I级应急响应。
请各成员单位严格按照潍坊市人民政府办公室印发的《潍坊市重污染天气应急预案》(潍政办字〔2019〕132号)启动应急响应,其中,工业企业要按照最新修订的应急减排清单严格落实减排措施,应停即停,应限即限;除涉及重大民生工程、安全生产及应急抢险任务外,停止可能产生扬尘的港口作业、矿山开采、砂石料场、石材加工、商品混凝土生产、物料堆场作业、建筑和拆迁施工及长距离工程等涉及土石方作业环节,施工工地停止建筑拆除、喷涂粉刷、护坡喷浆、混凝土搅拌等;潍坊主城区、各县市区城区(外环路以内)禁行建筑垃圾和渣土运输车、混凝土罐车、砂石运输车等中型和重型载货汽车(含燃气,新能源及国六标准以上除外)以及三轮汽车、低速载货汽车和拖拉机等柴油车。全市范围内非道路移动机械(含挖掘机、装载机、平地机、铺路机、压路机、叉车等)停止作业。
请各重污染天气应急成员单位按照本辖区、本部门、单位重污染天气应急预案或专项预案所确定的职责,做好应急减排措施落实情况的督导检查,确保各项应急减排措施落实到位。
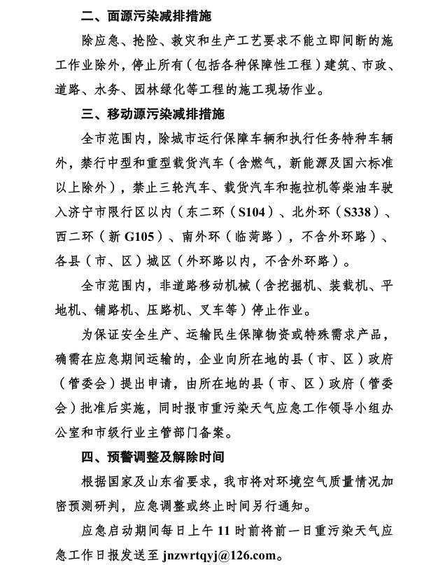
济 宁
根据济宁市空气质量研判分析专家组联合会商结果,预计2020年12月21日起,济宁市将连续多日出现不利气象过程,污染程度进一步加重。经市重污染天气应急工作领导小组办公室研究决定,济宁市自2020年12月21日1时将重污染天气橙色预警调整为红色预警,21日7时启动I级应急响应。


泰 安根据空气质量状况,泰安市重污染天气应急工作小组决定,自2020年12月21日14时起,将全市范围内重污染天气橙色预警升级为红色预警,同时调整为Ⅰ级应急响应。
一、公众防护措施
儿童、老年人和呼吸道疾病患者等易感人群避免户外活动。停止举办大型群众性户外活动。
二、倡议污染减排措施
倡导公众绿色出行,倡导公众绿色消费、绿色出行,单位和公众尽量减少含挥发性有机物的涂料、油漆、溶剂等原材料及产品的使用。加大公共交通运力,提高公共交通出行率。
三、强制性污染减排措施
(一)工业企业减排措施。纳入重污染天气应急预案减排措施清单的工业企业严格按照“一厂一策”方案执行红色预警应急减排措施。属于《技术指南》涉及的重点行业的企业,按照《技术指南》要求执行相应级别的红色预警管控措施。
(二)矿山、砂石料厂、石材厂、石板厂等停止露天作业。
(三)严格施工工地、堆场扬尘监督管理,除应急抢险外,未纳入保障类减排清单的施工工地禁止土石方作业、建筑拆除、喷涂粉刷、护坡喷浆、混凝土搅拌等。
(四)主干道和易产生扬尘路段在道路日常保洁、洒水的基础上,每天增加洒水降尘作业频次(结冰期等特殊气象情况除外)。
(五)未安装密闭装置易产生遗撒的煤炭、渣土、砂石料等运输车辆禁止上路。
(六)矿山、物流(除民生保障类)等涉及大宗原料和产品运输(日常车辆进出量超过10辆次)的单位禁止使用国四及以下重型载货汽车(含燃气)进行运输(特种车辆、危化品车辆除外)。
(七)施工工地、工业企业厂区和工业园区内停止使用国二及以下排放标准非道路移动机械(清洁能源和紧急检修作业机械除外)。
(八)除城市运行保障车辆和执行特种任务车辆外,城市主城区、县(市)城区内,应禁止重型和中型柴油货车、三轮汽车、低速载货汽车和拖拉机通行。
日 照
根据专家团队分析研判和建议,结合空气质量变化趋势,市重污染天气应急指挥部决定于12月20日23时将重污染天气预警等级由橙色预警升级为红色预警,并于12月21日8时加强为Ⅰ级应急响应。现将有关措施予以公告:
一、公众防护措施
儿童、老年人和呼吸道疾病患者等易感人群避免户外活动。组织中小学、幼儿园停止室外活动。在市、区县教育主管部门指导下,根据实际情况采取弹性教学等措施。 接到红色预警且 AQI日均值达到 500 时,学校可采取停课措施。 停止举办大型群众性户外活动。
二、倡议性减排措施
倡导公众绿色消费、绿色出行,单位和公众尽量减少含挥发性有机物的涂料、油漆、溶剂等原材料及产品的使用。加大公共交通运力,提高公共交通出行率。
三、强制性减排措施
(一)纳入应急减排清单的工业企业严格依法落实重污染天气应急预案、应急减排清单确定的减排措施。
(二)矿山、砂石料场、石材厂、石板厂等停止露天作业。
(三)未纳入保障类减排清单的施工工地禁止土石方作业、建筑拆除、喷涂粉刷、护坡喷浆、混凝土搅拌等。
(四)全市主要道路落实深度保洁措施,确保路面不起尘。洒水降尘作业应根据雨雪、冰冻等特殊气象条件,进行科学调整。
(五)未安装密闭装置易产生遗撒的煤炭、渣土、砂石料等运输车辆禁止上路。
(六)除城市运行保障车辆和执行特种任务车辆外,城市主城区、县城区内禁止重型和中型柴油货车、三轮汽车、低速载货汽车和拖拉机通行。
(七)港口码头停止所有散货装卸作业,停止化工品、轻质油装卸作业。
(八)严格落实烟花爆竹禁放措施。
(九)矿山、港口、物流(除民生保障类)等涉及大宗原料和产品运输(日常车辆进出量超过 10 辆次)的单位禁止使用国四及以下重型载货汽车(含燃气)进行运输(特种车辆、危化品车辆除外)。
(十)施工工地、工业企业厂区和工业园区停止使用国二及以下非道路移动机械(清洁能源和紧急检修作业机械除外)。
日照市重污染天气应急指挥部办公室
2020 年 12 月 20 日
聊 城
关于将重污染天气橙色预警调整为红色预警
启动Ⅰ级应急响应的通知
市重污染天气应急指挥部各有关成员单位:
经市环境信息与监控中心和市气象台会商预测,18-19日污染物持续累积,20日夜间开始空气质量逐步由轻至中度污染发展为重度污染水平。按照提前预警、区域应急联动要求,经市重污染天气应急指挥部研究决定,我市于12月21日9时将重污染天气橙色预警调整为红色预警,21日11时启动Ⅰ级应急响应。请各有关部门按照《聊城市重污染天气监测预警和应急处 置预案》(聊政办字〔2020) 49号)落实措施,各县(市、区)、 市属开发区严格执行《聊城市重污染天气应急减排措施清单》。具体要求为:
—、公众防护措施
(1)提示儿童、老年人和呼吸系统、心脑血管疾病患者及 其他慢性疾病患者等易感人群留在室内,少开窗通风,确需外出必须加强防护措施。
(2) 提示一般人群减少或避免户外活动;室外工作、执凱 作业、活动等人员可以采取佩戴口罩、缩短户外工作时间等必要的防护措施。
(3) 中小学、幼儿园停止室外课程及活动。
(4) 加强对空气重污染应急、健康防护等方面科普知识的宣传。
(5) 各医疗卫生机构增设相关疾病门诊,增加医务人员、延长工作时间。
(6) 停止举办各类大型群众性户外活动。
(7) 在市、县(市、区)教育主管部门指导下,根据实际情况釆取弹性教学等措施。接到红色预警且AQI日均值达到500时,学校可釆取停课措施。
二、倡议性污染减排措施
(1) 生产过程中排放大气污染物的企事业单位、各类工地等加强管理,主动减排,可在排放达标的基础上提高污染治理设施效率,调整有大气污染物排放的生产工艺的生产时间。
(2) 倡导公众绿色出行,尽量乘坐公共交通工具或电动汽车等方式出行;驻车及时熄火,减少车辆原地怠速运行时间。
(3) 倡导公众绿色消费,单位和公众尽量减少含挥发性有机物的涂料、油漆、溶剂等原材料及产品的使用。
(4) 加大公共交通运力,提高公共交通出行率。
三、强制性减排措施
1、工业企业减排措施
按照《技术指南》及“2020年聊城市重污染天气工业源应急减排清单”采取停产、限产等应急减排措施;也可采取轮流停产、限产和应急减排置换等方式实现应急减排目标。
对辖区内涉及长流程联合钢铁、短流程钢铁、铁合金、焦 化、石灰窑、铸造、氧化铝、电解铝、炭素、铜冶炼、铅锌冶 炼、钥冶炼、再生铜铝铅锌、有色金属压延、水泥、砖瓦窑、 陶瓷、耐火材料、玻璃、岩矿棉、玻璃钢(纤维增强塑料制品)、 防水建筑材料制造、炼油与石油化工、炭黑制造、煤制氮肥、 制药、农药制造、涂料制造、油墨制造、纤维素醒、包装印刷、人造板制造、塑料人造革与合成革制造、橡胶制品制造、制鞋、家具制造、汽车整车制造业、工程机械整机制造和工业涂装等 39个重点行业涉气企业,严格按照《技术指南》实施绩效分级、采取红色预警措施应急减排。
2、移动源控制措施
工业企业移动源按照《技术指南》及“2020年聊城市重污 染天气工业源应急减排清单”执行。物流(除民生保障类)等 涉及大宗原料和产品运输(日常车辆进出量超过10辆次)的单 位禁止使用国四及以下重型载货汽车(含燃气)进行运输(特 种车辆、危化品车辆除外);施工工地、工业企业厂区和工业 园区内停止使用国二及以下非道路移动机械(清洁能源和紧急检修作业机械除外)。除城市运行保障车辆和执行特种任务车辆外,城市主城区、县(市)城区内应禁止重型和中型柴油货车、三轮汽车、低速载货汽车和拖拉机通行。
3、扬尘控制措施
(1)砂石料场、石材厂、石板厂等停止露天作业。
(2)未纳入保障类减排清单的施工工地停止土石方作业、 建筑拆除、喷涂粉刷、护坡喷浆作业,混凝土搅拌等。
(3) 城市主干道和易产生扬尘路段道路保洁在正常基础上每天增加2次洒水降尘作业频次(非冰冻条件下)。
(4) 未安装密闭装置易产生遗撒的煤炭、渣土、砂石料等运输车辆应停止上路。
(5) 所有企业露天堆放的散装物料全部苫盖,在非冰冻期内增加洒水降尘频次。
(6) 市区、各县(市、区)主城区禁止燃放烟花爆竹。
4、指导性减排措施
(1) 金属制品加工业:钢压延加工、铝压延加工(重熔除 外)企业热压延工序停产;表面热处理工序停产;停止使用国 四及以下重型载货车辆(含燃气)进行运输。
(2) 建材行业:
① 砂石料加工行业:停产;停止公路运输。
② 沥青混凝土行业:停产;停止使用国四及以下重型载 货车辆(含国五燃气)进行运输。
(3) 饲料生产行业:限产不低于50%,以生产线计,单条 生产线的可县域内轮流停产;停止使用国四及以下重型载货车 辆(含燃气)进行运输。
(4) 化学品制造行业:除重点行业外的化工企业在保障安全生产前提下限产50%以上,以生产线计;停止使用国四及以 下重型载货车辆(含燃气)进行运输。
(5) 其他塑料制品行业:除重点行业外的塑料制品企业停 产;停止使用国四及以下重型载货车辆(含燃气)进行运输。
(6)燃煤电厂:涉及城区居民供暖且达到超低排放标准的燃煤电厂,按企业“以热定产”实施方案实行;停止使用国四及以下重型载货车辆(含燃气)进行运输。
请各负责督导釆取应急措施的成员单位自12月22日起, 每天下午15:00前,报送当日应急响应和督导检查等情况,市供电公司每天报送全市工业用电量情况,直至预警解除;在预警解除后的两日内,各有关单位向市重污染天气应急指挥部办公室报送重污染天气应急总结评估报告。
联系电话:0635-8909631
电子邮箱:lchbjwfk@lc. shandong. cn
聊城市重污染天气应急指挥部办公室
2020年12月21日
重污染天气期间
请大家做好防护
尽量减少外出!
往期精彩回顾
省政府最新批复!山东开放大学来了!提醒!国内一地立即进入战时状态张宏安,被查!来源:大众网·海报新闻整理自@山东环境、大众日报客户端、海报新闻、闪电新闻、大众网东营、济宁生态环境、泰安市生态环境局、日照环境、聊城市重污染天气应急指挥部办公室
原标题:《重污染天气升级!山东8市发布红色预警,启动Ⅰ级应急响应!》
本文为澎湃号作者或机构在澎湃新闻上传并发布,仅代表该作者或机构观点,不代表澎湃新闻的观点或立场,澎湃新闻仅提供信息发布平台。申请澎湃号请用电脑访问http://renzheng.thepaper.cn。





- 报料热线: 021-962866
- 报料邮箱: news@thepaper.cn
互联网新闻信息服务许可证:31120170006
增值电信业务经营许可证:沪B2-2017116
© 2014-2026 上海东方报业有限公司




