- +1
《民法典》继承编司法解释全文逐条新旧对比及重点解读 | 学习民法典之84
2021-01-03 11:35
来源:澎湃新闻·澎湃号·政务
字号
《最高人民法院关于适用〈中华人民共和国民法典〉继承编的解释(一)》已于2020年12月25日由最高人民法院审判委员会第1825次会议通过,现予公布,自2021年1月1日起施行。
导读:最高人民法院按照“统一规划、分批制定,急用先行、重点推进”原则,制定了与民法典配套的第一批共7件新的司法解释,将在2021年1月1日与民法典同步施行。
其中《最高人民法院关于适用〈中华人民共和国民法典〉继承编的解释(一)》施行后,最高人民法院关于贯彻执行《中华人民共和国继承法》若干问题的意见等部分关于继承法的批复、复函将被同时废止。
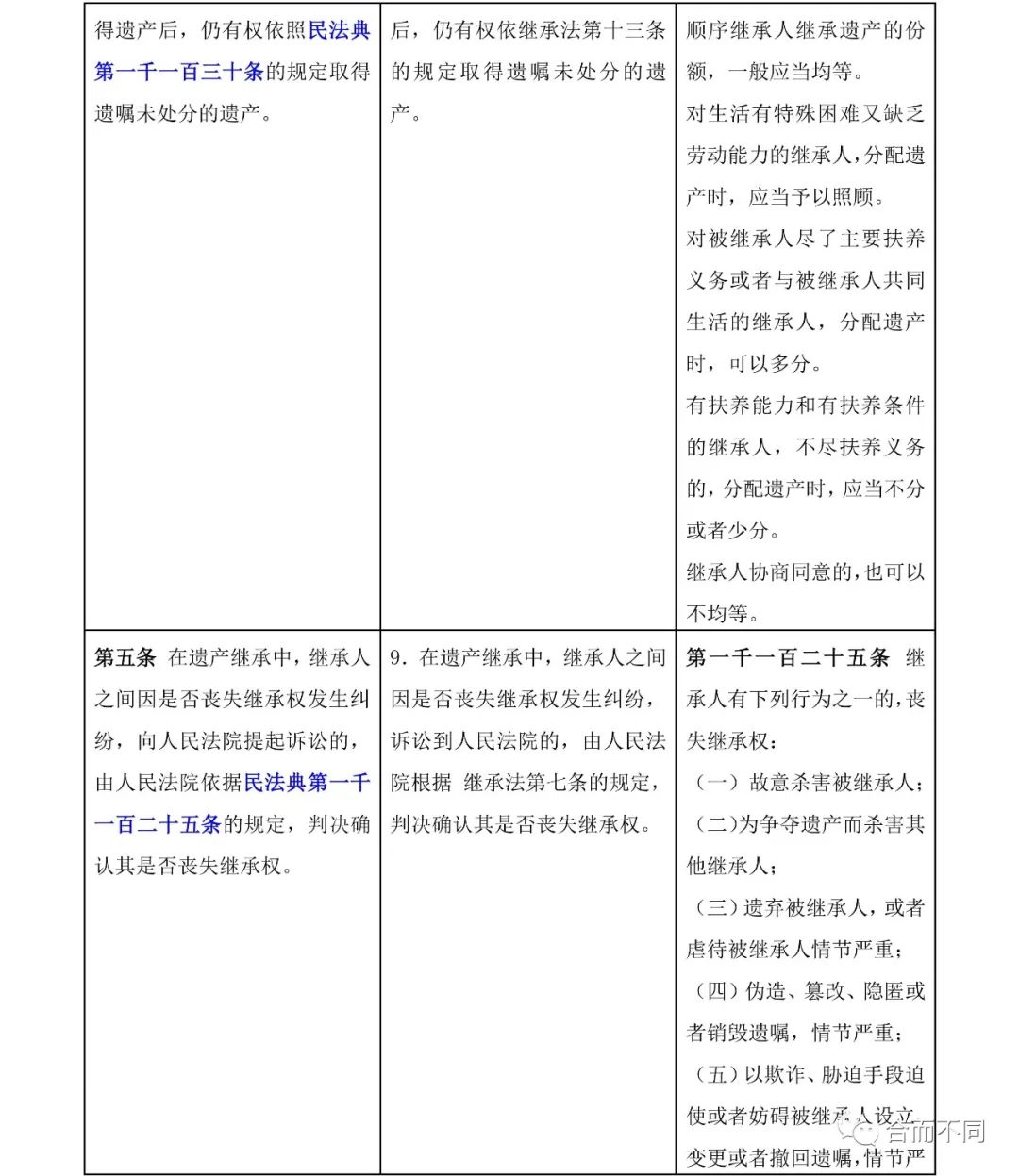
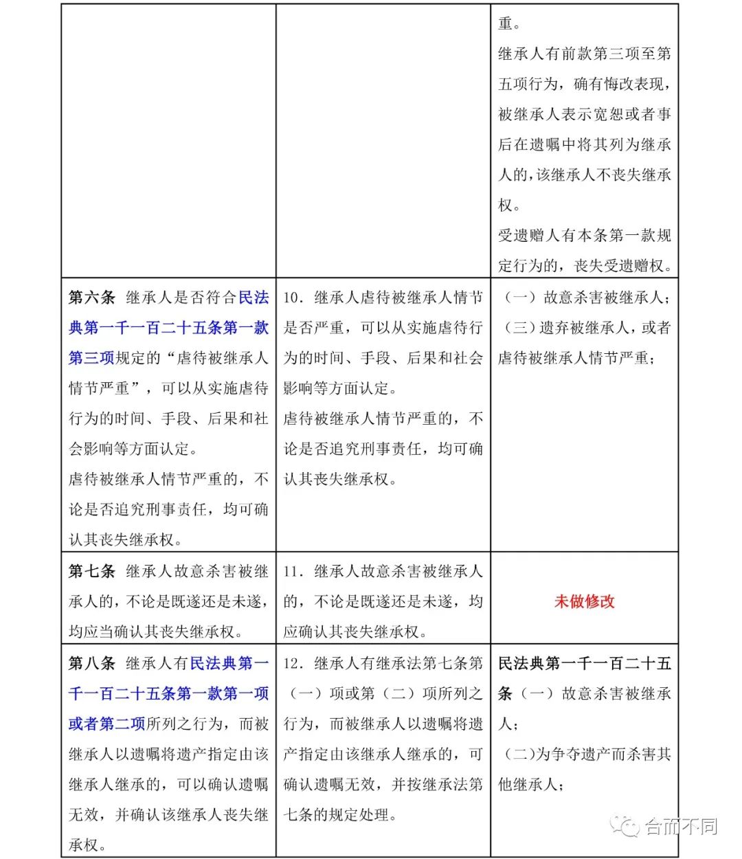
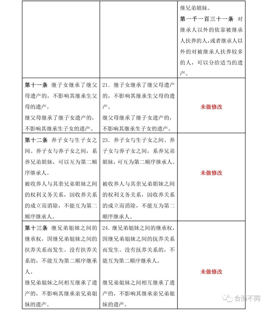
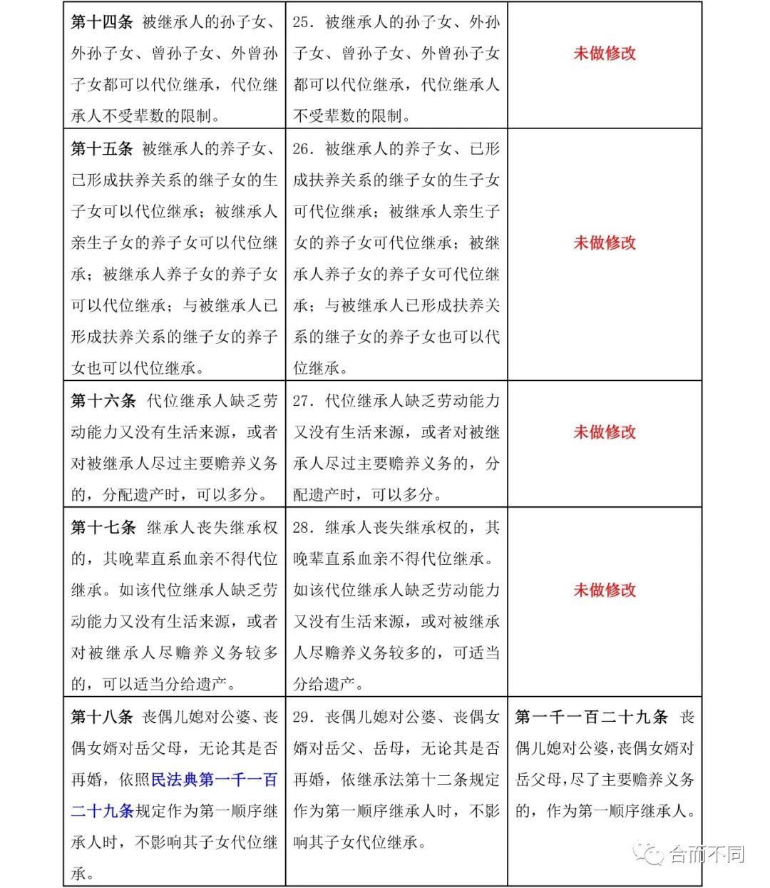
以下为《最高人民法院关于适用〈中华人民共和国民法典〉继承编的解释(一)》与原司法解释、批复复函等文件的新旧对比(附民法典对应条文及部分修改解读)。











▼更多信息,长按|扫描二维码
关注©山东高法
整理:翁炎龙 安传甲
来源:合而不同
原标题:《《民法典》继承编司法解释全文逐条新旧对比及重点解读 | 学习民法典之84》
特别声明
本文为澎湃号作者或机构在澎湃新闻上传并发布,仅代表该作者或机构观点,不代表澎湃新闻的观点或立场,澎湃新闻仅提供信息发布平台。申请澎湃号请用电脑访问http://renzheng.thepaper.cn。
+1
收藏
我要举报





查看更多
澎湃矩阵
新闻报料
- 报料热线: 021-962866
- 报料邮箱: news@thepaper.cn
互联网新闻信息服务许可证:31120170006
增值电信业务经营许可证:沪B2-2017116
© 2014-2026 上海东方报业有限公司
反馈




