- +1
清单公布!5类群体享优待
近日,
从省退役军人事务厅获悉,
根据工作部署,
山东已经全面实施优抚对象优待项目清单管理,
整合国家和省优待政策,
制定了山东省现役军人、现役军人家属、残疾军人、退役军人
以及烈士遗属、因公牺牲军人遗属、病故军人遗属
5类群体的基本优待目录清单。
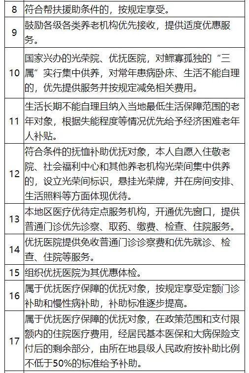
这些清单涵盖优抚对象荣誉激励、生活保障、养老服务、医疗住房、退役安置、就业创业、教育培训等各个方面。同时,山东正在逐步实行全国统一制发、统一编号的优待证,作为享受相应优待的有效凭证。据悉,山东省现役军人基本优待目录清单包括为其家庭悬挂光荣牌、发春节慰问信、邀请优秀现役军人代表参加国家和地方重要庆典和纪念活动等18项内容。
现役军人家属基本优待目录清单包括优秀人员参加“十佳好军嫂”“十佳兵妈妈”评选表彰、为符合条件的未就业随军家属发放基本生活补贴、组织优抚医院为其优惠体检等26项内容。
残疾军人基本优待目录清单包括优秀人员参加“最美退役军人”评选表彰、每年安排一定数量符合条件人员轮流休养、免费配置目录使用范围内的康复辅助器具等36项内容。
退役军人基本优待目录清单包括为其家庭悬挂光荣牌、先进事迹在退役军人荣誉室展陈、邀请优秀退役军人代表参加国家和地方重要庆典和纪念活动等41项内容。
烈士遗属、因公牺牲军人遗属、病故军人遗属基本优待目录清单包括优抚医院提供免收普通门诊诊察费和优先就诊、检查、住院等服务;符合条件的烈士、因公牺牲军人子女报考普通高等学校,同等条件下优先录取;组织优抚医院为其优惠体检等32项内容。
另外,没有列入省基本优待目录清单、尚在实施的优待项目,继续实施。军人军属同时享受国家和军队规定的其他优待。残疾退役军人同时享受退役军人优待项目。
为加强对优待工作的督导与考评,我省明确要求军地有关部门、单位要将优待工作开展情况作为双拥模范城(县)、模范单位和个人评选的重要条件,作为文明城市、文明单位评选和社会信用评价的重要依据;每年12月31日前将本年度优待工作落实情况报省退役军人厅。同时,军地有关部门、单位要提高政治站位,把优待工作摆上重要议程,切实加强组织领导。要广泛动员社会各界开展优待,形成优待工作自觉。各地要列支相关经费,对优待优惠项目予以补贴。













来源:大众日报原标题:《清单公布!5类群体享优待》
本文为澎湃号作者或机构在澎湃新闻上传并发布,仅代表该作者或机构观点,不代表澎湃新闻的观点或立场,澎湃新闻仅提供信息发布平台。申请澎湃号请用电脑访问http://renzheng.thepaper.cn。





- 报料热线: 021-962866
- 报料邮箱: news@thepaper.cn
互联网新闻信息服务许可证:31120170006
增值电信业务经营许可证:沪B2-2017116
© 2014-2026 上海东方报业有限公司




