- +1
“胰腺外分泌功能不全”如何用药?一文掌握
原创 高丽丽 医学界消化肝病频道
*仅供医学专业人士阅读参考
干货满满!胰腺外分泌功能不全(PEI)指因各种原因引起的胰酶分泌不足或胰酶分泌不同步,而致出现营养消化吸收不良等症状,其病因主要包括急性胰腺炎(AP)、慢性胰腺炎(CP)、胰腺切除术后等。
PEI治疗主要包括病因治疗、胰酶替代治疗(PERT)、辅助药物(抑酸剂)治疗等,那么胰酶替代治疗(PERT)、辅助药物(抑酸剂)治疗时需注意些什么呢?
一、胰酶替代治疗(PERT)
PERT是胰腺外分泌功能不全(PEI)的首选治疗方法,其作用是通过在进食时补充胰酶,以帮助营养物质的消化,利于改善消化道症状、纠正营养不良,并显著减轻PEI者的腹痛、脂肪泻等症状,且增加体重、减少大便频率。
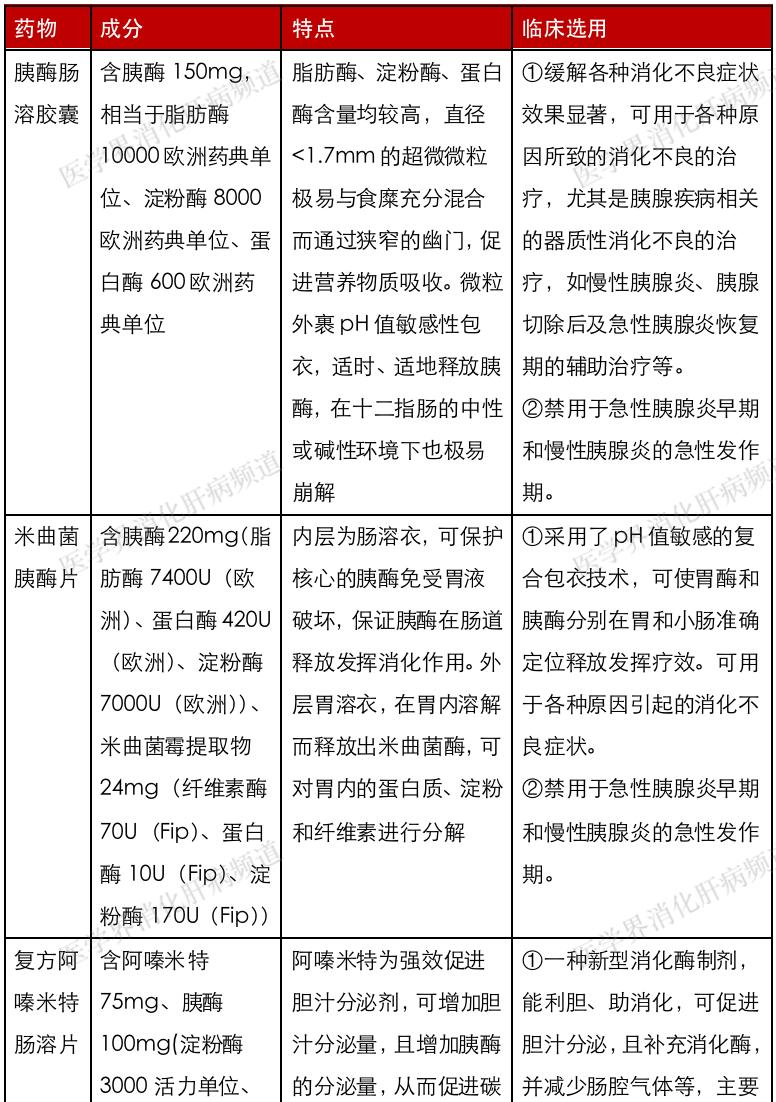
目前常用的药物主要有胰酶肠溶胶囊、米曲菌胰酶片、复方阿嗪米特肠溶片、复方消化酶胶囊等,推荐首选含高活性脂肪酶的肠溶包衣超微微粒胰酶胶囊。推荐餐中服用,效果优于餐前和餐后服用,主要是因在进食时可同时补充消化酶。
《慢性胰腺炎中西医结合诊疗共识意见(2020)》中指出,脂肪泻(每天大便中脂肪量超过15g)或临床上明显的吸收不良、人体测量或生化检查提示营养不良时,需辅以外源性胰酶替代治疗(PERT)。PERT首选含高活性脂肪酶的肠溶胰酶制剂为主,推荐进食主餐时一起口服,进食零食时可减量,餐中服用。
《慢性胰腺炎诊治指南(2012,上海)》中指出,胰腺外分泌功能不全的治疗,主要应用外源性胰酶制剂替代治疗,并辅助饮食疗法。胰酶制剂对缓解胰源性疼痛也有一定作用。首选含高活性脂肪酶的超微微粒胰酶胶囊,建议餐中服用。
《慢性胰腺炎诊治指南(2014)》中指出,胰腺外分泌功能不全的治疗,当出现脂肪泻、体重下降及营养不良表现时,需补充外源性胰酶制剂改善消化吸收功能障碍。首选含高活性脂肪酶的微粒胰酶胶囊,建议进餐时服用,正餐给予(3-4)万U脂肪酶的胰酶,辅餐给予(1-2)万U脂肪酶的胰酶。
《慢性胰腺炎诊治指南(2018,广州)》中指出,胰腺外分泌功能不全的治疗,主要应用外源性胰酶替代治疗(PERT),且胰酶制剂对疼痛缓解可能有效。首选含高活性脂肪酶的肠溶包衣胰酶制剂,于餐中服用。
《中国胰腺外分泌功能不全诊治规范(草案)》(2013年)中指出,PERT指证包括体重减轻;每日粪脂排出>15g(每日饮食含脂量>100g);脂肪泻。
《胰腺外分泌功能不全诊治规范(2018,广州)》中指出,胰酶制剂的用量主要取决于其所含的脂肪酶量,成人推荐初始剂量为25000-40000IU脂肪酶/餐(40000IU/正餐,20000/小食),若疗效不佳,可根据个体增加剂量,最大剂量可用至75000-80000IU脂肪酶/餐。儿童可给予500-4000IU脂肪酶/g膳食脂肪。婴幼儿推荐500-1000IU脂肪酶/g膳食脂肪。婴幼儿也可给予2000-4000IU脂肪酶/母乳喂养或120ml婴幼儿配方奶粉。婴幼儿和儿童的推荐最大剂量10000IU脂肪酶/(kg·d)。
表1:胰酶代替治疗

注意事项:PERT不良反应少见且多数较轻,主要有恶心、呕吐、胃肠胀气、痛性痉挛、便秘和腹泻等,其他罕见并发症有纤维化大肠病和过敏反应等。《慢性胰腺炎中西医结合诊疗共识意见(2020)》中指出,患者脂肪泻、体重减轻、腹胀等消化不良相关症状缓解,营养状态恢复时,可认为是胰酶替代治疗有效。《胰腺外分泌功能不全诊治规范(2018,广州)》中指出,评估指标主要为消化不良症状(脂肪泻、体质量减轻、腹胀)及营养状况的改善。
二、抑酸剂
胰腺疾病者的十二指肠pH值低于正常值,pH值较低可干扰肠溶胰酶的释放,而降低其有效性。抑酸剂可提供更有利于发挥高效率酶功能的十二指肠环境及改善脂肪吸收。对足量PERT后仍未改善症状者,可考虑联合质子泵抑制剂(PPI)等抑酸剂治疗。
《胰腺术后外分泌功能不全诊治的中国专家共识(2018)》中指出,pH值较低时可降低胰酶活性,对初始足量的PERT者仍无法控制PEI症状时,可考虑联用PPI等抑酸药物。
《慢性胰腺炎中西医结合诊疗共识意见(2020)》中指出,脂肪泻时常伴随肠道pH过低(pH≤4)而影响胆汁酸及消化酶的活性,对药物治疗临床效果欠佳的CP者,推荐胰酶制剂加量(加倍或3倍),疗效不佳时可加服PPI等抑酸剂。
《慢性胰腺炎诊治指南(2012,上海)》中指出,胰腺外分泌功能不全的治疗,主要应用外源性胰酶制剂替代治疗,疗效不佳时可加服PPI、H2受体拮抗剂等抑酸药物。
《慢性胰腺炎诊治指南(2014)》中指出,胰腺外分泌功能不全的治疗,当出现脂肪泻、体重下降及营养不良表现时,需补充外源性胰酶制剂,效果不佳可增加剂量或联用PPI。
《慢性胰腺炎诊治指南(2018,广州)》中指出,胰腺外分泌功能不全的治疗,主要应用外源性胰酶替代治疗(PERT),疗效不佳时可加服PPI、H2受体拮抗剂等抑酸剂。此外,《急性胰腺炎基层诊疗指南(2019年)》中指出,急性胰腺炎时,PPI、H2受体拮抗剂通过抑制胃酸分泌而间接抑制胰腺分泌,还可预防应激性溃疡的发生。
PPI为胃酸分泌抑制剂,通过抑制胃壁细胞上的H+/K+-ATP酶而强、持久地抑制胃酸分泌,并起效快、抑酸完全,极少发生耐药现象,但停药后引起的基础胃酸分泌反弹持续时间较长,可达2个月。
注意事项:PPI长期或高剂量用药可能引起胃肠道营养物质吸收异常、消化道黏膜病变、高胃泌素血症、低镁血症、骨质疏松、难辨梭状芽孢杆菌感染、肺部感染、维生素B12和铁吸收不良、肿瘤等不良反应。大多数PPI为弱碱性药物,易与酸性药物发生中和反应,建议单独输注,并选择适宜溶媒;PPI输注前后应冲管,避免配伍禁忌导致药液的浑浊和沉淀。
此外,《慢性胰腺炎中西医结合诊疗共识意见(2020)》中指出,即使补充了胰酶,仍可能发生营养不良;脂溶性维生素缺乏时,可适当补充维生素D。CP者因脂肪泻致大量脂类丢失,影响脂溶性维生素的吸收,此时不能过分强调低脂饮食,而应补充适量的脂肪(50-70g/d),同时应给予足量的消化酶制剂及补充一定量的维生素D等。
《慢性胰腺炎诊治指南(2018,广州)》中指出,营养不良的治疗以合理膳食+PERT为主,症状不缓解时可考虑补充中链甘油三酯。 脂溶性维生素缺乏时可适当补充维生素D,尚无临床循证证据推荐补充维生素A、E、K。《慢性胰腺炎中西医结合诊疗共识意见(2020)》中指出,营养不良者可辅以合理膳食,症状不缓解时可考虑补充中链甘油三酯。
参考文献:
[1]胰腺外分泌功能不全诊治规范(2018,广州)[J].临床肝胆病杂志,2019,35(2):294-296
[2]中国胰腺外分泌功能不全诊治规范(草案)[J].中华胰腺病杂志,2013,13(1):45-47
[3]急性胰腺炎基层诊疗指南(2019年)[J].中华全科医师杂志,2019,18(9):819-825
[4]慢性胰腺炎诊治指南(2018,广州)[J].中华消化内镜杂志,2018,35(11):814-818
[5]慢性胰腺炎中西医结合诊疗共识意见(2020)[J].中国中西医结合消化杂志,2020,28(10):731-737
[6]慢性胰腺炎诊治指南(2012,上海)[J].中华消化内镜杂志,2012,29(6):301-303
[7]慢性胰腺炎诊治指南(2014)[J].中国实用外科杂志,2015,35(3):277-280
[8]胰腺术后外分泌功能不全诊治的中国专家共识(2018)[J].中华外科杂志,2018,56(9):641-643
[9]消化酶制剂在老年人消化不良中应用中国专家共识(2018)[J].中华老年医学杂志,2018,37(6):605
[10]老年人功能性消化不良诊治专家共识[J].中华老年医学杂志,2015,34(7):698-702
[11]沈素.消化系统疾病用药咨询标准化手册[M].北京:人民卫生出版社,2016:58-60
[12]中国慢性胆囊炎、胆囊结石内科诊疗共识意见(2014年,上海)[J].中华消化杂志,2014,34(12):795-798
[13]质子泵抑制剂临床应用指导原则 (2020年版)
[14]质子泵抑制剂预防性应用专家共识(2018)[J].中国医师杂志,2018,20(12):1775-1778
本文首发:医学界消化肝病频道
本文作者:高丽丽
本文审核:杨卫生 景德镇市第二人民医院副主任医师
责任编辑:Mary
版权申明
本文原创 如需转载请联系授权
- End -
本文为澎湃号作者或机构在澎湃新闻上传并发布,仅代表该作者或机构观点,不代表澎湃新闻的观点或立场,澎湃新闻仅提供信息发布平台。申请澎湃号请用电脑访问http://renzheng.thepaper.cn。





- 报料热线: 021-962866
- 报料邮箱: news@thepaper.cn
互联网新闻信息服务许可证:31120170006
增值电信业务经营许可证:沪B2-2017116
© 2014-2026 上海东方报业有限公司




