- +1
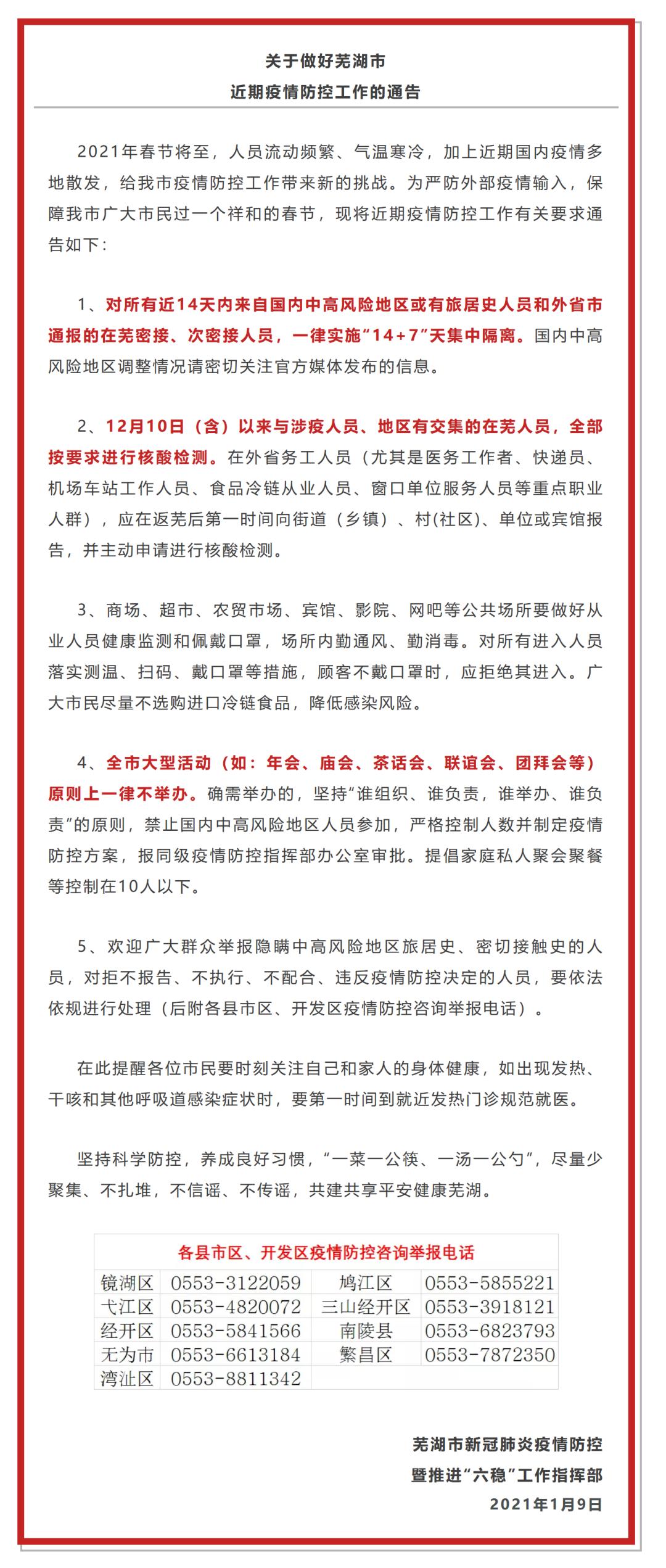
山东一地紧急通知:严控这类活动!北京新增感染者系网约车司机还出京参加婚礼…
1月10日,
北京市第206场
新冠肺炎疫情防控工作新闻发布会召开
昨日2名新增感染者是父子
会上,北京市疾病预防控制中心副主任庞星火介绍了昨日新增确诊病例和无症状感染者的具体情况,两人系父子。
确诊病例:某男,51岁,现住顺义区赵全营镇联庄村。2020年12月27日在顺义区组织的筛查中,新冠病毒核酸检测结果为阴性。2021年1月2日出现咽干、头痛等症状;1月6日,自测体温37.4℃,自行服药后缓解,未就诊;1月8日,前往清华长庚医院发热门诊就诊,新冠病毒核酸检测为阳性,胸部CT提示肺部有炎症。综合流行病学史、临床表现、实验室检测和影像学检查等结果,1月9日诊断为确诊病例,临床分型为普通型。
无症状感染者:某男,27岁,现住顺义区赵全营镇联庄村,为上述确诊病例之子、网约车司机。2020年12月27日、2021年1月1日在顺义区组织的筛查中,新冠病毒核酸检测结果为阴性。1月8日,陪同其父前往清华长庚医院发热门诊就诊,因其父核酸检测为阳性,医院采集其咽拭子进行核酸检测,结果为阳性。综合流行病学史、临床表现、实验室检测和影像学检查等结果,1月9日诊断为无症状感染者。
庞星火表示,上述确诊病例及无症状感染者已转至地坛医院进行治疗,对其居住等场所进行消毒。经流行病学调查,初步判断161名密切接触者,均已按要求落实管控措施。
2名感染者行程轨迹公布
会上,
顺义区委常委、常务副区长支现伟
通报了2名感染者的行程轨迹。
确诊病例:某男,51岁,现住赵全营镇联庄村,无固定职业。1月8日到昌平区清华长庚医院发热门诊就诊,核酸检测结果为阳性,1月9日9时转运至地坛医院,当日诊断为确诊病例,临床分型为普通型。主要行程轨迹如下:
2020年12月19日至2021年1月8日除居家外:
12月25日至31日6时至9时、16时至18时,多次到高丽营镇南王路村、北王路村、西马各庄村、八村,后沙峪镇古城村,赵全营镇板桥村、河庄营村,北石槽镇南石槽村、北石槽村、下西市村。
12月27日13时到高丽营市场做核酸检测,结果为阴性。
12月30日16时51分先后到高丽营四村徐记烧饼卤煮、饼子胡辣汤店就餐。
2021年1月1日到昌平区奥北之家家居广场购物。
1月4日9时到昌平区小汤山镇大东流村内买药。11时9分至13时31分、17时30分至20时45分先后两次到高丽营镇南王路村内就诊。
1月5日10时19分至12时36分、6日13时2分至14时42分,两次到高丽营镇南王路村内就诊。
1月7日9时到怀柔区桥梓镇政务服务大厅税保业务窗口办理业务。15时到昌平区小汤山镇龙石化金耀加油站加油。
1月8日9时由其儿子陪同到昌平区清华长庚医院就诊,核酸检测阳性后立刻被转移至隔离病房单独隔离。
无症状感染者:某男,27岁,现住赵全营镇联庄村,网约车司机,与确诊病例为父子关系。2021年1月8日第三次核酸检测结果为阳性,并转运至地坛医院,1月9日诊断为无症状感染者。主要行程轨迹如下:
2020年12月19日至2021年1月8日期间,除居家和开网约车外:
12月20日15时30分至17时48分到后沙峪镇物美超市购物。
12月21日10时到丰台区靛厂路中国石油加油站加油。17时7分到丰台区西局南街晋老汉刀削面就餐。
12月22日15时23分到东城区胜古中路马艾萨传统牛肉面馆就餐。
12月23日13时到望京西路世安家园。13时40分打滴滴至朝阳区祁家豁子北京北郊长途汽车站。16时从汽车站乘坐大巴车出京。
12月24日4时到河南省信阳市固始西关站。4时30分到朋友家参加婚礼。
12月26日15时乘坐大巴车从河南省信阳市固始西关站出发回京。
12月27日3时到祁家豁子北京北郊长途汽车站,随后打滴滴到望京西路世安家园。13时至14时到高丽营市场做核酸检测,结果为阴性。
12月29日15时15分到朝阳区百子湾南城香首城国际店就餐。
12月30日15时35分到东城区花市大街田老师红烧肉就餐,24时到朝阳区北四环东路望和桥广开源加油站加油。
12月31日20时13分到天竺镇府前一街天瑞加油站加油。
2021年1月1日9时到顺义区医院做核酸检测。15时到高丽营镇世纪家家福超市购物。
1月2日14时到顺义区医院取核酸结果,为阴性。15时15分到隆华奥特莱斯购物,随后到麦当劳(隆华奥特莱斯店)就餐。
1月3日17时到昌平区顺沙路龙石化加油站加油。
1月4日10时30分到朝阳区北四环东路望和桥广开源加油站洗车、加油。15时7分到朝阳区将台西路中国兰州马艾萨牛肉面店就餐,15时34分到朝阳区芳园南街711便利店购物。
1月5日15时46分到丰台区长辛店西北楼中国兰州牛肉拉面就餐。
1月6日12时19分到朝阳区北四环东路望和桥广开源加油站加油。
1月7日15时19分到海淀区香桥沅牛肉米线(交大店)就餐。23时14分到昌平区回龙观街道新龙加油站加油。
1月8日9时到昌平区北京清华长庚医院陪同父亲就诊,其父核酸检测阳性后即刻被单独隔离。
支现伟表示,截至目前,已初步锁定新增病例密接359人(网约车涉及144名乘客,已全部通知到本人),其中顺义区人员已全部实施集中隔离措施,非顺义区人员已第一时间将信息发送至相关省市区。
结合流调与大数据,摸排家庭成员行动轨迹确定风险点位32个,其中顺义区点位16个,均已采样,非顺义区点位已第一时间将信息发送至相关省市区。
疫情防控措施不到位
滴滴、花小猪打车平台被处罚
发布会上,北京市交通委员会副主任容军通报:针对近期滴滴名下“花小猪”打车平台连续发生网约车驾驶员确诊病例的情况,交通运输执法部门加大对网约车和巡游出租车疫情防控的监督检查, 1月1日以来,共出动执法人员5913人次,检查网约出租汽车平台、巡游出租汽车企业、驾驶员疫情防控措施落实情况7626次。
查处网约车平台违法12起、网约出租车驾驶员违法109起、巡游出租汽车违章205起,均从严从重进行了处罚。其中处罚“花小猪”平台疫情防控措施不落实12起,罚款34万元;处罚滴滴平台驾驶员96起,罚款107万元。
按照出租汽车行业疫情防控要求,巡游车和网约车在运营过程中应做好车辆消毒、通风、驾驶员戴口罩等防控工作。方向盘、座套等重点区域每4小时消毒一次;门把手、车窗升降按钮等重点部位每运次消毒1次;开窗通风每运次1次。
近期执法检查反馈显示,滴滴、“花小猪”等网约车平台公司依然存在疫情防控主体责任落实不到位、对平台驾驶员疫情防控措施落实监督不到位等情况。同时,网约车驾驶员在运营过程中,存在不按要求消毒通风,不按要求佩戴或不正确佩戴口罩的现象,也存在未对不佩戴口罩的乘客进行劝阻的情况。
如滴滴平台驾驶员尹某某于1月6日在滴滴平台接单(青菜拼车单),驾驶京KE**17号车由海淀区清河科利源大厦载客至昌平区沙河五福家园,行程中未佩戴口罩,乘客向滴滴平台投诉,客服未能及时响应。经查,该驾驶员和车辆均未取得网约车资质,执法部门已对滴滴平台和驾驶员分别做出罚款2万元的处罚。
再如滴滴平台驾驶员李某于1月9日在滴滴平台接单(快车单),驾驶车辆号牌为京KH**52,在大兴国际机场P1停车楼载客去往丰台区马家堡时,未按要求佩戴口罩,驾驶员为河南籍,驾驶员和车辆均未取得网约车资质。
同日,滴滴平台驾驶员原某某在滴滴平台接单(快车单),驾驶车辆号牌为京ED**22,在大兴国际机场P1停车楼载客去往通州区次渠时,未按要求佩戴口罩,驾驶员为山西籍,驾驶员和车辆也均未取得网约车资质。
下一步,执法部门将对滴滴平台和相关驾驶员依法从重处罚。
北京市疾控:
12月25日以来乘坐网约车
京P18E77的人员请主动报告
请2020年12月25日以来乘坐过网约车、车号为京P18E77的车辆,以及有国内中高风险地区旅行史、接触史来京返京的人员,主动向所在社区及单位报告,配合并支持社区采取的排查、隔离、核酸筛查、健康监测等管控措施,如有发热等不适症状,请及时到发热门诊就医,如实报告其活动史。
顺义赵全营镇联庄村全面封控,
核酸检测已出结果2.5万人均为阴性
支现伟介绍,顺义区对病例涉及的赵全营镇联庄村实施全面封闭管控,全村968人全部核酸采样,全部为阴性。对其他村核酸采样4万人,已出结果2.5万人均为阴性。
明起乘坐网约车需用健康宝扫码登记
容军介绍,从明天起,乘客乘坐出租车、网约车要使用健康宝扫码登记,乘客不扫码登记的可以拒载。
暂停住在顺义的网约车、出租车驾驶员上路运营
容军表示,北京暂停居住于顺义区域内的驾驶员(含巡游车、网约车)上路运营,实行对顺义区域网约车“不进、不出、不派单(首都机场除外)。”
更多疫情动态
MORE NEWS
﹀
﹀
﹀
大爷不戴口罩强行外出?
官方通报来了→
据媒体报道,1月9日,河北石家庄高邑县一大爷不戴口罩强行闯卡试图外出,多次试图抢夺防疫人员的手机,并多次辱骂“你算个什么东西”。防疫人员劝诫无果后报警,该大爷随后与到场警察发生推搡。
戳视频↓↓↓
大爷道歉
县纪委:给予其党内严重警告处分
1月10日,“高邑发布”头条号发布通报:
2021年1月9日上午,高邑县文华苑小区居民韩某某(66岁,退休前系县公安局副局长)违反疫情防控有关规定,不听从防控执勤人员劝阻,强行外出,并辱骂防控执勤人员,造成不良影响。公安机关依据《中华人民共和国治安管理处罚法》第五十条第一款第一项之规定,对其作出行政拘留5日的处罚。韩某某已认识到错误,写出致歉信,向防控执勤人员道歉,并得到谅解。
韩某某身为中共党员,其行为违反《中国共产党纪律处分条例》,县纪委决定给予其党内严重警告处分。
全国多地紧急通知!严控聚餐婚宴等聚集性活动
济南:
减少人员聚集
私人聚会等控制在10人以内
1月9日,为做好春节前后疫情防控工作,济南市委统筹疫情防控和经济运行工作领导小组(指挥部)办公室发布“欢乐过春节,共同御疫情”倡议书。
“欢乐过春节,共同御疫情”倡议书
广大市民朋友们:
自去年新冠肺炎疫情发生以来,全市上下万众一心、密切配合、主动防控,有力维护了泉城济南的安全稳定,守护了大家的生命安全和身体健康。当前疫情防控形势依然严峻复杂,我国多地接连出现新发疫情,随着新春佳节即将来临,疫情防控任务更加艰巨繁重。为巩固来之不易的防控成果,确保过一个安全、欢乐、祥和的春节,现发出如下倡议:
一、非必要不离济。响应国家“在现居住地过节”号召,春节期间,您和家人尽量不要离济;确需离济的,应密切关注国内疫情重点地区变化情况,行程途中全程佩戴口罩,做好自我防护。
二、主动配合管理。提倡引导您的外地亲戚朋友在居住地过节。如您有亲戚朋友从疫情重点地区来济团聚,请提前3天向所在村居报备。从国内疫情中高风险地区返回的,配合落实“2+1+7”防控措施(即到达后检测1次核酸,间隔24 小时再检测1次核酸和1次血清抗体,进行居家7天健康监测);从国内疫情重点地区低风险区返回的进行1次核酸检测。
三、加强自我防护。做好居家清洁卫生,做到勤通风、勤消毒。保持良好卫生习惯,外出回家后要先洗手。外出乘坐公共交通工具及到商场、电影院等人群聚集场所时,要全程佩戴口罩,减少与他人交流。到景区游玩时,要做好个人防护,保持“一米线”社交距离,避免人员聚集。在外就餐时自觉使用公勺、公筷。
四、减少人员聚集。春节期间减少走亲访友活动,提倡用微信、视频、电话等方式拜年。尽量不举办或参加聚会聚餐活动,家庭私人聚会聚餐等控制在10人以内。
五、严防物品传疫。不网购境外物品,收拆快递包裹时,要佩戴口罩,事后及时洗手。采购冷冻、海鲜等食品请到正规商场、超市,不购买无合格证明的食品。
六、做好健康监测。一旦出现发热、咳嗽等症状,要及时前往就近发热门诊就医,杜绝自行购药治疗,就诊时不乘坐公共交通工具,途中要正确佩戴口罩。
疫情防控,人人有责。感谢您的支持和参与,让我们携起手来“欢乐过春节,共同御疫情”!
济南市委统筹疫情防控和经济运行工作
领导小组(指挥部)办公室
2021年1月9日
日照
严格控制农村地区聚集性活动
关于严格控制农村地区聚集性活动的
紧急通知
各区县指挥部、市委领导小组(指挥部)各成员单位:
2021年春节即至,为切实做好春节期间新冠肺炎疫情防控工作,严防农村发生聚集性疫情传播风险,现就进一步严格控制农村地区聚集性活动有关事项通知如下:
1、乡镇、村要落实主体责任,切实做好常态化防控和健康监测等工作。
2、村内村民活动中心、企业、民宿、餐馆、超市以及养老院、幼儿园、学校、农贸市场和宗教等公共场所,坚持管理责任到人,严格落实扫码登记、佩戴口罩、通风消毒等防疫措施,严禁人员扎堆聚集。
3、春节前后禁止举办群众性庆祝庆典、展销促销等聚集性活动,确需举办的严格控制并报区县防控工作领导小组批准。
4、坚持“喜事缓办、丧事简办、宴请不办”,引导村民尽量不摆席、少串门、少走动。
5、加强农村大集防疫管理,加强重点人员、区域环境监测。
6、组织治安联防员等定时巡查,严格控制群众聚集性活动。
对主体责任落实不力的严肃追究有关责任人责任,对不服从管理、扰乱疫情防控工作秩序等行为,依法依规予以处理。
日照市委统筹疫情防控和经济运行
工作领导小组(指挥部)办公室
2021年1月9日
1月以来,河北出现聚集性新冠肺炎疫情。最新数据显示,85.5%的感染者来自农村。可以看出,农村地区是当前疫情防控中的薄弱环节。疫情防控态势紧张,个人防护绝不能大意。
潍坊
切实加强人员密集场所管控
各有关工作组,各县市区、市属各开发区指挥部,市委指挥部相关成员单位,各派驻督导组:鉴于当前疫情防控严峻复杂形势,为切实做好当前疫情防控工作,坚决守住守牢疫情防控底线,结合我市实际,现就加强人员密集场所管控、严防疫情输入传播扩散有关事宜通知如下:
一、加强人员流动管理
全市各级机关企事业单位领导干部带头在工作地过节,倡导非必要不离潍、非紧急不出鲁,积极引导群众合理安排出行。优化和错峰安排学校寒假放假、春季开学时间,降低聚集性风险。减少走亲访友活动,避免前往中高风险地区,如确需出行,要在出行前向所在社区、村居登记并向所在单位报备,返回后第一时间主动报告并主动配合做好防控管理措施。
二、加强大型活动管理
全市各级机关企事业单位原则上不举办大型会议培训、集体团拜、慰问演出、联欢聚餐等人员聚集性活动。确需举办的,要在慎重评估的基础上,由县市区(开发区)指挥部从严审批,严格落实主办责任、行业主管责任和属地责任,同级卫生健康部门负责协助指导,制定详细规范的防控方案,严防活动期间发生疫情。提倡“红事”“白事”一切从简,并提前向社区、村居备案。
三、加强交通运输管理
火车站、汽车站、机场等交通重点场所要严格落实通风、消毒、卫生清洁等防控措施,做好进出人员体温检测、“健康码”查验,加强客流班次调控,合理控制客座率,减少等待排队时间,切实降低人员密度。严格落实工作人员和司机每日健康监测制度,身体不适的及时就诊,上岗期间规范防护。提示旅客进出公共交通运输场所和乘坐公共交通工具时佩戴口罩、出示“健康码”。
四、加强购物消费管理
商场、超市、集贸市场、农村大集等场所,应限制瞬时客流量,推荐顾客自助购物结算,有效缩短排队等候时间。鼓励采取线上营销、无接触式配送等模式,分流线下人员聚集压力。对场所内经常接触的公共用品和设施要做好清洁消毒,保持室内通风换气,设置“一米线”,督促要求服务人员、顾客佩戴口罩,保持安全距离,落实体温检测、“健康码”查验等措施。
五、加强餐饮服务管理
餐饮企业要认真落实体温检测,提醒顾客非就餐时佩戴口罩、就餐时保持距离,每日按规定频次消毒、经常性通风,推荐使用自助点餐、一次性餐具、公筷公勺。工作人员每日必须进行体温检测,上岗期间必须保持清洁卫生,严格洗手消毒,时刻佩戴口罩。在清洗加工冷冻、冷藏食品时,严格处理内外包装,做到生熟分开、烧熟煮透。
六、加强宾馆服务管理
宾馆、酒店要落实企业主体责任,对入住旅客逐一如实登记,对所有住宿人员和来访人员进行测温查码,重点地区来潍返潍人员要及时向镇街、社区、村居报告,并配合落实疫情防控各项措施。加强公共区域设施管理,对布草存放点、清洗消毒间等做紫外线消毒处理,客房落实通风消杀等措施,公共用品用具严格执行“一客一换一消毒”制度。
七、加强文旅活动管理
严格审批各类大型文体活动,原则上不举办各类宗教活动、庙会等聚集性民俗活动、文艺演出、体育比赛、展览展销等活动,能线上举办的尽量采取线上方式,严格控制现场观众人数。旅游景区、娱乐场所、图书馆、博物馆等场所要分类完善疫情防控应急预案,做好清洁消毒,落实体温筛查等防控措施,配套使用“健康码”核验等手段,做好信息登记工作。在出入口、重要参观点、休息餐饮区等区域设置专人专岗,落实“限量、预约、错峰”要求,避免拥挤。
八、加强进口货物管理
对进入我市的进口货物,严格落实索证索票和进货查验制度。进口冷链食品,要查验新冠病毒核酸检测合格证明和消毒证明,进行集中抽样核酸检测和外包装消毒后,方可进入市进口冷链食品集中监管专仓。进口货物经营企业要严实疫情防控主体责任,做好卫生清扫、环境消杀、换气通风、工作人员体温检测和定期核酸检测等措施。
九、加强重点人群管理
严格执行入境人员“14+7+7”防控措施(口岸城市 14 天集中隔离、目的地 7 天集中隔离、7 天居家健康随访)和“2+1+1”(目的地 7 天集中隔离期间 2 次核酸检测和 1 次血清抗体检测,第 28天 1 次核酸检测)检测措施,落实好“行前沟通报备”“点对点”闭环转运、目的地“闭环管理”等制度规定,确保实现入境人员全链条、全环节、全封闭管控。对中高风险及重点地区来潍返潍人员开展全域排查,严格落实随访留观和排查措施。加强社区来潍返潍人员网格化管理,全面做好机场、火车站、汽车站等交通运输场站集中统一接站工作,在高速公路口、市际公路边界设置专门力量,引导重点地区人员主动到服务点登记检测。
十、加强医疗机构管理
充分发挥基层医疗机构、一级医院和药店的“哨点”作用,严格执行发热患者诊治规定,突出抓好各类小诊所、小药店、小医院等机构管控,加强预检分诊制和首诊负责制,推广分时段预约诊疗,对就医购药人员全面落实实名登记、追踪随访等制度,确保发现异常第一时间报告处置。加强医疗卫生机构内部管理,落实陪护和探视管理制度,做好医务人员健康监测和定期核酸检测,严格落实院感防控相关规章、指南、规范,坚决消除院感风险。
市委统筹疫情防控和经济运行
工作领导小组(指挥部)办公室
2021年1月9日
德州
做好婚庆、大型聚会等宴席疫情防控
德州市关于婚庆、大型聚会等
宴席疫情防控工作的通告
为做好婚庆、大型聚会等宴席疫情防控工作,规范群体性宴席行为,切实保障公众身体健康和生命安全,根据德州市委统筹疫情防控和经济运行工作领导小组(指挥部)《关于印发德州市2021年春季期间新冠肺炎等重点传染病疫情防控工作方案的通知》和《商务部办公厅关于印发【商场、超市疫情防控技术指南】等4个防控指南的通知》要求,现通告如下:
一、践行健康消费、理性消费理念,树立人人有责、人人负责的疫情防控责任意识,树立良好的饮食风尚,革除滥食野生动物陋习,倡导不大办宴席,家庭聚餐控制在10人以内的新风尚。
二、宴席承办方按规定备案。宴席承办方要提前一周到当地市场监管局(综合执法部)申报备案,原则上单次不得承办50人以上的宴席,50人以上宴席要制定疫情防控方案和预案,不得承办德州市市域外人员举办的宴席,一律停止300人以上的宴席。
三、加强宴席承办方的现场核验。各县(市、区)市场监管局(综合执法部)执法人员在接到备案信息3日内对宴席承办方的疫情防控方案、疫情防控条件、防疫物资进行现场核验,疫情防控方案不具备可操作性、防控条件和防疫物资不具备的,不得承办宴席。
四、落实宴席承办方主体责任。
(1)从业人员建立健康台账,每日对健康状况进行登记,并做好个人清洁和人员防护;
(2)食品采购严格落实索证索票要求,确保食材来源可追溯;不购买无检验检疫合格证明、核酸检测证明、消毒证明、追溯信息的进口冷链食品。
(3)食品加工严格落实《餐饮服务食品安全操作规范》各项要求,确保餐用具严格清洗消毒后使用;
(4)保持经营场所良好通风和卫生清洁,公共用品和设施定时消毒,并配备满足需求的防疫物资;
(5)提供“一菜一公筷、一汤一公勺”,或者“一人一公筷、一人一公勺”服务;
(6)宴席承办方要签订疫情防控承诺书,高风险地区人员禁止参加,对参加大型聚餐中风险地区人员要有3日内阴性核酸检测报告,并进行报备。宴席承办方管理好就餐人员,主动出示健康码、测量体温、手部消毒进店,除就餐外全程佩戴口罩。
(7)当宴席承办方出现新冠肺炎疑似病例或确诊病例时,应当配合相关部门做好密切接触者的追踪和流行病学调查,立即采取暂停营业、封闭管理、全员核酸检测等处置措施。
五、市场监管局、公安局依职责加大巡查督导力度,依法查处未落实疫情防控要求的宴席承办方,对拒不遵守规定、不配合监督检查的,承办宴席不报备或不如实报备的,市场监管部门依法责令停业整顿,公安机关依照《中华人民共和国治安处罚法》予以处罚,情节严重或造成疫情扩散的,公安机关将依法追究宴席承办方负责人的刑事责任。
六、宴席承办方负责人是疫情防控第一责任人。要积极配合政府落实疫情防控有关政策,并根据疫情形势变化,提前做好春节期间的食材储备和订餐规模的预判。
七、各县市区市场监管局、公安局要在当地疫情防控领导和经济运行工作领导小组(指挥部)办公室的领导下,结合本地宴席疫情防控工作实际,统筹做好婚庆、大型聚会等宴席疫情防控工作。
德州市市场监督管理局 德州市公安局
2021年1月10日
临沂
一律取消300人以上的集体团拜
和大型慰问、联欢、聚餐等活动
据临沂发布1月8日消息,山东临沂市严防人员聚集对大型会议、慰问、联欢、聚餐等活动提出严格要求:原则上不举办大规模聚集性会议活动,一律取消300人以上的集体团拜和大型慰问、联欢、聚餐等活动。
江西鄱阳:聚餐聚会、婚宴等宴请一律取消
1月9日晚,江西鄱阳发布关于严格控制群体性聚餐的通告。明确各村组、各社区个人自办结婚宴、寿宴、丧宴等宴请一律取消,各单位、各部门、各项目地自办聚餐聚会活动一律取消,各餐饮单位严禁承办各种聚餐聚会活动每桌就座人数一律控制在8人以下。
安徽芜湖:全市大型活动原则上一律不举办
1月9日,安徽芜湖发布通告要求:全市大型活动(如:年会、庙会、茶话会、联谊会、团拜会等)原则上一律不举办。提倡家庭私人聚会聚餐等控制在10人以下。
浙江台州:取消单位集体团拜和慰问、联欢等活动
1月9日晚,浙江台州发布了《台州市新型冠状病毒肺炎疫情防控指挥部通告32号》,其中明确:原则上取消单位集体团拜和慰问、联欢等活动。
通告截图福建安溪:
取消一切尾牙聚餐、庙会“红白事”一律简办
1月8日福建安溪明确通知:取消一切尾牙聚餐、庙会“红白事”一律简办。
黑龙江:机关企事业单位团拜会、联欢等活动一律取消
据哈尔滨日报1月9日消息,黑龙江省疫情防控指挥部提示:春节来临之际,该省一律取消机关企事业单位团拜会、年会和大型慰问、联欢等活动。
倡导各类社会组织不举办聚集性活动,市民群众本地过节。倡导节庆文明新风,不大办婚丧嫁娶,尽量少摆席、少串门、少走动,避免人群聚集,降低疫情传播风险。
河南南阳:
各单位一律取消
大型慰问、联欢、聚餐等活动
据南阳发布1月8日消息,河南南阳全市各级党政机关、事业单位、国有企业原则上不举办大规模聚集性会议活动,提倡采用视频线上方式举行。各单位一律取消集体团拜和大型慰问、联欢、聚餐、培训等活动。
多地此前已明确:
取消团拜和大型活动
此前,为做好元旦春节期间疫情防控工作,全国多个省份在2021年来临之前已陆续发出通知,要求各单位一律取消集体团拜和大型慰问、联欢、聚餐、培训等活动。
云 南
2020年12月30日,云南省委、省政府召开全省边境疫情防控工作视频调度会议,对疫情防控进行再动员再部署。
会议强调,全省各级党政机关、企事业单位一律取消团拜、大型慰问、联欢、聚餐等活动,加强大型会议的规范管理,鼓励线上开会。
湖 北
2020年12月29日,湖北日报报道,湖北省新冠疫情防控指挥部发出通知,就即将到来的元旦春节期间疫情防控工作方案进行部署。
根据防控要求,全省各级党政机关、企事业单位一律取消集体团拜和大型慰问、联欢、聚餐等活动;加强大型会议活动规范化管理,鼓励更多组织线上会议,确需召开举办线下大型会议活动的应严格控制人数和规模;组织或承办50人以上的会议活动,特别是有境外、省外等重点地区人员参加的,需制定防控方案并做好严格的防范措施。
宁 夏
据宁夏日报报道,2020年12月29日,自治区党委召开常委会会议暨应对新冠肺炎疫情工作领导小组第16次会议。
会议指出,要严防传播,减少聚集活动,党政机关、事业单位、国有企业原则上不举办大型会议、大型培训、大型演出、年会聚会,各单位一律取消集体团拜、大型慰问等活动,确需举办的一律严格报批,并压缩规模、控制人数,认真落实核酸检测、扫码测温、佩戴口罩、场所消毒等防控措施。
甘 肃
2020年12月29日,甘肃省卫健委官网发布《甘肃省“两节”期间疫情防控要点》,要求单位一律取消集体团拜和大型慰问、联欢、聚餐等活动,避免人员聚集;
加强大型活动规范化管理,原则上不举办大型会议、大型培训、大型演出等人群聚集性活动,各类会议、培训、活动等,尽量采取线上方式。
陕 西
2020年12月24日,陕西省卫健委副主任马光辉在陕西省新冠肺炎疫情防控工作第三十二场新闻发布会上介绍,全省各级党政机关、事业单位、国有企业要加强大型会议活动规范化管理,原则上不举办大型会议、大型培训、大型演出以及年会聚会等人群聚集性活动,能采取线上的会议、培训、活动尽量采取线上方式。各单位一律取消集体团拜和大型慰问、联欢、聚餐、培训等活动。
辽 宁
2020年12月23日,辽宁省统筹推进新冠肺炎疫情防控和经济社会发展工作总指挥部发布《关于做好2021年元旦春节期间疫情防控工作严防发生聚集性疫情的通知》,要求全省各级党政机关、事业单位、国有企业要加强大型会议活动规范化管理,提倡采取视频形式召开,原则上不召开举办大规模聚集性会议活动,确需召开举办的应严格控制人数和规模;各单位一律取消集体团拜和大型慰问、联欢、聚餐、培训等活动。
-------------------------------------------------
●来源:北京青年报、北京日报、央视新闻客户端、大众日报、澎湃新闻、齐鲁晚报等
原标题:《山东一地紧急通知:严控这类活动!北京新增感染者系网约车司机还出京参加婚礼…》
本文为澎湃号作者或机构在澎湃新闻上传并发布,仅代表该作者或机构观点,不代表澎湃新闻的观点或立场,澎湃新闻仅提供信息发布平台。申请澎湃号请用电脑访问http://renzheng.thepaper.cn。





- 报料热线: 021-962866
- 报料邮箱: news@thepaper.cn
互联网新闻信息服务许可证:31120170006
增值电信业务经营许可证:沪B2-2017116
© 2014-2026 上海东方报业有限公司




