- +1
八省联考首日战罢,真题及答案请收好
2021年是江苏省实行新高考模式的第一年,新高考考什么?怎么考?是全国考生和家长都非常关心的问题。
2021年1月23-25日,新高考八省进行新高考适应性联考。这次考试是教育部考试中心针对新高考制度的第一次大规模预演,出题的方向、难度、风格将成为新高考制度省份学生学习的风向标,具有里程碑的意义,建议所有初高中学生的家长都要关注。
01考试时间安排
语文科目考试时间为150分钟,数学和外语2个科目考试时间为120分钟。物理、历史、化学、地理、政治、生物等6门选择性考试科目考试时长均为75分钟。采用“3+1+2”模式,即语数英三门必考,首选物理或历史,生物、地理、化学和政治四个为再选科目。
语文、数学、外语,3门全国卷统考科目由教育部考试中心命题。即:八省一张卷子。
物理、历史、化学、地理、政治、生物,为选择性考试科目,由各省自行命题。即:使用地方卷。
根据江苏考试院公布信息来看,3月初会出成绩,3月中旬公布招生计划并进行模拟志愿填报。目前,其他地区暂未公布适应性考试招录时间表,参考每年高考分数线公布情况,预测各省时间应该会比较接近。
需要注意的是,江苏本次只公布考生个人的成绩,不公布整体成绩及排名。虽然看不到各省名校PK,但是更能关注学生在考试中的表现,及时调整考试中间发现的不足。
02
什么是八省联考?
所谓8省联考,是指第三批新高考的8省,进行的第一次新高考前模拟考试联考。
注意,不仅仅是考试,还有录取和模拟报志愿。
这八省是:广东、江苏、河北、湖南、辽宁、湖北、重庆、福建。其中包括了2020年37所百强高中,可谓名校神仙打架。
考试规模方面,以2020年这八个省的高考报名情况为准,这八省高考报名人数是338万,约占全国高考人数1071万人的32%,应该是有史以来最大规模的模拟联考。数据量很大,所以有很大的参加价值。
03
首日考试真题及答案
昨日八省联考首日数学语文考试战罢。家长和同学们最关心的莫过于试卷和答案了,今天为大家送上真题及答案。
需要说明的是,答案仅供参考。
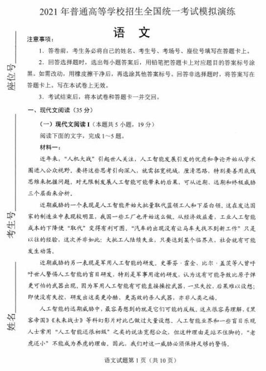
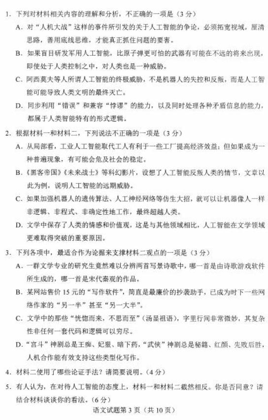
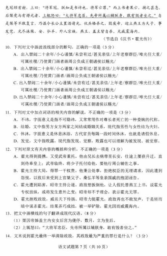
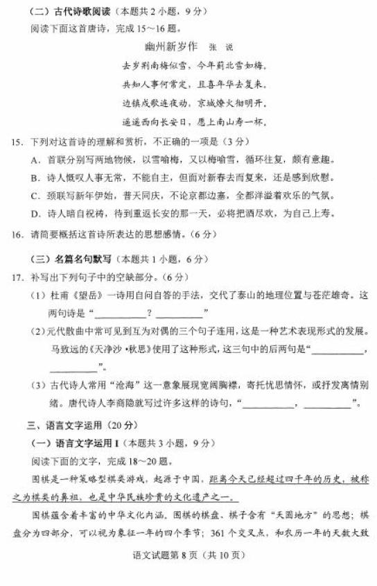
数学试卷答案




语文试卷答案










请上下滑动查看最新疫情风险等级提醒
⬇⬇⬇⬇⬇⬇⬇⬇⬇⬇⬇⬇
最新疫情风险等级提醒
全国有6个高风险地区,67个中风险地区:
6个高风险地区:
河北省石家庄市(2个):藁城区, 新乐市。
河北省邢台市(1个):南宫市。
黑龙江省绥化市(1个):望奎县。
吉林省通化市(1个):东昌区。
北京市(1个):大兴区天宫院街道融汇社区。
67个中风险地区:
北京市(2个):顺义区赵全营镇联庄村,顺义区北石槽镇北石槽村。
辽宁省大连市(2个):金普新区光中街道胜利西社区,拥政街道古城甲区。
黑龙江省齐齐哈尔市(1个):昂昂溪区大五福玛村。
黑龙江省哈尔滨市(12个):香坊区香坊大街街道办事处香中社区古香街12号,大庆路街道办事处电塔小区101栋7单元,和平路街道办事处风华社区石化小区9栋6单元、上东社区万象上东小区E栋2单元;呼兰区兰河街道,呼兰街道,公园路街道;利民开发区裕田街道,利民街道,裕强街道,南京路街道;道里区工农街道。
黑龙江省大庆市(1个):龙凤区世纪唐人中心小区2栋1单元。
河北省石家庄市(38个):新华区尚金苑小区,桥西区平安小区、白金公寓、华润万象城,裕华区天海誉天下小区、晶彩苑小区、众美廊桥四季A区、东方明珠小区、卓东小区、新华苑小区、十二化建小区16、17号楼、河北城建学校家属院、海天阳光小区,鹿泉区观峰嘉邸小区、银山花园新区小区,高新区赵村新区小区、主语城小区、太行嘉苑小区、同祥城小区C区、和合美家小区,长安区博雅盛世小区E区、国赫红珊湾小区、简筑家园小区、保利花园B区、前进村、普和小区南院、建明小区、保利花园D区、河北省胸科医院公寓北区,栾城区卓达太阳城希望之洲小区,无极县东北远村、西郝庄村,正定县孔村、空港花园小区、冯家庄村、东平乐村,平山县防疫站小区,赵县任庄村。
河北省邢台市(1个):隆尧县烟草家园(烟草公司家属院)。
河北省廊坊市(1个):固安县英国宫5期。
吉林省长春市(4个):公主岭市范家屯镇,绿园区蓉桥壹号C区、大禹华邦B区,二道区鲁辉国际城荷兰小镇小区。
吉林省通化市(1个):通化医药高新区奕达小区。
吉林省松原市(1个):松原经济技术开发区新农小区7号楼。
上海市(3个):黄浦区外滩街道昭通路居民区(福州路以南区域)、福世福汇大酒店,宝山区友谊路街道临江新村(一、二村)小区。
境外(除澳门为低风险外)仍全部为高风险地区。
原标题:《八省联考首日战罢,真题及答案请收好》
本文为澎湃号作者或机构在澎湃新闻上传并发布,仅代表该作者或机构观点,不代表澎湃新闻的观点或立场,澎湃新闻仅提供信息发布平台。申请澎湃号请用电脑访问http://renzheng.thepaper.cn。





- 报料热线: 021-962866
- 报料邮箱: news@thepaper.cn
互联网新闻信息服务许可证:31120170006
增值电信业务经营许可证:沪B2-2017116
© 2014-2026 上海东方报业有限公司




