- +1
“核按钮”启动,新妖王跌停
原创 十字路口 东方财富网
10个涨停板后,被称作2021年第一妖股的宜宾纸业终于凉了!1月25日该股收出一字板跌停,自1月20日下跌以来,累计跌幅已接近20%!
自去年12月24日至今年1月19日宜宾纸业累计上涨超166%,尤其从1月6日至1月19日连续走出了10个涨停板,最高触及为每股21.26元/股的历史新高收盘价,为2021年以来涨幅最高的个股之一,被称作“新年第一妖股”。

公开资料显示,宜宾纸业是西南最大的食品包装原纸生产企业,主要从事于制浆造纸。公司的主要产品为食品纸、生活纸。该公司是一家国资控股的地方国有上市公司,第一大股东为五粮液集团,持股比例44.87%;第二股大股东则为四川铁投,目前持股比例16.67%。

01
二股东按下“核按钮”
股民炸锅
而这次给妖股按下“核按钮”的,恰恰是二股东四川铁投。
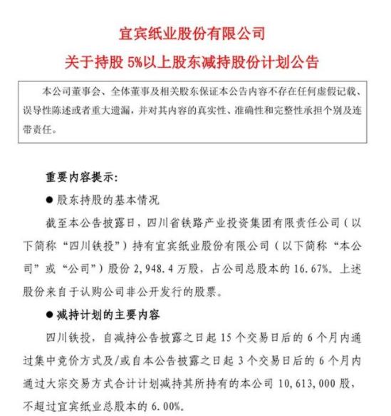
1月22日晚间,宜宾纸业披露《关于持股5%以上股东减持股份计划公告》:公司股东四川省铁路产业投资集团有限责任公司计划在2月20日至8月19日期间减持不超过公司1061.3万股股份,不超过公司总股本的6%。
公告称,四川铁投持有宜宾纸业股份有限公司股份2948.4万股,占公司总股本的16.67%。上述股份来自于认购公司非公开发行的股票。而减持的原因是自身资金需求。
有人算了一笔账,若按照1月22日的收盘价19.08元进行减持,四川铁投本次最多能够套现2.02亿元。

在发减持公告的当日,还有股民心存侥幸的表示,该股是新年的第一个十连板,不会这么容易死的。

但今日跌停后,风向马上变了,有股民惊呼,这又是一个杀猪盘。

也有股民表示,起码五个跌停。

02
巨亏后连板
公司连发公告
值得注意的是,该股此前连板炒作成份居多。1月12日,宜宾纸业发布了业绩预亏公告显示,预计2020年净亏损9800万元,同比下降890%;扣非净利润亏损1.69亿元。
但游资往往喜欢打“预期差”,巨亏之后反而给你来个涨停板,这给了嗅觉灵敏的跟风资金一个信号,于是巨亏下的连板涨停就这样疯狂的炼成了。
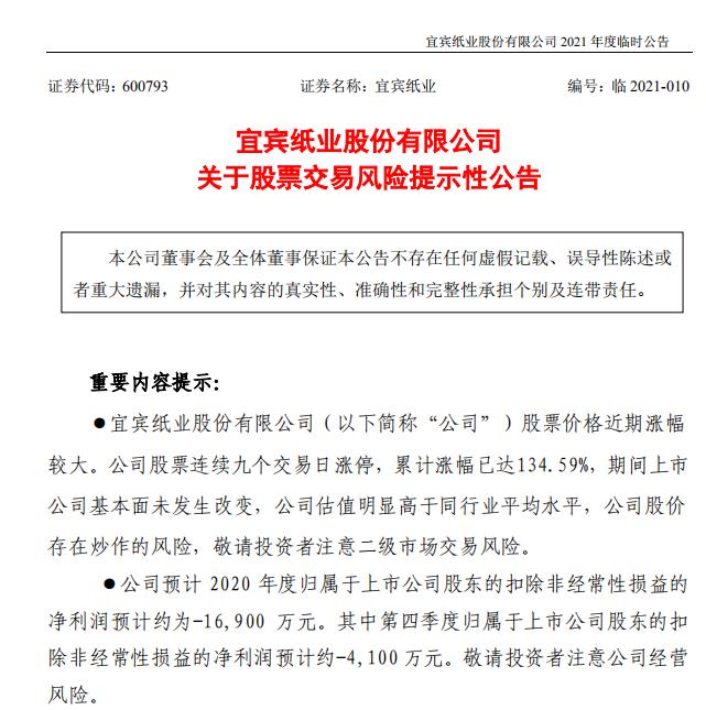
1月18日9连板后,宜宾纸业再度发布风险提示公告称,公司股票连续9个交易日涨停,累计涨幅已达134.59%,期间上市公司基本面未发生改变,公司估值明显高于同行业平均水平,公司股价存在炒作的风险。

实际上不完全统计显示,从1月9日开始,宜宾纸业就开始连发风险提示公告,但是游资打板向来是“说你有你就有”。

03
基本面是否支撑股价?
有媒体报道,宜宾纸业此轮上涨,与“禁塑令”有关,但宜宾纸业否认了这个说法,称经核实,“禁塑令”相关政策于2020年1月16日颁布实施,市场对此已有充分预期和反应。2021年1月1日有关规定开始适用后,食品包装纸产品价格涨幅较小,对公司经营影响有限。
也有人认为,宜宾纸业此轮是借纸价上涨拉升。自2020年8月起,造纸行业龙头企业的产品基本每个月都会涨一次价,行业景气度从弱逐渐转强。

以瓦楞纸为例,第三方机构数据显示,价格是在12月中旬见底,而太阳纸业、晨鸣纸业股价是从12月下旬开始发动,表明市场是认同纸业涨价这一逻辑的。
但受益纸价上涨,放到宜宾纸业身上有点牵强了。宜宾纸业自己也在公告中称:“2021年1月1日以来,公司食品包装纸价格上涨为5%,同期主要原材料木浆采购价格上涨16%,纤维材料、燃料、化工等价格均有所上涨。公司预计食品包装纸价格上涨空间有限,原材料存在继续上涨风险,经营业绩改善存在重大不确定性。”
换句话说,原材料上涨的幅度超过了公司食品包装纸上涨的幅度,业绩改善不确定性较强。
实际上,纸业股有很强的周期特性,也就是说历史上的业绩表现应该是有盈有亏。
但历年财报显示,自2005年开始至2019年,宜宾纸业已连续15年扣非净利润为负值,周期特性并未在该股身上体现。

也有股友戏称:“宜宾纸业拟控股五粮液”,因为其公司控股股东为宜宾五粮液集团。
事实上,早在2017年,宜宾纸业控股股东宜宾市国资公司就将其持有的全部股份,无偿划转给五粮液集团。目前,宜宾纸业的第一大股东是五粮液集团,持股44.87%。实际控制人并没有发生变化,宜宾市国资公司通过五粮液集团间接持有宜宾纸业股份。
04
为何游资独选此票?
而游资为何选宜宾纸业作为目标,有市场人士认为有以下三点原因:
1、市值小,游资控盘和拉升的资金量就越少,截止2020年12月25日启动前,造纸业的二十多家上市公司里,宜宾纸业的总市值最低,仅为14.44亿。
2、股东人数少,截止2020年三季度,宜宾纸业的股东户数仅为0.71万,且前两大国有股东持有超六成的股权,收集筹码和控盘的难度低。
3、控股股东是五粮液集团,后者曾对媒体表示可能会把宜宾纸业作为集团包装物流产业的平台,有题材炒作所需的想象空间。
05
游资对倒迹象明显
当然拉升自然离不开游资的炒作。复盘近一个月的宜宾纸业龙虎榜数据显示,游资对倒出货迹象十分明显,表现为高度协同。

比如1月6日-8日,华鑫证券有限责任公司上海分公司席位买入813.51万元,同时也卖出787.40万元。接下来接棒的是申港证券股份有限公司湖北分公司、东莞证券股份有限公司浙江分公司、华西证券股份有限公司宜宾北正街证券营业部。1月11日-13日期间,以上三个席位均左手买入,右手卖出。
1月13日-15日,东莞证券股份有限公司深圳后海中心路证券营业部再次上演这样的快买快卖戏码,期间买入宜宾纸业957.92万元,卖出975.97万元。
此外,像光大证券股份有限公司北京总部基地证券营业部、财通证券股份有限公司杭州上塘路证券营业部多次上榜,均有买入、卖出的操作。
有市场人士指出,像宜宾纸业这种严重背离基本面的连续上涨炒作,很有可能会受到监管部门的关注,并被进一步采取措施。
事实上早在1月15日,上交所例行发布沪市市场运行情况。当时上交所表示已将近期连续异常上涨股票纳入重点监控,对影响市场交易秩序的异常交易行为及时实施自律监管。
06
莫要参与“击鼓传花”游戏
从历史经验来看,爆炒过后的“妖股”往往留下一地鸡毛。
例如去年的三大妖王之一的*ST金刚,不仅股价从最高点已经跌超60%,而且目前还面临退市风险。
而19年火爆一时的“5G总龙头”东方通信,尽管股价距离最高点已经蒸发70%,但连绵的“阴跌”至势至今未见反转的曙光。
分析人士提醒小散们,无数的历史经验证明,偏离基本面炒作,隐藏着巨大风险。毕竟上市公司股价的上升并非出于公司本身价值的增值,而是游资击鼓传花的结果。
没有“妖股”是屹立不倒的,当少数游资获利盘出逃后,危险的游戏注定要终结。
仅供投资者参考,不构成投资建议
原标题:《“核按钮”启动,新妖王跌停!》
本文为澎湃号作者或机构在澎湃新闻上传并发布,仅代表该作者或机构观点,不代表澎湃新闻的观点或立场,澎湃新闻仅提供信息发布平台。申请澎湃号请用电脑访问http://renzheng.thepaper.cn。





- 报料热线: 021-962866
- 报料邮箱: news@thepaper.cn
互联网新闻信息服务许可证:31120170006
增值电信业务经营许可证:沪B2-2017116
© 2014-2025 上海东方报业有限公司




