- +1
最新最全!江苏13市核酸检测机构名单来了
江苏省13市核酸检测机构大全
【南京市】
南京地区159家核酸检测采样服务点名单(2021.1.25)
来源:南京卫健委【苏州市】
需要注意的是,不同的采样服务点服务的人群有所不同,有的仅针对指定人群,有的仅针对社会公众,还有的服务范围两者都在内。请大家认真查看备注中的“采样检测服务人群”范围,不要白跑一趟哦~
苏州市119家核酸检测采样服务点名单
来源:苏州发布【无锡市】
无锡市提供健康人群新冠病毒核酸检测的
医疗机构名单:
(来源:无锡市卫健委)
无 锡 市 区
无锡市人民医院
地 址:梁溪区清扬路299号
电 话:85350682(咨询电话,接受电话预约)
采样时间:周一至周五上午9:00-10:00;下午2:00-3:00
无锡市第二人民医院
地 址:梁溪区中山路68号
电 话:68563061(工作日可预约)
采样时间:周一至周日8:00-11:00,13:30-16:30(法定节假日除外)
江南大学附属医院(北院区)
地 址:惠河路200号
电 话:88683100(不需预约,规定时间内来院即可完成采样)
采样时间:周一至周五下午13:30-16:30
江南大学附属医院(南院区)
地 址:和风路1000号
电 话:68089100(不需预约,规定时间内来院即可完成采样)
采样时间:周一至周五上午08:00-11:30,下午13:30-16:30;周末及节假日为上午08:00-11:30
无锡市中医医院
地 址:滨湖区中南西路8号
预约电话:88859999-11001
采样时间:周一至周五13:30-16:30,法定节假日除外。
无锡市妇幼保健院
地 址:梁溪区槐树巷48号
预约电话:82729961
采样时间:周一至周五:冬令时:8:00-10:45;13:30-15:45;
夏令时:8:00-10:45;14:00-15:45;周六周日:8:00-10:45。
无锡市第五人民医院
地 址:江苏省无锡市广瑞路1215号
预约电话:68509039
采样时间:周一至周日8:30-11:00;14:00-16:30。
无锡市儿童医院
地 址:梁溪区清扬路299号
预约电话:85350188
采样时间:周一至周日8-11:30,13:30-17:00
无锡市精神卫生中心
地 址:无锡市滨湖区钱荣路156号
预约电话:83219336
采样时间:周一至周五 8:45-10:00 (法定节假日除外)
江苏省江原医院
地 址:滨湖区钱荣路18号
预约电话:85508750
采样时间:每周一、二、四、五上午8:00-9:00
无锡市第八人民医院
地 址:无锡市广瑞路1号
预约电话:82353532
采样时间:周一至周五 7:45-11:00 13:30-16:30,周六、周日 7:45-11:00
解放军第904医院
地 址:梁溪区兴源北路101号
预约电话:85142101
采样时间:周一至周日上午8:00-11:30,下午14:00-17:00
无锡市锡山人民医院
地 址:锡山区安镇街道大成路1128号
预约电话:80519000(咨询电话,接受电话预约)
采样时间:周一到周日,8:30-11:00,13:30-16:00
无锡市惠山区人民医院
地 址:惠山区洛社镇站前北路2号
预约电话:83318119(咨询电话,可电话预约)
采样时间:周一至周日8:00—11:00 13:30—16:30
无锡市骨科医院
地 址:无锡市梁溪路999号
预约电话:85811599-40201
采样时间:工作日7:45-17:15
无锡市第二中医医院
地 址:无锡市滨湖区信成道390号
预约电话:85061407-8310
采样时间:每周一至周六8:00-11:00(节假日除外)
无锡市新吴区新安医院
地 址:无锡市新吴区新安街道新南路2-1号
预约电话:85380280-8103,85385829
采样时间:每周二、周五上午8:00-9:30
无锡市新吴区新瑞医院
地 址:新吴区鸿山街道至贤路197号
预约电话:68070555
采样时间:每周一到周日 上午8:30-11:00 下午1:00-4:00
无锡市虹桥医院
地 址:无锡市新吴区长江北路150号
预约电话:82136888
采样时间:工作日(周一~周日)8:00~12:00,13:00~17:00
江 阴
江阴市人民医院(城中院区)
地 址:江阴市寿山路163号号
预约电话:86870060/86879023
采样时间:上午8:00-11:20,下午13:30-16:00
江阴市人民医院(敔山湾院区)
地 址:江阴市迎瑞路3号
预约电话:88017045/88017513
采样时间:上午8:00-11:20,下午13:30-16:00
江阴市中医院
地 址:江阴市人民中路130号
预约电话:86703999
采样时间:上午08:30-11:00,下午13:30-16:00
江阴市第三人民医院
地 址:江阴市五星路999号
预约电话:81663006-8109
采样时间:24小时
宜 兴
宜兴市人民医院
地 址:宜兴市通真观路75号
预约电话:87330788
采样时间:每周一到周日 上午7:45~11:15,下午13:00~16:00
宜兴市中医医院
地 址:宜兴市宜城街道阳泉东路128号
预约电话:87927046
采样时间:每周一到周日 上午7:30-11:30,下午1:00-5:00
宜兴市中西医结合医院
地 址:宜兴市宜城街道红塔路188号
预约电话:13961525562于、13485006001董
采样时间:每周一到周日 7:30至21:00(送达)
宜兴市第二人民医院
地 址:宜兴市丁蜀镇解放东路12号
预约电话:87427334
采样时间:每周一到周日 早上7:30-11:00,下午13:00-17:00
【南通市】
南通市新冠病毒核酸检测
医疗卫生机构名单
(2021年1月14日)
序号
机构名称
所在地
机构地址
联系电话
1
南通大学附属医院
崇川区
南通市崇川区西寺路20号
0513-85052204
2
南通市第一人民医院
崇川区
南通市崇川区孩儿巷北路6号
0513-85061006
3
南通市第三人民医院
崇川区
南通市崇川区青年中路60号
0513-85116000
4
南通市中医院
崇川区
南通市崇川区建设路41号
0513-85126053
5
南通市妇幼保健院
崇川区
南通市崇川区世纪大道399号
0513-59008001
6
南通市第二人民医院
崇川区
南通市崇川区新华路296号
0513-85554306
7
南通市第四人民医院
崇川区
南通市崇川区城港路37号
0513-85606922
8
南通市第六人民医院
崇川区
南通市崇川区永和路500号
0513-80886601
9
南通市老年康复医院
崇川区
南通市崇川区北阁新村16号
0513-80985858
10
南通瑞慈医院
开发区
南通市开发区星湖大道2000号
0513-85969959
11
南通市肿瘤医院
通州区
南通市通州区平潮镇通扬北路30号
0513-86712016
12
南通市通州区人民医院
通州区
南通市通州区建设路115号
0513-86524188
13
海门区人民医院
海门区
南通市海门区北京路1201号
0513-82263512
14
海门区中医院
海门区
南通市海门区公园路12号
0513-82112770
15
海门区三厂街道中心卫生院(海门区第二人民医院)
海门区
南通市海门区三厂镇中华中路189号
19825211120
16
海门区海门港新区(包场镇)中心卫生院(海门区第三人民医院)
海门区
南通市海门区包场镇通光大街43号
0513-82671099
17
海门区四甲镇中心卫生院(海门区第四人民医院)
海门区
南通市海门区四甲镇健康路66号
0513-82681024
18
海门区悦来镇中心卫生院(海门区第五人民医院)
海门区
南通市海门区悦来镇人民中路38号
0513-82661111
19
海安市人民医院
海安市
海安市中坝中路17路
0513-88869911
20
海安市中医院
海安市
海安市高新区宁海中路55号
18962893106
21
如皋市人民医院
如皋市
如皋市如城镇宁海路278号
0513-87312666
22
如皋市中医院
如皋市
如皋市如城街道大司马路269号
0513-87529132
23
如皋市石庄镇卫生院(如皋市第三人民医院)
如皋市
如皋市石庄镇石庄路192号
0513-87564903
24
如皋市白蒲镇卫生院(如皋市第四人民医院)
如皋市
如皋市白蒲镇中心街45号
15312915236
25
如东县人民医院
如东县
如东县掘港镇江海西路2号
0513-84118777
26
如东县中医院
如东县
如东县掘港镇淮河路66号
0513-84119600
27
启东市人民医院
启东市
启东市汇龙镇民乐中路568号
0513-83802004
28
启东市中医院
启东市
启东市汇龙镇紫薇中路458号
0513-83212540
29
启东市吕四港镇中心卫生院(启东市第二人民医院)
启东市
启东市吕四港镇环城南路229号
0513-83419485
30
启东市汇龙镇社区卫生服务中心(启东市第三人民医院)
启东市
启东市人民东路78号
0513-83313036
31
南通市疾病预防控制中心
崇川区
南通市崇川区工农南路189号
0513-81551510
32
崇川区疾病预防控制中心
崇川区
南通市崇川区钟秀中路47号
0513-89096198
33
通州区疾病预防控制中心
通州区
通州区金沙街道金北路39号
0513-86029879
34
海门区疾病预防控制中心
海门区
海门区张謇大道889号
0513-69912006
35
海安市疾病预防控制中心
海安市
海安市黄海大道3号
0513-88812470
36
如皋市疾病预防控制中心
如皋市
如皋市大司马南路120号
0513-68669215
37
如东县疾病预防控制中心
如东县
如东县掘港镇泰山路20号
0513-84512449
38
启东市疾病预防控制中心
启东市
启东市汇龙镇民胜南路与牡丹江中路交汇处
0513-83313831
39
南通国际旅行卫生保健门诊部
崇川区
南通市崇川区崇川路102号
0513-83519023
40
南通泰思特医学检验所
崇川区
南通市崇川区新胜路迈普科技园10号楼西楼
0513-55888508
41
南通瑞恩医学检验所
崇川区
南通市崇川区紫琅路120-1号
0513-68937558
42
南通中科医学检验实验室
海门区
海门区临江新区生物医药科技创业园A9号楼
0513-68021967
43
通州湾三余人民医院
通州湾示范区
南通市通州区三余镇人民路58号
0513-82501077
44
通州区平潮中心卫生院
通州区
南通市通州区平潮镇胜利北村11号
0513-68118206
45
通州区中医院
通州区
南通市通州区建设路8号
0513-68382152
来源:南通发布
【常州市】
常州市新冠病毒核酸检测服务点名单
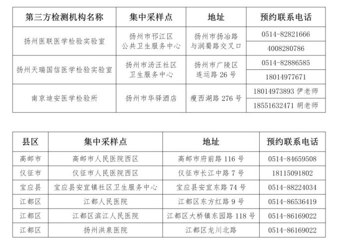
来源:常州发布【扬州市】
尊敬的广大市民朋友:
近期有大量外地来扬人员和扬州外出人员因工作需要来我院申请检测新冠病毒核酸,该类人员数量之多,极易造成诊疗区域人员聚集。
医院是病患较为集中场所,主要承担疾病诊断、治疗活动。根据疫情防控和医疗救治任务需要,减少医疗区域人员流动或聚集,目前我院仅针对发热门诊患者、新住院患者和陪护家属、手术患者、出现发热或呼吸道症状的患者、开展内镜检查等高风险操作的患者等“应检尽检”人群进行新冠病毒核酸检测。
因工作需要确需检测新冠病毒核酸的,建议联系第三方检测机构采样检测。(后附检测机构信息)
给您带来不便,敬请谅解。
特此公告。
扬州大学附属医院
2021年1月21日
友情提示
其他人员有新冠病毒核酸检测需求的,可联系第三方检测机构集中采样检测。
来源:扬州晚报【泰州市】
泰州市开展核酸检测机构名单
(2021-01-20)
来源:泰州卫健委网站【盐城市】
来源:盐城市卫生健康委员会【淮安市】
淮安市各类大型考试新冠病毒核酸检测医疗卫生机构
来源:淮安卫健委网站【连云港市】


来源:连云港日报【宿迁市】
新冠病毒核酸检测采样的服务点有17家
可做新冠病毒核酸检测的机构有23家
各县、区新冠病毒核酸检测采样服务点
全市新冠病毒核酸检测服务机构疾控机构
医疗机构
来源:宿迁发布【徐州市】
徐州市新冠病毒核酸检测
机构名单
(截至2020年6月)
来源:徐州发布【镇江市】

来源:镇江卫健委网站温馨提示:建议大家做核酸检测前,提前打电话确认,以免检测时间、地点发生变动!!!
核酸检测怎么做?会疼吗?
多久出结果?
核酸检测需要采集咽拭子,咽拭子分为鼻咽拭子和口咽拭子。
顾名思义,从口腔进去采样叫做口咽拭子,从鼻孔进去采样叫做鼻咽拭子。
以后者为例,鼻咽拭子用的是特制的看上去像长棉签一样的取样器,从鼻孔进入,轻柔的插入鼻腔底部,一直到达鼻咽部,轻轻旋转几次再取出拭子,也可以在鼻咽部放置几秒钟,一边旋转一边取出拭子。
取样的过程会有些不适,可能会出现流涕,流泪,甚至少部分人会有鼻腔出血的情况。也有不少地区采用的是口咽拭子,具体视检测机构而定。
目前是要求全国各地的检测机构在收到样本后的 12 小时内,就要反馈检测结果,「和时间赛跑」。也就是说,在做完核酸检测后的当日或第二日,就可以拿到结果。
做核酸检测有何注意事项?
1.为避免出现呕吐情况,采样前2小时请勿进食;为避免影响检测结果,采样前30分钟请勿吸烟、喝酒或嚼口香糖;
2.为减低到院交叉感染风险,所有到院检测者需戴口罩和准备一个备用口罩,排队时最好能保持 1 米以上的安全距离。
3.采集后立即离开采集点,避免在采集点周围吐痰、呕吐。
另外要注意正确佩戴口罩,不要把口鼻露出来,不要在中途随意取下,或将口罩拉到下巴处。
核酸检测能否报销?
对于临床筛查或自愿进行新冠肺炎核酸检测的参保人,允许参保人员用个人账户支付新冠病毒核酸检测、血清病毒抗体检测费用,确保各类人群应检尽检、愿检尽检。
核酸检测报告可以使用多少天?
7天。
之所以将有效性限定在7天之内,主要是根据新冠病毒的潜伏期特征确定的。
核酸检测会不会影响健康?
对身体没有影响,只是取少量的咽和扁桃体分泌物标本。
核酸检测采样前,这些事儿别做→
北京大兴区人民政府副区长韩新星提醒:
①核酸检测采样前两小时尽量不进食;
②前三十分钟不喝水、不吸烟、不嚼口香糖;
③排队保持一米以上间距;
④临检时,减少吞咽,不做清嗓子动作;
⑤采样后立即离开。

只需长按识别上方小程序,输入姓名和身份证号码,就能手机一键取报告,不用再跑核酸检测机构打印纸质报告啦!此外
准备做核酸检测的市民朋友
如果想查询
附近的核酸检测机构
可以扫描下方小程序
↓↓↓
在核酸检测机构里,输入你所在的城市,比如“无锡”,就会显示出该城市可以进行核酸检测的机构。↓↓↓
以上两项服务均由国家卫健委提供
数据权威可靠
希望能够帮到大家!
来源:江苏疾控、江苏各市卫健委网站、央视网、国务院客户端
原标题:《最新最全!江苏13市核酸检测机构名单来了》
本文为澎湃号作者或机构在澎湃新闻上传并发布,仅代表该作者或机构观点,不代表澎湃新闻的观点或立场,澎湃新闻仅提供信息发布平台。申请澎湃号请用电脑访问http://renzheng.thepaper.cn。





- 报料热线: 021-962866
- 报料邮箱: news@thepaper.cn
互联网新闻信息服务许可证:31120170006
增值电信业务经营许可证:沪B2-2017116
© 2014-2026 上海东方报业有限公司




