- +1
新建校园“绿”从何来?这里有“高校新建校园绿色规划建设指南”丨指南上新①
原创 教育部规划中心 教育之弦 收录于话题#绿色 智慧和面向未来的新校园2个
01
指南上新
矩形色块为落实党的十九大提出的“推进绿色发展,开展创建节约型机关、绿色家庭、绿色学校、绿色社区和绿色出行等行动”的要求,以及《国家教育事业发展“十三五”规划》(国发〔2017〕4号)的有关部署,更好的指导全国高等学校新建校园绿色规划建设工作,实现新建校园绿色规划编制和管理的标准化、规范化,2020年,教育部学校规划建设发展中心组织相关领域机构和专家,以绿色、开放、融合、创新为核心理念,以促进资源的高效集约利用、自然环境与人工环境的和谐共处为主要方向,编写形成《高校新建校园绿色规划建设指南》(以下简称“指南”)。
编制依据

指南——以《中华人民共和国环境保护法》《中华人民共和国城乡规划法》等相关法律法规为依据;
以《国家教育事业发展“十三五”规划》《国务院办公厅关于推进海绵城市建设的指导意见》《中共中央国务院关于进一步加强城市规划建设管理工作的若干意见》等国家相关政策为指导;
以《高等学校节约型校园建设管理与技术导则》《绿色校园评价标准》《绿色建筑评价标准》《公共建筑节能设计标准》《民用建筑能耗标准》《建筑与小区雨水利用工程技术规范》《海绵城市建设技术指南——低影响开发雨水系统构建(试行)》等有关规范及标准为基础;
参考相关技术领域的标准与规范,借鉴国内外绿色校园的规划与建设经验,并结合了我国绿色校园发展的目标要求和实际情况。
主要内容

指南主要从以下三个方面规范我国高等学校新建校园的绿色规划建设工作:▋ 明确新建校园绿色规划目标;
▋ 规范新建校园绿色规划设计工作的工作流程、工作内容、工作成果的基本要求;
▋ 引导新建绿色校园在绿色、生态、低碳理念指导下的规划编制技术方向。
具体编制顺序与内容梗概
指南要求新建校园绿色规划宜包括前期策划、基础研究、系统规划、规划实施等四部分内容,具体编制顺序与内容梗概见下图:
图1 新建校园绿色规划的流程与内容01
前期策划
前期策划的目标为梳理规划现状条件、明确绿色校园的定位和绿色校园建设目标。主要内容包括选址分析、现状调研、绿色定位与目标分析。
02
基础研究
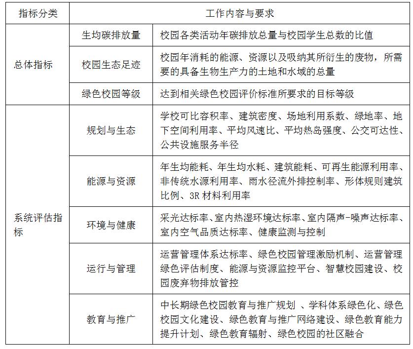
基础研究的三项关键性内容包括:通过明确学科发展背景、发展条件与潜力、校园空间建设定位、校园发展评估等内容,提出明确的学科规划;通过研究校园生态建设的各类条件(如:自然禀赋条件、市政支撑能力、交通支撑能力、生态承载力等),因地制宜地提出绿色校园的发展策略,选择适宜的生态技术(如绿色交通策略、绿色基础设施建设策略、气候适应型空间形态策略、绿色建筑发展战略等);构建绿色校园指标体系,量化绿色校园的建设成效与具体要求。
表1 学科发展评估内容
表 2 绿色校园指标体系构成表
03系统规划
指南提出新建校园绿色规划应对校园的总体布局、功能组织、土地用方式、总体形态、景观空间、建筑环境、道路系统、停车系统、能源系统、水资源系统、材料资源系统、校园的绿色施工、运维和教育推广等校园各子系统,提出系统性规划建议。
新建校园的系统规划应体现如下原则——
图 新建校园绿色规划基本原则04
规划实施
在新建校园绿色规划方案初步确定后,首先应评估方案对自然生态机理(包括地形地貌、自然水系等)以及风环境、光环境、热环境、声环境等物理环境的影响,确保不产生不利影响。其次,通过道路交通支撑能力评估,判断校园道路交通规划方案的整体合理性。第三,对校园市政基础设施规划方案开展风险评估和价值评估。在此基础上,对校园规划方案开展生态经济绩效测算,衡量校园功能组织、绿色建筑规划以及海绵校园建设等各项绿色生态技术应用的经济合理性,以合理校正新建校园绿色规划方案。
除此之外,指南还明确了绿色规划文件的编制成果要求。
表3 绿色规划成果组成

点此在线阅读《指南》全文原标题:《新建校园“绿”从何来?这里有“高校新建校园绿色规划建设指南”丨指南上新①》
本文为澎湃号作者或机构在澎湃新闻上传并发布,仅代表该作者或机构观点,不代表澎湃新闻的观点或立场,澎湃新闻仅提供信息发布平台。申请澎湃号请用电脑访问http://renzheng.thepaper.cn。





- 报料热线: 021-962866
- 报料邮箱: news@thepaper.cn
互联网新闻信息服务许可证:31120170006
增值电信业务经营许可证:沪B2-2017116
© 2014-2026 上海东方报业有限公司




