- +1
5亿年前的活化石,其实一直在积极进化
版权归原作者所有,如有侵权,请联系我们
Lingula
舌形贝
我们经常所说的“活化石”,指的是在地球上存在的时间非常长,其相似的种类只存在于化石中,而没有其他现存的近似种类。这些种类从曾经发生的主要灭绝事件中存活下来,并保留过去原始的特性。如我们所熟知的银杏、大熊猫、鸭嘴兽这些都是典型的活化石。
今天要介绍的是
一位诞生于距今5.4亿年前寒武纪的远古生物
——舌形贝(Lingula)。

竟是一道佳肴

爆炒海豆芽
虽然说是远古生物,但是舌形贝并不像传说中的古生物一样身材魁梧,它的外形很普通,普通到能到大家的餐桌上。海边的朋友可能都吃过,舌形贝小名“海豆芽”,适合放酱油爆炒,食用根部的肉茎,做下酒菜最佳。
鸭嘴舌形贝而这些小小的海豆芽却是挺过了五次生物大灭绝,存活了超过5亿年的究极活化石,从出现到现在,外形、大小都未曾有过明显的改变。那么话说回来,这个不起眼的小家伙是如何在乱世中求得生存,又是如何保留最初的外形存活到现在的呢?
探秘舌形贝
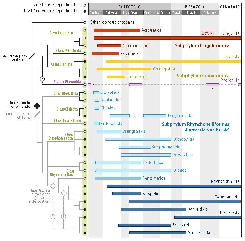
舌形贝化石舌形贝属于腕足动物门无铰纲,因酷似豆芽菜而得到“海豆芽”的艺名。学过古生物的朋友都知道,腕足动物在地质历史时期属于一个重要的古生物门类,但是由于和软体动物门的双壳纲、腹足纲的动物们相爱相杀的过程中逐渐没落。地质历史上出现的腕足动物种类多达30000种,而如今只有少数物种残存至今。舌形贝就是现生腕足动物中规模最大的,最与世无争的物种。
舌形贝化石与现生鸭嘴舌形贝
舌形贝长长的肉茎和对称的双壳常被人误认为是软体动物,而其壳内却并非软体结构,由促进海水吸收的外套膜、带有纤毛可以过滤海水的触手冠和一套完整的消化系统组成,外壳顶部还有三根刚毛用于过滤大颗粒物体。舌形贝靠过滤海水中可食用的小颗粒为生,靠从壳内三角孔中伸出的肉茎固着在海底泥沙中为家,就这样简简单单度过了5亿年的历史岁月。舌形贝的结构看似简单,其实在漫长的地质历史中,它们一直在积极进化,努力地活下去。


要想说清楚舌形贝的进化史,就先从腕足动物的演化讲起吧。
腕足动物兴衰
腕足动物(Brachiopod)是一类非常大的物种,也是相当神秘的物种。腕足动物诞生于早寒武世,靠着坚硬的外壳抵御外敌迅速繁荣壮大,这类庞大的种群靠栖息在海底为生。与双壳不同,腕足的两瓣壳往往是不对称的,而且上下张合,一张一翕来控制海水进出,通过过滤海水中的营养物质为生。腕足的长度最高也仅能长到十多厘米,部分壳部带刺的可能会虚报身高。有一个很奇特的现象,过去的腕足往往外壳形态各异,而内部结构较为统一,仅有无铰纲和有铰纲的主要区别,然而现代的腕足动物软件和外形相差很大,这也说明腕足动物在经过了明显的趋同进化和逆转演化。
腕足结构图腕足动物只能靠滤食、底栖为生,不具有捕食行为,虽然在数量和种类上都占尽优势,但它们从来没有登上过海洋霸主的舞台。在地质历史上,它们也曾经有过奥陶纪、泥盆纪、石炭-二叠纪三次大繁盛时期,常与珊瑚共生,与同期的双壳、腹足有着竞争关系,数量上往往是此消彼长。遗憾的是,经历过历史上最大的大灭绝事件,二叠-三叠纪大灭绝事件,腕足从此一蹶不振,永远的败给了双壳类动物。
Coptothyris 可见内部纤毛腕(源自:Behance)
Coptothyris 可见内部纤毛腕(源自:Behance)
蕉叶贝和鸮头贝化石(源自:Maryland官网 )
伛偻贝和尖翼石燕化石(John Merck, 2009)腕足动物相比于其他生物,会走上衰落的道路其实是件必然的事情。首先,腕足动物环境耐受范围比较窄,通常只生活在水深40-200米、正常盐度的温暖浅海。其次,绝大多数腕足用肉茎或通过尖刺、粘结固着生活在海底,甚至发育各种绝妙的壳形把固着方式做到了极致,而这种极端的单调底栖固着生活方式根本无法逃避灾难。一方面很难躲避海洋食肉动物如鹦鹉螺类、鱼类等的攻击,另一方面当生存环境变化如海水淡化或咸度增加时必然会遭重创。以上这些原因使得腕足不具有足够的抗压能力,最终在二叠三叠之交没落。但舌形贝却像是一位饱经世事的老者,早就看破了这一切,在数次大灭绝中幸存了下来。
腕足动物每个地质阶段的属类多样性(Sandra J. Carlson, 2016)
腕足动物每个地质阶段的属类多样性(Sandra J. Carlson, 2016)舌形贝的进化之路
海口西山贝舌形贝最早诞生于早寒武世,最古老的舌形贝被发现于云南澄江动物群,叫做海口西山贝,形状较圆。同时期其他种类舌形贝与现在舌形贝的形状基本一致,细长形,外壳表面发育有明显的同心纹。同样拖着长长的肉茎,看似与现在舌形贝几乎一样,但其诞生至今其实壳内发生了巨大的变化。
舌形贝解剖图(源自:Arizona State University)脉管是腕足动物体腔的管状分枝和延伸,通过脉管内部体腔液的旋环,腕足身体内部得以与外界发生氧气交换。寒武纪舌形贝的背脉管系统由一对侧脉管和一对中脉管构成,腹壳脉管只包括一对侧脉管。而到了中生代,三叠纪之后,舌形贝的中脉管消失了,仅有侧脉管控制氧气交换,这说明舌形贝开始向穴居的生活方式转变。而现代舌形贝常把壳体也埋在泥沙中,只留下刚毛和壳缘露在外面,壳体前缘有三个孔状结构,与壳内相同,两侧为入水口,中间为出水口,一眼望去只留下三个孔,竟不知下面藏着一只生物。
侧脉管示意图除了水流进出模式,外套膜前缘刚毛的排列方式、纤毛环排列的复杂度、壳体内外套腔和内脏腔的相对比例,现代舌形贝相对于古生代都有所进步,舌形贝把自己保护的越来越严密。


舌形贝古生代到中生代到现代变化在掘穴过程,舌形贝也有很大改善,它们发明了一种简易的钳式运动,通过前缘与泥沙高角度接触,闭壳肌的周期运动使壳体喷水来疏松沉积物,用刚毛挖掘向后运输泥沙,很快就形成了很长的洞穴,这时候再反过来把肉茎扎入把自己埋藏在刚挖掘好的洞穴中。
现生舌形贝穴居形式和钳式挖掘(张志飞等,2009)简而言之,5亿年前最早的舌形贝尚且还是表栖悬浮或表栖固着,把本体露在外面。现代的舌形贝竟然自己连根带壳都埋到泥沙中,甚至一遇到危险就苟到泥沙深处。通过不断地适应性演化,形成这种怕死的生存模式,竟让舌形贝挺过了历次生物大灭绝。
布尔吉斯页岩中的舌形贝
现生鸭嘴舌形贝小小的壳体竟然别有洞天,你或许会认为它们只是简单的生物,但纵观地质历史我们却能看到它们为了生存一直在努力地活着。
同样的,还有很多活化石也经历了数亿年的时光。如鲎,作为螯肢动物的后代与祖先有着一模一样的外表,从4亿年前就已经出现,现代鲎在2亿年前侏罗纪也已经出现,这种与世无争的生物竟安稳地活到了现在。再比如蓝藻,即蓝细菌,38亿年前就出现了,是最早的生物记录,一直以无核的原核生物存活到现在,现代的生物都起源于它们。但是地球上绝大多数物种都消失在了历史长河中。生物进化中的特化使得生物更适应了现在的环境,但同时也失去了抵抗环境变化的能力,一旦环境改变等待它们的也只有灭绝。对于人生来讲,或许让生活简单一些,过得更单纯,也就失去了不想有的烦恼了吧。

现生的鲎
蓝藻另外,补充一句,舌形贝数量庞大,并不像其他活化石濒临灭绝。所以,记得炒熟。
资料来源:
攀缘的井蛙-【地球演义】寒武纪的余烬:腕足动物篇https://zhuanlan.zhihu.com/p/52989950
童金南. 古生物学教材.
张志飞,王妍,Christian C Emig. 海豆芽——进化中的"活化石". 2009
Carlson S J . The Evolution of Brachiopoda[J]. Annual Review of Earth and Planetary Sciences, 2016, 44(1):409-438.
Zhang Z , Shu D , Han J , et al. New data on the rare Chengjiang (Lower Cambrian, South China) linguloid brachiopod Xianshanella haikouensis[J]. Journal of Paleontology, 2006, 80(2):203-211.
Zhang Z , Li G , Emig C C , et al. Architecture and function of the lophophore in the problematic brachiopod Heliomedusa orienta (Early Cambrian, South China)[J]. Geobios, 2009, 42(5):649-661.
/
美编 | 罗钰钦
校对 |张 崧
中科院地质地球所
本文为澎湃号作者或机构在澎湃新闻上传并发布,仅代表该作者或机构观点,不代表澎湃新闻的观点或立场,澎湃新闻仅提供信息发布平台。申请澎湃号请用电脑访问http://renzheng.thepaper.cn。





- 报料热线: 021-962866
- 报料邮箱: news@thepaper.cn
互联网新闻信息服务许可证:31120170006
增值电信业务经营许可证:沪B2-2017116
© 2014-2026 上海东方报业有限公司




