- +1
生命前5年健康人肠道菌群的发育轨迹
原创 王振 CellPress细胞科学
生命科学Life science作为世界领先的全科学领域学术出版社,细胞出版社特与“中国科学院青年创新促进会”合作开设“青促会述评”专栏,以期增进学术互动,促进国际交流。
2021年第十一期(总第48期)专栏文章,由中国科学院上海营养与健康研究所副研究员 中国科学院青年创新促进会会员 王振,就Cell Host & Microbe 中的论文发表述评。
长按图片扫描二维码阅读论文新生儿的肠道菌群是逐渐建立的,并在儿童时期达到稳定。“优先效应” (priority effects)的观点认为,细菌在肠道中的定殖顺序会对肠道菌群的结构和功能有长期的影响(Sprockett et al., 2018)。已知多种因素,包括出生方式(顺产或剖腹产)、喂养方式以及抗生素使用等会影响肠道菌群的初期定殖(Bokulich et al., 2016)。在以前的报道中,已经研究了新生儿以及学龄前儿童的肠道菌群(Bäckhed et al., 2015),但是对肠道菌群如何从新生儿发展到成人这一动态过程还缺乏了解。
最近Cell Host & Microbe杂志上发表了来自瑞典哥德堡大学Bäckhed研究组题为“Developmental trajectory of the healthy human gut microbiota during the first 5 years of life”的研究论文。在这项研究中,作者采用了471名瑞典新生儿的纵向队列来研究生命前5年中肠道菌群的发育轨迹。他们的采样包括5个时间点,即出生一周(new born, NB)、4个月(4M)、12个月(12M)、3岁(3Y)及5岁(5Y)。检测方法是对粪便微生物16S rRNA V4区域的测序。其中213名儿童有这5个时间点的完整数据。他们也用同样的方法分析了357名产后母亲的肠道微生物(M),并与已发表的101名瑞典健康成人的肠道微生物数据(S3WP)做了比较。
总的说来,肠道菌群的α多样性(用于衡量菌群的丰富程度)随年龄的增加而增加,但是在5岁时仍低于成人的水平(图1A-B)。出生方式、性别、第一年中抗生素的使用以及前4个月的纯母乳喂养并不对α多样性的增加有显著影响。从菌群组成来看,年龄较大儿童的肠道微生物也更接近与成人,但在5岁时与成人仍存在显著差异。儿童肠道微生物组成变化最大的时期是4-12个月之间,最小的是3-5岁之间(图1C)。
▲图1 从新生儿到成人肠道菌群的α多样性(phylogenetic diversity)与结构比较作者接下来分析了每个属相对丰度的动态变化,将属分为4种变化轨迹(图2):
1) 在第4个月相对丰度达到最高值,包括双歧杆菌(Bifidobacterium)、乳酸菌、γ-变形菌等。这些细菌是皮肤、口腔粘膜和胃肠道的常见菌群。
2) 在第12个月相对丰度达到最高值,包括真杆菌(Eubacterium)、瘤胃球菌(Ruminococcus)等。
3) 在4-12个月相对丰度迅速增加,并在3岁达到稳定,包括拟杆菌(Bacteroides)和许多成人中高丰度的菌群。
4)在12个月之后相对丰度才开始增加,并在3-5岁持续增加,包括甲烷短杆菌(Methanobrevibacter)、克里斯滕森菌科中的梭菌等,这些属在成人中也具有更高丰度。
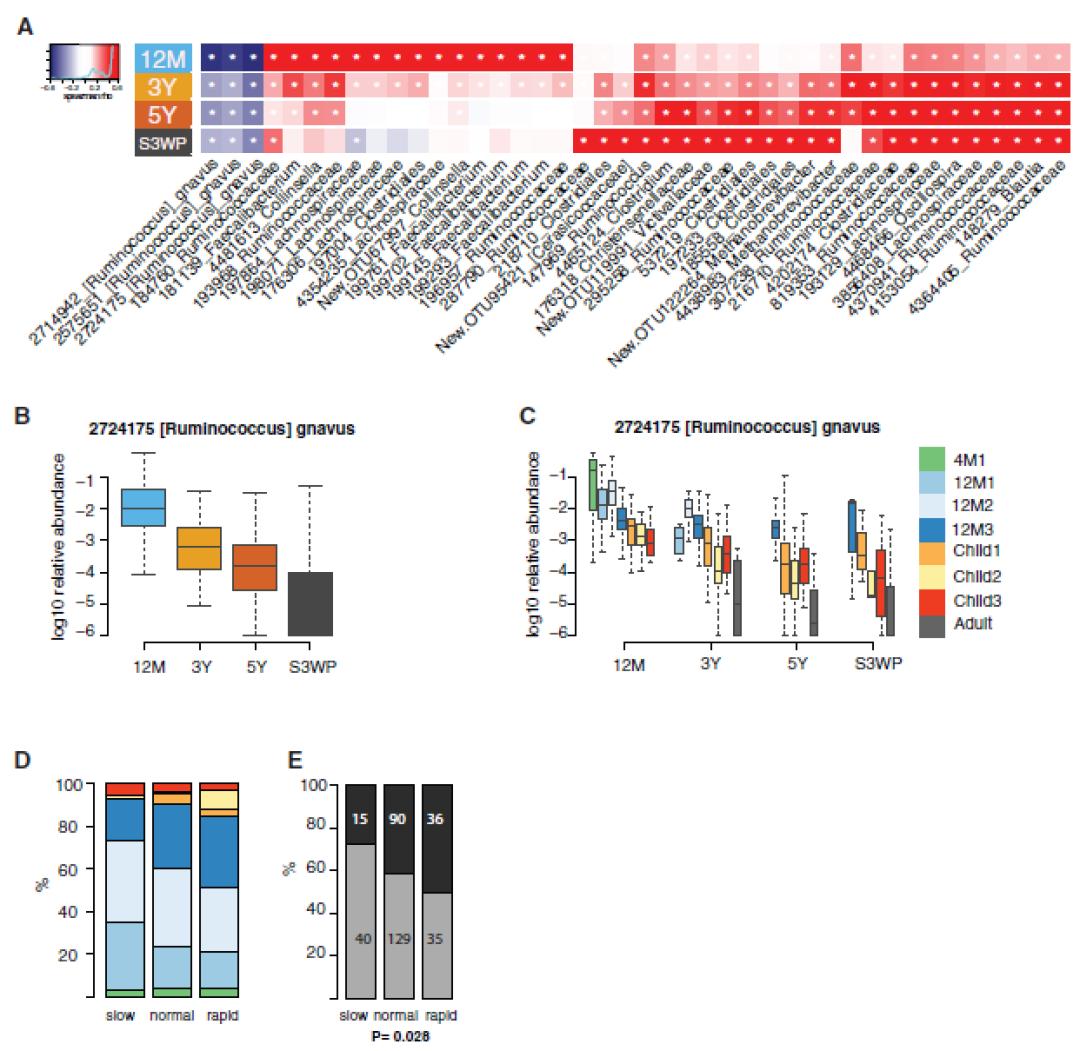
▲图2 肠道菌群各个属的相对丰度在4个月到5岁的变化轨迹作者还采用聚类的方法得到了将样本分为14种群落类型,其中3种常见于新生儿(NB1-3),4种常见于4个月儿童(4M1-4),3种常见于12个月儿童(12M1-3),3种常见于3-5岁儿童(Child1-3),1种常见于成人(图3A)。这些群落类型中属的相对丰度也与其年龄变化轨迹大致一致(图3B)。常见于新生儿的群落类型的α多样性最低,而常见于成人的群落类型的α多样性最高(图3C)。在12M类型中,12M3的多样性比12M1和12M2高,这种类型含有较高丰度的粪杆菌(Faecalibacterium)和未分类的瘤胃球菌,同时含有较低丰度的Ruminococcus gnavus(图3C)。作者认为12M3是比12M1和12M2发育更为成熟的群落类型。作者还观察到儿童肠道菌群的发育速度并不一致。例如,12个月的儿童中有少量群落类型为Child,而5岁的儿童中也有少量群落类型为12M(图3A)。
▲图3 年龄特异的群落类型作者在12个月到成人的样本中研究了细菌类型与α多样性的相关性(图4A)。在12个月样本中,粪杆菌和几种未分类的梭菌与多样性的增加有关。在更大年龄的儿童和成人中,甲烷短杆菌和未分类的克里斯滕森菌与高多样性有关。另外,在所有年龄阶段,Ruminococcus gnavus都与多样性呈现负相关,其相对丰度也随年龄增加而减少(图4B-C)。作者特别关注了12个月肠道菌群的组成与后面4年中体重发育的关系。作者将体重发育分为快、慢和正常三组,并发现在体重发育较慢的组中,低多样性群落类型12M1和12M2的比例较高(图4D-E)。
▲图4 细菌类型与α多样性的相关性以及与体重发育的相关性
作者最后揭示了一些早期因素对肠道菌群的影响。特别是,作者发现顺产和剖腹产对新生儿和4个月婴儿的肠道菌群类型有较大影响,但影响程度随年龄增加而降低(图5A-B)。在12个月的群落类型中,剖腹产的儿童有更高比例的低多样性群落类型12M1和12M2(图5C-D)。但是在5岁时,剖腹产儿童的多样性却变得更高,并有更高比例的成人群落类型(图5E-F)。
▲图5 顺产(vaginal)和剖腹产(c-section)对肠道菌群的影响这项研究最大的亮点在于构建了长达5年的儿童肠道微生物纵向队列。研究的结果说明肠道微生物中的不同细菌类型有不同的发育轨迹。许多与成人健康相关的菌群是儿童较晚时期才获得的,并且在5岁时还没有达到成人水平。虽然正常人群肠道菌群的发育轨迹相似,但不同儿童的发育速度可能不同。另外,虽然剖腹产对婴儿早期的肠道菌群有较大影响,但这种影响在3-5岁时将逐渐消除。
本文参考文献
Bäckhed, F., Roswall, J., Peng, Y., Feng, Q., Jia, H., Kovatcheva-Datchary, P., Li, Y., Xia, Y., Xie, H., Zhong, H., et al. (2015). Dynamics and stabilization of the human gut microbiome during the first year of life. Cell Host Microbe 17, 690–703.
Bokulich, N.A., Chung, J., Battaglia, T., Henderson, N., Jay, M., Li, H., D Lieber, A., Wu, F., Perez-Perez, G.I., Chen, Y., et al. (2016). Antibiotics, birth mode, and diet shape microbiome maturation during early life. Sci. Transl. Med. 8, 343ra382.
Sprockett, D., Fukami, T., and Relman, D.A. (2018). Role of priority effects in the early-life assembly of the gut microbiota. Nat. Rev. Gastroenterol. Hepatol. 15, 197–205.
论文摘要
肠道自出生时就建立了稠密生态系统,即肠道菌群。然而,不同细菌在肠道菌群中定殖的顺序仍然是相对未知的。在这里,我们使用16S rRNA基因测序法分析了471名瑞典儿童从出生到5岁的肠道菌群。我们在儿童的4个月、12个月、3岁和5岁,以及他们的母亲那里收集了样本。我们还将他们的肠道菌群与成年瑞典人群进行比较。属在这一过程中遵循4种不同的定殖模式,其中甲烷短杆菌和克里斯滕森菌的定殖较晚,并且在5岁时仍未达到成年水平。这些晚期定殖的菌群与儿童和成人中增加的α多样性相关。通过追踪这些儿童中年龄特异性的群落类型,我们观察到儿童在肠道菌群发育轨迹中的个体动态性。
The gut is inhabited by a densely populated ecosystem, the gut microbiota, that is established at birth. However, the succession by which different bacteria are incorporated into the gut microbiota is still relatively unknown. Here, we analyze the microbiota from 471 Swedish children followed from birth to 5 years of age, collecting samples after 4 and 12 months and at 3 and 5 years of age as well as from their mothers at birth using 16S rRNA gene profiling. We also compare their microbiota to an adult Swedish population. Genera follow 4 different colonization patterns during establishment where Methanobrevibacter and Christensenellaceae colonize late and do not reached adult levels at 5 years. These late colonizers correlate with increased alpha diversity in both children and adults. By following the children through age-specific community types, we observe that children have individual dynamics in the gut microbiota development trajectory.
向下滑动阅览摘要原文
中文内容仅供参考,请以英文原文为准
述评人简介
王振中国科学院上海营养与健康研究所副研究员
中国科学院青年创新促进会会员
王振,博士,中国科学院上海营养与健康研究所副研究员,2017年入选中国科学院青年创新促进会会员,主要从事基因组和分子进化研究。在Nature Communications, Genome Research, Molecular Biology and Evolution等杂志上发表多篇研究论文。获得国家自然科学基金青年项目和面上项目资助。
Dr. Zhen Wang is an associate professor in Shanghai Institute of Nutrition and Health, Chinese Academy of Sciences (CAS). He was selected as a member (2017) of Youth Innovation Promotion Association of CAS. His research mainly focuses on genomics and evolution. He has published multiple articles in SCI journals, including Nature Communications, Genome Research, Molecular Biology and Evolution. He received foundation support from National Natural Science Foundation of China.

中国科学院青年创新促进会(Youth Innovation Promotion Association,Chinese Academy of Sciences)于2011年6月成立,是中科院对青年科技人才进行综合培养的创新举措,旨在通过有效组织和支持,团结、凝聚全院的青年科技工作者,拓宽学术视野,促进相互交流和学科交叉,提升科研活动组织能力,培养造就新一代学术技术带头人。Youth Innovation Promotion Association (YIPA) was founded in 2011 by the Chinese Academy of Science (CAS). It aims to provide support for excellent young scientists by promoting their academic vision and interdisciplinary research. YIPA has currently more than 4000 members from 109 institutions and across multiple disciplines, including Life Sciences, Earth Science, Chemistry& Material, Mathematics & Physics, and Engineering. They are organized in 6 discipline branches and 13 local branches.
本文为澎湃号作者或机构在澎湃新闻上传并发布,仅代表该作者或机构观点,不代表澎湃新闻的观点或立场,澎湃新闻仅提供信息发布平台。申请澎湃号请用电脑访问http://renzheng.thepaper.cn。





- 报料热线: 021-962866
- 报料邮箱: news@thepaper.cn
互联网新闻信息服务许可证:31120170006
增值电信业务经营许可证:沪B2-2017116
© 2014-2026 上海东方报业有限公司




