- +1
市发改委下属3家事业单位招33人,4月23日前报名
正在找工作的小伙伴看过来!市发改委下属的市发展改革研究院、市经济信息中心、市价格认证中心等三家事业单位,现面向社会公开招聘33名工作人员。有意者请于即日起至4月23日登录上海市发展和改革委员会网站“事业单位招聘平台”:http://zppt.fgw.sh.gov.cn:8081/fgw_zppt/进行报名。详见↓
上海市发展改革研究院
一、招聘岗位及职数
本次拟招聘研究人员12名、编辑人员2名。
二、招聘对象基本条件
1、拥护中国共产党的领导,政治立场坚定,遵纪守法,品行端正,具有正常履行职责的身体条件。
2、基础理论扎实,业务素质较高,具备与应聘岗位相匹配的专业背景和工作能力。
3、有良好的学习能力、沟通能力和团队协作精神,工作责任心强。
4、外省市社会人员,须持有上海市居住证满一年以上且在有效期内,计算截止日期为2021年6月30日。
三、招聘对象岗位条件
(点击查看大图)
(点击查看大图)四、招聘办法
1、网上报名
登录上海市发展和改革委员会网站“事业单位招聘平台”进行报名,并下载打印《市发展改革委系统事业单位工作人员公开招聘报名信息表》(注意:报名信息表填写完毕,一旦确定上报后,将不可修改)。只接受网上报名,不接受来访、电话、电子邮件、材料邮寄等形式。
网上报名:
http://zppt.fgw.sh.gov.cn:8081/fgw_zppt/
报名时间:即日起至2021年4月23日。
2、资格审查
根据招聘条件对应聘人员进行筛选与资格审查,通过审查的应聘人员将会收到笔试通知。应聘人员由上海市发展和改革委员会网站“事业单位招聘平台”自行下载打印准考证。
3、组织考核
(1)笔试:主要测试考生对时事政策的敏感性、对经济社会等领域的理论功底和分析研究能力。根据笔试成绩,按一定比例择优确定面试人员,未进入面试者不再发通知。
(2)面试:主要考察岗位业务能力、综合素质等。应聘人员须在面试当天提供以下材料进行现场资格审查:《市发展改革委系统事业单位工作人员公开招聘报名信息表》(现场签名)、身份证、学历学位证书、职务职称证书聘书、获奖证书、参与课题及论文、公共信用信息查询报告等相关材料的原件及复印件。
(3)笔试、面试时间详见招聘平台通知,期间将根据需要开展心理测试。
备注:公共信用信息报告查询,线上可通过“随申办”APP或其微信、支付宝小程序进行查询,路径:首页-信用服务-个人信用报告;线下查询地址为市公共信用信息服务中心(愚园路900号),工作时间:周一至周五9:00-11:30,13:00-16:30,咨询电话:400-820-8769
4、体检和考察
根据考核结果,通知入围者到指定医疗机构进行体检,体检参照《国家公务员通用体检标准(试行)》。对体检合格者开展政审考察。
5、确定拟聘人员
综合考核、体检和考察结果,经院领导班子集体研究,择优确定拟聘人员。
6、公示和聘用
按规定对拟聘人员在上海市人力资源和社会保障局官网公示7天。公示无异议者,报上级主管部门审核通过后,再报上海市人力资源和社会保障局核准备案。公示如有异议、影响招聘的,根据查实结果确定是否录用。相关录用人员将根据事业单位干部人事管理规定,办理聘用手续。
7、相关待遇
上述人员一经录用,其工资、奖金、福利和社会保险等按照国家和上海市有关规定执行。
五、联系方式
联系人:张老师
电话:54236056
上海市经济信息中心(上海市公共信用信息服务中心)
一、招聘岗位及人数
1、经济研究人员10名
2、数据分析人员4名
3、数据分析助理1名
二、招聘岗位职责
经济研究人员:从事宏观经济、产业经济、区域经济、数字经济、公共政策、绿色发展、社会信用等领域的研究分析工作。(具体研究领域根据归属部门分类)
数据分析人员:负责数据建模及数据治理工作。
数据分析助理:负责数据统计分析工作。
三、招聘条件
1、基本条件
(1)拥护中国共产党的领导,热爱社会主义,遵纪守法,品行端正。
(2)基础理论和专业知识扎实,学习成绩优良,工作表现突出,有一定的分析问题、解决问题、组织协调能力和团队协作精神。
(3)具有正常履行职责的身体条件。
备注:外省市社会人员,须持有上海市居住证1年以上(在有效期内),计算截止时间为2021年6月30日。
2、具体条件
经济研究人员:年龄40周岁以下(1980年4月以后出生),经济学类、数学类、统计学类、计算机类、环境科学与工程类、城市规划或信息管理与信息系统专业,硕士研究生及以上学历;熟悉上海经济社会发展的基本情况,对宏观经济发展的动态趋势具有较强的敏感性;具有良好的实证研究和量化分析能力,以及较强的文字表达能力;参加过国家或省、部级相关研究课题工作者优先。
数据分析人员:年龄35周岁以下(1985年4月以后出生),计算机类、统计学类、数学类或数据科学与大数据技术专业,硕士研究生及以上学历;具有扎实的计算机理论基础,能够熟练使用一种编程语言(Java、C#等)进行开发,熟练使用SQL语句,能熟练编写存储过程、函数、视图、触发器等,能理解和编写复杂SQL;具备一定的数据清洗比对、数据挖掘能力,熟悉Python数据分析及爬虫技术,熟练运用SAS、R、SPSS等统计分析软件;熟练掌握决策树、神经网络、SVM等算法,有独立设计模型经验;有较大项目开发经验者优先。
数据分析助理:年龄30周岁以下(1990年4月以后出生),计算机类、统计学类、数学类或数据科学与大数据技术专业,大学本科学历;具有扎实的计算机理论基础,具备一定的数据清洗比对、数据挖掘能力;掌握Python数据处理技术,能够运用SAS、SPSS等统计分析软件,精通Excel;熟悉数据可视化产品和数据应用,具有良好的数据敏感度与逻辑分析能力。
(点击查看大图)四、招聘办法
1、报名
登录上海市发展和改革委员会网站的 “事业单位招聘平台”进行报名,并下载打印《市发展改革委系统事业单位工作人员公开招聘报名信息表》。
报名链接:
http://zppt.fgw.sh.gov.cn:8081/fgw_zppt/bm/index_xxzx
报名时间:即日起至2021年4月23日。
2、资格审查
根据岗位应聘条件,对应聘人员资格条件进行初步审查,确定参加笔试人员名单。通过初审的应聘人员,在“事业单位招聘平台”自行下载打印准考证。
3、笔试和面试
根据不同的岗位要求,组织相应的笔试;根据笔试结果,按照一定比例确定面试人员。笔面试时间详见招聘平台通知。
面试环节将组织现场资格审查,应聘人员应在面试当天提供以下材料:《市发展改革委系统事业单位工作人员公开招聘报名信息表》(需现场签名)、身份证、学历学位证书、职务职称证书聘书、获奖证书、参与课题及论文材料、公共信用信息查询报告等相关材料的原件及复印件。
备注:公共信用信息报告查询,线上可通过“随申办”APP或其微信、支付宝小程序进行查询,路径:首页-信用服务-个人信用报告;线下查询地址为市公共信用信息服务中心(愚园路900号),工作时间:周一至周五9:00-11:30,13:00-16:30,咨询电话:400-820-8769
4、体检与考察
组织通过考核人员在指定医院进行体检,并对体检合格者开展政审考察。
备注:体检标准参照《国家公务员通用体检标准(试行)》执行。
5、确定拟聘人员
根据应聘人员考试、体检、考察结果,经我中心领导班子集体研究,择优确定拟聘用人员名单。
6、公示和聘用
拟聘用人员名单在上海市人力资源和社会保障局网站公示7天。公示无异议者,报上级主管部门审核备案。公示如有异议、影响招聘的,根据查实结果确定是否录用。
相关录用人员将根据事业单位干部人事管理规定,办理聘用手续,其工资、奖金、福利和社会保险等按照国家和上海市有关规定执行。
五、联系方式
联系人:赵老师
联系电话:021-22502798
监督人员:吴老师
监督电话:021-22502613
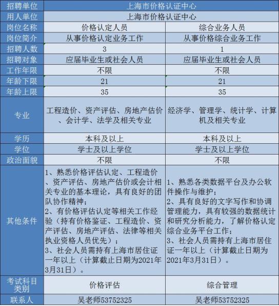
上海市价格认证中心
一、招聘岗位及人数
本次计划招聘工作人员4名,其中价格认定人员3名,综合业务人员1名。
二、招聘对象基本条件
1、遵守中华人民国共和国宪法和法律;
2、具有良好的品行;
3、具备岗位所需的学历、专业、资格、技能等条件;
4、适应岗位要求的身体条件。
三、招聘对象岗位条件
(点击查看大图)四、招聘程序
1、公开报名
登录上海市发展和改革委员会网站的“事业单位招聘平台”(网址:http://zppt.fgw.sh.gov.cn:8081/fgw_zppt/),填写并提交《市发展改革委系统事业单位工作人员公开招聘报名信息表》。
报名截止时间:2021年4月23日。
2、审查应聘人员资格
根据岗位应聘条件,对应聘人员资格条件进行审查,由招聘单位审查筛选参加笔试人员名单。外省市社会人员应聘,须持有上海市居住证一年以上且在有效期内(计算截止日期为2021年3月31日)。凡通过资格初审的考生,通过上海市发展和改革委员会网站的“事业单位招聘平台”下载打印准考证。
3、组织笔试面试
按照岗位要求,组织笔试。根据笔试结果,按一定比例确定面试人选。面试人员需提交的书面材料:《市发展改革委系统事业单位工作人员公开招聘报名信息表》(本人签名)、身份证、学历学位证书、职业资格证书、获奖证书、公共信用信息查询报告等相关材料的原件及复印件。
备注:公共信用信息报告查询,线上可通过“随申办”APP或其微信、支付宝小程序进行查询,路径:首页-信用服务-个人信用报告;线下查询地址为市公共信用信息服务中心(愚园路900号),工作时间:周一至周五9:00-11:30,13:00-16:30,咨询电话:400-820-8769
4、体检和考察
体检参照《国家公务员通用体检标准(试行)》统一组织拟聘人员到指定医院进行体检,对体检合格者开展政审考察。
5、确定拟聘人员
根据应聘人员笔试、面试成绩,经招聘单位领导班子集体研究,择优确定拟聘人员名单。
6、公示和聘用
根据考试、体检、考察结果,拟聘人员将在“上海市人社局官网”公示7天。公示无异议者,报上级主管部门审批通过后,再报上海市人力资源和社会保障局核准备案。公示如有异议影响聘用的,根据查实结果确定是否录用。相关录用人员将根据事业单位干部人事管理相关规定,办理聘用手续。
7、相关待遇
上述人员一经录用,享受相应职务级别待遇,其工资、奖金、福利和社会保险等按照国家和上海市的有关规定执行。
五、联系方式
联系人:吴老师
邮箱:jgrzzx1201@163.com
电话:53752325
传真:53752325
联系地址:上海市黄浦区威海路48号1201室
邮编:200003
来源:上海发布微信公众号(资料:市发改委)
原标题:《市发改委下属3家事业单位招33人,4月23日前报名》
本文为澎湃号作者或机构在澎湃新闻上传并发布,仅代表该作者或机构观点,不代表澎湃新闻的观点或立场,澎湃新闻仅提供信息发布平台。申请澎湃号请用电脑访问http://renzheng.thepaper.cn。





- 报料热线: 021-962866
- 报料邮箱: news@thepaper.cn
互联网新闻信息服务许可证:31120170006
增值电信业务经营许可证:沪B2-2017116
© 2014-2026 上海东方报业有限公司




