- +1
民生智库 | 垃圾回收行业政策一览
中国垃圾回收处理行业指以填埋、焚烧方法对中国生活垃圾进行回收处理涉及的行业总称,其包含了垃圾分类运营行业、垃圾处理行业及垃圾回收行业。其中的垃圾处理行业包括垃圾填埋行业和垃圾焚烧行业;垃圾回收行业则涉及塑料回收行业、电子回收行业及纸回收行业。
作为市政基础设施建设的重点领域之一,国务院与相关部门颁布了一系列与垃圾回收行业紧密相关的产业政策,对行业给予支持和推动,以此促进我国可再生资源的循环利用。以下是整理汇总的相关政策:
1
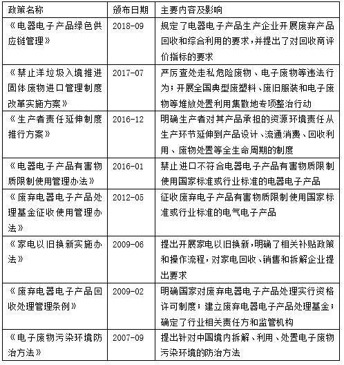
电子回收行业政策汇总为了规范电子废弃物的回收处理、提高回收效率、改善自然与社会环境,政府出台了一系列政策,助力行业可持续发展。
2007.09.27
《电子废物污染环境防治管理方法》提出了一系列针对中国境内拆解、利用、处置电子废物污染环境的防治方法,严禁相关主体超过国家或者地方规定的污染物排放标准排放污染物,对电子回收行业在环境保护方面做出了明确的规定。
2009.02.25
《废弃电器电子产品回收处理管理条例》明确了废弃电器电子的主体和相关定义,由此开始,中国电子回收行业的发展正式得到政策性文件的规范。该条例明确国家对废弃电器电子产品处理实行资格许可制度,要求建立废弃电器电子产品处理基金,确定了行业相关责任方和监管机构,为后续中国电子回收行业的发展奠定了基础。
2009.06.28
为了提高资源能源利用效率,减少环境污染,促进节能减排和循环经济发展,《家电以旧换新实施办法》提出开展家电以旧换新,明确了相关补贴政策和操作流程,极大促进了后续两年内中国电子回收行业市场规模的快速提高。
2012.05.21
应《废弃电器电子产品回收处理管理条例》的规定,《废弃电器电子产品处理基金征收使用管理办法》正式出台,标志着电子废弃物处理行业政策补贴的最终落实,为电子回收行业下游企业的发展提供了有利支持。
2016.01.06
《电器电子产品有害物质限制使用管理办法》明确禁止进口不符合电器电子产品有害物质限制使用国家标准或行业标准的电器电子产品。
2016.12.25
《生产者责任延伸制度推行方案》明确生产者对其产品承担的资源环境责任从生产环节延伸到产品设计、流通消费、回收利用、废物处置等全生命周期,由此延伸出电器电子产品生产企业对电子回收的义务与责任。
2017.07.27
《禁止洋垃圾入境推进固体废物进口管理制度改革实施方案》要求严厉查处走私危险废物、电子废物等违法行为。电子垃圾进口渠道从此遭到封锁,为本土电子回收行业的健康发展提供了良好的环境。在产业链建设方面,政府大力倡导开展生产者责任延伸制度。
2018.09.28
中国标准化协会为行业制定了《电器电子产品绿色供应链管理》的团体标准,其中关于回收与综合利用的第5部分明确规定了电器电子产品生产企业开展废弃产品回收和综合利用的要求,并提出了对回收商评价指标的 要求。中国电子回收相关法律法规和制度标准不断健全,为行业发展提供了完善的政策环境。
电子回收行业政策汇总2
纸回收行业政策汇总自1995年以来,政府发布并实施系列政策促进废纸回收行业发展。
1995.05.04
《关于对废旧物资回收经营企业增值税先征后返的通知》提出对从事废纸经营的增值税一般纳税人实行增值税先征后返,由企业提供纳税凭证,经审核批准,按已入库增值税税额的70%返还企业。
2001.04.29
《关于废旧物资回收经营业务有关增值税政策的通知》重新提出对废纸回收经营单位销售其收购的废旧物资免征增值税,同时对生产企业增值税一般纳税人购入废纸回收经营单位销售的废旧物资,按10%计算抵扣进项税额。
2008.12.09
《关于再生资源增值税政策的通知》提出对从事废纸回收经营活动,有固定的再生资源仓储、整理、加工场地的一般纳税人,2009年销售再生资源实现的增值税,按70%的比例退回给纳税人,2010年销售再生资源实现的25%增值税,按50%的比例退回给纳税人。
2015.06.12
《资源综合利用产品和劳务增值税优惠目录》提出对销售综合利用废纸资源从事纸浆及纸产品生产加工的一般纳税人,实行50%增值税有条件即征即退。政府在财税政策方面呈现重加工、轻收集的趋势,有利于推动废纸回收、处理产业链重新整合,推动行业良性发展。
2017.01.26
《关于加快推进再生资源产业发展的指导意见》要求推动废纸利用过程中的废弃物资源化利用和无害化处置,降低废纸加工利用过程中的环境影响。到2020年,中国废纸回收利用规模达到5,500万吨,废纸回收利用率达到 50%。
2017.12.14
环境部颁布《进口废纸环境保护管理规定》,除要求进口废纸的企业符合《限制进口类可用作原料的固体废物环境保护管理规定》外,对企业的生产能力、工艺等方面作出限制,大幅减少进口废纸对市场的渗透,扶持中国废纸回收企业的快速发展。
2018.12.28
《废纸分类技术要求》在原先《废纸再利用技术要求》的基础上将废纸进行进一步细分,共划分为8类42种,为废纸定价提供统一依据。
纸回收行业政策汇总3
塑料回收行业政策汇总由于废弃塑料难以处理,分解困难,大量混于生活垃圾中的塑料已严重影响人类生存环境,而废旧塑料回收处理利用作为一项节约能源、保护环境、经济效益明显的措施,已受到政府重视。自2007年以来,政府将塑料回收处理行业作为环保领域的重要发展方向,出台了多项政策规范塑料回收企业废物排放,引导塑料回收处理行业可持续发展。
2007.09.30
中国国家环境保护总局发布《废塑料回收与再生利用污染控制技术规范(试行)》,旨在贯彻《中华人民共和国环境保护法》和《中华人民共和国固体废物污物环境防治法》,并在废塑料回收与再生利用过程中保护环境、防治污染,适应管理工作的需要。该规范为废塑料回收处理行业提供了引导,有助于行业有序发展。
2007.12.31
为了提高资源能源利用效率,减少环境污染,促进节能减排和循环经济发展,《家电以旧换新实施办法》提出开展家电以旧换新,明确了相关补贴政策和操作流程,极大促进了后续两年内中国电子回收行业市场规模的快速提高。
2012.08.24
《废塑料加工利用污染防治管理规定》要求禁止在居民区加工利用废塑料、禁止利用废塑料生产食品用塑料袋,无符合环保要求污水治理设施的,禁止从事废编织袋造粒、缸脚料淘洗、废塑料退镀(涂)、盐卤分拣等加工活动。该规定有效保护了居民的用水安全,规范废塑料回收加工行业发展。
2017.07.27
《禁止洋垃圾入境推进固体废物进口管理制度改革实施方案》要求全面禁止洋垃圾入境,完善进口固体废物管理制度,加强固体废物回收利用管理,大力发展循环经济。2017年7月底前,调整进口固体废物管理目录;2017年年底前,禁止进口生活来源废塑料、未经分拣的废纸以及纺织废料、钒渣等品种。该方案实施后大幅削减了中国进口废塑料的数量,使废塑料回收行业回收成本迅速提高,制约塑料回收行业发展。
塑料回收行业政策来源:政府相关部门公开信息整理,华西证券。民生智库连雪红编辑
——END——
原标题:《民生智库 | 垃圾回收行业政策一览》
本文为澎湃号作者或机构在澎湃新闻上传并发布,仅代表该作者或机构观点,不代表澎湃新闻的观点或立场,澎湃新闻仅提供信息发布平台。申请澎湃号请用电脑访问http://renzheng.thepaper.cn。





- 报料热线: 021-962866
- 报料邮箱: news@thepaper.cn
互联网新闻信息服务许可证:31120170006
增值电信业务经营许可证:沪B2-2017116
© 2014-2026 上海东方报业有限公司




