- +1
最美风景在路上 | 重磅!看看你的家乡入榜了吗?
由文化和旅游部指导,中国文化传媒集团主办的“最美风景在路上”大型主题自驾游文旅活动,于2021年1月在全网征集优质主题线路,经过海选、全网票选。于2021年4月3日,评选出第一季度精品主题类10条线路。获奖名单火热出炉。
从线路征集到全网票选的2个月里,在腾讯新闻、百度APP、百度好看视频、聚看点、爱卡汽车、走吧网,平台共同征集发布主题线路,第一季度共征集自驾游十大主题10.1万条主题线路,其中新能源主题:15746;康养主题:15634条;民俗主题1599条;毕业主题9637条;乡村主题10631条;研学主题16060条;非遗主题6752条;休闲主题:16320条;红色主题:8801条;亲子主题15910条,参与人数55万人次。在此非常感谢参与参与征集活动的用户和专家评委以及许许多多支持本次活动的朋友们!
最美风景在路上”自驾游线路(第一季度)
精品十条自驾主题线路
——获奖名单——
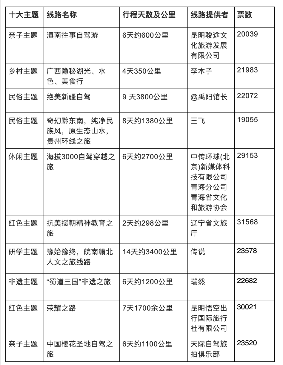
真正的美景,必然是经得起大家的反复验证的!那么,就让我们一起再来看看这10条最美自驾主题路线的魔力吧!1、滇南往事自驾游(亲子主题)
线路提供者:昆明骏途文化旅游发展有限公司
路线概览:昆明——弥勒——蒙自——建水——昆明线路点评:这是一条小众清新的自驾路线,梅州大埔县素来被誉为客家香格里拉,新晋世界第八个长寿之乡,路线囊括了大埔名人贤士故居、建筑山水风光、客家人文民俗3大要素,充分串联展示了一个山清水秀、风光旖旎、四季如春、风光如画、风情如诗的人文大埔。
2、广西隐秘湖光、水色、美食行(乡村主题)
线路提供者:李木子路线概览:南宁——龙虎山——德天跨国瀑布——靖西——小西湖——鹅泉
线路点评:“山如阳朔好,水比桂林优,仙境人间有,此来得所求”广西边陲有一座小城市靖西,这里气候宜人,阳光明媚,夏无酷暑冬无严寒,四季如春,素有“山水小桂林,气候小云南”的美誉。
3、绝美新疆9天自驾(民俗主题)
线路提供者:@禹阳馆长
路线概览: 乌鲁木齐—红山大峡谷—独库公路独山子至乔尔玛段—唐布拉草原—唐布拉—尼勒克—赛里木湖—伊昭公路—八卦城 特克斯—喀拉峻大草原—巩留县—那拉提—独库公路 巴音布鲁克段—巴音布鲁克—独库公路 南段—库车大峡谷—魔鬼城—库车;—红河谷—怪树林—托克逊—乌鲁木齐;线路点评:新疆幅员辽阔,地大物博,山川壮丽,瀚海无垠,既有一泄千里的河流、万顷碧波的草原,又有光怪陆离的戈壁幻境,神秘莫测的沙漠奇观。此路线作者充分运用了自驾游领队的职业优势,打造了此条夏季最佳环线,无论是雪山、草原、花海、戈壁、雅丹还是湖泊,这条路线都可以满足。
4、奇幻黔东南,纯净民族风,原生态山水,贵州环线之旅(民俗主题)
线路提供者:王飞
路线概览:贵阳——舟溪苗寨——西江千户苗寨——肇兴苗寨——小黄侗寨——岜沙苗寨——加榜梯田——荔波——小七孔——荔波茂兰自然保护区——贵阳线路点评:来到黔东南才能领略到原汁原味的贵州风情,深度大环线,民俗风情看个够;深入贵州最有特色的岜沙苗寨,最后一个枪手部落的神秘;加榜梯田吸取了天下梯田的精华,是观光、摄影圣地;全程都是摄影天堂,梯田、苗寨、侗寨,村寨夜景,清晨炊烟;
5、海拔3000自驾穿越之旅(休闲主题)
线路提供者:中传环球(北京)新媒体科技有限公司青海分公司青海省文化和旅游协会
路线概览:西宁-塔尔寺-拉脊山-青海湖-茶卡盐湖-德令哈-翡翠湖-大柴旦-魔鬼城-最美公路-石油小镇-敦煌-莫高窟-鸣沙山月牙泉-瓜州-嘉峪关-张掖七彩丹霞-祁连大草原-门源油菜花-达坂山-黑泉水库-西宁路线点评:有人说:去一次西北大环线,相当于去了十次旅行。整条线路横跨甘肃、青海两省,平均海拔3000米,全程约2700公里。这里一片沉寂却又生机勃勃,这是一条完整的环形路线,自然与美景交织,神奇与神秘交汇,理想和梦想交融,大尺度景观,多业态聚集,网红打卡之地,覆盖了大西北最经典的美景。你或许要花很多次旅行才能看全的风景,在这里,你都能遇见。
6、抗美援朝精神教育之旅(红色主题)
线路提供者:辽宁省文化和旅游厅
路线概览:沈阳抗美援朝烈士陵园——丹东抗美援朝纪念馆——中国人民志愿军空军地下指挥所旧址——鸭绿江断桥——青椅山机场线路点评:该线路涵盖沈阳市抗美援朝烈士陵园、铁路断桥、抗美援朝纪念馆、鸭绿江断桥、中国人民志愿军空军地下指挥所、浮桥及机场等重要遗址,抗美援朝纪念馆等一批遗址是我省独有的最具国际影响和长远历史意义的文化遗存,客观全面真实反映70多年前,中国志愿军肩负着人民的重托、民族的期望,高举保卫和平、反抗侵略的正义旗帜,雄赳赳、气昂昂,跨过鸭绿江,英勇无畏保家卫国的英雄事迹,彰显抗美援朝中塑造出的国际主义精神和爱国主义精神。
7、豫始豫终,皖南赣北研学之旅线路(研学主题)
线路提供者:传说
路线概览:山西—河南—江苏—安徽—江西—湖北等省,沿途参观游览了四个博物馆、两大名山、徽州古村落两座、历史名楼两个,还有四大石窟之一的龙门石窟。名山、古镇、博物馆,基本囊括了旅游文化的精彩元素,不失为一次绝佳的“研学之旅”。线路点评:这是一条好山、好景、好文化的人文之旅自驾路线!从山西出发,跨越5大省市地区,作者一路游览了众多博物馆、名山、徽州古村落、历史名楼等等,深入黄山、庐山、滕王阁、黄鹤楼、宏村、西递,是一次典型的“人文之旅”,也是在西部旅行大热的今天,重新为传统特色的内地文旅线亮了一次招牌!
8、“蜀道三国”非遗之旅(非遗主题)
线路提供者:瑞然路线概览:广汉——罗江——涪城——江油——梓潼——剑门关——昭化区——朝天区——阆中——南部——西充——南充
线路点评:本线路围绕蜀道、三国文化为基础,将四川三国蜀汉文化的景点串联,有三星堆博物馆、白马关、富乐阁、李白纪念馆、剑门关风景区、昭化古城阆中古城、禹迹山大佛、升钟湖风景名胜区、凤凰山、鹤鸣山旅游景区等,同时体验德阳潮扇传统工艺、重华烟火架制作工艺、抬阁(青林口高抬戏)、文昌出巡、文昌洞经古乐、金钱板、、西充祥龙嫁歌、南部傩戏、南部评书、阆中老观灯戏、大新花灯、马鸣阳戏、白龙花灯、何家班皮影戏、广汉保保节、柄林毛笔制作技艺、麻柳刺绣、涪城剪纸、西充剪纸、阆中皮影戏等非遗项目。
9、“荣耀之路”(红色主题)
线路提供者:昆明悟空出行国际旅行社有限公司路线概览:昆明---楚雄---大理---永平---保山---龙陵---芒市—瑞丽---腾冲—昆明
线路点评:这是一条举世瞩目的公路,一条诞生于抗日烽火中的曲折的公路,一条20多万滇西人民用用血肉铸成的抗日生命线,一条在危难中撑起中华民族抗战的“输血管”这条穿越崇山峻岭,跨越澜沧江、怒江的生命之路,蜿蜒上千公里,曾支撑起在战火中浴血奋斗的祖国,他就是中国的荣耀之路—滇缅公路,至此滇缅公路通车80周年之际,我们用车轮寻找消失的中国荣耀之路—滇缅公路,深入寻访滇缅公路及其沿线的抗战遗址、缅怀英烈,追忆历史。
10、中国樱花圣地自驾之旅(亲子主题)
线路提供者:天际自驾旅拍俱乐部路线概览:厦门—漳州—龙岩—长汀—瑞金—泰宁—三明—漳平—华安—厦门
线路点评:《中国国家地理杂志》封面拍摄地,被誉为“中国樱花圣地”【永福樱花】“养在深闺人未识”的【客家古堡】‘泰安堡“”安贞堡“”安良堡“”琵琶堡. 素有‘福建土楼发源地“之称的【华安土楼】“汉唐古城,两宋名城“【泰宁古城】. 同时拥有五块国家级牌子的地方【大金湖】。永福樱花的平均海拔780米,因为山地气候与台湾著名茶叶产区阿里山相近,也被誉为“大陆阿里山”。这里的樱花花期长、品种多,42个樱花品种从1月份就开始次第开放。这里的樱花美艳动人,10万株樱花盛开在5万亩的茶园内茶绿樱红。这里的樱花独树一帜,不仅在全国盛开最早,在春节期间依然绽放,也是全国独有的,其中正值春节期间盛开的吉野樱,是最受欢迎的花种,也是日本最具代表性的樱花。
最后,再次祝贺第一季度10位获奖选手,
并衷心感谢在本次征集活动中参与者们,
希望大家继续参与第二季度优质主题线路征集和票选活动
并持续关注6月举办的红色主题跨省自驾采风活动
2021年,我们共同期待最美风景在路上,寻找诗与远方!
记者:田荣荣
责编:勾晓庆
本文为澎湃号作者或机构在澎湃新闻上传并发布,仅代表该作者或机构观点,不代表澎湃新闻的观点或立场,澎湃新闻仅提供信息发布平台。申请澎湃号请用电脑访问http://renzheng.thepaper.cn。





- 报料热线: 021-962866
- 报料邮箱: news@thepaper.cn
互联网新闻信息服务许可证:31120170006
增值电信业务经营许可证:沪B2-2017116
© 2014-2026 上海东方报业有限公司




