- +1
小型机动车异地转籍,你想知道都在这了
近日
有网友在平台留言咨询
自己名下的外地机动车
长期在石家庄使用
能否办理异地车辆迁入业务
还需要去原注册登记地
办理车辆提档吗
按照公安交管
“放管服”新措施相关规定
全国范围内已全面推行并实施
非营运小微型载客汽车
档案电子化网上转递
今天
蜀黍就和大家
聊一聊
车辆异地转籍的
相关政策及业务流程
明确概念☆ 什么是车辆电子化转籍?
机动车所有人因住所在城市间迁出、迁入的,可以直接到车辆迁入地车辆管理所申请并办理机动车转籍登记,无需再回迁出地验车、提取纸质档案。
☆ 电子化转籍的特点1、转籍档案网上传递
2、转籍验车一次完成
☆ 电子化转籍有哪些便利?
1、省事:两次查验→一次查验
2、省力:两次往返→一次办结
3、省时:网上申请,就近办理
电子化转籍的要求
☆ 车型
小客车转籍信息网上转递适用对象是非营运小型载客汽车、非营运微型载客汽车(包含营转非、出租转非、预约出租转非),其他机动车仍需要按照《机动车登记规定》执行。
☆ 住所
迁入车辆所有人需持转入地身份证或有效期内的居住证,且迁入前后车主不变。
☆ 排放标准
迁入我市的省外车辆,需符合“国六”及“国六”以上排放标准。
电子化转籍办理方式1
“交管12123”申请
☆ 下载、注册“交管12123”
☆ 机动车转籍申请
2
携带资料
☆ 机动车所有人身份证明(原件)
☆ 《机动车登记证书》(原件)
☆ 机动车行驶证(原件)
☆ 申请转籍的机动车
3
办理地点
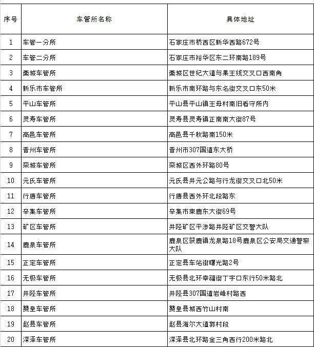
☆ 市级车管第一、二分所
☆ 各县(市)车管所
△点击图片放大观看注:需提前预约,查询预约流程点这里。
4
业务流程
1、查验车辆
2、业务受理
3、缴费、制牌、制证
4、业务办结
温馨提示
常态疫情防控形势下,申请人前往人工窗口办理业务时,请佩戴好口罩,配合工作人员测量体温、扫码、登记等,等候时请自觉保持1米以上距离。
原标题:《小型机动车异地转籍,你想知道都在这了》
本文为澎湃号作者或机构在澎湃新闻上传并发布,仅代表该作者或机构观点,不代表澎湃新闻的观点或立场,澎湃新闻仅提供信息发布平台。申请澎湃号请用电脑访问http://renzheng.thepaper.cn。





- 报料热线: 021-962866
- 报料邮箱: news@thepaper.cn
互联网新闻信息服务许可证:31120170006
增值电信业务经营许可证:沪B2-2017116
© 2014-2026 上海东方报业有限公司




