- +1
小孩也可能得肾结石?治疗看这3张表就够了
原创 高丽丽 医学界风湿与肾病频道
*仅供医学专业人士阅读参考
儿童泌尿系结石治疗药物主要是镇痛药物、溶石药物、排石药物等~
儿童泌尿系结石中以肾结石最常见,其次为输尿管结石和膀胱结石,临床常见症状是腹痛,典型肾绞痛症状仅占10%-14%,其中儿童肾结石典型症状是腰痛和血尿,部分患儿无法表达腰痛,可表现为血尿、呕吐、哭闹、烦躁不安,部分可伴有反复尿路感染[1-2]。
儿童泌尿系结石发病机制和高危因素有高钙尿症(儿童结石最常见的危险因素,袢利尿剂如呋塞米可增加尿钙排泄)、低枸橼酸尿症、高草酸尿症、高尿酸尿症(儿童尿酸结石和高尿酸尿少见,如丙磺舒、高剂量水杨酸盐或造影剂等可增加尿酸排泄)、胱氨酸尿症(pH值>8时,胱氨酸溶解度会增加3倍)、低镁尿症、药物性结石(罕见,如茚地那韦、头孢曲松、磺胺类药物、氨苄西林、阿莫西林、甲氨蝶呤、阿昔洛韦、维生素D、维生素C等)、饮食、尿路感染(是感染性结石形成的主要原因,主要成分是鸟粪石(磷酸铵镁)和碳酸磷灰石,易于高pH值尿液中形成,在产脲酶细菌作用下形成)、解剖异常、代谢性疾病、遗传、慢性肾功能不全、孤立肾、严重或进展性肾钙化、家族史异常、吸收不良综合征等[1]。
儿童泌尿系结石治疗药物主要是镇痛药物、溶石药物、排石药物等[1-2]。
一.镇痛药物
可缓解肾绞痛,如非甾体类抗炎镇痛药物(NSAIDs)、对乙酰氨基酚、阿片类镇痛药物[1]。
NSAIDs通过阻断前列腺素的合成,减轻水肿和炎症反应,减少输尿管平滑肌收缩,而达到止痛作用,推荐布洛芬、双氯芬酸钠、塞来昔布[1-2]。NSAIDs镇痛效果优于解痉药物,且较阿片类镇痛药物有更好的镇痛效果和更少的不良反应,故可作为首选[1]。对乙酰氨基酚可镇痛,其对胃黏膜损伤影响较小[3]。
阿片类镇痛药物可作为NSAIDs和对乙酰氨基酚镇痛效果不佳时的选用,如吗啡、氢吗啡酮和芬太尼等[1]。与NSAIDs相比,其不良反应发生率更高,特别是呕吐。哌替啶的代谢产物有明显不良反应,不推荐应用于儿童。
此外,α受体阻滞剂可缓解输尿管平滑肌痉挛、降低肾绞痛的复发,并可排石[1-2,4-5]。《儿童泌尿系结石诊疗中国专家共识》(2021)年中指出,对>2岁儿童的<10 mm的输尿管结石,可使用α受体阻滞剂辅助排石。《儿童肾结石诊疗的临床专家共识》(2021)年中指出,对直径<6 mm的输尿管结石,在控制疼痛,没有尿路感染和肾功能损伤的情况下,使用α1受体阻滞剂可促进结石排出。常见不良反应有头痛、头晕、困倦、乏力、直立性低血压、异常射精等,慎用于直立性低血压、肾功能不全者[4]。
二.溶石药物
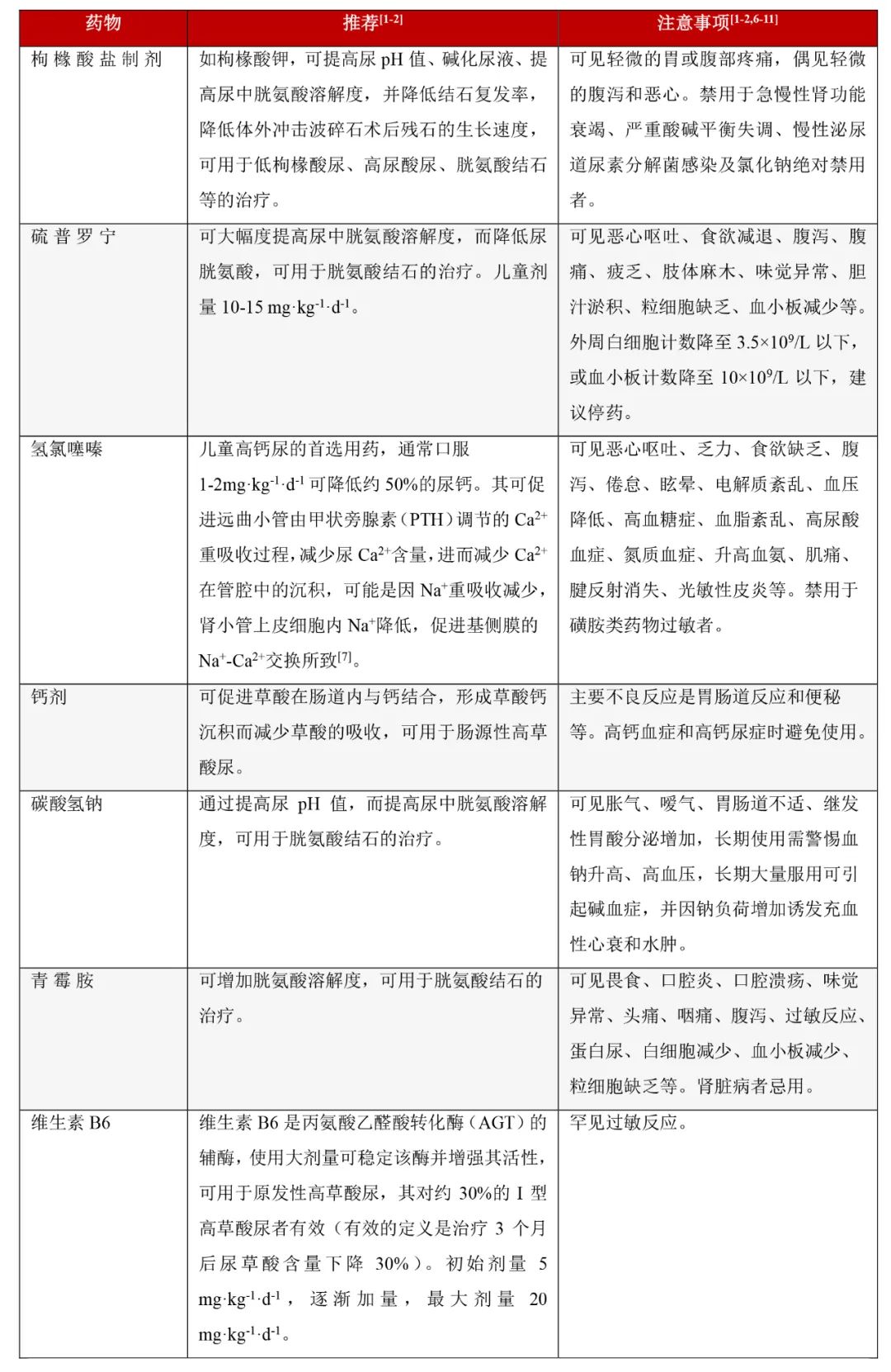
如枸橼酸盐制剂、硫普罗宁、氢氯噻嗪、钙剂、碳酸氢钠、青霉胺、维生素B6等[1-2]。
表1 常用溶石药物
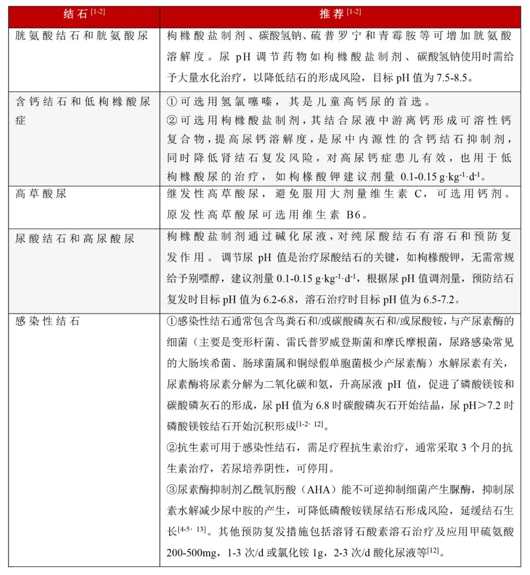
表2 不同结石的溶石药物治疗选用
表3 不同结石的预防性药物
参考资料:[1]儿童泌尿系结石诊疗中国专家共识[J].中华泌尿外科杂志,2021,42(2):81-86
[2]儿童肾结石诊疗的临床专家共识[J].临床小儿外科杂志,2021,20(2):107-111
[3]中国加速康复外科围手术期非甾体抗炎药临床应用专家共识[J].中华普通外科杂志,2019,34(3):283-286
[4]陈兴发.泌尿系结石诊疗指南解读[J].现代泌尿外科杂志,2010,15(6):408-410
[5]陈兴发.EAU2013版结石诊疗指南新意解读[J].现代泌尿外科杂志,2014,19(3):145-148
[6]陈新谦等.陈新谦新编药物学[M].北京:人民卫生出版社,2018:597,678-679,697,940,1047
[7]朱依谆等.药理学[M].北京:人民卫生出版社,2016:188
[8]原发性骨质疏松症诊疗指南(2017)[J].中华骨质疏松和骨矿盐疾病杂志,2017,10(5):413-433
[9]中国高尿酸血症相关疾病诊疗多学科专家共识[J].中华内科杂志,2017,56(3):235-242
[10]中国高尿酸血症与痛风诊疗指南(2019)[J].中华内分泌代谢杂志,2020,36(1):1-13
[11]中国慢性肾脏病患者合并高尿酸血症诊治专家共识[J].中华肾脏病杂志,2017,33(6):463-467
[12]尿路感染诊断与治疗中国专家共识(2015版)-复杂性尿路感染[J].中华泌尿外科杂志,2015,36(4):241-243
[13]王本锋等.泌尿系结石溶石药物研究进展[J].国际泌尿系统杂志,2016,36(2):267-269
本文首发:医学界风湿与肾病频道
本文作者:高丽丽
原标题:《小孩也可能得肾结石?治疗看这3张表就够了!》
本文为澎湃号作者或机构在澎湃新闻上传并发布,仅代表该作者或机构观点,不代表澎湃新闻的观点或立场,澎湃新闻仅提供信息发布平台。申请澎湃号请用电脑访问http://renzheng.thepaper.cn。





- 报料热线: 021-962866
- 报料邮箱: news@thepaper.cn
互联网新闻信息服务许可证:31120170006
增值电信业务经营许可证:沪B2-2017116
© 2014-2026 上海东方报业有限公司




