- +1
小升初和摇号计划提前,这些时间节点千万不能错过!
2021年南京市小升初的筹备工作
已逐渐提上日程
特别是计划转战热门“民办”的家长
投简历的事宜已经悄悄展开
每年的小初衔接政策都频繁发生改变
特别是2020年迎来了“公民同招”元年
不光是六年级
其他年级的家长也需要提前
了解政策、理清思路、做好准备
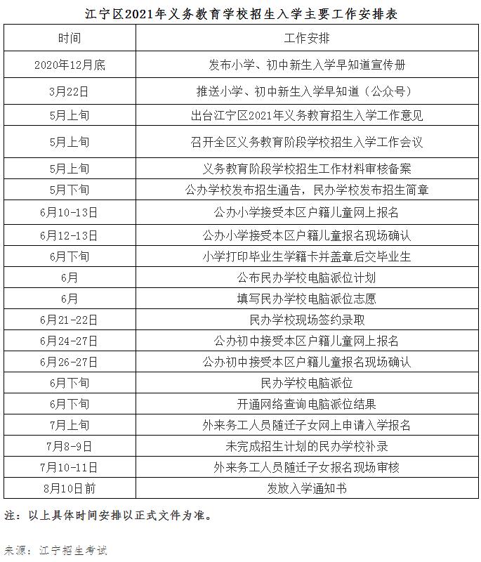
就在上月,江宁区发布了江宁区2021年义务教育学校招生入学主要工作安排表。
去年由于疫情的影响,2020年招生工作有所推后,按照以上江宁区发布的工作安排表,基本可以推断2021年招生工作大概5月份开始,比2020年提前半个月到一个月(以下具体时间以正式文件为准)
除此之外,五月份之后,这些时间节点必须知道:5月-6月
关键词:区教育局公布招生政策、各校发布招生公告简章、派位计划公布、填志愿、摇号、公布结果、南外面测、毕业考
(1)一般四月末到五月初,各区教育局就会陆续发布当年义务教育阶段招生政策,公布一些具体的细则(例如今年就本区保底不保底的问题做了明确规定)
(2)随后公办校发布入学公告、民办校发布招生简章,民办一贯制学校征求本校小学毕业生直升初中部意愿。
(3)各区教育局公布民办学校、热点公办学校电脑随机派位计划,小学毕业生填报电脑派位志愿,同步进行民办学校、热点公办学校和南外电脑随机派位,并公布结果,市教育局开通电脑派位结果网络查询。
(4)南外组织语言能力测评,被电脑随机派中或通过南外语言能力测评的学生及其监护人到相关学校,现场办理录取确认手续。
(5)六月末的“毕业考”是小学生涯中的最后一场考试。
7月-8月
关键词:分班考、入学通知书
“分班考”,部分初中学校将在7-8月进行一场新生摸底考试,具体会在新生入学通知上写的,无论是否会影响到入学分班,毕竟是进入初中的第一场考试,建议孩子好好准备。
8月上旬,学校发放入学通知书(或公布新生名单),完成招生工作。
在此提醒各位家长,要做好升学规划,第一步就是制定大致的目标和方向,一是对往年政策的提前了解;二是对民办、公办的一个综合选择,这样到时候才不会手忙脚乱哦~
注:以上时间轴是根据历年升学情况整理出的推测版本,并不是2021小升初的准确时间,仅供参考。
那么,在等待2021年新政策出台之前,为大家再科普一下8个必须知道的招生关键词!
01.公民同招
为了杜绝义务教育学校提前招生和“掐尖”招生,南京市从去年起开始试行“公民同招”,今年将全面实行“公民同招”,义务教育公办和民办学校应在规定的时间内,同步登记报名、同步招生录取、同步注册学籍。
今年南京小升初可在民办初中、热点公办初中和南京外国语学校中选2所报名,但有意向参加电脑派位的学生家长担心,如果摇号摇不上怎么办?没关系,大部分学区可回原施教区就读。
02.民办摇号民办学校报名人数超过招生计划数的,所有报名人员全部实行电脑随机派位录取;报名人数未超过招生计划数的,一次性全部录取。
民办一贯制学校初中部招生计划小于其小学部直升需求人数时,仅面向校内采取电脑随机派位方式录取;在保证小学部直升需求后仍有余额且多余名额少于报名人数的,采取电脑随机派位方式录取。
关于是否要参加民办摇号?
如果对口的初中还不错,可以去碰碰运气,今年公办是保底的,如果不保底的话,建议还是不要去凑热闹了。
但如果对口的公办初中较差,也能接受民办学校的学费的话,那么摇号就是一个不错的选择。
03.跨区回原籍
2020年南京户籍跨区就读的小学毕业生法定监护人请于6月19日、20日(周五、周六)到孩子户籍所在区教育局指定地点进行登记,逾期不再办理。
办理登记手续时无需携带孩子,但应准备:
《南京市跨区就读的小学毕业生回户籍地登记接洽单》
含有户主页、孩子和监护人登记页的户口簿原件及一份复印件
监护人房屋所有权证原件及一份复印件
监护人身份证原件及一份复印件
学生学籍卡
孩子近期一张一寸免冠照片
学生毕业考试仍在原就读小学进行。
04.户籍审定户籍审定要求户籍、实际常住地、房产证三者一致:
(1)房产证上的名字与户口本上的名字要保持一致;
(2)学生户口要和父母(准确说是法定监护人)在同一户籍;
(3)户籍地址与实际常住地要一致。
符合下列情况,也可在施教区学校报名:
(1)儿童少年户籍随父母(或其法定监护人)一方,并在施教区常住,另一方是不在南京市工作的现役军人、在外地工作、务农或出国定居的;父母离异,其子女户籍随法定监护人,并在施教区常住的;
(2)父母双方均为不在南京市工作的现役军人或公派出国工作的专家、技术人员,其子女户口单立或随祖父母(外祖父母)在施教区常住的。
05.落户时间
学区房落户。曾经是有这样案例的,花了时间也花了钱,买到了心仪学区房,但最终没法进对应的学校。
这种情况,很大一部分是和学区房落户时间有关。每个区对学区房落户时间要求是不一样的。大家可以对照表格看一下自己所在区的最晚落户时间:
06.学籍占用关于学籍问题,原则上来说,小学6年一学籍,初中3年一学籍,但实际上各区在执行上还是会有些许不同。下面是整理的最新各区关于学区房学籍的占用规定,各位家长可作参考。
07.随迁子女外来务工人员子女入学,父母要提供:在南京居住地实际连续居住满一年的相关证明(至当年5月31日止),可以是居住证、社保或者营业执照。还有随迁子女的出生证、预防接种证。
如果考虑上公办校,各区教育局将在南京市户籍派定完成后,统筹安排随迁子女进入公办中小学就读。
如果考虑上民办校,就按照民办学校招生办法和物价部门核定的收费标准报名入学和交费就可以了。
在南京市就读初中并取得学籍的非南京市户籍的外来务工人员随迁子女,如在南京市继续升学,报名、考试、录取与所在区的南京市户籍的考生相同。
来源:家长帮、南京小学生
原标题:《小升初和摇号计划提前,这些时间节点千万不能错过!》
本文为澎湃号作者或机构在澎湃新闻上传并发布,仅代表该作者或机构观点,不代表澎湃新闻的观点或立场,澎湃新闻仅提供信息发布平台。申请澎湃号请用电脑访问http://renzheng.thepaper.cn。





- 报料热线: 021-962866
- 报料邮箱: news@thepaper.cn
互联网新闻信息服务许可证:31120170006
增值电信业务经营许可证:沪B2-2017116
© 2014-2026 上海东方报业有限公司




