- +1
2021年中国商业航天发展报告
原创 艾瑞 艾瑞咨询
商业航天丨研究报告
核心摘要:
作为新技术的驱动者和催化剂,太空项目开展了多项基础科学的研究,它的地位注定不同于其他活动。从某种意义上来说,以太空项目的对社会的影响,其地位相当于3-4千年前的战争活动。
如果国家之间不再比拼轰炸机和远程导弹,取而代之比拼月球飞船的性能,那将避免多少战乱之苦!聪慧的胜利者将满怀希望,失败者也不用饱尝痛苦,不再埋下仇恨的种子,不再带来复仇的战争。
尽管我们开展的太空项目研究的东西离地球很遥远,已经将人类的视野延伸至月亮、至太阳、至星球、直至那遥远的星辰,但天文学家对地球的关注,超过以上所有天外之物。太空项目带来的不仅有那些新技术所提供的生活品质的提升,随着对宇宙研究的深入,我们对地球,对生命,对人类自身的感激之情也将越深。太空探索让地球更美好。
——恩斯特·施图林格 博士
雁无蝉:火箭产业链研究
火箭产业链的基本环境
供需死循环带来的副作用就是商业化的进入门槛异常高
火箭是目前人类往返宇宙空间的最主要手段,但是航天的需求、技术的难度以及空间里可做的事情三者制约着火箭的发射成本,而往往需求和成本之间又互为因果,所以产业内常常陷入一个死循环。这个死循环的逻辑对于中国航天的潜在伤害非常大,因为在元器件生产领域,规模效应起不来就不会有更多的商业机构涉猎其中,当竞争者固定,订单固定以后,所有的弊病就会逐渐爆发,随之而来的效能问题就会成为产业的慢性病。仅在本报告中统计的液体火箭产业链中,能够以“有限公司”形式存在的仅占30%,并且这些有限公司本身市场化也存在问题。所以这是中国航天火箭产业链的基本环境。
不能以制造业的思路审视火箭火箭是发射服务的一环,三条业务流直接影响成本
对于航天产业自身来说,其无法控制航天需求的多寡,只能从产业自身着手,破开上述死循环,所以降低火箭的发射成本就是制约全球航天产业发展最核心的问题。对于外界来说,火箭运输工具的属性与地表运输工具之间的近似性太大,以至于大家都会以制造业的思路去审视火箭,这样一来,制造工艺,原材成本等与物料息息相关的问题免不了成为最核心关注的问题。但实际上,火箭作为发射服务的一环,从立项设计到最终发射是一个庞大的系统工程,每一个分系统的制造环节,其问题源头都可以追溯到设计和系统工程理念方面的问题。
火箭产业链不能以常规手段整合电气系统最适合整合,但效用并不高
模块化设计的重要性重回设计线寻找问题根源
如前文所述,火箭无论是哪一个分系统,其逻辑都是要从“设计线,生产线,测试线”依次思考,而显然在生产和测试端能解决的问题有限。一系列测试和生产制造的问题,其根源都是设计之初的自身实用主义,导致系统整合在一起的时候,多了过多的冗余对接流程。这种对接流程不但使各系统更加繁琐,电气元件越来越多,管线电缆越来越复杂。还为发射前的总装和检测带来了隐患。历史上有一些发射任务出现问题,就与接口过多有关。如今模块化生产已经成为工业口的趋势共识,理想状态下,每个系统之间的接口对接,只需要一进一出,并且需要保障不同功能所用接口的制式相同。这样做的好处不仅仅是结构简单化,还可以大幅节约测试成本,几乎只用一次测试就可以完成。
垂直回收是必须攻克的难关动力系统是降低成本的关键,大推力火箭可回收价值更高
前文讨论了地面系统、箭体结构和电气系统的成本控制问题。对于最核心的动力系统,占全箭成本的70%到80%,所以其他系统无论采取怎样的方式降低成本,都不会对整枚火箭成本有实质性的影响。而火箭的动力系统随着火箭发射任务的结束,就一次性的消耗掉了,只要不对一级火箭进行回收,这70%到80%的成本就绝无降低的可能,这也是为什么不能以工业生产的视角对待火箭产业链的核心原因。而要解决动力系统的可回收问题,又必须回归到消耗经费最多的设计线。
火箭的运载能力决定火箭的实用价值,所以并非所有能力的火箭都适合垂直回收。如果保证垂直回收,那么火箭会预留30%燃料,再加上相关的设计,整枚火箭要损失40%运载能力。所以运载能力较弱的火箭实现可回收,有可能使成本不降反增。另外,整体火箭使用的是否为统一或近似能力的发动机,也时决定一级回收价值高低的影响要素。
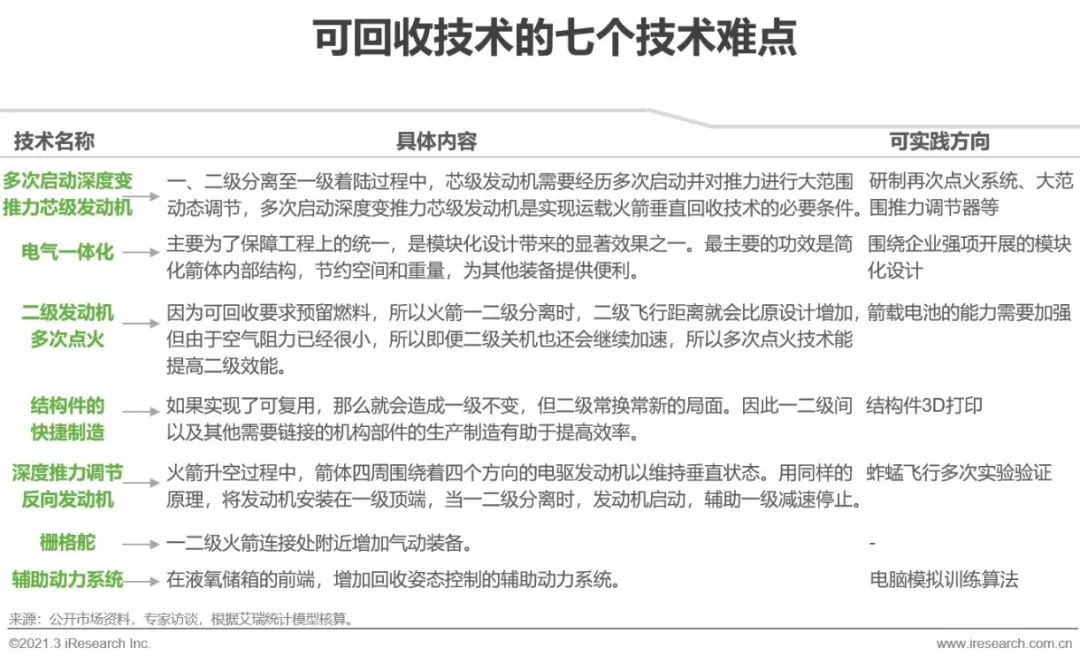
减重、节约空间和发动机能力的前提,都是火箭模块化设计之所以可回收技术要从设计线重新考虑,原因在于想要实现垂直回收,所涉猎的七大关键技术,都会对火箭的总重量和空间布局息息相关。并且这些关键技术所依赖的元件载体本身也会对空间和重量产生影响,所以为了容纳这些新增元件,旧有系统就需要最大限度的优化,这也是为什么模块化设计对于可回收技术来说尤为重要。以目前的技术能力来看,攻克垂直回收主要有以下七个难点:
水接天:卫星产业链研究卫星产业链的基本环境
核心参与者少,没有充分竞争,卫星产业链尚未完善
单从卫星生产和测试上来看,卫星的生产制造模式与火箭类似,都是由设计,生产,测试,总装组成。所以从一颗卫星整体来说,可以分成六大分系统:电源系统、姿控系统、星务系统、测控系统、热控系统和结构系统。由于卫星不像火箭那样具备一个非常核心的动力系统,更注重卫星的功能,所以它的系统和供应商均比较复杂。并且和火箭相比,卫星和传统的制造业有更多相似的地方,这就使得卫星产业链的变化趋势具备制造业的特质。在传统制造业产业链中,如果一条产业链的完善程度较低,那么各家终端制造商产业链的向前一体化战略就会为企业带来更多压缩成本的空间。
目前无论民营卫星公司还是体制内的卫星公司,使用的分系统及元件制造商重合度非常高,也就是说卫星产业链是一条相对封闭,且竞争不充分的产业链,与汽车、工业品相比,完善度还有一定差距。所以在整个卫星产业中,就呈现出向前一体化的趋势。主要表现为:做卫星应用的公司涉猎卫星制造,卫星制造公司开是涉猎更上游的元件生产环节。
产业链整合的逻辑自建投入=外采金额×外采总量×元件毛利率
按照产业链深化的程度,可以分为四类:全部外采型卫星公司、设计加总装型卫星公司、有能力设计分系统的卫星公司以及有能力生产元件和单机的卫星公司。这四者仅代表在产业链渗透上的差别,不是依此看待卫星技术能力高低的指标。
如前文所述,相比火箭,卫星产业链与传统制造业更为相似,所以卫星产业也具备传统制造业的很多特性。而现在看到的这四类卫星公司,恰恰也就是卫星公司向前一体化的体现。在大疆无人机,小米等成功进行过产业链整合的公司中,可以总结出一条基于经济性考量的逻辑。所以除非企业有其他战略目的布局产业链上的某个环节外,大体上都会依照这样的逻辑进行布局。而在这个逻辑中,有两个关键要素是困扰卫星产业链整合的核心问题:总量和毛利率。
卫星平台的主要功能是机动和供能卫星平台压缩产业链的方式可以部分应用在卫星载荷中
卫星大体上由平台和载荷两部分构成,由于载荷是卫星入轨以后发挥其核心功能的部件,所以会根据任务情况从零开始设计,除非实现大规模量产,否则基本就是定制型项目。并且卫星功能稳定性与任务息息相关,所以现在讨论卫星载荷的成本节约问题为时尚早。所以卫星的成本节约压力就全部集中到了平台上,理想状态下,卫星平台的成本占比在20%-30%之间,理论上比现在可以节约全星的四分之一成本。
而从平台的结构上看,为卫星提供机动能力和电力是它的核心作用,所以姿控系统和电源系统的成本占比也最大,占全卫星平台的60%以上。由于姿控系统涉及的元件和单机最复杂,它的成本占比也最高,同时由于供应商繁多,这一部分也存在更多产业链整合的机会。
庞大又固定的产业链卫星产业链涉猎广泛,但行业泛用性较弱
汽车、航空与机器人产业链替代的代价是航天级元件标准的降低
从目前情况看,卫星公司的产业链整合很难有效展开,原因在于两个方面,一方面原本产业链就不完善,独立运营的公司依然需要体制内的技术辅助。另一方面,在低轨星座大规模建设开工以前,商业卫星公司的订单量很难有大规模增长的机会,营收方面也不能有效支撑。现在各家商业卫星公司和产业链上的企业虽然都在建设卫星工厂,但这属于提前布局,并不是从营收方面考虑的结果。就目前情况看,有一内一外两方面势力,在卫星产业链上运作,存在一定的可替代性,单这两股势力也均有自己的问题尚需解决。
被反向带动的天基智能全球智能化浪潮背后对为卫星智能化的要求提升
卫星的空间与重量,受制于火箭的能力,所以卫星在设计和制造的过程中最优先保障的就是卫星升空后各功能元件的占用。除此之外,在卫星环绕地球的过程中,地面基站与卫星的连接,使得很多数据可以在地面处理。在这样的习惯和模式下,卫星智能化都主要体现在保障卫星原有功能、自身基本运作和数据传输三个方面。但时至今日,地面生活环境的智能化已经成为一种趋势,并且在很多方面都已建设得非常完善。未来如果卫星应用想要很顺畅的融入这种智能环境,那势必要求卫星的智能化水平要有所提升,这无形之中就提升了星务系统的重要性。星上存储模块的能力,星载计算机的处理速度,以及高性能芯片的上星等问题,都成为卫星智能化过程中的课题。
在这个问题上,相比于国外,中国卫星行业面临的问题更严峻一些。国外的卫星可以利用全球的地面站进行数据处理,所以它们的储存空间和运算能力,都可以不用加强。但是中国的地面站在全球所受的限制极大,很多关键地区的建站都被有意的阻挠。所以中国的卫星只能提升自身的数字处理能力,以应对这种局面。
俱耐冷:优秀航天企业分析典型企业:凌空天行
凌空天行深耕科研领域飞行验证市场,蓄力民用市场
凌空天行成立于2018年10月,是致力于提供航空航天前沿技术领域服务的航天企业。凌空天行团队成员主要来自国内各大顶尖的研发单位,基于团队在前沿技术领域积累的研制经验与技术能力,目前已形成了 “天行”系列产品,业务涵盖高速飞行服务、工程样机研制、系统设计工具与数据平台开发等领域。飞行试验是先进技术与产品有效提升技术成熟度的一种重要手段,凌空天行的成立,填补了目前国内高速飞行试验领域的空白,为我国航空航天领域前沿技术成果向工程化应用转化提供了有益的补充。

典型企业:九州云箭掌握深度变推力技术,为火箭一子级回收创造可行性
九州云箭成立于2017年,是集液体火箭发动机设计研发、装配测试、配套飞行全流程服务为一体的国家高新技术企业。公司成立三年,10吨级凌云发动机已完成飞行-回收工况的多次启动+深度变推力二合一试车且推力调节范围已超过梅林发动机和猛禽发动机(SpaceX)并已投放市场。LY-70龙云发动机已完成多工况半系统热试车考核,即将进行全系统热试车。公司出于液氧甲烷比冲高,使用维护便捷,大范围变工况适应性好,可重复使用次数多等优势,选择了世界主流趋势液氧甲烷发动机。


基础设施能力及人才技术能力助力填补国内液发技术空白九州云箭拥有自主可控的制造基地和测试基地,令其具备火箭动力系统研制和生产保障能力,是实现商业航天产业化和商业化的必要前提。通过基础设施能力及公司人才技术能力的支持,九州云箭在全国范围内首次实现主、副双路火炬式电点火启动,填补国内泵压式液体火箭发动机深度推力调节技术空白,并同时突破并掌握了液体火箭发动机全氮气使用维护技术和双低温同轴涡轮泵技术,填补国内相关的技术空白。目前公司液氧甲烷火箭发动机产品已获订单20+台,将在2021年完成发动机的首次飞行。
典型企业:微纳星空积累卫星研制经验,拥有百公斤以上卫星研制能力
微纳星空成立于2017年,是以卫星制造业务为核心的卫星系统技术解决方案供应商。公司主要从事10kg-1000kg量级卫星整星的研发制造业务并提供卫星在轨交付服务,截至2021年3月已成功研制8颗卫星(涵盖了通信及遥感功能卫星)。公司自主掌握了卫星的高可靠星务自主管理和高稳定性姿轨控技术,同时实现了卫星星务计算机、姿控计算机、测控通信产品等核心部组件的自主研发,并成功完成多次飞行验证,对外提供高性价比卫星单机和部组件产品。微纳星空通过整星平台标准化、分系统模块化、核心部件自主研发、增加民营供货渠道、发挥机制灵活优势五个方面降低成本。

典型企业:艾可萨科技深入研发存储底层技术,定义航天新存储
艾可萨科技成立于2018年,主要从事航天领域存储控制器芯片及存储系统的设计研发,为大容量卫星存储提供解决方案。产品包括星载存储阵列、宇航级SSD以及兼容Open Channel架构的通用存储控制器芯片,是国内首家将数据中心级别闪存阵列架构应用于卫星载荷的系统供应商。艾可萨科技创始团队来自兆易创新、美光等存储科技头部企业,有效了填补体制内科研院所没有下沉到存储底层技术而产生的市场空白。目前公司主营产品卫星存储系统(AS3)已在卫星制造领域获得广泛应用,已拥有长光卫星、深圳东方红、微纳星空等10余家客户,是国内唯一成功获得在轨验证的商业存储公司。


斗婵娟:未来航天新趋势趋势一:5-10年的涅槃成长
属于商业航天自己的工程师团队需要一型成熟产品的历练
2014年前后,中国商业航天公司相继成立,时至今日,商业航天公司平均已有5年左右的经营时间。所以截至目前,各一线商业航天公司均已有成型的产品推出,在实证上验证了团队具备航天研发的技术能力。在从0到1的过程中,商业航天公司熟悉了系统工程全流程,这些积累下来的经验非常宝贵。它将引导这一批不同于体制内的商业航天工程师,走出一条属于商业航天的研发生产路线,对过去沿用了几十年的系统工程论进行优化。也就是说,当商业航天第二代,第三代宇航产品问世,量产并常态化之后,中国航天整体的能力将有跃升。

趋势二:产业链的“先合后散”商业航天产业链整合尚需时日,一旦成功未来意义重大
从目前来看,商业航天尚未掌握稳定的订单来源,所以行业整体还没有稳定的现金流,所以在资金层面上去整合产业链有一定难度,没法系统性的展开。但好的是,目前在航天产业大热的过程中,产业链上的参与者越来越多,新企业层出不穷,这都为未来商业航天公司主体的产业链整体,提供了先验经验和甄选投资标的的机会。
一旦某几家航天公司整合产业链成功以后,会在市场上占有很强的先发优势。在其分系统产业链全覆盖的生态下,产能必然有所溢出,也就意味着这家公司在未来具备了服务新航天公司的能力。当下由于航天的参与者不足,所以第一代商业航天公司必须自己掌握核心技术和制造能力。但未来航天一定会成为与航空一样服务C端稀松平常的产业,当民间航天行为成为常态后,宇航元件的采买就会形成新的市场,各类航天器会出现模块化组装的趋势。所以这些已经完成产业链整合的公司,结合其自身新系统工程模式的底蕴,势必改变现在航天器生产的过程。所以当下产业链整合的战略意义重大。

趋势三:航天是实践出来的商业航天的试验环境是未来发展的必要设施
SpaceX猎鹰九号火箭在成产品发射之前,曾经经历过大量的飞行测试,在技术上如果想有突破,尤其是液体火箭技术,就必须进行实际的飞行测试,这对商业航天机构自己的实验场所提出了需求。参考美国SpaceX和蓝色起源两家公司,总计三处的私有发射场模式,预计未来中国商业航天可能会共用一处商业航天发射场。
而对于卫星产业来说,实证则更麻烦一些。商业卫星的初代产品无论从设计还是材料选择上,基本沿用了体制内卫星生产的框架和模式。从目前传递的信息来看,卫星产业链上的公司要找到卫星公司,通过协商让卫星公司同意搭载一款元件进入空间。然后,产业链公司与卫星公司平摊该元件重量产生的发射费用。因此未来对于实验星的需求量也非常大。

原标题:《2021年中国商业航天发展报告》本文为澎湃号作者或机构在澎湃新闻上传并发布,仅代表该作者或机构观点,不代表澎湃新闻的观点或立场,澎湃新闻仅提供信息发布平台。申请澎湃号请用电脑访问http://renzheng.thepaper.cn。





- 报料热线: 021-962866
- 报料邮箱: news@thepaper.cn
互联网新闻信息服务许可证:31120170006
增值电信业务经营许可证:沪B2-2017116
© 2014-2026 上海东方报业有限公司




