- +1
海口“林十二”及其涉黑组织111人被移送检察机关
因涉嫌组织、领导、参加黑社会性质组织罪、开设赌场罪、组织卖淫罪、容留他人吸毒罪、强迫交易罪、非法拘禁罪、敲诈勒索罪、寻衅滋事罪、非法采矿罪、窝藏罪、销毁会计凭证罪等,备受关注的海口“十二哥”林卫东涉黑案由三亚公安局侦查终结。4月23日,三亚市城郊人民检察院发布林卫东、杨树昌等111人涉嫌组织、领导、参加黑社会性质组织等罪一案被害人诉讼权利义务告知书。
犯罪嫌疑人林卫东、杨树昌、蔡宝良、李辰光、罗雪春、任才银、林继明、曾令军、张大成、韩高天、韩亚七、陈新明、王道烦、董文海、罗建明、王景任、吴进雄、王泰利、王晓清、耿剑、吴多武、符鹰、符基明、朱志彪、莫日根、王宸国、蔡汉雄、吴育涛、王超、刘波、王红华、吴曼玲、王仕英、任天福、罗加英、王晓华、王峥嵘、张燕、孙海灵、李舒克、陈艾佳、樊起雪、符永基、蔡秀丽、杨长海、潘中平、孙勇、谢凤冰、王珍、任飞、宋健、王亚新、吴雪花、林绍雄、林绍明、李海祥、陈玉明、韩明好、林余芳、刘玉辉、房桂娟、钟玉萍、王三运、李大光、罗光翰、黄飞、陈俊君、张皇、夏雷、关新宇、黄泽鹏、王康斌、周红梅、白雪峰、萧玲、梁永梅、廖洁、张洁蕾、祝叶、夏晓敏、唐晓蓉、张承芬、肖莉莉、刘争燕、郝蓉、杨兰花、杨晓兰、李林峰、王琦、王欣洋、王鹏、贾国豪、吴海玉、马玲、劳洁、郭怡麟、郭振华、王广浩、文华明、吴善明、郑学范、何兰妹、许丽丝、韩积天、陆进贵、高政良、董菲、王绥生、林方、王春松、王裕祥涉嫌组织、领导、参加黑社会性质组织罪、开设赌场罪、组织卖淫罪、容留他人吸毒罪、强迫交易罪、非法拘禁罪、敲诈勒索罪、寻衅滋事罪、非法采矿罪、窝藏罪、销毁会计凭证罪等一案,已由海南省三亚市公安局侦查终结并移送三亚市城郊人民检察院审查起诉。
三亚市公安局依法认定:以林卫东、杨树昌为首的犯罪集团长期在海口市龙华区、秀英区等地,有组织地实施开设赌场、组织卖淫、容留他人吸毒、强迫交易、非法拘禁、敲诈勒索、寻衅滋事、非法采矿、窝藏、销毁会计凭证等违法犯罪活动,严重破坏当地经济、社会生活秩序。
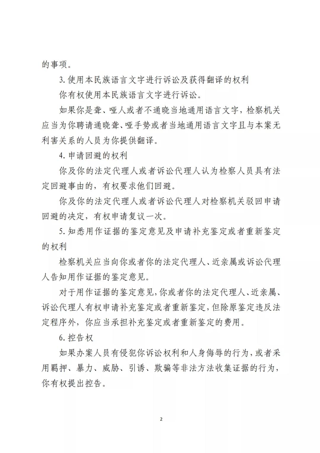
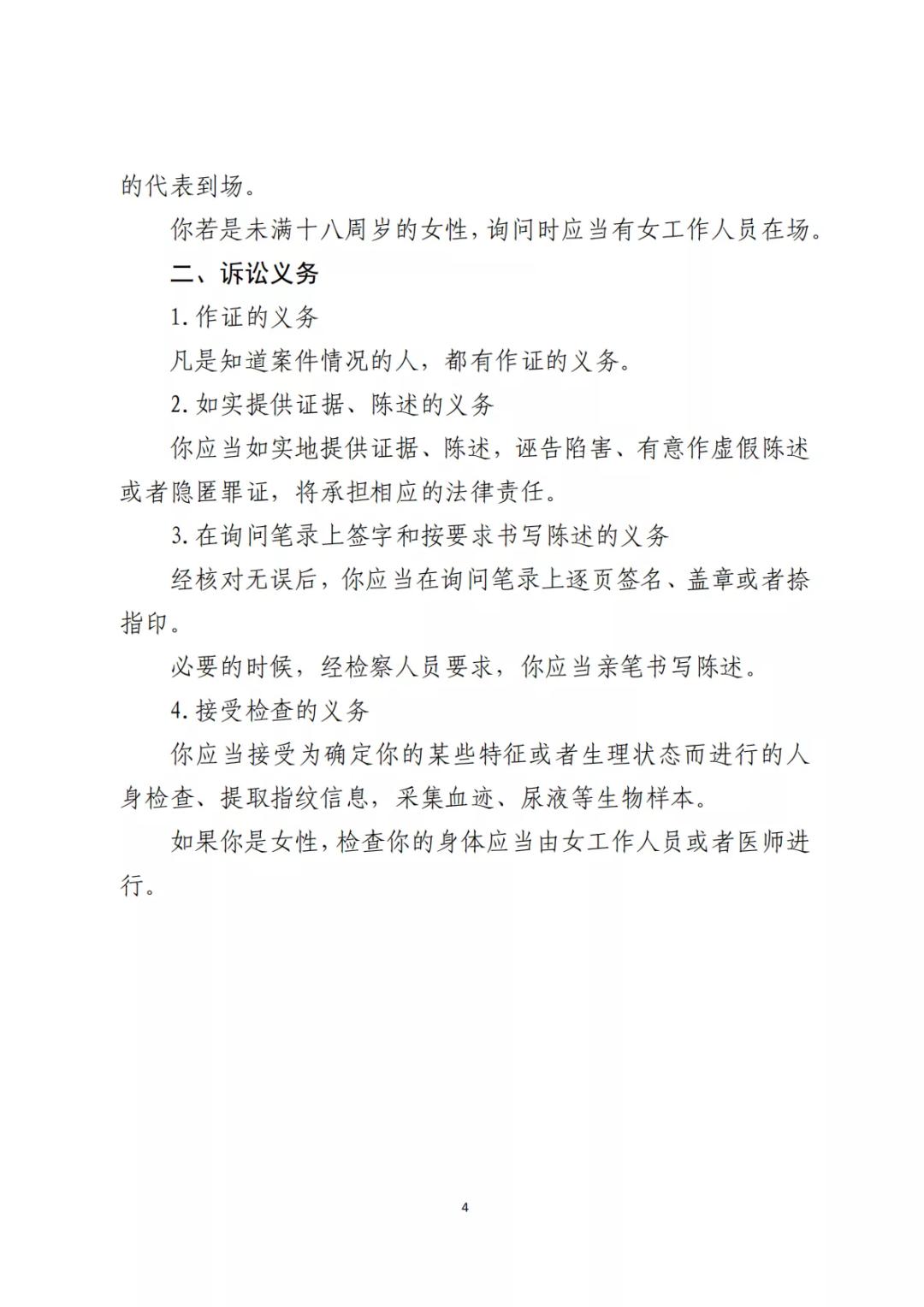
由于本案被害人人数众多,经三亚市城郊人民检察院努力,仍无法在法定期限内确定相关被害人的姓名和联系方式,无法直接送达,根据《中华人民共和国刑事诉讼法》《人民检察院刑事诉讼规则》的有关规定,现采取公告送达方式告知被害人有权委托诉讼代理人,以及在审查起诉阶段享有的诉讼权利和义务(内容详见文末附件《海南省三亚市城郊人民检察院 被害人诉讼权利义务告知书》)。
以上事项如有疑问,请与三亚市城郊人民检察院联系,或将书面意见邮寄三亚市城郊人民检察院。
邮寄地址:海南省三亚市吉阳区榆亚路667号三亚市城郊人民检察院第一检察部
联系人:陈日丽(书记员)
联系电话:0898-88246726
0898-88246773
附件:



来源:海南日报客户端记者:高懿
值班主任:张杰
值班总监:李国栋
原标题:《海口“林十二”及其涉黑组织111人被移送检察机关》
本文为澎湃号作者或机构在澎湃新闻上传并发布,仅代表该作者或机构观点,不代表澎湃新闻的观点或立场,澎湃新闻仅提供信息发布平台。申请澎湃号请用电脑访问http://renzheng.thepaper.cn。





- 报料热线: 021-962866
- 报料邮箱: news@thepaper.cn
互联网新闻信息服务许可证:31120170006
增值电信业务经营许可证:沪B2-2017116
© 2014-2026 上海东方报业有限公司




