- +1
长视频借版权发难后续:影视二创的UP主们要如何过冬?

作者|乔小凡
编辑|友 子
“我们(影视区UP主)内部讨论结果是,还是照常做视频,直到不能做为止,正所谓‘爱到不能爱,聚到终须散’。”
当聊起近期长视频平台联合发起的“影视版权倡议”对影视类短视频创作的影响时,B站知名影视UP主@王知无颇感无奈的向数娱君坦言。
他最新一期的视频更新停留在4月23日,这也是@王知无的第131个作品,讲述电影《指环王》诞生的幕后故事。
一周以来,众多像@王知无这样的影视二创作者意识到外部大环境的急剧变化:先是爱优腾芒联合500余名艺人发出影视版权保护倡议书(下称倡议书),紧接着,国家电影局明确表示:配合国家版权局,整治短视频和自媒体等运营者未经授权复制、剪辑、传播他人电影作品的侵权行为。

指向鲜明的倡议书发布至今已一周有余,不过包括抖音、快手、微博、B站在内的各大短视频平台目前还尚未出具相应的应对方案。
“感觉微博对剧综视频的审核还好哎,当然也可能因为我近期发布的几部剧综的内容更偏向于图博。”一位近50万粉丝量级的电视剧视频自媒体博主芍药告诉数娱君,其实剧综博主的视频过去也经常被删,并不特别局限在眼下这个特殊的时间段里。
短视频平台们集体缄默的背后,对用户流量下滑的担忧和对既有内容生态的破坏,可能是平台们最大的顾虑。

从抖音、快手、B站头部影视自媒体粉丝量级和作品数目不难发现,影视类目属于重要的流量获取入口。比如以某短视频平台“入站必刷”的78个视频为例,约20个作品用到了相关影视片段,累计播放量超过3.5亿,鬼畜和影视混剪各占一半,但多数并未注明已获原作授权。
长短视频的阵营之间已注定要开启一场围绕影视版权的利益拉锯战,而夹杂在其中的二创作者和大V们将何去何从?短视频们又将如何接招、还击?这场行业之间的对垒才刚刚开始。

短视频们的抉择:静观其变还是自建内容?
“吃瓜吃到自己家。”
长视频巨头们的倡议书发出后不久,得知自己的创作很有可能处于“被清理”之列,身为B站UP主的王知无发了一条朋友圈,当中透露着许多的无奈。
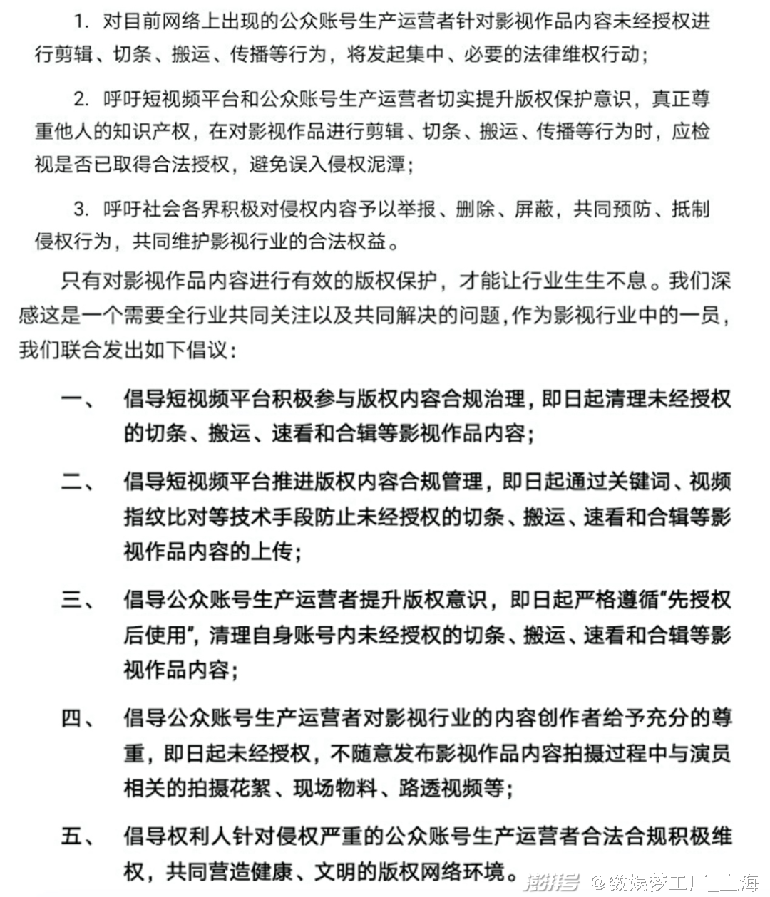
本月9日和23日,爱优腾芒先后两次联合行业发起关于影视版权保护的呼吁。
第一份文件显示,针对涉及影视作品未经授权的剪辑、切条、搬运、传播等行为,版权方将采取必要的维权措施,暂时未对短视频平台进一步施压;而在第二份倡议书中,则明确要求短视频平台即日起清理影视作品的切条、搬运、速看、合辑等内容,几乎将全体影视二创作者和短视频平台绑定为“命运共同体”。

(前后两份文件主要内容)
相安无事多年,长视频平台为何突然收紧影视作品版权?
“最直接的原因还是在于爱优腾三家过得都很‘痛苦’。爱奇艺去年亏损超过70亿元,腾讯视频显然也在亏损,芒果TV虽然盈利,但还是因为其背后有电视台在支撑。而影视混剪则是从短视频平台‘虎口拔牙’一个比较好的突破口。” 互联网怪盗团创始人裴培分析认为。
不过从近期最新的局势来看,短视频平台们似乎还处在“观望”状态,并没有公开、直接的回应长视频们的“清理”要求。
@王知无透露,他们影视区UP主有几个微信群,其中很多创作者都属于“X分钟看完一部电影”的类型。“倡议书发布后,群里基本上都是一片哀嚎。但其实我所知的并没有视频下架等情况发生。如果说有影响的话,现阶段基本上也都是对UP主的心态进行了负面的影响。”
上文提到的视频博主芍药向数娱君提供的一份最新视频审核反馈显示:就在四月中旬,此前两个已成功发布的剧综视频接连被删除,而这一事件发生的时间点恰好在长视频们第一份联合声明之后。

(提供的视频被删通知截图)
但短视频平台的按兵不动也只是权宜之计。正如几年前对音乐版权的抢夺至今未尘埃落定一样,长短视频的版权之争一旦开始,便不会戛然而止。
现阶段影视作品的二创形式包括但不限于混剪、解说、吐槽、配音、reaction等,而如果深究版权问题,影视剧也许只是第一步,后续还会扩散至综艺及广播剧等。那样的话,短视频们的内容领土势必将被进一步压缩。
这是否会倒逼短视频们加速入局内容版权市场,将有待观察。比如像快手,已经成立了自己的影视公司;而字节旗下的西瓜视频也曾购入《囧妈》;B站也去年通过自制或联合出品的形式产出了《风犬少年的天空》《说唱新世代》等。
清华大学国家战略研究院特约研究员刘旭向数娱君表示:“尊重和保护知识产权是市场竞争的基石,在获得知识产权人授权的情况下,长视频和短视频平台都可以在影视剧剪辑解说等‘二创’市场开展竞争。”
过去短视频平台内部一直在探讨要不要做更多的自制大剧、向长视频的内容腹地进军?随着这次影视版权冲突的加剧,或将加速几大短视频平台的高层决策。
而另一方面,长视频平台们也抱有孵化自家短视频厂牌的“私心”:
像不久前腾讯PCG内部重组后腾讯视频与微视已完成了业务到人员的挂;爱奇艺旗下有短视频APP“随刻”,而优酷也于去年上线了专攻短视频的优酷号。可以说,影视版权之争并非爱优腾芒为遏制短视频平台的“单向输出”,而是双方相互蚕食地盘的必然结果。
而现阶段无论短视频平台如何“打太极”,双方短兵相接只是时间问题。至于是重复上演类似音乐领域争抢版权的“烧钱大战”,还是各家平台培育自制原创独家版权,或是达成一些交换协议形成版权共享,用以给UP主做二创以足够的视频素材?
如今,已到了需要做抉择的关键时刻。

创作环境寒冬将至
“剪刀手”们何去何从
多年来,影视二创的形式被市场和用户们广泛接受,仅@毒舌电影和@电影探长就在抖快双平台同时跻身头部,累计粉丝共超过7000万,其所提供的电影三段式剪辑也被后来者所争相效仿。
随着如今越来越多用户习惯了利用碎片时间在短视频平台观看影视剧的精华部分,前不久,当在优酷热播的《司藤》刚刚开启超前点播时,不少短视频平台上就出现了搬运版的《司藤》大结局,类似这种切条剪辑的行为无疑严重损害了版权方的利益。

不仅如此,在裴培看来,几分钟看完一部大片/大体量剧集的剪辑视频,尤其是吐槽向视频,确实影响了用户去观看影视剧正片的意愿,现在很多人纯粹看剧就是为了吐槽。而长视频平台不会认为自己的影视剧质量不高,他们只会认为吐槽的视频博主在捣乱,要和对方算一算账。
但是,@王知无也向数娱君表达了他的担心:第一,长视频们的那份倡议书只是指出了一个方向,却没有具体的细则,比如“一方面维护电影版权权利人的合法权利”具体是指什么权利,“一方面便利使人合法使用”又是指怎么使用;第二,在具体细则没有出具之前,平台方是否为了求稳,进行人为的、不合理的放大。
尽管倡议书中说还是要发挥短视频在电影宣传、评论、研究方面的作用,但长视频的平台方会不会为了不出差错,而整个对短视频一刀切呢?
“一旦把控了所有影视剧版权,把控了所有评价剪辑影视剧的短视频,那是不是大家连评论影视剧缺点的权利都没有了呢?”在视频博主@王小七Fire看来,按照爱优腾芒对授权短视频二创的逻辑,未来批评的声音将逐渐消失。
由于影视作品版权十分集中的掌握在长视频平台手中,这也引起了有关于“行业内容垄断”的讨论。
对此,清华大学国家战略研究院特约研究员刘旭认为:“如果有发现,在长视频领域拥有较多资源的平台通过拒绝或变相拒绝授权,妨碍与其存在竞争关系的平台上的播主参与二创市场竞争,间接排挤视频平台间的竞争,则可以考虑及时依据《反垄断法》向反垄断执法机构举报。”
凛冬将至,许多影视区的UP主开始考虑起了转型,例如@北极小狐2在最新视频中和粉丝提及“也许可以考虑声音博主”,还有许多人打算从影视区转向娱乐区。
不过,@王知无觉得跨区转型的前景并不是特别乐观,“实际上影视区UP主的个人魅力并不突出,观众过来主要还是想看你聊影视综,如果你跑过去唱歌跳舞录vlog,大家为什么不去看正儿八经的唱见舞见vlogger呢?”
他建议,视频博主们可以考虑从转变视频表达形式入手:在尽量保证产出质量的前提下,又UP主出镜解说、使用表情包、黑屏搭配纯文字,从而减少和替代未经授权的影视版权画面。
只是,山雨欲来,即便经过反复的自我消解和理性思考,一种无力感还是挥之不去。
“走一步看一步吧。”他对数娱君说。
(文中芍药为化名)

本文为澎湃号作者或机构在澎湃新闻上传并发布,仅代表该作者或机构观点,不代表澎湃新闻的观点或立场,澎湃新闻仅提供信息发布平台。申请澎湃号请用电脑访问http://renzheng.thepaper.cn。





- 报料热线: 021-962866
- 报料邮箱: news@thepaper.cn
互联网新闻信息服务许可证:31120170006
增值电信业务经营许可证:沪B2-2017116
© 2014-2026 上海东方报业有限公司




