- +1
杭州金钱豹外逃24天,三只豹子的命运背后,隐藏哪些问题?
澎湃新闻记者 王昱
近日,杭州金钱豹外逃事件牵动人心,让舆论哗然的是,直到杭州市召开新闻发布会,通报“金钱豹外逃事件”调查进展,公众才知道三只金钱豹竟已经出逃20多天。
涉事方杭州野生动物世界在整个事件中,不仅没有按照应急预案采取有效措施,还存在严重的瞒报行为。
杭野前后矛盾的说辞,让整个事件更是扑朔迷离,丢了几只?找回几只?回家的金钱豹状况怎样?在长达20多天的时间里,园方是如何找豹子的?
回顾:“金钱豹外逃事件”如何发酵?
5月10日,杭州通报“金钱豹外逃事件”调查进展,称5月7日23时30分,杭州野生动物世界动物管理部负责人马敬华交代,因管理人员疏忽,三只金钱豹于4月19日10时在动物隔离区逃离。逃离的三只金钱豹都是2岁3个月的亚成体,一公两母。
从公布情况来看,从“逃离”到现在,时间跨度长达二十多天。而对于大多数网友来说,事件真正发酵的起点是5月6日。当时浙江当地多家媒体报道称,村民祝财松在杭州转塘龙门坎村附近看到一只豹子。

据浙样红TV5月6日报道,目击者村民祝财松称,5月1日下午一点多,他去茶地里干活,在距离自己两三米远的地方,看见一只“颜色花溜溜”的动物。
豹子竟然出现在杭州城郊?事件很快引起了巨大的关注,更有网民“天真”地认为是环境变好了,招致野生动物回归。当天,多家媒体也立刻向杭州野生动物世界和杭州动物园进行了求证,两家机构均表示没有发生野生动物脱逃情况。
然而祝财松并不是唯一一个见到豹子的人。5月7日20时许,又有群众报警在富阳区银湖街道受降四联村金苑山庄小区发现疑似豹子的踪迹,该小区和杭州野生动物园相邻。豹子在居民区附近出现,也让当地居民人心惶惶。

从地图上可以看到,杭州野生动物世界、金苑山庄小区、龙门坎村三地大体的位置。 谷歌地图截图
直到5月8日傍晚,微博@富阳发布称,救援队在金苑山庄旁边的山林里发现并成功麻醉捕获一只金钱豹。原本打算沉默到底的杭州野生动物世界终于发现“纸包不住火”了,遂在当晚发布公告,承认发生了未成年金钱豹出逃,并称因担心会引起恐慌,故未及时公布信息,但对于事故发生的原因和经过,并没有做详细的说明。

5月8日,杭州野生动物世界的致歉声明。
紧接着,在了解到仍有两只金钱豹出逃在外,当地政府立刻展开了轰轰烈烈的追捕行动。全国观众也在网络、电视等媒体平台上,关注着事件的发展。
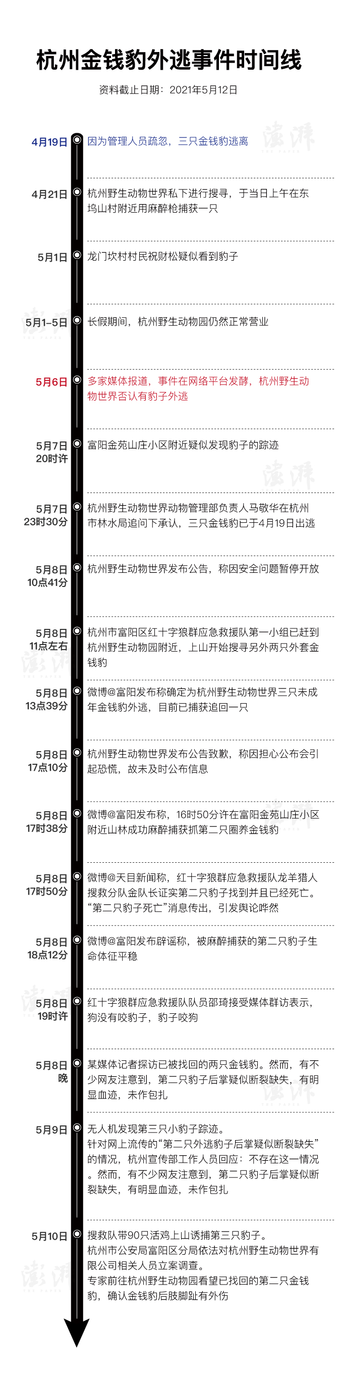
因此如果串联起调查组5月10日公布的案发时间,和事件在社交媒体上发酵的过程,我们可以发现这样一条时间线:

杭州金钱豹外逃事件时间线。 澎湃新闻记者王昱 整理,王煜 制图
被“偷偷”抓回去的第一只金钱豹
经杭州市公安局初步调查,事故发生的过程为:4月19日上午10时许,猛兽区繁育场饲养员韩某、王某泉到金钱豹笼舍打扫卫生时违反安全操作规程,致使3只圈养低龄金钱豹外逃。
网友Benjamin就居住在距离杭州野生动物世界(以下简称杭野)七八百米远的一所小区内。作为一名野生动物爱好者,她经常前往杭野进行观察和拍摄。
她告诉澎湃新闻,4月19日当天,她像往常一样前往,园区正常开放,没有任何的限制。在入口处,她还看到许多春游的小学生正在排队入园。
“我也是到5月6号才在网上看到豹子出逃的新闻,在此之前完全没有听说,包括五一期间,杭野也是熙熙攘攘的人。但现在回想起来,4月底,我们小区附近的确发生了一些奇怪的事情。”


4月19日豹子出逃当天,杭州野生动物世界仍然正常开放。在入口处,她还看到许多春游的小学生正在排队入园。Benjamin 图
Benjamin说,从4月下旬开始,她所居住的小区里的狗一到了晚上就会莫名其妙地狂吠。家人戏称,就像狗在开大会一样。“叫声此起彼伏,有时候小孩好不容易哄睡着了,就被吵醒,还挺烦人的。”
结合后来的新闻,Benjamin怀疑或许那个时候,出逃的豹子就曾来光顾小区,而之所以这么想还有一个重要的原因是,小区不是第一次被野生动物“光顾”了。
“我们家门口有一棵柚子树,有一天我妈早上起来非常惊恐,因为她看到地上有一只柚子被扒开了,还有一只被吃了一半的柚子丢在墙边。后来跟另一个业主聊天,她说两年前,小区里就有猴子出现,好几个业主都看到了。”
Benjamin说,因为小区距离杭野非常近,大家都曾怀疑是杭野逃逸的猴子。也听说附近的村民捡到过孔雀,还给了杭野。

在Benjamin眼里,杭州野生动物世界曾经是一家动物丰容做得很不错的动物园。因此金钱豹逃逸事件的发生,另她十分震惊。 资料图
事实上,Benjamin的怀疑并不无道理,因为4月19日获悉豹子出逃的情况后,杭野公司法定代表人、总经理张某全当即召集公司管理层人员进行商议,认为若如实对外公布、上报主管部门将严重影响动物世界五一期间营业,故决定隐瞒不报,并私下自行开展搜捕。
于是直到在4月21日晚,杭野工作人员才在距离园区东北部5公里左右的东坞山村附近抓获了第一只外逃金钱豹。而老百姓们直到5月8日才知道,一共在逃的是三只金钱豹,还有两只未被找到,杭野偷偷摸摸的操作自以为神不知鬼不觉,却置老百姓的安全于不顾。
每个动物园其实都有一套安全应急预案,来应对动物逃逸的问题,而杭野在此次事件中展现出来的不专业性也让人感到费解和愤怒。
“我们叫动物场馆安全操作规程,里面有一套安全应急预案,这是动物园所有工作人员必须要熟知和了解的。举个例子,遇到突发事件,首先要成立应急领导小组,一般由动物园的总经理或者园长担任组长,然后进行小组分工,各副组长带领成员立刻执行疏散游客、安全排查、区域分关闭、媒体联络等工作。如果说动物逃笼了,现场的饲养员是最主要的,他必须第一时间向各分管组报告,还要将动物控制在可监视的范围之内,尽可能地缩小逃逸范围。”一位不愿意透露姓名的动物园业内人士告诉记者。
“除了这些,作为园区来讲,还要第一时间向上级主管单位汇报,比如说旅游局、林业局或者园林系统,因为人的安全是第一位,这样在后期解决问题上,也可以留足空间和余地。如果说豹子出现了伤人的情况下,那么必要的时候,我们可以拨打110或者119,请求公安和消防的支援。”
据了解,动物园每年都需要进行安全应急预案的演练工作,来排除可能存在的安全隐患。

每个动物园其实都有一套安全应急预案,来应对动物逃逸的问题。 视频截图
那么杭野为何没有在第一时间采取安全应急预案?或者说,杭野工作人员是否熟知安全应急预案的规章流程?
死没死,咬没咬,受没受伤?第二只金钱豹
由于杭野金钱豹出逃事件的曝光和大量媒体的跟踪报道,第二只金钱豹的发现过程可谓牵动人心。
5月8日,据微博@富阳发布称,16时50分许在富阳金苑山庄小区附近山林发现并成功麻醉捕获一只从杭州野生动物世界逃脱的未成年金钱豹。
然而,人们对第二只金钱豹的关注并没有因为成功捕获而结束。由于搜救过程中流出的信息前后矛盾,关于豹子健康状况的信息反转又反转,更有网友称之为“薛定谔之豹”,争议的焦点在于“到底死没死”、“到底有没有被咬”、“到底有没有受伤”。
5月8日上午,杭州野生动物世界关闭后不久,杭州市富阳区红十字狼群应急救援队第一小组已赶到杭州野生动物园附近,展开搜寻剩余2只外逃的金钱豹。
Benjamin当天正巧就在现场,在杭州野生动物世界门口,她用手机拍下了搜救队员进入园区的画面。十余位穿着白色T恤红色外套的救援队成员,领着约10条搜救犬,陆陆续续走了进去。
然而,当她把视频发给同样是野生动物爱好者的朋友时,有人提出了这样一个疑问“为什么救援队会携带烈性斗犬进行搜救?”

Benjamin 在救援队入园当天拍到的画面。 Benjamin 提供
这样的质疑,在5月8日当天另一则视频流出后达到了高峰。该视频中,四五只狗围住一只躺在地上的豹子,有明显的撕咬动作,画外音一个男人一边喘着气,一边说“豹子咬死了”,中途豹子也有挣扎的举动,另画外音的男子感到震惊。社交媒体上颇有人气的中国野生猫科动物保护非营利机构“猫盟CFCA”也转发了该视频。
当晚17时50分,微博@天目新闻称,红十字狼群应急救援队龙羊猎人搜救分队金队长接受采访时证实第二只豹子找到,并且已经死亡。消息一出,引发舆论哗然。

5月8日当天,网上流出的一则疑似救援队抓捕豹子的视频。视频中,四五只狗围住一只躺在地上的豹子,有明显的撕咬动作。 视频部分截图
而很快,事情又发生了反转,微博@富阳发布又辟谣称,被麻醉捕获的第二只豹子生命体征平稳,没有死亡,但并未对网上流出的猎犬围剿视频进行回应。
火巳指出,救援队携带的可能是一种斯塔福和比特的混血斗犬。“比特攻击性强,但服从性差,不会团队协作,只会单打独斗,而斯塔福正好可以弥补他弱点,两种犬进行杂交之后,它的身高正好可以咬住猛兽的喉咙,不管是熊、野猪还是豹子。”


有网友指出,此次救援队使用的并不是常规的搜救犬,而是烈性斗犬。 Benjamin 图
火巳表示在一般的搜救行动中,不会使用这样的烈性斗犬,搜救犬更不会冲上去围剿。“我们应该在电视上见过搜救现场,不管是救人还是排毒排爆,搜救犬一般会循着气味寻找到目标物之后,以蹲坐的姿态发出预警,而不是扑上去撕咬。”
前面提到的那位不愿署名的动物园业内人士也向记者证实,从目前公布的视频来看,救援队使用的并不是常规的搜救犬。“我们搜救主要使用拉布拉多、金毛、马里努阿犬这类攻击力不是很强的犬,还包括史宾格这样嗅觉比较灵敏的品种,搜救的时候,让狗先把动物圈定一个小范围之内,然后让人来解决问题。”

金毛、拉布拉多、马里努阿犬是比较常见的搜救犬。 资料图
动物园业内人士表示,金钱豹是国家一级保护动物,面对这样一个逃笼的动物,其实有更妥善的方法能够保证豹子不受伤,或者说避免出现动物互相之间打斗的情况。
“因为豹子其实胆子很小,特别容易受惊吓,如果强制去抓,反倒会造成非常厉害的应激反应,所以我们一般采取安抚的策略,稳定了情绪后,第一时间上麻醉。另外,如果说山里还有其他的搜救人员,或者还有其他的山民,烈性犬如果没有找到豹子,反而把其他人伤害了,难道不也是问题吗?”
网上流出的围剿视频是真是假,目前还尚不清楚,富阳方面也未作出回应,但在5月8日晚,杭州红十字狼群救援队队员邵琦接受媒体群访,讲述捕获第二只金钱豹的抓捕过程。他表示找到豹子时,狗只是围住了豹子,然后工作人员进行了麻醉,狗没有咬豹子,只是叫,反倒是豹子咬了狗,有四五只狗受了伤。但对于“为什么会携带烈性犬进行搜捕”的质疑,邵琦称“无权回答”。
一些网友们对救援队使用烈性犬的举动不甚理解,而微博@富阳发布在8日曾公开的另一则“权威视频”更令人困惑。视频中,被捕捉到的豹子被四脚朝天绑在一根棍子上,被工作人员抬下山。

豹子被四脚朝天绑在一根棍子上,被工作人员抬下山。 杭州日报 视频截图
“一般动物被麻醉了以后,我们要把它放到笼子或箱子里再运走,不会用这样抬走的方式。因为它没有死,谁都怕麻药劲过去,就这样抬走的话,对当时的救助人员来讲,安全隐患就很大了。”动物园业内人士告诉记者。目前,该视频已被删除。
最后,备受网友关心的问题就是“第二只豹子到底有没有受伤”,有网友通过某媒体的视频,发现被找回的第二只豹子后掌疑似断裂缺失,并有明显血迹。针对这一情况,多家媒体曾询问杭州宣传部,工作人员回应:不存在这一情况。

有网友通过某媒体视频,发现被找回的第二只豹子后掌疑似断裂缺失,并有明显血迹。央视视频截图
随后在5月10日通报会上,杭州市富阳区区长王牮称,第二只寻回的金钱豹右后脚脚趾略有外伤,目前行走基本无恙,其它部位经兽医检查,未发现异常。同日上午,来自上海动物园和杭州动物园的两位专家也前往杭州野生动物世界,看望已经找回的第二只金钱豹。上海动物园高级工程师袁耀华称,“右后肢有外伤,趾甲可能已经丢失了,经外伤处理后,未来可能需要做一个小手术。”
不过,“后肢没断,脚趾有伤”听起来似乎严重程度小很多,但其实豹子和人类的结构并不相同。
火巳向记者指出,豹子是趾行动物,行动时脚趾着地,通俗来说就是用脚尖走路。而我们人类是跖行性动物(也作蹠行性动物),脚跟和脚掌着地走路,所以如果真要按人类的标准来对照,脚趾头受伤了,似乎对于豹子来说,也并不是那么轻描淡写的皮外伤。

豹子是趾行动物,行动时脚趾着地,通俗来说就是用脚尖走路。 资料图
也由此,我们不得不思考这样一个问题,既然搜救犬没有撕咬,豹子是如何受伤的?为什么相关人员没有在第一时间对豹子的健康状况进行详细的说明?大众对救援行动的疑问并非无中生有,是否可以得到合理的解释呢?
迷之行踪的第三只金钱豹
目前,距离出逃已经过去了24天,救援队仍在搜寻第三只金钱豹的踪迹。
它目前的健康状况如何?我们还不得而知,但许多人认为,作为圈养动物,这只金钱豹缺乏野外生存能力,生存状况堪忧。
“毕竟是圈养长大的,没有在野外生活过,各种环境对它来说都是陌生的,没有它自己标记的气味,会比较紧张。而且它不是成体,没有跟随成体生活的经历。虽说食肉动物比较能抗饿,但一般抗一周或者10天就算是极限了。另外,浙江最近刮风下雨,也会造成失温的情况,所以死亡的几率还是比较大的。”前述动物园业内人士告诉记者。
但不管如何,金钱豹流落在外,也让附近的村民无法心安,如果我们像龙门坎村村民一样,在野外遇到金钱豹时,那又该如何保护自己呢?
“第一原则,遇到之后不要慌张,不要看它的眼睛,然后慢慢地高举双手,同时慢慢往后退,这是为了让它觉得你很大,不是他的猎物。”
“另外,家人养过猫的可能知道,有时候你跟它闹着玩,背过身的时候,它会突然冲过来拍你一巴掌,那是因为猫是潜伏攻击的动物,这是它狩猎的本能,你一旦没看见它或者你背对它,就是给了它扑咬你的机会。所有不能用后背对着它。”火巳告诉记者。
回顾整个事件,杭州野生动物世界不负责任、不专业的态度令人愤怒。他们原本可以在第一时间,通过有效专业的应急方案,弥补过错,却为了一己私利,放弃了最黄金的追捕时间,并且一拖再拖,一瞒再瞒,置百姓的安危于不顾,也让三只金钱豹命运令人担忧。
同时,我们也对动物园管理问题产生了新的疑问,如何规避猛兽逃逸的风险?如何培养有素质有专业度的应急管理团队?或许这是未来业界更要思考的问题。
本文为澎湃号作者或机构在澎湃新闻上传并发布,仅代表该作者或机构观点,不代表澎湃新闻的观点或立场,澎湃新闻仅提供信息发布平台。申请澎湃号请用电脑访问http://renzheng.thepaper.cn。





- 报料热线: 021-962866
- 报料邮箱: news@thepaper.cn
互联网新闻信息服务许可证:31120170006
增值电信业务经营许可证:沪B2-2017116
© 2014-2026 上海东方报业有限公司




