- +1
他汀与其他药物/食物的相互作用,看这篇就够了
原创 cherry 医学界心血管频道 收录于话题#心药那点事3个
*仅供医学专业人士阅读参考
他汀的应用,一文理清!作为心血管疾病的基石药物之一,他汀的应用非常广泛,他汀与哪些药物/食物存在相互作用?这篇文章为你说清。
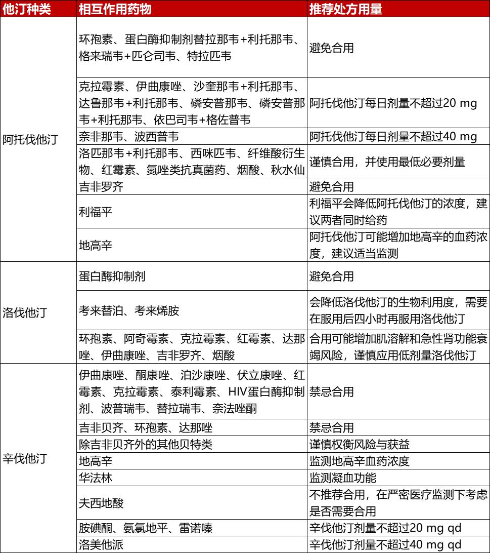
阿托伐他汀、辛伐他汀和洛伐他汀
把这三种他汀放在一起说,是因为它们在人体内都需要通过名为肝细胞色素P450酶(CYP)3A4的途径代谢,CYP3A4占肝脏CYP总量的30%,含量最高[1],此时应用其他药物,可能发生以下三种情况。
服用其他会抑制CYP3A4功能的药物(CYP3A4抑制剂),可能升高他汀的血药浓度,进而升高肝脏损伤、肌病等风险。常见的强效CYP3A4抑制剂包括克拉霉素,伊曲康唑,人类免疫缺陷病毒(HIV)或丙型肝炎病毒(HCV)蛋白酶抑制剂(药名中多含有那韦、匹韦、普韦、司韦等)。
服用促进CYP3A4功能的药物(CYP3A4诱导剂),可能降低他汀的血药浓度,达不到降脂达标、稳定斑块的目的。常见的CYP3A4诱导剂如利福平。
他汀本身影响其他经由CYP3A4代谢的药物,使之浓度发生变化。
因此在应用以上三种他汀时,需要谨慎应用以下常用药物[2-4]。
表1 阿托伐他汀、辛伐他汀和洛伐他汀药物相互作用
除了以上药物外,常用心血管药物氨氯地平、地尔硫卓、维拉帕米、胺碘酮、银杏叶制剂等也是CYP3A4抑制剂,但此种合用情况在临床很常见,对他汀浓度的影响也较小,建议监测患者的肝肾功能和肌酸激酶等安全性指标即可[5]。西柚、葡萄柚中富含柚苷和呋喃香豆素类物质,可能抑制以上几种他汀的代谢清除,从而升高血药浓度,升高发生严重副作用的风险。用药期间,应该注意不要大量进食西柚、葡萄柚或柚汁。
橙子、蜜柑等柑橘类水果中也含有一定水平的柚苷和呋喃香豆素类物质,虽然含量较低,但高风险人群(如高龄、肝肾功能减退、体型瘦弱、服药种类较多的患者),也需要控制食用量。
氟伐他汀
CYP2C9同工酶在氟伐他汀的代谢过程中起主要作用(约75%),而CYP2C8和CYP3A4起到的作用较小,伊曲康唑、红霉素等CYP3A4强效抑制剂对氟伐他汀生物利用度影响很小。鉴于一些用药经验,在合用以下药物时应该谨慎[6]。
表2 氟伐他汀药物相互作用
匹伐他汀、瑞舒伐他汀、普伐他汀匹伐他汀仅有极少通过CYP2C9代谢,说明书描述为几乎不被CYP代谢。瑞舒伐他汀不是CYP的抑制剂或诱导剂,估计不存在由CYP介导的代谢所致的药物相互作用。普伐他汀不经CYP代谢。根据临床试验及用药经验,这三种他汀与以下药物合用时应注意[7-9]。
表3 匹伐他汀、瑞舒伐他汀、普伐他汀药物相互作用
参考文献:1.周尔文, 寿军, 李光武, 等. 综合性医院门诊处方中常见CYP3A4抑制剂和诱导剂的代谢性相互作用调查. 中国医药指南, 2013, 11(19): 489-492.
2.阿托伐他汀钙片说明书.
3.辛伐他汀片说明书.
4.洛伐他汀片说明书.
5.王清理, 王晓慧, 卫永丽, 等. 某三甲医院心内科CYP3A4抑制剂与阿托伐他汀或辛伐他汀联用情况分析. 中国药房. 2015, 26(33): 4634-4636.
6.氟伐他汀胶囊说明书.
7.匹伐他汀钙片说明书.
8.瑞舒伐他汀钙片说明书.
9.普伐他汀钠片说明书.
本文首发:医学界心血管频道
本文作者:cherry
原标题:《他汀与其他药物/食物的相互作用,看这篇就够了!》
本文为澎湃号作者或机构在澎湃新闻上传并发布,仅代表该作者或机构观点,不代表澎湃新闻的观点或立场,澎湃新闻仅提供信息发布平台。申请澎湃号请用电脑访问http://renzheng.thepaper.cn。





- 报料热线: 021-962866
- 报料邮箱: news@thepaper.cn
互联网新闻信息服务许可证:31120170006
增值电信业务经营许可证:沪B2-2017116
© 2014-2026 上海东方报业有限公司




