- +1
长三角议事厅|中国城市群战略变迁逻辑
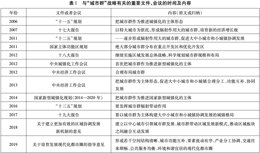
今年3月公布的“十四五”规划将“区域协调”单独成章,并在其中提到“以中心城市和城市群等经济发展优势区域为重点”。2006年,“十一五”规划首次提出城市群战略:“将城市群作为推进城镇化的主体形态”。
“城市群 ”是指在特定地域范围内 ,以1个以上特大城市为核心,由至少3个以上大城市为构成单元,依托发达的交通通信等基础设施网络,所形成的空间组织紧凑、经济联系紧密、并最终实现高度同城化和高度一体化的城市群体。
经过15年的发展,目前,中国已经形成了19个城市群,包括422个大中小城市,占中国城市总数的63.4%,其中,直辖市4个,地级市191个,占中国地级市总数的66.3%,县级城市231个,占中国县级城市总数的62.8%,小城镇11787个,占中国小城镇总数的60.1%。可见,城市群在中国区域经济格局中的地位,它已成为中国解决区域发展不平衡、不充分问题的重要载体和着力点。
这也是近些年来,中国政府在多个文件中反复提及城市群发展的原因(表1)。十多年以 来,中国城市群的战略作用依次被定位为“推进城镇化的主体形态”“辐射作用大的增长极带动周边城市发展”“推进新型城镇化的主体”“协调区域发展”“推动大中小城市和小城镇协调发展的主体”。中国城市群的战略作用,历经了从“推进城镇化的主体”到“推动区域协调发展主体”的变迁。那么,这种变迁的深层逻辑是什么?

表格摘自论文《中国城市群战略变迁逻辑与“十四五”深化方向》
云南大学经济学院副教授杨孟禹在《中国城市群战略变迁逻辑与“十四五”深化方向》(开发研究,2020年第5期)一文中指出,受西方新区域主义大都市治理思潮的影响,中国的城市群治理并未出现西方“传统行政管理的碎片化→旧区域主义→公共选择理论→新区域主义”的治理变迁逻辑,而是从传统行政管理的碎片化直接过渡到新区域主义的治理阶段,新区域主义强调在大都市区治理中,各个政府主体之间建立信任、合作与协商的机制,强调在治理中非政府主体的积极参与,如企业、公众和其他社会组织。这种“跨越”式变迁背后的逻辑是,随着中国与世界经济逐渐融为一体,中国区域治理既难以自隔于新区域主义西方大都市治理理论,又根植于“摸着石头过河”式的政策实践逻辑。
杨孟禹具体分析了中国城市群战略的实践逻辑。
第一,在传统“单体式”行政管理模式下,根据城市GDP总量、人口总量和城市夜间灯光范围变化可见,城市增长差距持续拉大。第二,城市群战略着眼于“跟上”,“引领”作用不足。第三,着眼于“地方竞争”,缺乏合作基础。杨孟禹指出,地方竞争引起的“一哄而上”的产业升级冲动、去产能政策的误解、阶段性产能过剩和要素价格上涨是导致地方过早“去工业化”的原因,但最重要的原因是地方之间缺乏精诚合作的制度基础。
改革开放以来,虽然形成了以长三角、京津冀、珠三角等为代表的重要城市群,但从全国范围看,城市群数量和质量都还不够,内在动力不足,城市群发展面临诸多挑战。
上述论文归纳了中国城市群发展面临的挑战。 一是城市群之间协作激励不足。城市群并不是孤立的王国,当前城市群建设中对城市群间,尤其是地理条件、发展基础、发展战略接近的城市间还缺乏有效的协调沟通机制。二是城市群空间范围过大,稀释了国家建设城市群的经济集聚功效。城市群旨在充分发挥其集聚效应和规模效应,但当前在许多欠发达城市群的建设中,核心城市在集聚能力不强的情况下,过多强调其带动作用和溢出作用。三是地方政府和国家存在的博弈行为阻碍城市群健康发展。
论文提到,在中国城镇化发展的进程中,曾经就应以大城市发展为主还是以中小城市发展为主的问题,产生过分歧。在一段时间内,中国城镇化的发展方针为积极发展中小城市、严格控制特大城市和大城市的发展规模。这就在一定程度上造成了中国许多中心城市带动引领作用不足,部分本该起到龙头作用的省会城市或副省级城市没有充分发挥其集聚优势,中国城市的发展规模整体呈现扁平化的特征。而在城镇化推进的实践中,中心城市引领带动作用越来越重要,政策开始向扩大中心城市综合承载能力和城市规模,推动城市群内各城市协同发展的方向倾斜。因此,在 2006年“十一五”规划中,中央就提出了要“把城市群作为推进城镇化的主体形态”,这是对 “组团式”的新区域治理模式的第一次探索。此后的 2007-2016年间,在中央政府的重要文件或报告中,城市群对区域协调的重要性多次被强调,但未有深化推进之意。2017年,党的十九大报告提出,要以城市群为主体构建大中小城市和小城镇协调发展的城镇格局,首次明确推进大中小城市协调发展的主体是城市群,明确了城市群建设发展的战略取向。2018 年 出 台 的 《关 于 建 立 更 加 有 效 的 区 域 协 调 发 展 新 机 制 的 意 见 》 以及 2019年出台的《关于培育发展现代化都市圈的指导意 见》都是对该战略的深化。
京津冀、长三角以及珠三角城市群是目前中国发展较好的三个城市群。杨孟禹认为,三个城市群未来战略深化方向在于,提升城市群外围城市对核心城市溢出的承接能力,优化外围城市与核心城市间的产业、空间匹配性,以此为“龙头”,协同推进其他战略政策,才可能真正促进区域一体化;而长江中游、成渝、哈长、中原、辽中南、海峡西岸群、山东半岛和关中城市群未来战略深化方向是,打通群内溢出渠道,提升核心城市的传播能力,因为这些城市群核心城市已经有一定溢出能力,因此溢出渠道的完善、传播能力的提升,不但可以加快核心城市发展,也能促进核心城市辐射范围、壮大城市群;相较而言,晋中、呼包鄂榆、北部湾、黔中、滇中、兰西、宁夏沿黄和天山北坡等目前发展较为薄弱的城市群未来战略深化方向是通过规划引导城市群核心城市科学发展、协同城市规划,提升城市群核心城市集聚力,提升未来核心城市对外围城市的空间溢出能力。
杨孟禹在论文中指出,由于中国城镇化发展政府主导的特点,城镇化发展的整体政策方向对于城市群的健康发展至关重要。城市群发展政策的一致性和连续性对于科学规划引导中国城市群的发展、提高中国城市群的国际竞争力具有十分重要的意义。因此,中国的城市群发展战略应立足于经济发展的客观规律和中国城市群的发展现状,致力于解决中国城市群发展中的各种现实问题。





- 报料热线: 021-962866
- 报料邮箱: news@thepaper.cn
互联网新闻信息服务许可证:31120170006
增值电信业务经营许可证:沪B2-2017116
© 2014-2026 上海东方报业有限公司




