- +1
广州地铁22号线公示站名反馈意见,“祈福站”等拟不采纳
日前,广州市民政局在官网发布《关于地铁二十二号线车站名称意见征集情况的说明》。结果显示,“市广路站”“陈头岗站”“南浦西站”等3个站点,收到不少反馈意见。下一步,广州市民政局将根据《广州市地铁车站命名规则》(下称《规则》)有关规定,做好车站命名工作。
广州地铁二十二号线线路平面示意图去年6月,广州市民政局公开征求对广州地铁18、22号线工程车站名称意见。其中,22号线位于番禺区金山大道以东的市广路段的地铁站,初定站名为“市广路站”,命名依据是道路名称。
该消息公布后,引发讨论。有市民表示,市广路全长超过5公里,指代太过宽泛。由于该地铁站靠近大型住宅区祈福新村,建议改为“祈福站”的呼声甚高。
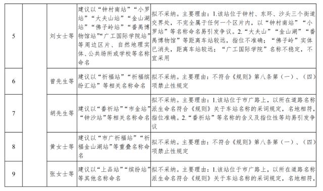
去年意见征集期间,广州市民政局共收到733条反馈意见(多人共同提出同一意见视为1条),地铁22号线初定站名“市广路站”收到的意见最多。“祈福站”“祈福新村站”“钟村东站”“金山湖站”“市广路祈福站”……市民提出20多个建议站名,使得该地铁站成为当时意见征集中“最具争议”的站点。
今年5月10日至5月19日,广州市民政局对地铁22号线车站名称再次向社会公开征求意见,其间共收到2335条反馈意见。其中,“市广路站”收到了“市广路北站”“祈福新邨站”“金山谷站”“钟韵路站”“金山大道站”“钟村南站”“小罗站”“大夫山站”“金山湖站”“佛子岭站”“番禺博物馆站”“广工国际学院站”“祈福站”等多个取名意见。
针对上述意见,公示也给出了回复。对于“市广路站”这一站名,采纳理由是该站位于市广路上,以所在道路名称派生命名符合《规则》关于车站名称的采词规定,名地相符,指位准确。
以“祈福新邨站”“金山谷站”等周边楼盘(小区)名称命名的站名,拟不采纳,主要理由是不符合《规则》的禁止性规定,即不得使用楼盘(小区)、企业字号、商标名称以及商业性建筑物(设施)名称。



此外,“陈头岗站”“南浦西站”两个站名也分别给出了命名理由。“陈头岗站”是因为该站位于陈头岗区片内,根据《规则》 关于车站名称的采词规定,应首先采用车站所在的区片名称派生命名;“陈头岗”知名度高,实际应用比较广泛。
“南浦西站”命名的主要理由是南浦岛知名度较高,应用广泛,该站位于南浦岛西部,以所在区片名称派生命名符合《规则》关于车站名称的采词规定,名地相符,指位准确。
News
原标题:《广州地铁22号线公示站名反馈意见,“祈福站”等拟不采纳》
本文为澎湃号作者或机构在澎湃新闻上传并发布,仅代表该作者或机构观点,不代表澎湃新闻的观点或立场,澎湃新闻仅提供信息发布平台。申请澎湃号请用电脑访问http://renzheng.thepaper.cn。





- 报料热线: 021-962866
- 报料邮箱: news@thepaper.cn
互联网新闻信息服务许可证:31120170006
增值电信业务经营许可证:沪B2-2017116
© 2014-2026 上海东方报业有限公司




