- +1
严查信贷资金违规进入楼市,北京4家银行被罚530万
今年以来,各地相关部门不断加强对楼市资金的监管,重拳出击,严肃查处经营贷、消费贷违规流入房地产领域的行为,对违规行为“零容忍”。虽然监管部门三令五申,但违规现象仍屡禁不止,近日北京4家银行被罚530万。
6月8日,北京银保监局一口气发布6张罚单,罚单显示,邮储银行、浦发银行、广发银行、招商银行4家银行合计被罚530万元,处罚原因多与违规发放消费贷、经营贷等有关。
严查信贷资金违规进入楼市 北京4家银行被罚530万具体来看,京银保监罚决字〔2021〕7号行政处罚决定书显示,由于中国邮政储蓄银行北京分行严重违反个人消费贷款审慎经营规则,北京银保监局责令中国邮政储蓄银行北京分行改正,并给予罚款 90万元的行政处罚,同时对相关涉事人员作出警告和处罚。
此外,招商银行北京分行由于个人经营性贷款业务严重违反审慎经营规则,北京银保监局根据《中华人民共和国银行业监督管理法》第四十六条、第四十八条,责令招商银行北京分行改正,并给予50万元罚款的行政处罚,对相关人员给予警告。
6月8日公布的京银保监罚决字〔2021〕11号处罚书显示,广发银行北京分行由于采用不正当手段发放个人经营性贷款,北京银保监局根据《中华人民共和国商业银行法》第七十四条、第八十九条,责令其改正,并给予罚款200万元。
北京银保监局公布的京银保监罚决字〔2021〕12号处罚书显示,广发银行北京分行因个人消费贷款、个人经营性贷款严重违反审慎经营规则违法行为,北京银保监局责令其改正,并给予合计90万元罚款的行政处罚;相关人员同样给予处罚。
另外两则行政处罚信息公开表则“剑指”浦发银行。其中指出,上海浦东发展银行北京安华桥支行、上海浦东发展银行北京马家堡支行均是因为个人经营性贷款业务严重违反审慎经营规则,被北京银保监局责令改正,并分别给予50万元罚款的行政处罚,对相关人员给予警告处罚。多地出手严查信贷资金违规流入楼市 监管强压下多家银行遭处罚
除此之外,近期多地监管部门一同出手,严查信贷资金违规流入楼市等各类违法违规行为,多家银行领大额罚单。其中,江苏银行杭州分行因“八宗罪”被浙江监管局处以罚款235万元,多项违法违规行为涉及信贷业务。
行政处罚表显示,其违法违规行为主要为:一、高管履职管理不到位,拟任高管未经任职资格核准却已实际履行高管职责;二、信贷管理不审慎,通过利率掉期衍生品业务分解贷款利息收入;三、信贷管理不审慎,要求信贷客户“存款回报”;四、向资本金比例不足且四证不全的房地产开发项目发放贷款;五、房地产开发贷款资金实质用于支付土地款;六、贷款用途管理不到位导致个贷资金被挪用;七、贷款用途管理不到位导致流贷资金被挪用;八、放款管理不审慎。
6月1日,银保监会河北监管局官网显示,中国银行燕郊分行因未严格落实住房按揭贷款差别化信贷政策;消费信贷资金被挪用,流向房地产领域;贷前调查不尽职;贷后管理不尽职等,被廊坊银保监分局罚款150万元,责令对有关责任人员给予纪律处分。
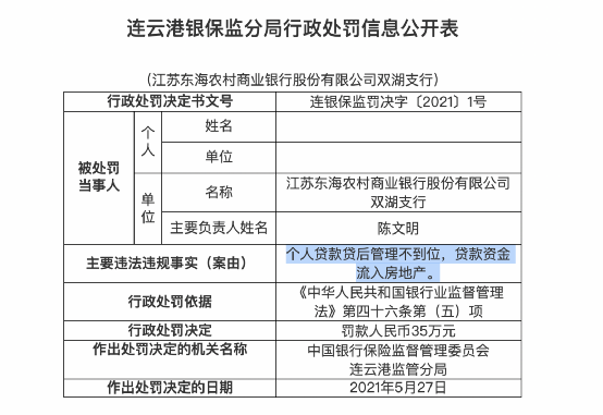
6月4日公布的连银保监罚决字〔2021〕3号显示,江苏灌南农村商业银行股份有限公司行政中心支行因个人贷款贷后管理不到位,贷款资金流入房地产,被连云港监管分局罚款人民币35万元。连银保监罚决字〔2021〕1号显示,江苏东海农村商业银行股份有限公司双湖支行,也因为个人贷款贷后管理不到位,贷款资金流入房地产被连云港监管分局罚款人民币35万元。
此外,苏州银行股份有限公司宿迁分行因贷款资金违规流入房地产开发企业账户,被挪用于缴纳土地出让金,遭中国银行保险监督管理委员会宿迁监管分局罚款人民币30万元。6月7日,中国农业银行股份有限公司德州分行因贷款用途管控不严贷款资金被挪用、发放无真实用途贷款虚增贷款规模,被德州银保监分局处以罚款85万元。
同日,中国民生银行股份有限公司莆田分行因贷款管理不到位导致贷款资金被挪用,被中国银保监会莆田监管分局罚款30万元。
因违规开展房地产融资业务等 5家金融机构被罚3.66亿
3月26日,中国银保监会办公厅、住房和城乡建设部办公厅、中国人民银行办公厅联合印发了《关于防止经营用途贷款违规流入房地产领域的通知》,要求各银保监局联合相关机构要联合开展一次经营用途贷款违规流入房地产问题专项排查,并加大对违规问题督促整改和处罚力度,旨在防止经营用途贷款违规流入房地产领域。
5月21日,银保监会严肃查处一批违法违规案件,对5家金融机构及相关责任人员作出行政处罚,处罚金额合计约3.66亿元,其中最主要的原因就是违规开展房地产融资业务。
对此,银保监会党委委员、副主席梁涛表示,今年以来房地产金融化泡沫化势头得到遏制。其中包括管好银行业资金闸门,强化房地产开发贷款、个人按揭贷款监管要求,加强房地产贷款集中度管理。同时会严厉惩治违法违规行为。持续三年开展全国性房地产专项检查,对发现的违规行为“零容忍”。(原题为《严查信贷资金违规进入楼市,北京4家银行被罚530万!》)





- 报料热线: 021-962866
- 报料邮箱: news@thepaper.cn
互联网新闻信息服务许可证:31120170006
增值电信业务经营许可证:沪B2-2017116
© 2014-2026 上海东方报业有限公司




