- +1
姑苏八点半 地铁奇妙夜来啦!
“姑苏八点半 地铁奇妙夜”
震撼来袭!
6月19日“姑苏八点半 地铁奇妙夜”
暨苏州高新区中日文化体育嘉年华
在高新区美罗百货广场正式启动!
“姑苏八点半 地铁奇妙夜”活动聚焦Z世代群体,依托苏州轨道交通网,串联吴中区木渎古镇、姑苏区观前集聚区、工业园区金鸡湖景区、高新区狮山集聚区4大夜间文旅消费集聚区,实施5大特色举措,推出创意夜游、江南夜秀、品牌夜购、主题夜食、潮流夜娱、人文夜阅6个主题70余项系列活动,辐射、联动夜间演艺、餐饮、影院、剧院、书店、酒吧、剧本杀等N个网红打卡点,全面构筑“4+5+6+N”夜间经济矩阵,打造“当Z世代新青年遇见地铁奇妙夜,见证一千零一种姑苏夜生活”的年轻化、娱乐化、市场化夜间经济新模式。
最新一季姑苏八点半活动来啦!此次“姑苏八点半 地铁奇妙夜”
将实施五项暖心举措
我们一起来看看!
景区景点和文博场馆夜间开放
全市35家A级景区夜间开放,推出系列夜游、夜演活动,首批6家博物馆夜间开放,推出30余项夜间特展及体验活动。
开放商户外摆街道四大集聚区引进打造音乐主题、潮玩主题、商务休闲主题等15个特色市集、外摆街道,让城市烟火气更足。
打造夜宵集聚区推出25个特色鲜明的夜宵集聚区,满足不同层次夜宵需求。
夜间停车场提质扩容四大集聚区新增夜间临时停车点,开放24小时停车位,近23000个停车位保障夜间停车需求。
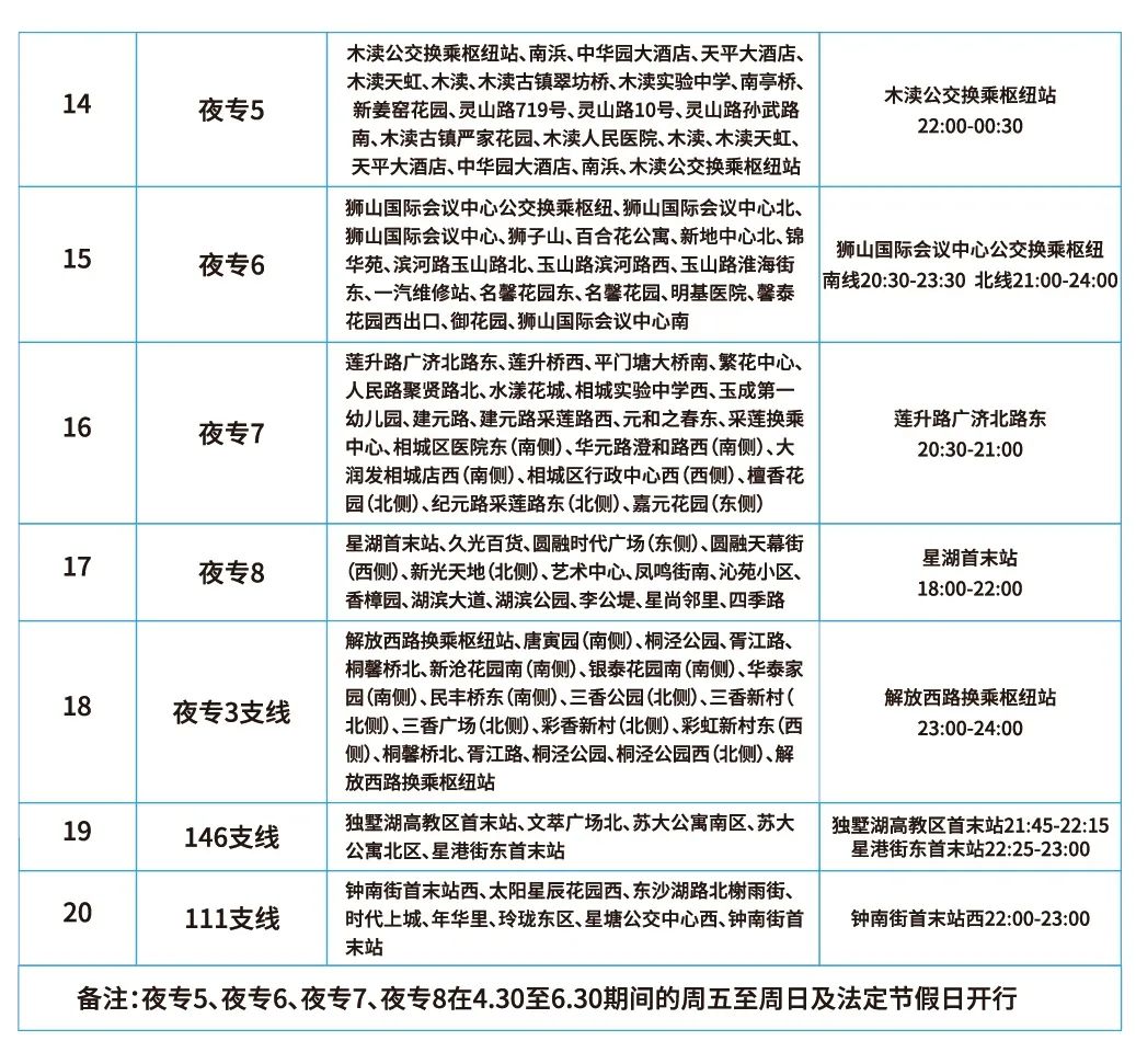
夜间轨交公交延时开放轨交1号线重点车站周五周六末班车时间延长至23点30分,20条夜间公交专线打造夜间公交线网,最长运营至凌晨2点。
夜间公交线路信息明细表
▼



另外,还将推出四项爆款活动● 首创推出“观影盲盒”“剧院盲盒”“书店盲盒”“夜食盲盒”等七大地铁盲盒,以盲盒补贴形式促进消费;
● 通过创作“1号线剧本杀”原创剧本,增加青年朋友对苏州夜间文旅消费集聚带的感知;
● 举办探夜微拍大赛,征集、评选、打造、传播“苏州的一千零一种夜生活”系列短视频,持续扩大影响力;
●开展系列电商直播,全面提升夜间经济消费活力。
苏州夜生活,嗨起来!
往下滑,解锁更多精彩活动!
ONE NIGHT IN SUZHOU
高能预警!!♬
苏州夜生活
嗨起来!!!
地铁1号沿线4大集聚区活动重磅来袭
›››
“姑苏八点半 地铁奇妙夜”暨苏州高新区中日文体嘉年华开幕式
时间:6月19日
地点:高新区美罗百货广场
第二届金鸡湖仲夏嗨游节
时间:7月
地点:工业园区月光码头、望湖阁码头及金鸡湖水域
“木渎夜未央”系列活动启动仪式
时间:8月
地点:吴中区木渎古镇
“姑苏八点半”金秋荧光夜跑
时间:9月
地点:姑苏区观前街-平江路
夏夜到达,看我们如何给快乐充值!
N场活动点燃狂欢夏夜
六大主题系列活动
·给快乐充值·

HAPPY夜无眠·醉甫里
时间:4月30日-10月31日
地点:吴中区甪直景区
同里夜精彩之“退思邀月”
时间:5月1日-10月31日
地点:吴江区同里退思园
2021吴中好物节
时间:5月-7月
地点:上海、吴中区各乡镇
2021第三届非凡旅游季
时间:5月-7月
地点:工业园区
2021常熟虞山文化暨沙家浜旅游节
时间:5月-7月
地点:常熟市
第五届太仓乡村旅游节
时间:6月-8月
地点:太仓市
圆融天幕点亮仪式
时间:9月(暂定)
地点:工业园区圆融时代广场天幕街区
高新区夜游大阳山系列夜游活动发布会
时间:7月10日
地点:高新区树山生态村
“姑苏八点半 盛夏YE酷派”开幕式
时间:7月17日19:30—21:00
地点:姑苏区观前新艺广场
“夜享悦高新·湿地星光夜”夜游活动
时间:7月-8月
地点:高新区苏州太湖国家湿地公园
“夜享悦高新·夜游大阳山”之树山星享夜系列活动
时间:7月-8月
地点:高新区树山村
2021海峡两岸(昆山)中秋灯会
时间:9月-10月
地点:昆山市开发区、周庄镇
“江岛之夜”星空美食音乐露营季
时间:9月中下旬
地点:张家港市双山岛
快乐方式 了解一下?

HAPPY庆祝中国共产党成立100周年苏州市优秀舞台艺术作品展演
时间:5月初到7月底
地点:苏州市
第八届中国昆剧艺术节
时间:9月
地点:苏州市
第八届中国苏州评弹艺术节
时间:9月中下旬
地点:苏州市
苏州湾大剧院红色演出季
时间:全年
地点:吴江区苏州湾大剧院
第三届吴中·保利运河戏剧节
时间:4月30日-12月
地点:吴中区苏州保利大剧院
“港城有戏”张家港市江南小书场、江南小剧场
时间:4月-12月
地点:张家港市
沉浸式交友互动体验剧《脱单电影院》
时间:6月25日起 每周五、六
地点:工业园区苏艺影城
“夜享悦高新·星光科技城”系列演艺活动
时间:6月-12月
地点:高新区江南文化演艺中心
汪峰演唱会
时间:7月3日
地点:工业园区苏州奥体中心体育场
2021打开艺术之门
时间:7月9日-8月28日
地点:吴中区苏州保利大剧院
全明星阵容原创音乐剧《赵氏孤儿》
时间:7月23日-7月24日
地点:工业园区文化艺术中心大剧院
第二届中国·苏州殷秀梅、戴玉强歌剧演修班
时间:8月7日-8月30日
地点:吴中区苏州保利大剧院
2021年长江文化节
时间:9月-11月
地点:张家港市
2021戏曲百戏(昆山)盛典
时间:10月12日-11月初
地点:昆山文化艺术中心大剧院、当代昆剧院梁辰鱼剧场
快乐方式 了解一下?

HAPPY2021苏州五五购物节
时间:4月30日-6月30日
地点:苏州市
盛家厍老街 “江南文化”系列集市活动
时间:4月30日-6月27日
地点:吴江区盛家厍老街
多彩夜沙洲·乡村欢乐购
时间:5月-11月
地点:张家港市各区镇
“虞歌畅晚”琴川嗨吃节夜经济暨“五五购物节”系列活动
时间:5月-10月中旬
地点:常熟市琴川街道
狂欢618
时间:6月10日-6月20日
地点:姑苏区石路国际商城
“文化新体验,畅享新经济”山前坊文旅创意产业街区开街活动
时间:6月18日-6月24日
地点:常熟市山前坊文旅创意产业街区
河阳非遗文化夜市/肖家巷美好生活市集
时间:6月、7月、8月周末傍晚
地点:张家港市肖家巷特色田园乡村
“夜享悦高新·夜泊枫桥”夜经济系列活动暨枫桥街道2021年“五五购物节”
时间:6月-10月
地点:高新区IF MALL易生活广场、国际汽车城、月泊湾
如“7”而遇 不负期待--永旺梦乐城苏州吴中7周年庆活动
时间:7月23日-8月15日
地点:吴中区永旺梦乐城
“南屏晚风”夏季夜集市
时间:7月
地点:常熟市南门坛上
姑苏八点半,石路YE璀璨 --欢乐十一、享购石路
时间:姑苏区石路商圈
地点:10月1日-10月7日
塔弄金秋嘉年华
时间:10月
地点:常熟市琴川塔弄
快乐方式 了解一下?

HAPPY“寻味运河·共享美好”运河主题活动
时间:8月-10月
地点:苏州市
慧聚夜市
时间:全年
地点:昆山市慧聚广场
夜猫子夜市
时间:5月1日-6月30日
地点:太仓市南洋广场
2021昆山国际音乐啤酒节
时间:7月或8月
地点:昆山市体育中心北广场
“夜享悦高新·狮山新动夜”狮山夜经济消费集聚区系列活动
时间:7月-8月
地点:高新区淮海路商业街、龙湖狮山天街、新区金鹰、美罗、红唐、绿宝广场、星韵宝龙
“夜享悦高新·夜游大阳山”之Z世代国际啤酒节
时间:7月17日-8月15日
地点:高新区苏州乐园森林世界
“唤乐”啤酒节
时间:8月
地点:姑苏区观前街
造浪一夏,越夜越狂欢
时间:8月13日-8月15日
地点:吴中区万达广场
示范区美食节
时间:9月-10月
地点:吴江区
“饕餮盛宴,蟹逅巴城”--2021年昆山阳澄湖蟹文化旅游节
时间:9月-10月
地点:昆山市巴城镇
“江风海韵 邂逅江南”2021浏河江海时光旅行节
时间:10月1日-10月7日
地点:太仓市浏河镇
快乐方式 了解一下?

HAPPY“大英博物馆×HELLOKITTY”埃及探险体验馆
时间:4月-6月
地点:工业园区苏州中心3F凤园
半岛汽车电影嘉年华
时间:5月-7月(周末及节假日)
地点:工业园区星华街游客中心
英雄联盟LPL夏季赛
时间:6月5日-8月25日
地点:相城区苏州阳澄国际电竞馆
苏州湾水上电音节、亲子童玩节、啤酒节
时间:6月12日-8月31日
地点:吴江区苏州湾梦幻水世界
大唐夜未央欢庆三周年
时间:7月3日-8月29日
地点:工业园区华谊兄弟电影世界
苏州湾潮流文化节
时间:8月1日-9月31日
地点:吴中区iD PARK歌林公园
2021江南印象首届滨江社区邻居节
时间:7月-8月
地点:常熟市江南印象
2021QQ名人赛总决赛
时间:9月-10月
地点:相城区苏州阳澄国际电竞馆
《拳力争霸》中外搏击联赛
时间:9月3日
地点:相城区苏州阳澄国际电竞馆
国际设计周开幕式
时间:10月
地点:姑苏区
炉石黄金公开赛
时间:10月2日-10月4日
地点:相城区苏州阳澄国际电竞馆
快乐方式 了解一下?

HAPPY月光下的音乐图书馆
时间:6月-10月18:00-19:00(每月一场)
地点:苏州市三元坊地铁站内
“阅”夜雅集
时间:暂定8月
地点:书香公园
尔雅•夜课
时间:6月-10月
地点:相城区各地标场所(书香小院、冯梦龙书院、御窑金砖博物馆等)
大运河非遗学堂
时间:8月
地点:相城区北太湖游客中心
亭林夜画
时间:8月-10月
地点:昆山市亭林园景区
冯梦龙廉政文化、建党100周年中秋主题灯会
时间:9月15日-12月15日
地点:相城区冯梦龙村
快乐方式 了解一下?
原标题:《姑苏八点半 地铁奇妙夜来啦!》
本文为澎湃号作者或机构在澎湃新闻上传并发布,仅代表该作者或机构观点,不代表澎湃新闻的观点或立场,澎湃新闻仅提供信息发布平台。申请澎湃号请用电脑访问http://renzheng.thepaper.cn。





- 报料热线: 021-962866
- 报料邮箱: news@thepaper.cn
互联网新闻信息服务许可证:31120170006
增值电信业务经营许可证:沪B2-2017116
© 2014-2026 上海东方报业有限公司




