- +1
来了!最新、最详细的芗城公办幼儿园招生办法和时间点!
上周,漳州芗城区公办幼儿园招生细则出台
引起广大家长的关注!
这两天,多所幼儿园陆续发布招生细则公告
提醒各位家长这几个时间点要注意
网络报名时间:7月2日-5日
领取邀请函:7月19日(先到先得)
摇号时间:7月20日
同时注意
7月2日之前为报名系统测试阶段,
在测试期间进入系统报名是无效的,
请在7月2日-5日规定时间内报名登记。
各园具体要求如下↓↓↓
01
芗城区实验幼儿园
今年芗城区实验幼儿园西桥园区、新华西园区和东铺头园区都有计划招生,瑞京园区将于2022年春季招生。具体招生计划如下:
网上报名时间2021年7月2日——2021年7月5日
(注:逾期视为自动放弃报名登记资格)
网上报名流程
1. 适龄儿童家长可于7月2日~5日扫描以下“二维码”下载“芗城教投APP”进入“幼儿园报名”窗口进行申请登记。(具体报名流程可见下方2021年芗城公办园网上报名系统填报流程说明)
2. 一名适龄儿童只能参加一所公办幼儿园的一次申请报名登记、随机摇号。报名多所幼儿园、弄虚作假、户籍信息不符者将取消其抽号资格。
3. 如有特殊情况或无法登录APP者,可于7月5日上午8:30-11:30、下午3:00-5:30携带户口本和身份证原件及复印件到各园区现场报名,现场报名者需遵循疫情防控相关要求。
材料审核
7月6日——7月7日审核材料。(注:报名信息可能有误或资料不齐全的被退回信息者可在7月6日前修改重新提交。)
7月12日——7月19日对符合抽号资格幼儿名单进行公示。
关于邀请函
芗城区实验幼儿园四个园区均有7张邀请函,将于7月19日上午8:30在各园发放(需要西桥园区、新华西园区、瑞京园区邀请函的家长请于7月18日上午9:00-10:00拨打0596-2035591进行电话预约;需要东铺头园区邀请函的家长请于7月18日上午9:00-10:00拨打0596-2308957进行电话预约),届时可以凭邀请函参加7月20日闽南师范大学附属小学报告厅的现场抽号见证,先到先得。
复审确认
公示后无异议的幼儿家长请于7月28日携带相关证件(户口本及身份证原件、复印件)到各园区现场材料审核、注册。如材料不符合2021招生条件要求的则取消其入学资格。
09注意事项
1.测试期间网上报名是无效的,7月2日前会清空。请在7月2--5日规定时间内报名登记,顺序不分先后。
2.报名前请慎重考虑,报名后不允许撤销、更改。
3.一名适龄儿童只能参加市区一所公办幼儿园的报名登记,报名多所幼儿园、户籍信息不符者将取消其抽号资格。
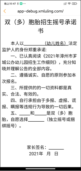
4.符合条件的双(多)胞胎网上报名时只需填报其中一名幼儿(备注:需勾选多胞胎并同意多胞胎承诺书),同意捆绑为一个报名编码参加摇号,一旦抽中,视为同园录取。
5. 目前仍处于疫情期间,复审确认时请做好防护措施:务必出示八闽健康码,扫码入园,全程佩戴口罩,配合工作人员做好体温检测,保持一米以上的社交距离。
6. 7月2日-7月5日期间,请密切关注芗城教投APP,跟踪您孩子的网上报名情况,避免错过审核期。
西桥园区、新华西园区、瑞京园区咨询电话:0596-2035591
东铺头园区咨询电话:0596-2308957
监督电话:0596-2032759、0596-2963931。
咨询时间: 6月28日----7月5日(上午8:30--11:30;下午3:00—5:30)
漳州市芗城区实验幼儿园
2021 . 6 . 28
02
芗城区巷口中心幼儿园
招生计划
小班招收60名幼儿,共2个班。
申请登记
1.今年招生实行网上报名,适龄儿童家长可于7月2日~5日扫描“二维码”下载“芗城教投APP”进入“幼儿园报名”窗口进行申请登记。
2.一名适龄儿童只能参加一所公办幼儿园的一次申请报名登记、随机摇号。逾期视为自动放弃报名登记资格。
3.如有特殊情况或无法登录APP者,可于7月5日上午8:30-11:30、下午3:00-5:30携带户口本和身份证原件到我园现场报名,现场报名者需遵循疫情防控相关要求。
4.现场报名地点:漳州市芗城区新行街118号
复审确认
公示后无异议的儿童家长需于7月28日9:00-11:00携带户口本和身份证原件到幼儿园进行预报名,报名后公示入园儿童名单。
注意事项
1.有意向参加摇号现场观摩的家长可以于7月19日上午8:30到我园领取摇号现场观摩家长代表邀请函,数量有限,先到先得!
2.符合条件的双(多)胞胎子女报名时如有双(多)胞胎报名,需要选中【我同意并在线签订《多胞胎报名承诺书》】同意并签订《多胞胎报名承诺书》。
3.2021年7月2日之前为报名系统测试阶段,在测试期间进入系统报名是无效的,请在7月2日-5日规定时间内报名登记。
咨询电话:
0596-2652353、0596-2652357
咨询时间:
6月28日-7月1日工作日可咨询
上午8:30---11:00、下午15:00--17:00
监督举报电话:
0596-2032759、0596-2963931
03
芗城区东铺头中心幼儿园
一、招生对象
小班(三个班)招收90名幼儿。
2017年9月1日至2018年8月31日
三、申请登记
1.今年幼儿园招生实行网上报名,适龄儿童家长可下载“芗城教投APP”进入“幼儿园报名”窗口进行申请登记。报名时间段为:
★7月2日8:00正式报名开始
★7月5日18:00正式报名截止
2.一名适龄儿童只能参加一所公办幼儿园的一次申请报名登记、随机摇号。逾期视为自动放弃报名登记资格。
3.如有特殊情况或无法登录APP者,可于7月5日上午8:30-11:30、下午3:00-5:30携带户口本和身份证原件到我园现场报名,现场报名者需遵循疫情防控相关要求。
现场报名地点:漳州市芗城区华侨新村1号东铺头中心幼儿园
四、资格审查
本园会对家长提供的户籍材料原件严格认真审核,报名信息可能有误或资料不齐全的被退回情况,可在7月6日前进行修改后重新提交。
六、复审确认
公示后无异议的儿童家长需于7月28日上午9:00-11:00携带户口本和身份证原件到我园复审确认并进行预报名,预报名后将公示预录取名单,体检合格以后方可正式录取。(预报名时会通知体检时间)
七、摇号观摩
有意向参加摇号现场观摩的家长可于7月19日上午8:30到我园领取摇号现场观摩家长代表邀请函,数量有限,先到先得!领取邀请函的家长代表可以参加7月20日在闽南师范大学附属小学报告厅的现场摇号见证。2021年7月 20日抽号结果将在东铺头中心幼儿园门口醒目处公示,公示时间:2021年7月20日-2021年7月27日,为期一周。
八、咨询方式
咨询电话:0596-6066659、0596-6066695
咨询时间:6月28日-7月28日工作日可咨询(上午8:30-11:00,下午15:00——17:00)
监督举报电话:0596-2032759、0596-2963931
04
芗城区通北中心幼儿园
这所幼儿园今年新增的,大、中、小班各招90人,2021年12月正式开园。


图为通北中心幼儿园,位于芗城区腾飞路418号,芝山公园附近。
05
芗城区南坑第二幼儿园
招生计划
2021年秋季我园面向芗城区户籍招生,具体招生计划数如下:
小班招收90名幼儿
中班招收20名幼儿
大班招收20名幼儿
申请登记
1.今年芗城公办幼儿园招生实行网上报名,适龄儿童家长可于7月2日~5日扫描下方的“二维码”下载“芗城教投APP”进入“幼儿园报名”窗口进行申请登记。(具体报名流程可扫招生公告及报名教程二维码了解)
2.一名适龄儿童只能参加一所公办幼儿园的一次申请报名登记、随机摇号逾期视为自动放弃报名登记资格。
3.如有特殊情况或无法登录APP者,可于7月5日上午8:30-11:30、下午3:00-5:30携带户口本和身份证原件到本园现场报名,现场报名者需遵循疫情防控相关要求。
审核资格
本园对家长提供的户籍材料严格认真审核,报名信息可能有误或资料不齐全的被退回情况,可在7月6日前进行修改后重新提交。我园于7月8日将核实后的报名登记花名册及电子文档报送芗城区教育局汇总、芗城区公安分局进行筛查,如有多次重复报名多所幼儿园或户籍、房产信息不符者将取消其摇号资格。本园在7月12日将符合摇号资格儿童名单对外公示7天(区配套幼儿园还需公示户籍在小区内且实际居住的适龄儿童名单)。
注意事项
1.报名登记前请慎重考虑,报名登记后不允许撤销、更改。
2.一名适龄幼儿只允许参加一所公办幼儿园的报名登记,否则将取消抽号资格。
3.有意向参加摇号现场观摩的家长可凭身份证于7月19日上午8:30到本园领取摇号现场观摩家长代表邀请函,数量有限,先到先得。
4.符合条件的双(多)胞胎子女报名时共用一个报名编号,并注明双(多)胞胎信息,一旦抽中,视为同园录取。
招生时间
1.网上报名时间:
2021年7月2日一7月5日
2.现场报名时间:2021年7月5日(上午8:30~11:30,下午3:00~5:30)
咨询时间及电话
咨询电话:0596-2096787
咨询时间:7月1日-7月6日
(上午8:30-11:00,下午15:00-17:00)
监督举报电话:0596-2032759、
0596-2963931
咨询处:漳州市芗城区夏商新境界南坑第二幼儿园。
06
闽南师范大学附属幼儿园
招生规模
小班40名
申请登记
01
今年芗城公办幼儿园招生实行网上报名,适龄儿童家长可于7月2日~5日扫描下方的“二维码”下载“芗城教投APP”进入“幼儿园报名”窗口进行申请登记(请务必在规定时间内报名!提前报名的数据将于7月 1日被清空!)
02
一名适龄儿童只能参加一所公办幼儿园的一次申请报名登记、随机摇号。逾期视为自动放弃报名登记资格。
03
如有特殊情况或无法登录APP者,可于7月5日上午8:30-11:30、下午15:00-17:30携带户口本和身份证原件至闽南师范大学国际学术交流中心一楼(东大门诚东酒楼入口进入)进行现场报名,现场报名者需遵循疫情防控相关要求,佩戴口罩,测试体温,自觉出示健康码。
资格审核
01
我园将对家长提供的户籍材料严格认真审核,若出现因报名信息有误或资料不齐全而被退回的情况,请家长自行于7月6日前进行修改后重新提交。7月8日我园将核实后的报名登记花名册及电子文档报送芗城区教育局汇总、芗城区公安分局进行筛查,如有多次重复报名多所幼儿园或户籍、房产信息不符者将取消其摇号资格。
02
符合摇号资格的幼儿名单将在闽南师范大学国际学术交流中心一楼(东大门诚东酒楼入口处)进行公示。公示时间:7月12日-7月19日。
资格审核
01
若申请登记审核确认后的适龄儿童人数未超过招生计划数,则全部录取;若超过招生计划数,市区公办幼儿园统一于7月20日上午,在闽南师范大学附属小学报告厅电脑摇号,并邀请公证处、新闻媒体等有关单位和家长代表现场监督见证,现场电脑摇号结果名单随即公示,同期公示于闽南师范大学国际学术交流中心一楼(东大门诚东酒楼入口处),如信息不实则取消录取资格,招生名额不再增补。
02
有意向参加摇号现场观摩的家长可凭报名系统中“报名通过”的页面、幼儿户口本及本人身份证,于7月19日上午8:30到闽南师范大学国际学术交流中心(东大门诚东酒楼入口处)领取摇号现场观摩家长代表邀请函,数量有限,先到先得。
资格审核
1.请于7月2日--5日规定时间内报名登记,顺序不分先后。
2.报名登记前请慎重考虑,报名登记后不允许撤销、更改。
3.一名适龄儿童只能参加一所公办幼儿园的报名登记,如有多次重复报名多所幼儿园或户籍、房产信息不符者将取消其抽号资格。
4.符合条件的双(多)胞胎子女共用一个报名编号,并注明双(多)胞胎信息,一旦抽中,视为同园录取。
咨询电话:13365926086
咨询时间:7月1日-7月6日 (上午8:30-11:00,下午15:00-17:00)
监督举报电话:0596-2032759、0596-2963931。
闽南师范大学附属实验幼儿园
2021年6月28日
今年芗城市区公办幼儿园都实行网络报名
具体操作如下
2021年芗城区公办园网上报名
系统填报流程说明
一、下载及安装应用
1.安卓手机:
①应用宝下载安装【芗城教投】APP。



②或微信扫描以下二维码直接下载安装【芗城教投】APP。

2.苹果手机:
①苹果应用商城 搜索【芗城教投】APP。



②或扫描以下二维码下载安装【芗城教投】APP。

二、账号注册登录
1.点击应用图标登录。

2.输入正确的手机号和验证码登录。

三、幼儿园报名操作流程
1.报名入口:点击【首页】—【幼儿园报名】。

2.点击右上角【添加】图标,进入添加页面。

3.进入【基本资料】填写相关信息。
如下图范例:




4.点击【新增监护人】进行添加,可同时添加多个监护人。

5.如有双(多)胞胎报名,需要选中【我同意并在线签订《多胞胎报名承诺书》】同意并签订《多胞胎报名承诺书》。

点击【多胞胎报名承诺书】,可查看详细。

6.各信息均填写完成后,点击【提交】,提示提交成功,完成报名资料填写等待审核。

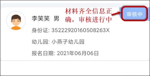
7.已成功提交报名信息后,回到【幼儿园报名】首页,48小时后可开始查看当前已提交的报名信息,会有以下四种情况:
①信息框右上角显示当前【审核中】状态,报名信息待幼儿园与教育部门审核,审核中的数据不能进行修改。

②信息框右上角显示当前【通过】状态,报名信息已审核完毕,待摇号,通过后的数据不能进行修改。

③信息框右上角显示当前【退回】状态,报名信息可能有误或资料不齐全,被退回的报名信息可在7月6日前进行修改后重新提交。

④信息框右上角显示当前【禁止】状态,报名信息存在不符合条件,将不能重新提交。

8.幼儿园三审通过后,提交教育部门审核,全部审核通过后将组织进行摇号,摇中后家长可收到录取成功短信提醒。
本文为澎湃号作者或机构在澎湃新闻上传并发布,仅代表该作者或机构观点,不代表澎湃新闻的观点或立场,澎湃新闻仅提供信息发布平台。申请澎湃号请用电脑访问http://renzheng.thepaper.cn。





- 报料热线: 021-962866
- 报料邮箱: news@thepaper.cn
互联网新闻信息服务许可证:31120170006
增值电信业务经营许可证:沪B2-2017116
© 2014-2026 上海东方报业有限公司




