- +1
事关中小学招生入学!阜阳市教育局刚刚发布!
刚刚
阜阳市教育局发布
关于做好全市2021年
义务教育招生入学工作的通知
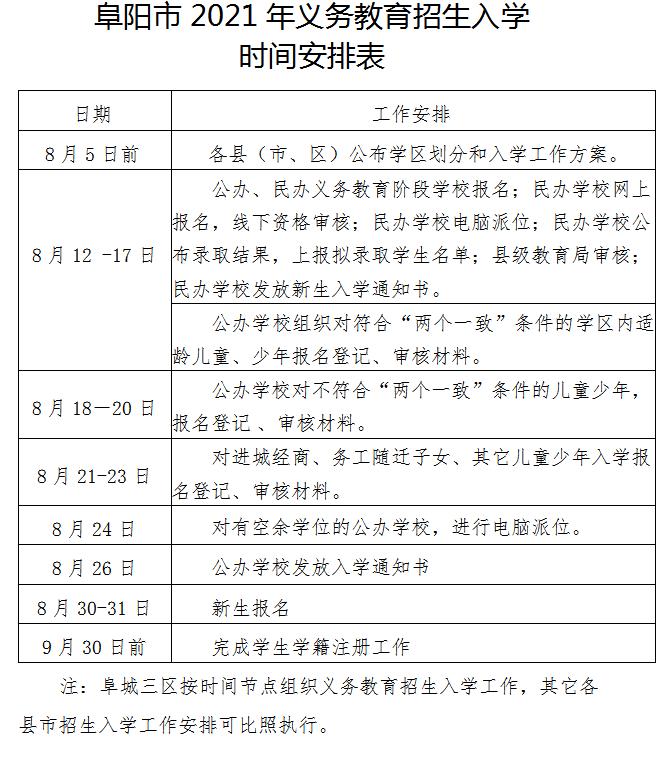
时间安排表↓

工作原则(一)坚持属地管理原则。
各县(市、区)政府作为发展和管理义务教育的责任主体,承担辖区义务教育学校招生入学管理责任。各地教育行政部门要统筹公办、民办义务教育阶段学校招生入学工作,认真制定2021年义务教育招生入学工作方案,严格规范招生方式管理,及时向社会公布学区划分、入学条件、报名时间、报名方式、咨询、投诉电话等信息,妥善处理义务教育招生热点难点问题。高校附属及市直属义务教育阶段学校纳入属地教育行政部门招生入学工作统一管理。
(二)坚持“免试、就近、划片”原则。
各县(市、区)教育行政部门要在当地政府的领导下,根据适龄学生人数、学校分布、学校规模、班额规定、交通状况等因素,按照确保公平和免试就近入学的原则,采取单校划片方式,科学合理制定本地公办义务教育学校学区划分方案。学区划分方案须报本级人民政府批准后实施,学区划定后应在一段时间内保持相对稳定,随着城市和学校发展,对于学校学区划分与本校学位供给不匹配的,需按程序进行调整,县级教育行政部门要邀请相关单位和家长代表参与,进行审慎论证,报本级人民政府同意后实施,并积极做好宣传,确保社会稳定。乡镇寄宿制义务教育学校由县(市、区)教育行政部门根据本地实际情况,可在县域内确定招生范围。严格遵守义务教育免试就近入学规定,严禁以各类考试、竞赛、培训成绩或证书证明等作为招生依据,不得以面试、面谈、评测等名义选拔学生。
(三)坚持依法规范原则。
各公办学校要按照县(市、区)教育行政部门划定的学区招收适龄儿童、少年入学,不得违规招收学区外的适龄儿童、少年入学。各地教育行政部门要科学设计招生工作流程,加强对招生工作的全程监管,严格审核新生入学条件,把好新生入籍关。
要认真排查并依法依规严肃查处社会培训机构等以“国学班”“读经班”“私塾”等形式替代义务教育的非法行为。义务教育学校不得以“国际部”“国际课程班”“境外班”“双语班”等名义招生。起始年级全面落实均衡分班要求,不得通过考试分班,不得设立或变相设立重点班和非重点班;非起始年级不得以升学为目的重新组设加强班、尖子班、升学班等。
按课程标准严格执行零起点教学要求,小学一年级设置过渡性活动课程,注重做好幼小衔接。严禁任何单位或个人以任何形式宣传中考成绩排名、“中考状元”和升学率。
报名条件
原则上小学入学年龄为截至2021年8月31日年满6周岁,在学校有学位的情况下,可以适当放宽,但必须是截至2021年12月31日年满6周岁的儿童。
对于放宽年龄入学,学校必须公开规范办理。各地各校要做好引导工作,不鼓励不足龄儿童入学,不得超班额放宽年龄招收不足龄学生。不足龄学生入学后,原则上不得转学。
招生办法
(一)公办学校
公办学校按照“线上线下同步报名、线上登记校验、线下审核”要求,实行网上报名登记。若公办学校有空余新生学额的,要采取电脑摇号的方式确定。一律通过属地教育行政部门统一或认定的系统实施电脑摇号,邀请纪检监察机关现场监督或公证部门现场公证,学校不得自行选择性录取。小学和初中报名登记依据材料主要包括父母或其他法定监护人的户口簿、房产证等。
1. 本市居民子女入学
义务教育招生入学实行单校划片、“两个一致”(适龄儿童、少年户籍与其父母或其他法定监护人户籍一致并单独立户;适龄儿童、少年户籍地址与其父母或其他法定监护人的房产证地址一致)的招生入学办法。符合条件的适龄儿童少年,到户籍地所在学区学校入学。
作为入学房产其用途(性质)须为住宅用房,非住宅房(如商业用房、工业用房、办公用房、阁楼、地下室、车库等)不能作为本学区入学依据。
适龄儿童、少年父母(其他法定监护人)与他人的共有房产不作为义务教育阶段适龄儿童、少年划片入学的依据;空挂户不作为学区入学的依据,适龄儿童、少年的户籍挂靠在某一亲友处(非适龄儿童、少年的直接监护人),适龄儿童、少年父母或其他法定监护人户籍挂靠在某亲友处,但在城区无房产且不在城区实际居住和工作,应回父母实际居住地或工作地接受义务教育。
适龄儿童、少年的父母(或其他法定监护人)有两套或两套以上固定房产,按实际长期居住的固定房产确定学区;同时有自有房产和租赁住房,以自有房产确定学区。
因特殊情况造成城区户籍与实际居住地不一致的,凭相关证明材料,确定其入学学区:
(1)适龄儿童、少年父母中一方户口不在本市区,另一方在本市区工作,其户口随另一方在本市区生活并实际居住的,以实际居住地(房产证地址)确定其入学学区;
(2)房屋拆迁户。因旧城改造、拆迁过渡等原因造成人户分离的,拆迁户需提供拆迁协议书和原房产证等证明材料,拆迁后重新购房的,以新购房产确定其入学学区;拆迁未购房的无房户,凭拆迁协议,原则上按其原居住地(原房产证地址)所在地确定其入学学区;拆迁异地安置的,以安置地确定其入学学区;
(3)随父母户口在其祖父母或外祖父母处落户的适龄儿童、少年入学。其父母双方均未购房,户口从未迁移过,且实际常住,第三代适龄儿童、少年可依其祖父母或外祖父母的户籍、房产证地址确定其入学学区;
(4)全家已实际入住,非因本人原因未办理房产证、未迁移户口的,凭购房合同和发票、水、电、气、物业管理费发票等凭据,经调查核实后,在实际居住地确定其入学学区;
(5)因故未能取得房产证的城市低保家庭子女,需提供相关证明材料,经调查核实后,在实际居住地确定其入学学区;
(6)父母离异的适龄儿童、少年户口与人民法院或者民政部门认可的抚养人(与其共同生活的父或母一方)在本行政区内房产所在地并实际居住,在实际居住地确定其入学学区;
(7)自建房。适龄儿童、少年及其父母双方或一方的户籍与自建房住址相一致,且能提供房产信息证明(房产证、建筑许可证、宅基地使用证之一)及乡、村两级证明材料的,可依据自建房确定其入学学区。若适龄儿童、少年及其父母双方或一方的户籍与自建房住址不一致,但能提供无房证明及乡、村两级证明材料的,经调查核实、公示无异议后,在实际居住地确定其入学学区;
(8)其他特殊情况造成城区户籍与实际居住地不一致的,由县(市、区)人民政府及教育行政部门依据政策规定,结合具体情况,确定其入学学区。
2.随迁子女入学
全面建立以居住证为主要依据的随迁子女入学政策,凡持有我市居住证人员的适龄子女可以在居住地接受义务教育。坚持以公办义务教育学校为主安排随迁子女就学,进城经商、务工人员随迁子女入学需要提供居住证、户籍证明、经商证明或务工证明、外出就读证明,向居住地所在学区的学校提出就读申请,学校因学位限制无法接收的,由各县(市、区)教育行政部门统筹安排到相对就近的公办学校就读。对于公办学校学位不足的,可以通过政府购买服务方式安排在民办学校就读。
3.残疾儿童、少年入学
公办学校要按照县(市、区)确定的学区范围,依法保障能够接受普通教育的适龄残疾儿童、少年就近就便随班就读。任何学校或个人不得以任何理由拒绝接收符合随班就读条件的适龄残疾儿童、少年入学。不能随班就读的安排到特殊教育学校就读。“一人一案”落实好残疾儿童、少年接受义务教育。扎实开展送教上门工作,为重度残疾学生提供规范、有效的送教服务,并为其建立学籍,切实保障残疾儿童、少年平等接受义务教育的权利。各县(市、区)教育行政部门要会同卫生健康部门、民政部门、残联及有关中小学校组成残疾人教育专家委员会,对不能到校就读的适龄残疾儿童入学安置进行评估,并建立评估档案,做到一个不漏。
4.其他儿童、少年入学
(1)现役军人或公派出国人员的适龄儿童、少年随祖父母、外祖父母在本行政区内房产所在地实际居住,可在祖父母、外祖父母在本行政区内房产所在地的学区学校入学;
(2)政府引进的特殊人才的子女入学,按照有关文件规定,可在实际居住地的学区学校入学;
(3)国家综合性消防救援队伍人员、公安烈士、公安英模和因公牺牲、一级至四级因公伤残公安民警子女入学按照《安徽省应急管理厅 安徽省教育厅关于切实做好国家综合性消防救援队伍人员及其子女教育优待工作的通知》(皖应急〔2019〕61号)《安徽省公安厅 安徽省教育厅转发公安部 教育部关于进一步加强和改进公安英烈和因公牺牲伤残公安民警子女教育优待工作的通知》(皖公政治〔2018〕347号)规定执行。
(二)民办学校
民办义务教育学校招生范围按照上级文件要求执行。报名人数超过招生计划的,一律通过审批地教育行政部门统一或认定的系统实施电脑摇号,邀请纪检监察机关现场监督或公证部门现场公证,学校不得自行选择性录取。未被民办义务教育学校录取的,由县(市、区)教育行政部门安排在原学区公办义务教育学校就读。民办一贯制学校七年级招生可根据家长意愿,采取直升的方式确认录取,直升人数未达到或超过招生计划的,一律按上述民办义务教育学校招生要求执行。
民办学校招生期间,各县(市、区)教育行政部门要派驻观察员,规范学校招生工作,市教育行政部门将适时组成督导小组对全市民办学校招生情况进行巡察。
工作要求
(一)加强统筹管理。各县(市、区)教育行政部门要在当地政府的领导下,要认真制定本辖区义务教育招生入学工作具体方案,严格规范招生管理,主动发现并化解热点问题,确保招生入学工作公开、公平、公正和规范有序。小学、初中起始年级学生数分别不超过45人、50人,坚决防止产生新的大班额。严格控制存在大班额、大校额学校的招生计划,凡存在大班额的,必须通过增加班级和教师等措施,合理分流学生。要积极适应新型城镇化、三孩政策和实现教育现代化、实施乡村振兴战略发展需要,统筹推进县域内城乡义务教育一体化改革发展,合理规划布局中小学校,加快学校建设,保障足够学位供给。
(二)强化权利和义务。各地要贯彻落实《阜阳市人民政府办公室关于进一步加强控辍保学提高义务教育巩固水平的通知》(阜政办秘〔2018〕201号)精神,加强对控辍保学重点群体的监控。适龄儿童、少年未按《义务教育法》相关规定入学接受义务教育的,学校及教育行政部门要落实失学辍学学生劝返、登记和书面向当地政府报告责任。对于因身体健康等原因确需延缓入学的,父母或其他法定监护人应向县级教育行政部门提出申请,获批准后方可延缓入学。父母或者其他法定监护人无正当理由未送适龄儿童、少年入学接受义务教育或造成辍学,情节严重或构成犯罪的,依法追究法律责任。要加大义务教育“权利和义务统一”的宣传力度,引导义务教育适龄儿童、少年家长依法送其子女按时入学,接受并完成义务教育。
(三)加强政策宣传。义务教育招生入学是一项法规性严、政策性强、管理要求高的重大民生工作,社会高度关注。各地各校要通过公告、宣传单、媒体、网络等多种方式加强对义务教育免试就近入学政策的解读和宣传,引导学生就近入学。要及时向社会公布学区划分、入学条件、报名时间、报名方式、招生入学咨询及投诉电话等相关信息,让家长和社会充分了解招生政策和入学程序,接受社会监督,努力营造义务教育招生入学工作的良好社会环境和舆论氛围。
(四)严格监督问责。教育行政部门和各学校要完善招生管理办法,健全违规招生查处和责任追究机制,畅通举报和申诉受理渠道,及时制止和纠正违规行为,并视情节轻重给予相应处罚。市教育局将紧盯招生重要时段和环节,通过社会监督、舆论监督和暗访等方式加强监管,对违规招生行为,坚持零容忍,发现一起,核实一起,查处一起,通报一起,绝不姑息。对于违规招生入学引发较大社会影响的进行问责,严肃追究相关责任人的责任。对于违规招生的民办学校,给予不低于招生计划10%的比例减少下一年度招生计划、暂停招生或年检不合格等处罚。对于违规的校外培训机构,视情节轻重,给予责令整改、追究相关责任人责任、吊销相关证照等处罚,并纳入管理信息系统黑名单,计入年检考核内容。将规范招生情况纳入2021年市政府对县(市、区)政府(管委会)目标管理绩效考核(教育发展)内容。
(五)严格防疫要求。各县(市、区)教育行政部门和学校要严格落实国家、省、市疫情防控要求,提前公布线下报名登记、审核的时间、地点和有关要求,按照分时错峰原则做好招生咨询、报名登记、材料审核、入学报到、民办学校摇号录取等工作。要认真制定招生疫情防控预案和应急处置方案,防控预案和处置方案按规定报属地疫情防控指挥部备案,并严格落实各项防疫要求。
重要信息
原标题:《事关中小学招生入学!阜阳市教育局刚刚发布!》
本文为澎湃号作者或机构在澎湃新闻上传并发布,仅代表该作者或机构观点,不代表澎湃新闻的观点或立场,澎湃新闻仅提供信息发布平台。申请澎湃号请用电脑访问http://renzheng.thepaper.cn。





- 报料热线: 021-962866
- 报料邮箱: news@thepaper.cn
互联网新闻信息服务许可证:31120170006
增值电信业务经营许可证:沪B2-2017116
© 2014-2026 上海东方报业有限公司




