- +1
Science:破解“脸盲”奥秘,发现一类专门识别熟悉面孔的脑细胞
原创 生物世界 生物世界 收录于话题#科学新知119个
撰文 | nagashi编辑 | 王聪
排版 | 水成文
不知你是否遇到过这样的场景,当你走在街上,迎面走来一个面容十分熟悉的人,直到你们擦肩而过,你才想起TA原来是你以前的同学,或者某个曾经认识的人,因而不仅懊恼刚才没有好好打个招呼。当然,对于脸盲的人来说,并没有这种烦恼。
但人类似乎具有特殊的面部识别记忆,即使有时候你连TA的名字都忘记了,却还记得那张熟悉的脸庞。遗憾的是,一直以来,科学家也没有发现与面孔记忆相关的脑区或神经细胞。
2021年7月1日,美国洛克菲勒大学的研究人员在 Science 期刊发表了题为:A fast link between face perception and memory in the temporal pole 的研究论文。
这项新研究揭示了人类的面孔识别机制:大脑颞极区中存在一类神经元,它们可以将面孔感知与长期记忆联系起来。
这不仅首次解释了我们的大脑是如何记忆我们所熟悉之人的面容的,还对患有面孔失认症或脸盲症的人产生积极的临床意义!
长期以来,科学家一直在寻找一种脑细胞,这种脑细胞可以解释当我们看到非常熟悉的面孔,比如我们的祖母,就能马上认出来。因此,这种假定存在的脑细胞也被戏称为“祖母神经元”。实际上,“祖母神经元”的概念最早出现在上世纪60年代,科学家认为它能够自己编码一个特定的、复杂的概念,并且与人脸一一对应。例如,一个神经元用于记忆祖母,而另一个神经元用于记忆母亲。
此后,科学家们发现了大量专门处理面部信息的感觉神经元,以及大量专门存储个人接触数据的记忆细胞。然而,“祖母神经元”——这类能够将视觉与记忆联系起来的特殊细胞——一直未被人发现。
本研究的通讯作者、洛克菲勒大学神经科学与行为学教授Winrich Freiwald笑称:“我们有时甚至认为‘祖母神经元’这种假设是不可能存在的。我刚进入神经科学领域时,如果你想嘲笑某人的观点,就直接嘲讽它为‘只是另一个祖母神经元’。”
但如今他们的研究却证实了“祖母神经元”的确是存在的。他表示:“现在,在大脑中一个不为人知的、未被充分研究过的角落里,我们发现了最接近‘祖母神经元’的东西——一类能够将面孔感知与记忆联系起来的神经细胞。”
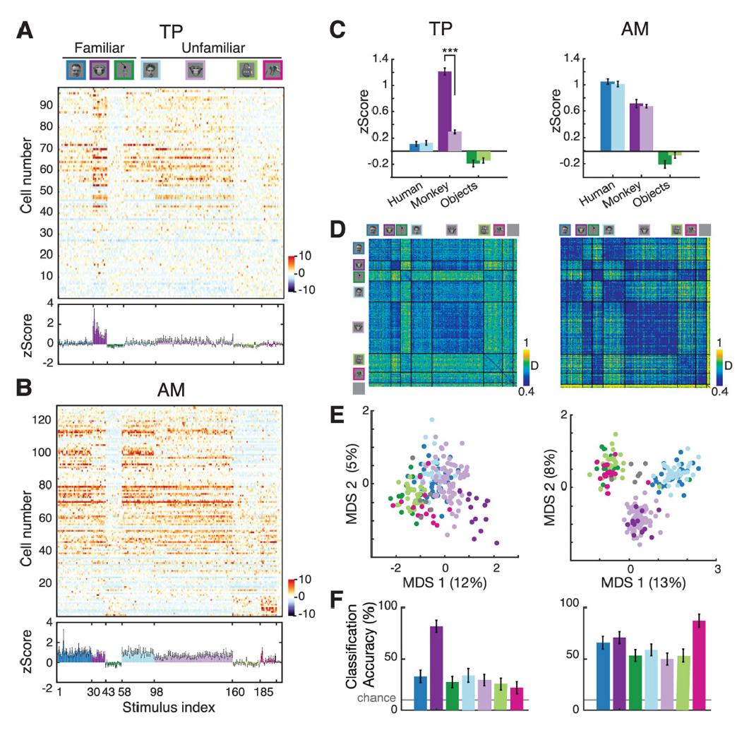
大脑颞极的一个区域(红-黄)专门用于识别熟悉的面孔研究团队发现,大脑的颞极区(TP)有一小块区域可能与面部识别有关。研究团队在恒河猴中做了以下试验:当恒河猴看到熟悉的面孔(他们亲眼看到)和不熟悉的面孔(他们只是在屏幕上虚拟地看到)的图像时,研究人员使用功能性磁共振成像放大了两只恒河猴的大脑颞极区,并记录下TP神经元的电信号。
大脑颞极区的神经细胞会对熟悉的面孔做出反应研究小组发现,TP区域的神经元具有高度选择性,在恒河猴中具体表现为:在看到图像后,TP神经元能够迅速区分已知和未知的面孔,对熟悉的面孔的反应比不熟悉的面孔更强烈。将具体数据进行量化比对后,研究人员发现,TP神经元对熟悉面孔的反应是不熟悉面孔的三倍!尽管实验对象实际上在屏幕上多次看到不熟悉的面孔。
TP神经元对熟悉的面孔有反应,但对其他熟悉的刺激没有反应本研究的第一作者 Sofia Landi 博士说道:“这可能表明了面对面了解某人的重要性。如今,人们的生活逐渐网络虚拟化,因此有必要指出的是,我们在屏幕上看到的面孔引起的神经活动强度可能远不如当面看见。”
不仅如此,这项研究还揭示了人的大脑中的确存在一种“混合脑细胞”,这种脑细胞既具有感觉细胞的功能,对视觉刺激有可靠和快速的反应,也能像记忆细胞一样,只对大脑以前见过的刺激作出反应。
TP神经元编码身份信息,模拟面部识别的心理物理学当然,严格来说,TP神经元与“祖母神经元”最初的定义还是略有不同。其中,最明显的差异是,TP神经元不是一个细胞编码一个熟悉的面孔,它们更像是作为一个集体似乎来协同工作。
更重要的是,TP区域位于面部识别的核心,这一发现意味着研究人员可以很快开始研究这些细胞是如何编码熟悉的面孔的。在未来,这些发现也可能对患有面孔失认症或脸盲症的人有临床意义,这种情况影响了约1%的人口。
脸盲症患者常常会感到沮丧和无力,因为在最糟糕的情况下,他们甚至认不出自己的亲人。现在,我们可以开始探索大脑识别面孔的具体机制,这些发现有朝一日将帮助我们开发出帮助他们的治疗策略。
论文链接:
https://science.sciencemag.org/content/early/2021/06/30/science.abi6671
本文为澎湃号作者或机构在澎湃新闻上传并发布,仅代表该作者或机构观点,不代表澎湃新闻的观点或立场,澎湃新闻仅提供信息发布平台。申请澎湃号请用电脑访问http://renzheng.thepaper.cn。





- 报料热线: 021-962866
- 报料邮箱: news@thepaper.cn
互联网新闻信息服务许可证:31120170006
增值电信业务经营许可证:沪B2-2017116
© 2014-2026 上海东方报业有限公司




