- +1
长三角交通大动作!上海、南京、杭州、合肥、宁波蓄势起飞
导读
日前,为贯彻落实《长江三角洲区域一体化发展规划纲要》战略部署,共建轨道上的长三角,推动构建功能定位精准、规划布局合理、网络层次清晰、衔接一体高效的现代轨道交通系统,支撑区域一体化发展,国家发展改革委印发《长江三角洲地区多层次轨道交通规划》(以下简称《规划》)。
《规划》提出,到2025年基本建成轨道上的长三角,轨道交通总里程达到2.2万公里以上,新增里程超过8000公里,高速铁路通达地级以上城市,铁路联通全部城区常住人口20万以上的城市,轨道交通运输服务覆盖80%的城区常住人口5万以上的城镇。
到2035年,建成高质量现代化轨道上的长三角,实现干线铁路、城际铁路、市域(郊)铁路、城市轨道交通设施布局一张网、枢纽衔接零换乘、运营服务品质优,长三角成为轨道交通网络化、一体化、智能化、绿色化发展的样板区,轨道交通全面引领推动区域一体化发展。

长江三角洲地区多层次轨道交通规划
改革开放以来特别是党的十八大以来,长三角地区轨道交通发展迈入了更高质量、更高水平、更高层次的新阶段,畅通城市、沟通城际、联通区域、辐射全国的轨道交通网络加快构建,轨道交通与民航、公路、水路衔接更加紧密,枢纽辐射功能进一步强化,轨道交通服务供给能力和水平全面提升,为支撑区域一体化发展发挥了重要作用。同时,也面临功能分工不尽合理、网络布局有待完善、规模结构尚需优化、一体衔接亟待提升、改革创新仍需强化等挑战。为贯彻落实《长江三角洲区域一体化发展规划纲要》战略部署,共建轨道上的长三角,推动交通运输更高质量一体化发展,编制本规划。规划期至 2025 年,展望到 2035 年。
一、总体思路
(一)指导思想。
以习近平新时代中国特色社会主义思想为指导,全面贯彻党的十九大和十九届二中、三中、四中、五中全会精神,坚持稳中求进工作总基调,立足新发展阶段,贯彻新发展理念,构建新发展格局,以推动高质量发展为主题,以深化供给侧结构性改革为主线,以改革创新为根本动力,以满足人民日益增长的美好生活需要为根本目的,紧扣一体化和高质量两个关键词,加快构建功能定位精准、规划布局合理、网络层次清晰、衔接一体高效的现代轨道交通系统,大幅提高路网覆盖广度、深度及轨道交通一体化、网络化水平,全面提升轨道交通运输服务品质,高起点高标准高水平打造轨道上的长三角,推动构建现代化综合交通运输体系,为推动区域一体化发展提供坚强支撑。
(二)基本原则。
一体衔接,互联互通。加强干线铁路、城际铁路、市域(郊) 铁路、城市轨道交通网络设施一体融合、资源共享,衔接协调系统制式、技术标准、标识信息、政策法规,推动运营组织和运输服务贯通融合,发挥网络整体效率效益。
科学布局,支撑引领。紧密衔接国土空间等规划,加强“一张图”管理,突出“轨道上”核心本质,统筹协调不同轨道系统规划布局,精准功能定位与分工,匹配供给与需求,合理确定服务区间、设施规模和建设时序,强化轨道交通对区域一体化发展的支撑引领。
绿色智能,便捷高效。坚持服务本质,发挥轨道交通安全可靠、集约高效、绿色低碳和骨干运输优势,加强轨道交通与其他运输方式有效衔接、便捷换乘,强化现代信息技术应用,优化运输组织协同,发展一体化、便捷化、多样化、智能化运输服务。
改革创新,合作共赢。加快建立适应轨道交通一体化发展的体制机制,公平放开市场准入,鼓励地方政府与铁路企业、城市轨道交通建设运营企业等市场主体加强合作,推动规划管理、投资建设、运营组织、综合开发等方面改革创新。
二、发展目标
到 2025 年,基本建成轨道上的长三角,形成干线铁路、城际铁路、市域(郊)铁路、城市轨道交通多层次、优衔接、高品质的轨道交通系统,长三角地区成为多层次轨道交通深度融合发展示范引领区,有效支撑基础设施互联互通和区域一体化发展。轨道交通总里程达到 2.2 万公里以上,新增里程超过 8000 公里,高速铁路通达地级以上城市,铁路联通全部城区常住人口 20 万以上的城市,轨道交通运输服务覆盖 80%的城区常住人口 5 万以上的城镇。
——干线铁路营业里程约 1.7 万公里,其中高速铁路约 8000 公里,骨干通道能力全面提升,对外构成以上海、南京、杭州、合肥、宁波为枢纽节点,以“三纵三横”干线通道为主骨架,面向北、西、西南 3 个方向的放射状铁路网络,形成长三角与相邻城市群及省会城市 3 小时区际交通圈。
——城际铁路营业里程约 1500 公里,长三角地区相邻大城市间及上海、南京、杭州、合肥、宁波与周边城市形成 1—1.5 小时城际交通圈。
——市域(郊)铁路营业里程约 1000 公里,上海大都市圈以及南京、杭州、合肥、宁波都市圈形成 0.5—1 小时通勤交通圈。
——城市轨道交通营业里程约 3000 公里,上海、南京、杭州、合肥、宁波等城市轨道交通成网运行,一批城市建成城市轨道交 通主骨架,城市轨道交通占公共交通出行比例不断提高。
——建成一批多种轨道交通一体衔接、高效换乘的综合交通枢纽,部分枢纽实现多种轨道交通方式贯通运营,新建枢纽基本实现同台或立体换乘,不同轨道交通系统最长换乘时间不超过 5 分钟,轨道交通站场与大型机场、公路客运站实现同站布局或快速直达,城市内重要枢纽间基本实现半小时通达。
——轨道交通市场化投融资改革迈上新台阶,不同轨道交通建设标准、规范、政策等顺畅衔接,一体化运营管理机制取得重大突破,轨道交通可持续发展能力和运输服务品质明显提高。
到 2035 年,建成高质量现代化轨道上的长三角,实现干线铁路、城际铁路、市域(郊)铁路、城市轨道交通设施布局一张网、枢纽衔接零换乘、运营服务品质优,长三角成为轨道交通网络化、一体化、智能化、绿色化发展的样板区,轨道交通全面引领推动区域一体化发展。
三、构建多层次网络布局
把握多层次运输需求,统筹干线铁路、城际铁路、市域(郊) 铁路、城市轨道交通规划布局和一体衔接,打造四网融合、覆盖充分、内畅外通的轨道交通网络。其中,干线铁路网依托国家铁路,主要服务中长途客货运输,兼顾城际功能;城际铁路网,主要服务区域节点城市之间及节点城市与邻近城市间的城际客流;市域(郊)铁路网,主要服务城市中心城区和周边城镇组团之间通勤客流;城市轨道交通网,主要服务城市中心城区通勤客流。
(一)干线铁路网。
以强化战略支撑为重点,坚持高速与普速并重、新建与改造同步,加快贯通骨干通道,持续优化基础网络,构建“三纵三横”、多点放射的区域干线铁路网络,加强长三角与全国铁路网的衔接联通,进一步增强长三角区域辐射、带动、引领能力。
构建多向通达高速铁路通道。面向北、西、西南三个方向, 以国家“八纵八横”高铁通道中的沿海、京沪、京港(台)三个纵向通道,以及陆桥、沿江、沪昆三个横向通道为主骨架,加密客流旺盛、发展急需、财力支撑地区的路网,补强繁忙干线路段, 对内紧密串联重要都市圈和节点城市,对外快速通达重点城市群
和省会城市。北向以沿海、京沪、京港(台)3 条高铁主通道为依托,加快贯通上海至南通铁路太仓至四团段等项目,规划建设南通经苏州嘉兴至宁波、南京至滁州至蚌埠、新沂至淮安等项目,多路径高铁直达京津冀、山东半岛等北向地区。西向以沿江、陆桥 2 条高铁主通道为依托,加快建设上海经苏州至湖州等铁路,规划建设沿江高铁上海至南京至合肥至武汉段、上海经乍浦至杭州等项目,实现与中原、关中、长江中游、成渝等西向地区互联互通。西南向以沪昆、沿海、京港(台)3 条高铁主通道为依托, 加快建设南昌至景德镇至黄山、安庆至九江、杭州至绍兴至台州、杭州至温州等铁路,规划建设沿海高铁宁波至温州至福州段等项目,远期布局衢州至黄山、金华至台州等铁路,强化与粤港澳、福建、北部湾、滇中等西南向地区快速联系。
全面拓展提升普速铁路网络。进一步完善普速铁路设施布局, 加快填补路网空白,推进瓶颈路段、卡脖子路段扩能改造,鼓励升级改造既有普速铁路开行动车组,强化集装箱、重载等运输网络,打通以铁路为骨干的多式联运最后一公里,推动普速铁路设施能力和基础服务广泛覆盖。加快建设衢州至宁德、宁波至金华等铁路,规划建设三门峡至亳州至宿州、杭州湾货运铁路等项目。结合运输需求和既有线能力等,研究实施新沂至长兴、南京至芜湖等铁路扩能改造。积极推进铁路专用线建设,推动长江干线和沿海港口铁水联运设施联通,全面实现铁路干线与重要港口、大型工矿企业、物流园区等高效衔接。积极开行开好沿江货运班列, 探索沿江等有条件的主要运输通道推行客货分线及双层集装箱通道建设。
(二)城际铁路网。
以推进互联通达为重点,优化城际铁路规划布局,充分挖潜既有干线铁路城际功能,加快建设沪宁合、沪杭、宁杭、合杭甬等轴带城际铁路及区域连接线,构建轴带通达、节点辐射的城际铁路网络,强化上海、南京、杭州、合肥、宁波等主要节点城市之间及与周边城市的高效联通。
轴带通达。依托轴带建设大能力城际运输通道,串接重要节点城市和沿线城镇。沪宁合轴,依托既有京沪高铁、京沪铁路、合宁铁路、宁启铁路、沪宁城际、在建的南沿江城际及规划建设的沿江高铁、镇江至马鞍山铁路等,规划建设苏州至无锡至常州等城际铁路,远期布局扬州至镇江等城际铁路。沪杭轴,依托既有沪昆铁路、沪杭高铁和在建的上海经苏州至湖州铁路,以及规划建设的上海经乍浦至杭州铁路等,规划建设上海至杭州等城际铁路,远期布局苏州至杭州等城际铁路。宁杭轴,依托既有宁杭高铁、规划建设的宁杭二通道、盐城经泰州无锡常州宜兴至湖州铁路等,远期布局镇江至杭州等城际铁路。合杭甬轴,依托既有商合杭铁路、萧甬线、杭甬高铁和规划建设的杭州至临安至绩溪铁路,加快建设湖州至杭州西至杭黄铁路连接线等项目。
节点辐射。以上海、南京、杭州、合肥、宁波为中心,有序推进城市群、都市圈城际铁路建设,强化中心城市紧密联系,打造 1—1.5 小时城际交通圈。规划建设苏州经淀山湖至上海、合肥至池州、如东经南通苏州至湖州等城际铁路,积极支持客运需求旺盛、经济活跃度高的邻近大城市建设城际铁路,与干线铁路贯通衔接成网,扩大路网覆盖,提高服务品质。
(三)市域(郊)铁路网。
以优化通勤供给为重点,突出市域(郊)铁路对都市圈主要功能区的支撑引导,串联 5 万人及以上的城镇组团和重要工业园区、旅游景点,打造中心城区与周边城镇组团间 0.5—1 小时通勤网,引领上海大都市圈和南京、杭州、合肥、苏锡常、宁波都市圈同城化、一体化发展,促进大中小城市和小城镇布局优化。
优先利用既有资源。全面放开改造既有铁路开行市域(郊) 列车的项目实施条件,推广上海金山、宁波至余姚、诸暨至杭州东等市域(郊)铁路示范经验,鼓励通过优化运输组织、补强既有铁路、改扩建局部线路、改造站房站台、增建复线支线及联络线、增设车站等方式,充分挖掘和释放既有运能,公交化开行市域(郊)列车,提供便民惠民利民的便捷运输服务。
有序推进新线建设。支持重点都市圈规划建设市域(郊)铁路,鼓励市域(郊)铁路与干线铁路、城际铁路、城市轨道交通多线多点换乘,推动具备条件的跨线直通运行。市域(郊)铁路可向具有同城化趋势、通勤需求较高的毗邻城市(镇)适当延伸覆盖。规划建设上海嘉闵线(含北延伸)、上海南汇支线、上海南枫线、金山至平湖、南京市域 18 号线、南京至马鞍山、句容至茅山、杭州至德清、杭州下沙至长安、宁波至象山、温州市域 S3 线一期、台州市域 S2 线调整、合肥新桥机场 S1 线、黄山市域旅游 T1 线一期等项目。支持杭州至海宁铁路延伸至文正街站。远期布局沪崇启、南京至和县二期、南京经乌衣至滁州、扬州经扬泰机场至泰州、徐州至萧县、徐州至贾汪、杭州至诸暨、绍兴至嵊州至新昌、金华至武义至永康至东阳、台州市域 S3 线、湖州至安吉、合肥至巢湖、合肥至庐江、黄山市域旅游 T2 线一期、马鞍山至郑蒲港等项目。
(四)城市轨道交通网。
以强基提质增效为重点,统筹财力支撑和发展需要,因城施策有序推进项目建设。聚焦服务城市中心区,发挥城市轨道交通绿色安全、便捷高效和大能力运输优势,提升运输服务品质和可持续发展能力。完善优化上海、南京、杭州等超大、特大城市轨道交通网络,推进合肥、宁波、苏州等城市轨道交通成网运行,有序推进无锡、常州、徐州等具备条件的城市轨道交通建设,加强城市轨道交通与城市重要交通枢纽高效衔接,强化城市轨道交通在现代大城市公共交通中的骨干作用。
四、打造优衔接枢纽体系
强化枢纽与城市功能布局的协调,完善衔接不同层次轨道交通系统的枢纽功能及规划布局,推动轨道交通枢纽与机场、公路客站等其他交通方式枢纽规划建设、运营服务衔接协调,推进重要枢纽间半个小时互通直达,构建层次清晰、衔接高效的轨道交通枢纽体系,实现不同轨道交通系统功能协同、设施衔接、服务一体、深度融合。
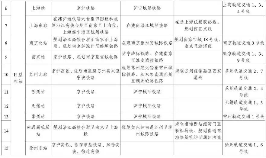
I 型枢纽。以重点大型铁路客站和枢纽机场等城市内外交通汇聚集散的场站为载体,推动干线铁路、城际铁路、市域(郊)铁路、城市轨道交通至少“三网”及多条骨干轨道交通线路高效衔接、便捷换乘,力促枢纽内任意方式间换乘最长行走时间不超过 5 分钟。总结借鉴上海虹桥枢纽经验,打造上海南站、南京南站、杭州东站、合肥南站等枢纽,推进新建枢纽内各种轨道交通统筹布局、协同建设、同步投产、一体服务,近期不具备同步实施条件的应做好规划或工程预留。
II 型枢纽。依托铁路主客站或城际客站等,紧密衔接干线铁路、城际铁路、市域(郊)铁路、城市轨道交通中的“三网”或多条骨干轨道交通线路,力促枢纽内任意方式间换乘最长行走时间不超过 3 分钟。加快建设上海东站、南京北站、杭州西站、新合肥西站、苏州北站、嘉兴南站等枢纽,并为枢纽发展预留空间。优化枢纽内部功能布局和交通流线,有序推进衔接通道换乘改造为立体换乘,积极推动具备条件的轨道交通方式间同站台换乘。
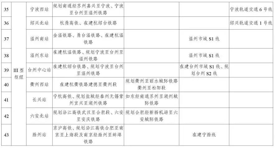
III 型枢纽。以地级市铁路客站和中心城市重要公交场站为重点,高效衔接干线铁路、城际铁路、市域(郊)铁路、城市轨道交通中的“两网”,力促两种方式间行走 2 分钟内可完成换乘。推动南通站、温州南站、六安北站等枢纽建设,探索推进旅客接续换乘比重较高的不同轨道交通方式直通运营,支持不同轨道交通方式在不同层级枢纽上多点衔接换乘。强化枢纽与公交、慢行、停车系统接驳,提高集疏运能力和水平。
五、提升一体化融合水平
以多种轨道交通多网融合带动综合交通一体化发展,依托信息技术革新加速轨道交通智能化升级,构建高水平互联互通基础设施体系,实现轨道交通对区域发展轴带和经济节点的强力锚固, 支撑引领区域经济社会发展。
加强无缝化衔接。强化各种轨道交通系统在规划建设、运营管理、政策支持等方面深度对接、全面衔接,推进设施共建、资源共享。同一通道内做好线路走向、站点覆盖、建设时序、功能分工的协调,共同接入站点上强化线路制式、运力分配、运输组织、服务水平的衔接,拓展提升综合交通枢纽集散和辐射功能, 以轨道交通一体化引领综合交通基础设施互联互通,强化综合交通系统性和协调性。
推进一体化服务。打破地域空间限制、行政区划束缚和行业管理分割,在各种轨道交通设施互联互通的基础上,推动信息互联、票务互认、安检互信、支付互容、管理互通,加快统一标识信息、信息平台、服务标准和评价体系,逐步实现一体运营、一体管理、一体服务。积极打造轨道上的长三角运输服务品牌,选择相关线路开展不同轨道交通系统贯通运营和一体化运输服务试点示范。大力发展多式联运和铁路现代物流。
加快智能化变革。加强新一代信息技术在轨道交通领域应用推广,加快 5G、物联网、云计算、人工智能、区块链、大数据、北斗通信等技术与轨道交通深度融合发展,推动基础设施与运输工具的数字化、网络化,提升运营调度、运行控制智能化水平。实施既有轨道交通基础设施、管理控制系统的智能化升级,拓展手机等终端应用,推动运输组织方式和服务模式创新。
促进融合式发展。强化轨道交通对区域城镇空间有序拓展、人口合理分布、产业布局优化等方面的基础支撑和先行引领,加强轨道交通沿线及站点土地综合开发。优化配置、高效合理利用轨道交通站点枢纽、停车场、车辆段的地上地下空间,统一规划、统筹建设、协同管理,打造轨道交通站城综合体,拓展轨道交通综合服务功能,推动站、城、产、人、文融合发展,提高整体效率和综合效益。鼓励地方和铁路企业依托轨道交通沿线和站点, 打造一批具有特色的“轨道交通街道”、“轨道交通微中心”和“轨道交通社区”,合理疏解超、特大城市非核心功能,打造内涵式轨道上的长三角。建立“轨道+物业”机制,通过综合开发收益反哺轨道交通建设和运营,实现轨道交通与城市发展良性互动和多方共赢。
六、保障措施
(一)加强协调推动。
在推动长三角一体化发展领导小组领导下,创新完善体制机制,加快建立适合长三角地区多层次轨道交通发展的跨地区、跨部门协调推进机制,协商解决规划统筹、建设安排以及资金筹措、运营组织和补贴分担等问题。深化地方政府和铁路企业合作模式创新,研究建立长三角轨道交通公司,负责区域内轨道交通规划建设、运营管理等,探索自建自营模式。
(二)拓宽筹资渠道。
加大市场化改革力度,地方政府会同铁路企业进一步健全完善轨道交通投资建设、运营管理,加快推动沿线站点综合开发公平准入,推出一批具有盈利预期的轨道交通项目开展投融资改革试点,积极鼓励吸引社会资本特别是民间资本参与。在严格防控地方政府债务风险的前提下,加大地方财政投入,利用地方政府专项债券支持符合条件的铁路项目,允许专项债券额度按一定比例用作资本金。
(三)完善配套政策。
建立健全适应多层次轨道交通一体化发展的政策保障,完善土地综合开发支持政策,健全各种轨道交通方式衔接贯通、系统控制等技术标准,精简和公开各种轨道交通线路使用、车站服务、委托运输等市场化服务的收费标准、清算规则,完善建设监管、安检互认、票制联程、运营调度等管理制度,研究制定轨道交通服务标准和评价指标。
(四)有序推进实施。
长三角三省一市要落实规划实施主体责任,密切协同配合, 及时分解落实规划目标任务,按年度明确推进开工建设的重大项目并定期梳理工作进展。对于跨省城际和市域(郊)铁路,相关省市对建设方案协商一致后可分段审批(核准),探索研究联合审批(核准)的可行性。铁路企业要积极支持地方推进多层次轨道交通规划发展,与地方和其他企业强化平等协商,合作推动新建项目实施、既有线扩能改造及城际、市域(郊)功能利用。国务院有关部门将在用地、环评、安全监管等方面对多层次轨道交通规划建设给予积极支持,及时总结推广好的经验做法,并适时对规划进行评估调整。
七、环境影响评价和要求
(一)综合评价。
本规划贯彻落实党中央、国务院推动长三角一体化发展决策 部署,紧密衔接《长江三角洲区域一体化发展规划纲要》《长江 三角洲地区交通运输更高质量一体化发展规划》等,坚持可持续 发展理念,注重提升资源一体化利用,规划布局与生态保护红线、环境质量底线、资源利用上线、环境准入清单的区域生态环境管控要求总体协调。轨道交通作为绿色低碳交通方式,规划的实施全面契合国家调整能源结构及节能降耗政策,对产生的不利环境影响总体可控,对支撑区域推进生态文明建设具有重要作用。
(二)生态环境保护措施。
一是加强生态保护。严守生态保护红线,按照“保护优先、避让为主”的选线原则,严禁在自然保护区核心区等法律法规明确禁止建设区域内规划建设项目,优先避让禁止建设区域外其他环境敏感区域;确实无法避让的,应采取无害化穿越方式通过。同时应采取严格的生态环境保护措施,减少对环境敏感区域生态环境的影响,严格执行环境保护设施与主体工程同时设计、同时施工、同时投入使用的“三同时”制度,加强环境监理工作,做好水土保持和生态环境修复。二是节约集约利用土地资源。严格保护耕地,优先利用存量用地,做到土地复垦与项目建设统一规划,坚持土地资源和交通廊道综合利用,高效实施土地综合开发。三是强化节能减排。采取综合节能与效能管理措施,发展先进适用的节能减排技术,加强新型智能、节能环保技术装备的研发和应用, 提高轨道交通整体能效水平和节能工作水平。四是做好污染控制。采用综合措施有效防治轨道交通沿线振动和噪声问题,严格控制和妥善处理各类污染物。五是严格遵守环境保护相关法律法规。严格执行环境影响评价制度,严格项目审批和土地、环保、节能等准入。
附件1 长三角地区多层次轨道交通“十四五”规划建设项目表






附件2 长三角地区多层次轨道交通“十四五”规划建设项目示意图

附件3 长三角地区轨道交通重点枢纽衔接情况表





本文为澎湃号作者或机构在澎湃新闻上传并发布,仅代表该作者或机构观点,不代表澎湃新闻的观点或立场,澎湃新闻仅提供信息发布平台。申请澎湃号请用电脑访问http://renzheng.thepaper.cn。





- 报料热线: 021-962866
- 报料邮箱: news@thepaper.cn
互联网新闻信息服务许可证:31120170006
增值电信业务经营许可证:沪B2-2017116
© 2014-2026 上海东方报业有限公司




