- +1
7月1日起,南浔区城乡居民医保有了更多惠民政策!
近日,经市政府同意,市医保局、市财政局、市卫生健康委、市税务局等4部门联合印发的《关于调整医疗保险有关政策的通知》和市医保局出台的《湖州市基本医疗保险实施细则》中,对部分城乡居民基本医疗保险政策作出调整,进一步提升了城乡居民基本医疗保险的保障力度。
快来看看
7月1日后
具体有哪些新的医保惠民政策吧!
▼▼▼
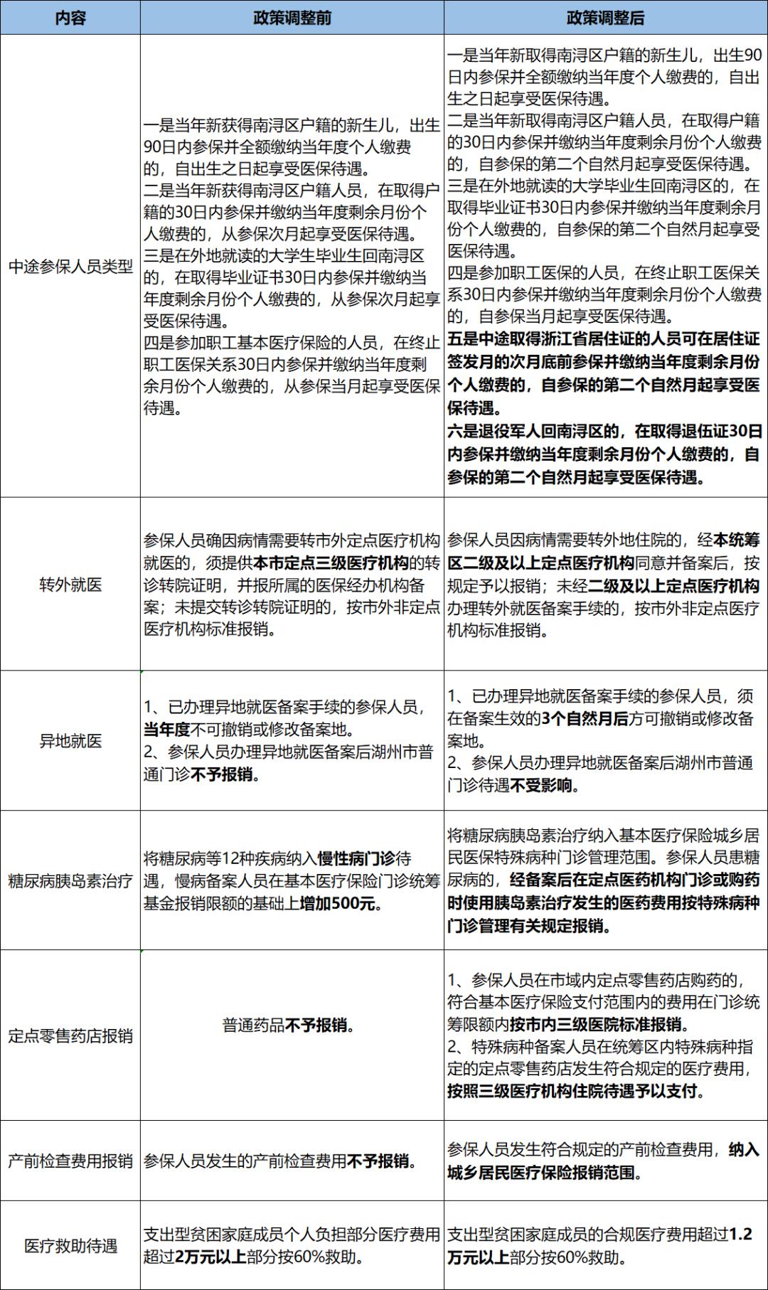
1.调整中途参保政策
在中途参保人员类型方面,新增中途在本区取得浙江省居住证和返乡退役军人两种类型。
2.新增基本待遇保障
在基本医疗保险待遇保障水平方面,有三方面的新保障:
一是将糖尿病胰岛素治疗纳入基本医疗保险城乡居民医保特殊病种门诊管理范围。参保人员患糖尿病的,经备案后在定点医药机构门诊或购药时使用胰岛素治疗发生的医药费用按特殊病种门诊管理有关规定报销。
二是城乡居民参保人员在市域内定点零售药店购药发生的合规药品费用,由原来的不可报销,调整为在规定的门诊统筹限额内按市内三级医疗机构标准报销,大大提高了城乡居民购药的便捷性和幸福感。
三是参保人员发生符合规定的产前检查费用,纳入城乡居民医疗保险报销范围。
3.扩大大病报销范围
新政策中,城乡居民医保参保人员患湖州市规定的12种慢性病病种的,经备案后在定点医药机构门诊或购药时发生的慢性病规定药品目录内的自付和自理费用,纳入大病保险合规范围。也就是说,对于南浔区城乡居民参保人员,除原有住院医疗费用和特殊病种门诊医疗费用外,此次慢性病的规定药品目录内的医疗费用也将纳入大病保险支付范围,意味着慢性病患者在原有基础上多了一道保障线。同时,对于经民政部门认定的困难人员,大病保险合规医疗费用将不再设最高支付额。
4.提高医疗救助待遇
支出型贫困家庭成员的合规医疗费用救助的起付线从原来的2万元降低至1.2万元,大大扩大了救助的覆盖面,进一步减少因病致贫、返贫问题的发生。
5.调整异地就医备案和待遇
按照新政策,参保人员因病情需要转外地住院的,经湖州市内二级及以上定点医疗机构同意并备案后,按规定予以报销;未经二级及以上定点医疗机构办理转外就医备案手续的,按市外非定点医疗机构标准报销。因长住外地已办理异地就医备案手续的参保人员,须在备案生效的3个自然月后方可撤销或修改备案地,备案期间湖州市普通门诊待遇不受影响。
南浔区城乡医保新老政策对比表

原标题:《7月1日起,南浔区城乡居民医保有了更多惠民政策!》
本文为澎湃号作者或机构在澎湃新闻上传并发布,仅代表该作者或机构观点,不代表澎湃新闻的观点或立场,澎湃新闻仅提供信息发布平台。申请澎湃号请用电脑访问http://renzheng.thepaper.cn。





- 报料热线: 021-962866
- 报料邮箱: news@thepaper.cn
互联网新闻信息服务许可证:31120170006
增值电信业务经营许可证:沪B2-2017116
© 2014-2026 上海东方报业有限公司




