- +1
转发收藏!超全同济校园暑期攻略来啦~
超全「同济校园暑假攻略」
来啦~
快转发收藏
为你的快乐暑假“保驾护航”!
TONGJI
校历
暑假通知TONGJI经学校研究决定,现将2021年暑假工作安排通知如下(部分节选):
一、根据校历和新冠肺炎疫情防控工作要求,本学期理论教学考试7月9日结束,7月12日至8月6日为实践教学时间,2021-2022学年第一学期于9月6日开学。
二、8月21日至9月3日为2020级本科生军训时间。2020级本科生须提前返校(返校时间另行通知)报到并做好军训前的准备工作,具体安排详见《同济大学2021年学生集中军政训练计划》(同委办〔2021〕7号)。各学院及学校有关部门应按计划提前安排,落实人员、宿舍、场地及物资保障,以确保军训正常进行。
三、8月28日为2021级本科新生、预科生入学报到时间,8月30日至9月3日为新生入学教育周。8月29日为2021级秋季研究生新生入学报到时间。8月28日至9月3日为留学生新生报到时间。
9月4日、9月5日为老生报到注册时间。
9月6日所有学生正式上课。
各学院要按时间节点,落实专人切实做好各项工作准备,并及时将学生报到注册情况上报本科生院和研究生院。
四、在实践教学期间,各有关单位应按教学要求,认真做好相关工作,并对师生进行安全和健康教育。
如疫情防控要求发生变化,本学期暑假安排也将根据实际情况适时进行调整,相关调整安排将另行通知。
完整版通知请戳下方二维码:
安排目录 TONGJI
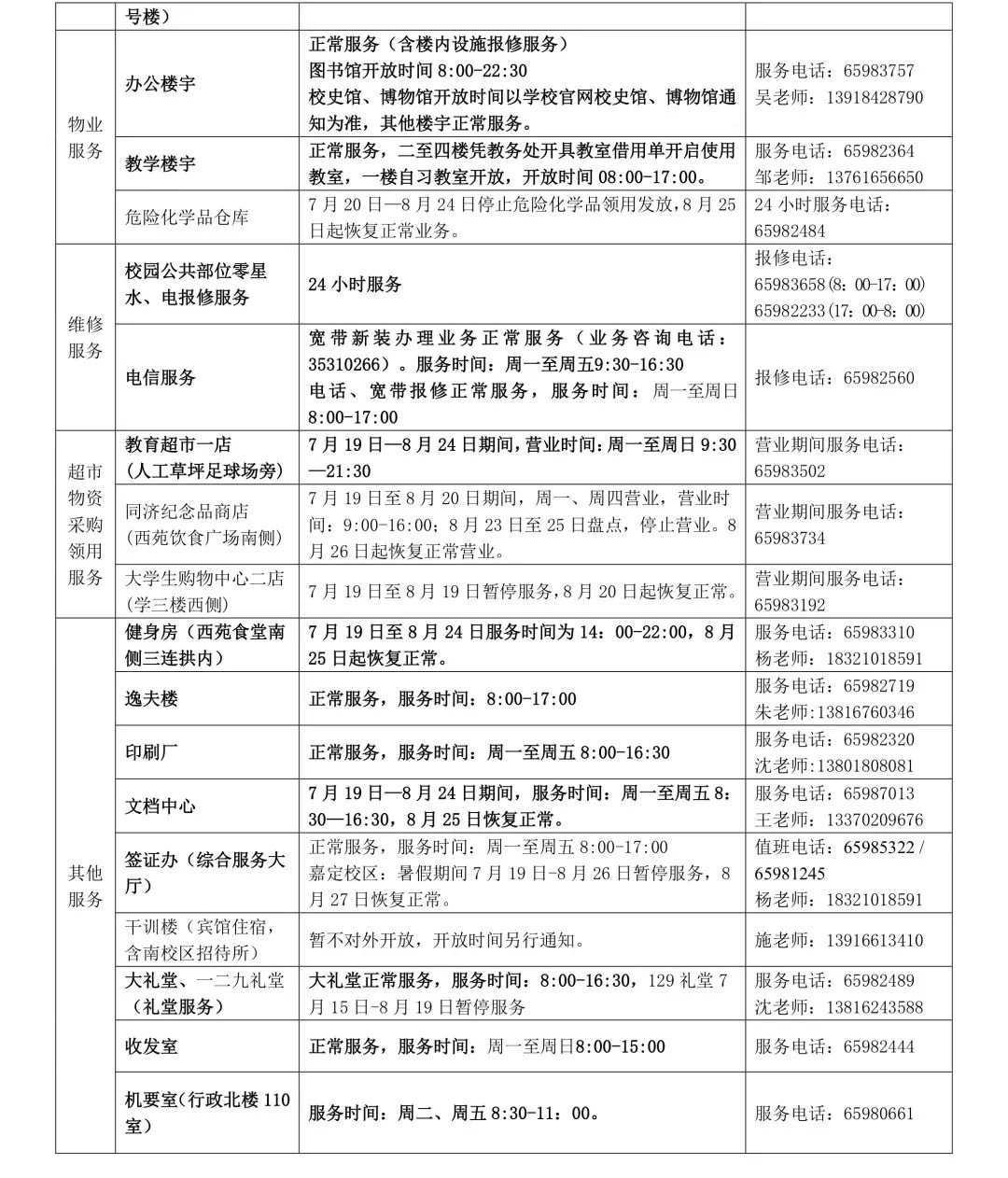
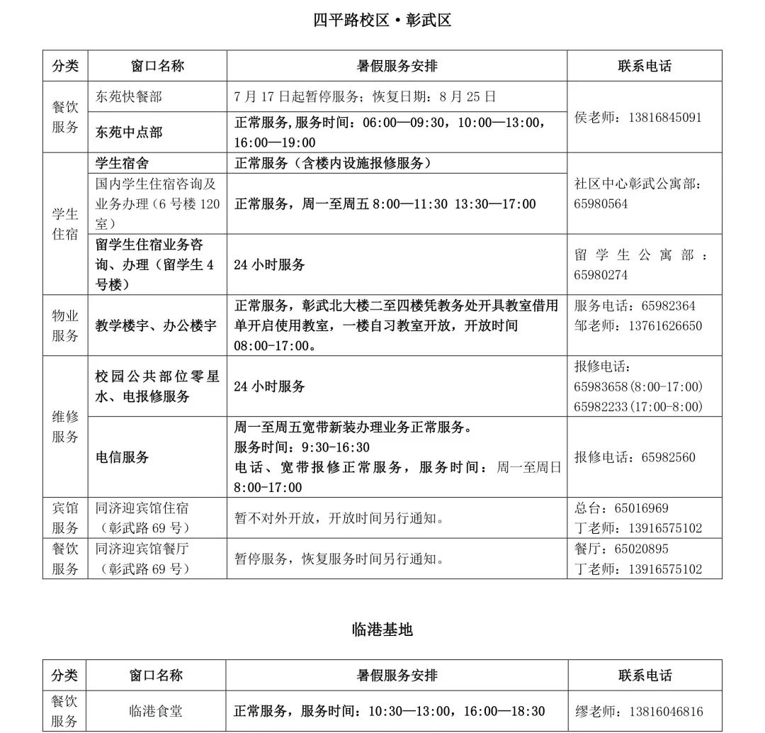
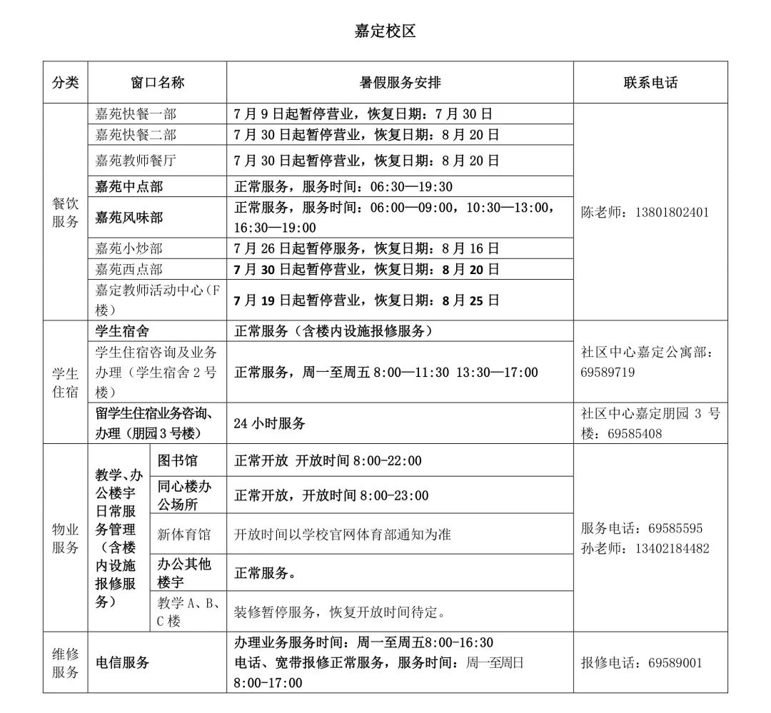
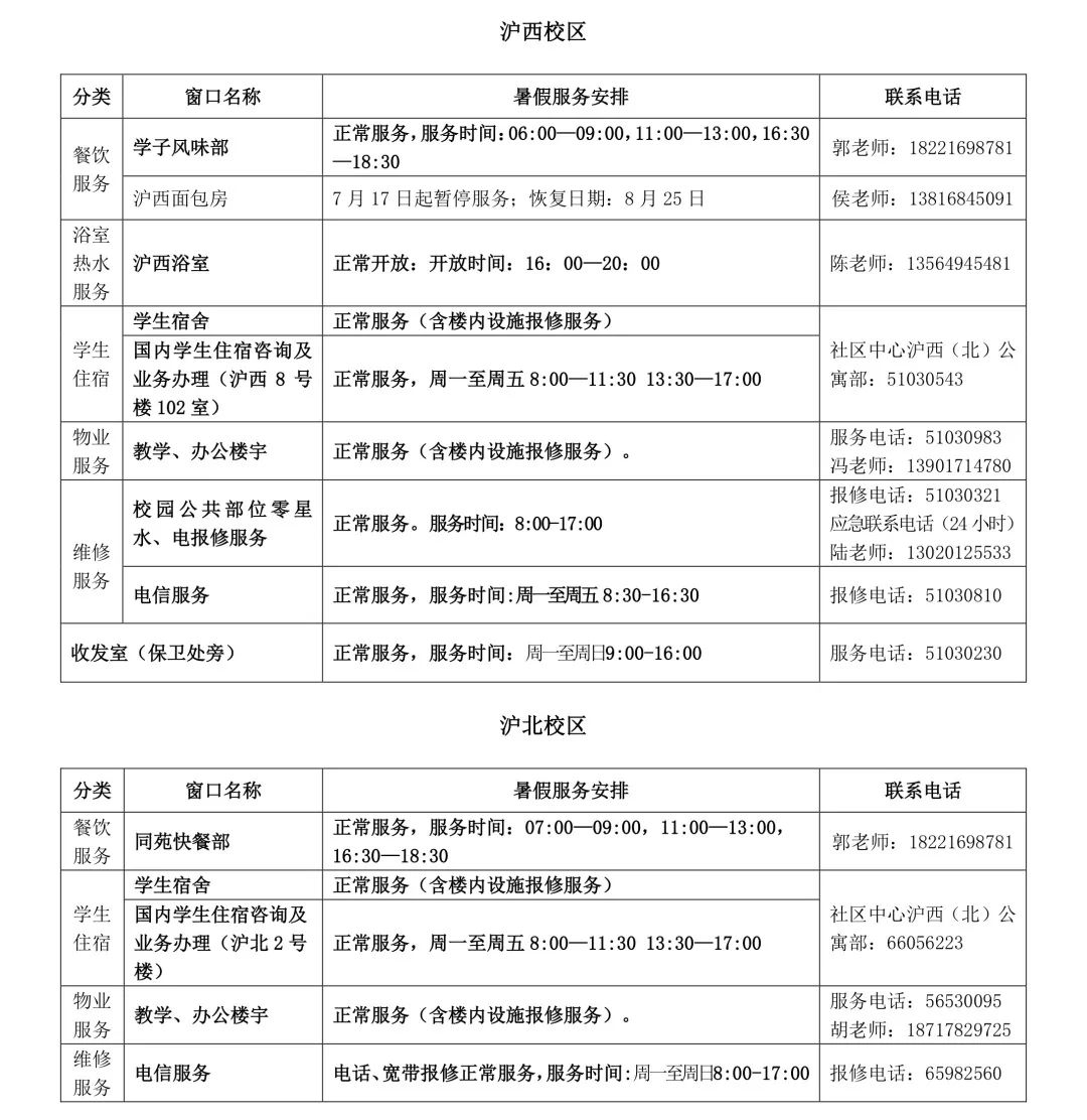
1. 后勤集团暑期安排
2. 图书馆暑期安排
3. 档案馆暑期安排
4. 校区班车暑期安排
5. 体育场馆暑期安排
6. 校友之家暑期安排
7. 博物馆暑期安排
8. 财务处暑期安排
9. 保卫处暑期安排
10.学生就业指导中心暑期安排
(以上顺序无先后)
PART 1
后勤集团暑期工作安排




详细信息可扫描下方二维码:PART 2
图书馆暑期工作安排
根据学校《关于2021年暑假工作安排的通知》精神,图书馆2021年暑假(7月19日至8月26日)开馆时间为:
注意事项1. 以上为7月19日(周一)至8月26日(周四)暑假开放时间,8月27日(周五)恢复正常开放时间。
2. 暑假期间,四平路校区图书馆读者请从正门和南门进出,北门暂时关闭;嘉定校区图书馆读者请从北门进出,东门暂时关闭。
3. 四平路校区主楼六至九楼、总馆书库提供借书(8:00—17:00),不开放自习阅览。主楼十楼暂停开放。
4. 嘉定校区图书馆二楼与十四楼研习室暑假期间暂停开放。
5. 四平路校区、嘉定校区借还书处非开放时间,读者如有借还书需求,可使用自助借还书机。
完整链接:图书馆关于2021年暑假开馆时间的通知PART 3
档案馆暑期工作安排
根据学校文件精神,在做好新冠肺炎疫情防控的同时,为满足广大师生校友办理各类档案证明的需求,暑假期间档案馆将继续提供档案服务(建议优先采用网上办理方式)。有关工作安排如下:
注意事项
1.暑假期间,档案馆开具中文档案证明的各类业务正常进行,师生校友可通过“档案服务系统”(https://dafw.tongji.edu.cn)或微信小程序“同济e档案”自助办理。
2.至档案馆现场办理的在校师生,请带好本人身份证及证书原件;代办者须携带委托授权书、本人身份证及委托人身份证复印件、证书(清晰)复印件。
3.办理毕业(学位)证书及成绩中英文翻译业务的截止时间为7月27日16点(8月27日起恢复正常办理)。
4.毕业生个人遗留档案查档工作暂停。其中,2007年及以后的毕业生如查询个人人事档案,请垂询原就读所在学院的组织员。
5.离退休人事档案查档、公证处查档、开具亲属关系证明、工作考察查档等常规业务暂停办理。
6.因离退休教职工去世需办理相关事宜的,请联系本单位组织员,由单位组织员联系落实有关事项。
联系方式
1.服务窗口地址:赤峰路67号(南校区)档案馆107室
2.服务时间:上午8:15-11:15,下午13:30-16:30,法定节假日除外。
3.咨询电话:021-65980365
完整链接:关于2021年暑假档案服务工作安排的通知PART 4
校区班车暑期工作安排
学生班车
根据学校2021年暑假工作安排的通知精神,经嘉定校区管委办研究决定,2021年暑假期间:7月19日(周一)至8月26日(周四),学生班车安排如下:
定班车
因学校实践教学安排的需要,定班车正常运行至8月6日(周五),8月7日(周六)至8月26日(周四)期间按双休日时刻表运行,8月27日(周五)起恢复正常运行。
轨道交通11号线短驳车
(嘉定校区-上海汽车城站)
因学校实践教学安排的需要,11号线汽车城站短驳车正常运行至8月6日(周五),8月7日(周六)至8月26日(周四)期间运行时刻如下表,8月27日(周五)起恢复正常运行:
注意事项1. 暑假期间:北安跨线、嘉定公交昌吉东路地铁站短驳区间车均按平时时刻表正常运行。
2. 疫情防控期间,校区师生乘坐班车须佩戴口罩,且无发烧、咳嗽等症状,凭校园一卡通等有效证件刷卡上车,短驳车至校门前的师生需下车测量体温,刷一卡通进校后上车。3. 上述安排自7月19日(周一)起执行,8月27日(周五)起恢复正常运行,望互相转告。
教师班车
根据学校2021年暑期工作安排的通知精神,经嘉定校区管委办研究决定,2021年暑假期间(7月19日至8月26日)嘉定校区教师班车安排如下:
7月19日(周一)至8月26日
(周四)期间(双休日除外)
1. 四平路校区、曹杨八村开往嘉定校区
【新增班车:2021年7月19日(周一)至8月26日(周四)临时增加四平路校区17:20返回嘉定校区教师班车(双休日除外)】
发车时间
行驶线路
运营单位
7:00
内环线中途停靠曹杨八村
(约7:25)
书豪公司
13:00
内环线中途停靠曹杨八村
(约13:25)
书豪公司
2.嘉定校区开往四平路校区、曹杨八村
发车时间
行驶线路
运营单位
12:00
内环线中途停靠曹杨八村、巴士三汽
书豪公司
16:30
内环线中途停靠曹杨八村、巴士三汽
书豪公司
3.三门路、沪西校区开往嘉定校区
发车时间
行驶线路
运营单位
7:00
中环线中途停靠沪西校区
(约7:25)
书豪公司
4.嘉定校区开往三门路、沪西校区
发车时间
行驶线路
运营单位
16:30
中环线中途停靠沪西校区
书豪公司
双休日期间:
7月24(周六)、25(周日)、31日(周六),8月1(周日)、7(周六)、8(周日)、14(周六)、15(周日)、21(周六)、22日(周日)
1.四平路校区、曹杨八村开往嘉定校区
发车时间
行驶线路
运营单位
7:00
内环线中途停靠曹杨八村
(约7:25)
书豪公司
2.嘉定校区开往四平路校区、曹杨八村
发车时间
行驶线路
运营单位
16:30
内环线中途停靠曹杨八村、巴士三汽
书豪公司
其他时间
8月28日(周六)、8月29日 (周日)新生报到日;9月4日(周六)、9月5日(周日)学生注册报到日
1. 四平路校区、曹杨八村开往嘉定校区
发车时间
行驶线路
运营单位
7:00
内环线中途停靠曹杨八村
(约7:25)
书豪公司
10:00
内环线中途停靠曹杨八村
(约10:25)
书豪公司
2.嘉定校区开往四平路校区、曹杨八村
发车时间
行驶线路
运营单位
16:30
内环线中途停靠曹杨八村、巴士三汽
书豪公司
3.三门路、沪西校区开往嘉定校区
发车时间
行驶线路
运营单位
7:00
中环线中途停靠沪西校区
(约7:25)
书豪公司
10:00
中环线中途停靠沪西校区
(约10:25)
书豪公司
4.嘉定校区开往三门路、沪西校区
发车时间
行驶线路
运营单位
16:30
中环线中途停靠沪西校区
书豪公司
注意事项
1. 定班车:
因学校实践教学安排的需要,定班车正常运行至8月6日(周五),8月7日(周六)至8月26日(周四)期间按双休日时刻表运行,8月27日(周五)起恢复正常运行。
2. 按照疫情防控要求及加强落实夏季传染病防控工作,校区师生乘坐班车须无发烧咳嗽等症状,且全程佩戴口罩,须凭一卡通等有效证件刷卡上车,校外乘坐班车的师生到校门口一律下车测量体温,正常后方可进校。
3. 上述安排自7月19日(周一)起执行,8月27日(周五)起教师班车恢复正常运行,望互相转告。
完整链接:暑假期间学生、教师班车安排PART 5
体育场馆暑期工作安排
四平路校区
嘉定校区
沪西校区
沪北校区注意事项
1. 以上开放时段执行时间为7月19日至8月20日。
2. 凭一卡通、学生证或工作证入场,室内场馆入场时需登记。
3. 室内场馆根据疫情防控要求,活动人数将进行现场控制。
4. 如遇运动队训练,相关场地将优先提供给运动队使用。
5. 军训期间将优先提供给军训师生使用。
6. 如场地有其他安排,以现场公告为准。
完整链接:通知 | 2021年暑假期间体育场馆开放安排PART 6
校友之家暑期工作安排
暑期,校友之家计划利用暑期时间进行设备保养维护,故对开放时间做以下调整:
1. 闭馆三周,即7月26日-8月15日不对外开放。
2. 8月16日起恢复原开放时间(8:30-20:00)。
友情提示
疫情原因,目前仍仅对持有校园卡的同济大学师生开放,感谢理解。
完整链接:暑期校友之家开放安排PART 7
博物馆暑期工作安排
博物馆将于8月1日(周一)至8月26日(周四)闭馆,其他时间博物馆开放时间仍为周一至周六 8:30—16:30。
完整链接:博物馆2021年暑假开放安排PART 8
财务处暑期工作安排
注:1. 每周二下午为财务内部账务处理时间,报销类业务(包括酬金、建设工程费用支付业务)不对外办理。
2. 7月酬金办理截止时间为7月26日,8月酬金办理截止时间为8月24日。
温馨提示
1. 养老社员医药费、回乡职工费用、抚恤金等业务无需预约,前往四平路校区15号柜台办理;
2. 报销、支付等紧急事项,请联系:审核出纳科15号柜台 65985989-8016
3. 如需咨询财务处各科室假期工作时间安排情况,或者有特殊紧急情况,请拨打:四平路校区综合管理科 65983731,嘉定校区财务办 69589016
4. 暑假期间因工作人员减少,可能出现业务处理时间较长的情况,敬请谅解哦,建议大家合理安排好紧急和非紧急事项。
完整链接:服务不停歇 | 财务处暑期工作安排PART 9
暑假期间户政值班
和办理机动车进校证时间安排
根据工作安排,现将2021年暑期同济大学保卫处户政值班和办理机动车进校证时间安排告知,请仔细阅读,看好时间地点,感谢理解和支持!
户政科值班安排
为做好暑假期间的户政工作,方便师生办理户政事务,户政科2021年暑假(7月19日—8月26日)值班安排如下:
7月19日 7月21日 7月23日
7月26日 7月28日 7月30日
8月2日 8月5日 8月9日
8月12日 8月16日 8月19日
8月23日 8月26日
暑假期间值班时间:
上午:9:00—11:00
下午:13:30—16:00
办理电话:65982850
备注:
(1)7月19号前与8月26号后按日常工作时间正常上班。
(2)同济集体户学生办理户籍证明,请在微信小程序中搜索“随申办”,具体流程请浏览同济大学保卫处官网,通知公告栏目《同济集体户口户籍证明办理流程(手机端)》,即可在线办理。
(3)同济集体户教职工和博士后可到四平派出所申请办理《个人户口卡》,须提供:身份证、《在职证明》(请到四平路综合服务大厅人事处窗口办理,证明事项请写明:办理户口卡),携带以上材料直接前往四平路派出所开具;个人户口卡与户籍证明作用相同,可多次使用,有效期3年。
特别提醒:
1.户口迁往上海市的学生,迁移户口所需材料请咨询上海迁入地所属派出所,无需到校户政科和四平路派出所办理户口迁出手续。
2.标记颜色的值班日期,校户政科不办理新进教工和新生儿落户的户口审批。
户政科的值班时间是根据四平路派出所户政专窗的开放时间制定,如有不便,敬请谅解!
办理机动车进校证时间安排
根据暑期工作安排,7月20日、7月27日、8月3日、8月10日、8月17日、8月24日可前往四平路校区综合服务大厅办理机动车进校证。
时间:8:00-17:00
办理电话:65985759
8月27日恢复正常办理。
完整链接:2021年暑假期间户政值班和办理机动车进校证时间安排PART 10
学生就业指导中心暑假工作安排
四平路校区工作日照常接待办理相关就业手续,工作时间:2021年7月19日—8月26日(工作日,详见下表)
请需要办理线下业务的毕业生在学生就业系统中预约,预约成功后在规定时间前来办理各项事宜,若涉及进校相关事宜请联系所在学院。
(暑假期间就业协议书可直接至就业指导中心鉴证,其他就业工作参照相关工作公告和指南。)
暑假值班表(四平路校区)
工作时间:上午8:00-11:30;下午13:30-17:00咨询电话:021--65981173
学生咨询邮箱:tjjy@tongji.edu.cn
完整链接:通知 | 学生就业指导中心2021年暑假工作安排这份暑假指南
请大家一定要收藏好呀!
同时也请全体师生
一定要注意安全!
祝大家
假期愉快
~
整理制作:陈楠 董晨彤
原标题:《转发收藏!超全同济校园暑期攻略来啦~》
本文为澎湃号作者或机构在澎湃新闻上传并发布,仅代表该作者或机构观点,不代表澎湃新闻的观点或立场,澎湃新闻仅提供信息发布平台。申请澎湃号请用电脑访问http://renzheng.thepaper.cn。





- 报料热线: 021-962866
- 报料邮箱: news@thepaper.cn
互联网新闻信息服务许可证:31120170006
增值电信业务经营许可证:沪B2-2017116
© 2014-2026 上海东方报业有限公司




