- +1
研究布局淄博机场!山东下发最新通知!
推荐阅读
双开!批捕!游园提升改造!听听你的建议!7月19日,山东省人民政府网站发布《山东省人民政府关于印发山东省“十四五”综合交通运输发展规划的通知》。
发展目标提出:到2025年,交通强省建设取得重大突破,山东在交通强国建设新征程中走在全国前列,初步建成安全、便捷、高效、绿色、经济的现代化综合交通运输体系,沿黄达海、连通全球的双循环战略支点作用充分发挥,成为东北亚乃至“一带一路”的综合交通枢纽。1.互联互通的基础设施主骨架基本建成。“一轴两廊十通道”的大通道基本形成。各种运输方式融合发展的综合交通大网络初步建成,基本实现“市市通高铁、县县双高速、户户硬化路”。“1+2+4+4+N”的大枢纽加快构建(“1”是建设山东半岛世界级港口群,“2”是打造和培育青岛、济南2个国际性综合交通枢纽城市,两个“4”分别是打造和培育烟台、潍坊、临沂、菏泽4个全国性综合交通枢纽城市和济南机场、青岛机场、烟台机场、临沂机场4个枢纽机场,“N”是加快建设一批综合交通枢纽设施),面向世界、连通全国、覆盖全省的枢纽集群基本形成,海洋港口迈向世界一流。
2.高质高效的运输服务能力大幅提升。初步建成“123”客运通达网(省会、胶东、鲁南三大经济圈内1小时通达、省内各地2小时通达、与全国主要城市3小时通达)和“123”物流网(省内1天送达、国内2天送达、国际主要城市3天送达)。
3.交通运输治理体系和治理能力现代化水平显著提高。交通安全保障能力、应急救援能力持续提升,智慧交通、科技赋能等创新发展取得新突破,节能环保、生态集约的绿色交通体系基本建成,行业治理效能显著提升,全社会共建共治共享的交通运输治理格局初步形成。
展望到2035年,建成能力充分、结构合理、衔接顺畅的现代化综合交通网络,在基本建成交通强省基础上,山东交通竞争力和影响力显著增强,交通运输总体发展水平达到全国领先,有力支撑我省基本建成新时代现代化强省。
山东省“十四五”综合交通运输发展主要指标
实施“三大工程”,加快建设互联互通的基础设施主骨架牢牢把握交通“先行官”定位,重点实施大通道、大网络、大枢纽“三大工程”,加快构建以综合运输通道为骨干、以多层次网络为依托、以综合交通枢纽为支点的综合交通网,支撑和引领新时代现代化强省建设。
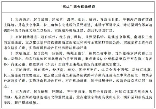
(一)完善“一轴两廊十通道”综合运输大通道。遵循《国家综合立体交通网规划纲要》“一轴两廊”(京津冀—长三角主轴、京哈走廊和京藏走廊)和《黄河流域生态保护和高质量发展规划纲要》“一字型”沿黄通道山东布局,在巩固提升既有“四横五纵”综合运输通道的基础上,推动形成“四横五纵沿黄达海”十大通道。
1.完善四横五纵通道。积极融入国家京津冀—长三角主轴、京哈走廊和京藏走廊。在基本形成鲁北、济青、鲁南三个横向通道基础上,加快完善鲁中横向通道,提升沿海港口辐射能力和西向铁水联运效能,积极融入共建“一带一路”高质量发展;在基本形成沿海、京沪辅助、京沪、京九四个纵向通道基础上,加快完善滨临纵向通道,强化与京津冀、长三角区域连接。

2.构建沿黄达海通道。积极融入黄河流域“一字型”大通道,加快构建沿黄达海国际陆海联运大通道,发挥我省沿黄流域陆海联动和东部沿海对外开放区域优势,支撑和带动黄河流域深度参与共建“一带一路”,服务黄河流域改革开放先行区建设。
(二)构建“铁公水”综合交通大网络。加快完善全国领先的轨道网、公路网、水运网,构建多层次、广覆盖的综合立体交通网络。1.打造轨道上的山东。按照内联外通、适度超前的原则,加快形成干线铁路、城际铁路、市域铁路、城市轨道交通“四网融合”的客运轨道交通网络,完善干支相连、专线延伸的货运铁路网络。到2025年,全省铁路总里程力争达到9700公里。
(1)高速(城际)铁路。到2025年,实现“市市通高铁”,营业及在建里程达到4400公里,省际出口达到10个以上。积极推进鲁南高铁曲阜至菏泽段、鲁南高铁菏泽至兰考段、胶济铁路至济青高铁联络线、济南至莱芜、莱西至荣成、济郑高铁山东段、潍坊至烟台、京雄商高铁山东段、京沪高铁辅助通道山东段、青岛至京沪高铁辅助通道、济南至滨州、德州至商河等项目,打通纵贯南北的京港(台)、京沪辅助和横贯东西的鲁北、青济郑、鲁南高速铁路主骨架。力争规划建设滨州(东营)至淄博至莱芜至临沂、聊城至泰安至莱芜至京沪高铁辅助通道、青岛至平度至莱州、青岛至日照、日照至京沪高铁辅助通道、济南至济宁、枣庄至新沂(徐州)、长治至邯郸至聊城、菏泽至徐州等项目。探索建立全省高速铁路建管养运体制,打造“高速铁路建设管理模式”山东样板。按照“四网融合”要求,建设支撑和引领“一群两心三圈”城镇化发展、快捷连接都市圈核心城市与中心城镇城际客运铁路。充分利用高铁主骨架,依托济青高铁、鲁南高铁、潍莱高铁、青连铁路等既有高铁路线富余运能,通过增开车次、增加停靠站等方式,开行城际列车;新建部分城际铁路,加强省会、胶东、鲁南经济圈内城际铁路规划建设,连通高铁主骨架,加强城市间快速联系;改造提升部分普速铁路,针对产业结构转型升级城市释放货运能力的线路,开展货改客试点。
(2)市域(郊)铁路。根据通勤化需求,支持具备条件的中心城区与周边城镇组团构建市域(郊)铁路通勤网。充分挖掘和释放既有铁路运能运力,积极创造条件开行市域(郊)列车,加快淄博至博山市域铁路改造工程建设;有序新建部分线路,统筹跨城市行政区域市域(郊)铁路规划建设,重点推进济南、青岛市域(郊)铁路发展,加快青岛胶州至潍坊高密、青岛即墨至烟台海阳、济南市域铁路S1线等项目规划建设。加强市域(郊)铁路与干线高铁、城际高铁、城市轨道交通一体化衔接,推动具备条件的跨线直通运行。(3)城市轨道交通。按照具备条件城市宜建则建的原则,重点推进济南、青岛城市轨道交通建设,积极推进具备条件的城市开展轨道交通规划建设。建设济南城市轨道交通二期规划6个地铁项目、青岛城市轨道交通三期规划项目、济南东站至济阳有轨电车项目。到2025年,城市轨道交通营运及在建里程达到700公里。
(4)普速铁路。挖掘既有铁路运输潜力,强化多式联运有效衔接,增强普速铁路网连通度,推进“普铁电气化改造”工程,持续完善“四纵四横”货运铁路网。实施“支线铁路进港入园”工程,深入推进港口集疏运、物流园区及大型工矿企业铁路专用线建设,打通铁路运输“前后一公里”。加快实施大莱龙铁路扩能、坪岚铁路扩能、桃威铁路电气化改造等工程,力争规划建设潍坊至董家口、董家口至沂水、聊城至泰安、临沭至连云港、海阳至凤城、菏泽至徐州、郓城至巨野、临朐至沂水等铁路。加快建设日照岚山港区、石臼港区,烟台龙口港区、芝罘湾港区,潍坊港疏港铁路,临沂临港、兖矿东平陆港、兰陵金石、山东如通、菏泽广源陆港等一批铁路专用线项目。
2.完善四通八达公路网。
(1)高速公路。以实施“加密、扩容、提速、增智”四大工程为抓手,新建、改扩建高速公路近4000公里,进一步提升高速公路网连接效能和通达水平。到2025年,高速公路通车及在建里程达到10000公里,省际出口超过30个,双向六车道及以上占比达到36%,基本实现县(区、市)有两条以上高速通达。
加快完成日兰高速巨野西至菏泽段,京台高速德州至齐河段、泰安至枣庄(鲁苏界)段等改扩建项目,提升国高网主通道拥堵路段通行能力和服务水平。加快建成济南至潍坊、潍坊至青岛及连接线、济南绕城二环线西环段、临淄至临沂、滨台高速台儿庄至鲁苏界段、濮新高速菏泽段、济微高速济宁新机场至枣菏高速段、济南至高青、董梁高速董家口至沈海高速段、沾化至临淄等新建项目。
开工建设日照港岚山港区疏港高速、明村至董家口、济南绕城二环线北环段、泰安至东平、济微高速济南至济宁新机场段、临沂至滕州、单县至曹县、郓城至鄄城、邹城至济宁、德州至高唐、商河至平原、高青至商河、荣乌高速文登至双岛段、济商高速济宁段、济商高速菏泽段、东阿至阳谷、梁山至郓城、潍坊港疏港高速、台儿庄连接线、庆云至章丘、潍坊至邹城、齐河至临清、德上高速临清连接线、济南至宁津、临沂至东海、齐河至东阿、兖州至郓城、桓台联络线等项目。力争规划建设董梁高速沈海高速至新泰段、济南绕城高速二环线南环段、莱州至青岛、济广高速济南连接线党家至崮山段、日照至临沂、栖霞至莱州、牟平至栖霞、蒙阴至邳州、临沂至徐州等项目。
实施东营至青州高速公路、京台高速齐河至济南段、济南至泰安段、济南绕城高速小许家枢纽至遥墙机场段、小许家至港沟段、港沟立交至殷家林枢纽段、济广高速济南至菏泽段、荣乌高速威海至烟海高速段、沈海高速南村至青岛日照界段、两城至汾水段、青兰高速双埠至河套段、河套至黄岛段、荣乌高速烟台枢纽至蓬莱枢纽段等改扩建项目。力争规划建设长深高速大高至彭家枢纽段、青银高速齐河至夏津段、济聊高速晏城枢纽至聊城西枢纽段、济南绕城高速表白寺枢纽至晏城枢纽段、滨台高速彭家枢纽至淄博西枢纽段等改扩建项目。推进既有高速公路出入口布局优化和升级改造,力争实施荣乌高速无棣和水湾、青兰高速顾官屯、东吕高速回河、济聊高速堂邑、岚菏高速新兴等互通立交新建和改扩建项目。
(2)普通国省道。实施普通干线品质提升工程,实施新改建工程约2500公里,推进畅通省界路、提升低等路、试点快速路、建设旅游路、改造瓶颈路建设。到2025年,普通国省道二级及以上占比达97%。畅通省界路。加快推进与冀豫皖苏省界公路提档升级,重点推进鲁冀界G240保台线、G308文石线,鲁豫界G342日凤线、G240保台线、G106京广线、G327连固线,鲁苏界G518日定线、G104京岚线等项目新改建。提升低等路。加快推进三级及以下公路升级改造,实施G240保台线菏泽市马庄至马岭岗段、G228丹东线海阳乳山界至大辛家西段、S328丰长线牡丹区界至东明刘楼段等一批改建项目。试点快速路。打造青岛蓝谷至胶东国际机场、G518日定线临沂日照界至长深高速段等普通国省道快速化改造示范工程,提升路网整体通行效率。建设旅游路。积极推进S103济枣线济南至泰安段、G228丹东线威海九龙湾至西霞口段等旅游公路项目。改造瓶颈路。加快推进城镇过境段、化工(产业)园区段改建,优先实施大交通量路段扩建、跨河(湖)大桥等项目,提升路网整体通行效率。鼓励具备条件的公路养护站实施服务驿站打造工程,对外提供基本服务功能。
(3)农村公路。开展“五年提质增效”专项行动,实施路网提升、道路通达、通行安全保障、融合发展样板、运输服务升级“五大工程”,助推乡村振兴。新建改造提升农村路4万公里,因地制宜推进通建制村双车道公路建设和过窄农村公路拓宽改造,打造“四好农村路”乡村振兴齐鲁样板。路网提升工程。提升新建公路路面结构和技术标准,到2025年底,具备条件的县(市、区)中心城区与所辖乡镇实现二级及以上公路连接,相邻乡镇实现三级及以上公路连接。强化路域环境治理,因地制宜设置停车区、服务驿站等配套服务设施,完善既有农村公路的安全、排水、绿化等配套设施建设。道路通达工程。推动农村公路向进村入户倾斜,持续推进村内通户道路硬化,打通断头路。到2025年,所有自然村全部通硬化路,村内通户道路硬化基本完成,高标准实现“村村通”“户户通”。通行安全保障工程。完成现有四、五类桥梁改造任务。实施1万公里村道安全设施提升试点。加快完善农村公路安全防护设施,基本消除县乡道路安全隐患。融合发展样板工程。加强农村公路与自然、生态、文化、科技、产业等融合发展,探索“公路+”发展模式,开展最美农村路、乡村振兴路命名活动。到2025年,打造80条特色鲜明、带动作用大的省级以上融合发展样板公路。运输服务升级工程。具备条件的地区推行全域公交,形成城乡一体、高效快捷、功能完善的农村物流网络体系。
(4)公路养护。以提高公路服役能力和服务品质为导向,探索建立现代公路养护管理“六大体系”,即运转高效的行业治理体系、科学精细的养护决策体系、舒适便捷的综合服务体系、先进适用的智慧管理体系、规范可靠的安全保障体系、永续发展的绿色公路体系,建设人民满意公路,推进公路养护高质量发展。日常养护与预防养护并重,统筹新改建和大中修项目库动态管理,提升公路预防养护实施力度。实施高速公路、普通国省道养护大中修工程3000公里、6000公里,年度预防养护里程占比分别不低于8%、5%,优良路率分别达到100%、94%;一、二类以上桥梁比例分别达到99%和95%以上;普通干线公路养护水平取得示范性成果。深化农村公路管理养护体制改革,农村公路列养率100%,每年大中修及预防性养护里程达到总量的7%以上,消除主干路的简易铺装路面,整体技术状况优良中等路率达到88%以上。3.构建干支相连内河水运网。完善提升京杭运河、小清河、新万福河等“一纵两横、三干多支”航道网,扩大航道通达范围,提升标准等级。重点推进京杭运河主航道“三改二”提升工程、湖西航道下级湖段改造工程、小清河复航工程、大清河航道工程、京杭运河微山三线船闸工程等公用基础设施项目。力争规划建设新万福河复航二期工程、湖西航道上级湖段改造升级和郓城新河等项目,推进京杭运河黄河以北段、绣针河航道前期研究,适时开展黄河适宜航段通航研究。有序实施济宁港、枣庄港、泰安港、菏泽港及小清河沿线港口泊位和集疏运体系规划建设。加强内河高等级航道养护。到2025年,内河三级及以上高等级航道里程达到500公里,养护里程占比达到98%。
4.服务三大经济圈一体化发展。推动“济南青岛两核辐射,临枣济菏一带相连”经济圈一体化交通网建设,提高城际、城市通达时效。强化各经济圈节点城市连接,加速高速(城际)铁路环射组网、高速公路扩容加密、城市轨道交通和市域铁路融合发展,加快城际高品质快速路升级改造,优化公路与城市道路的顺畅衔接,推动经济圈交通基础设施互联互通和共建共享。
(1)省会交通圈。以济南为中心,完善济南—德州、济南—滨州(东营)、济南—淄博、济南—莱芜、济南—泰安、济南—聊城六条放射状通道和德州—滨州—淄博—莱芜—泰安—聊城—德州环形通道,加快构建“环米字形”综合交通运输主骨架,打造省会半小时交通圈。积极对接雄安新区、京津冀协同发展,支持齐州黄河大桥等经济圈内重点项目建设,畅通济南新旧动能转换起步区内通外联主通道,支撑打造黄河流域生态保护和高质量发展先行区。
(2)胶东交通圈。以青岛为核心,完善青岛—日照、青岛—潍坊、青岛—烟台、青岛—威海四条放射状通道和日照—潍坊—烟台—威海半环形通道,加快构建“扇形”综合交通运输主骨架,打造胶东1小时交通圈。充分发挥胶东经济圈出海口的区位优势和青岛国际性综合交通枢纽城市功能,强化与日韩、欧亚之间联系,支撑打造全国重要的航运中心和海洋经济发展示范区。
(3)鲁南交通圈。强化临沂—枣庄—济宁—菏泽带状连接通道,加快构建“三字形”综合交通运输主骨架,打造鲁南1小时交通圈。依托商贸物流等产业发展,加强与中原城市群和长三角地区一体化连接,支撑打造鲁南地区转型发展新高地。
加强三大交通圈间干线通道衔接,着力加快城际铁路和高速公路建设。推进潍坊至邹城至济宁至商丘高速公路规划建设,加强胶东与鲁南经济圈交通连接;加快济南至微山高速公路建设,强化省会与鲁南经济圈交通连接;推进聊城至泰安至莱芜至京沪高铁辅助通道城际铁路和济南至潍坊高速公路规划建设,增强省会与胶东经济圈交通连接。
(三)建设“1+2+4+4+N”综合交通大枢纽。建设山东半岛世界级港口群,打造和培育青岛、济南2个国际性综合交通枢纽城市,打造和培育烟台、潍坊、临沂、菏泽4个全国性综合交通枢纽城市,打造和培育济南机场、青岛机场、烟台机场、临沂机场4个枢纽机场,加快建设一批综合交通枢纽设施,构建多层次、一体化的“1+2+4+4+N”综合交通枢纽体系。
1.建设山东半岛世界级港口群。建设世界一流海洋港口,加快推进以青岛港为龙头,日照港、烟台港为两翼,潍坊港、威海港、东营港、滨州港为补充的山东半岛世界级港口群建设。优化港口功能和布局,推进沿海港口岸线资源统一规划、突出特色、高效开发,打造国际航运服务基地、大宗商品储运交易加工基地,推动从装卸港向枢纽港、贸易港和金融港升级。到2025年,沿海港口泊位达到627个,其中万吨级以上泊位达到360个;吞吐量达到18亿吨,其中集装箱4000万标箱。
(1)加强主要港口新港区建设。加快老港区功能调整和升级改造,重点建设原油、液化天然气(LNG)、集装箱等大型化、专业化泊位,完善深水航道、防波堤等港口公用基础设施。加快实施青岛港前湾港区泛亚码头、集装箱泊位改造,青岛港董家口港区华能码头二期、大唐码头二期、港投万邦矿石码头、12万吨级油品泊位、原油码头三期、LNG项目三期工程码头,日照港大型铁矿石接卸码头、日照钢铁精品基地配套码头,日照港岚山港区南区30万吨级原油码头三期,烟台港西港区30万吨级原油码头二期,龙口港区南山LNG码头,蓬莱东港区扩建工程,以及日照港岚山港区北作业区南港池航道、深水航道二期,烟台港西港区西侧防波堤等公用基础设施项目。提前谋划青岛港董家口港区集装箱码头前期工作。服务全省重大产业布局,推进烟台港龙口港区裕龙岛项目配套码头建设。
(2)提升地区性重要港口供给能力。推进滨州港、东营港、潍坊港、威海港错位联动发展。重点推动威海港二突堤集装箱泊位,东营港25万吨级原油泊位,潍坊港西港区海河联运枢纽等项目规划建设。实施威海港南海港区5万吨级、滨州港5万吨级、东营港东营港区10万吨级、潍坊港中港区东作业区集装箱泊位工程和5万吨级航道等项目。
(3)健全港口集疏运体系。加快青岛港董家口港区、日照港、潍坊港等进港铁路、疏港公路建设。加强沿海港口与油气管网衔接,提高原油、成品油管输比例,有序推进LNG接收站配套码头建设,增加天然气供应能力。
2.优化综合交通枢纽城市功能。加快推进青岛国际性综合交通枢纽城市建设,努力培育济南国际性综合交通枢纽城市。拓展海陆空多元化交通网络,提升全球资源配置能力,增强枢纽国际门户功能。建设和培育烟台、潍坊、临沂、菏泽全国性综合交通枢纽城市。积极建设地区性综合交通枢纽城市,支持发展成为全国性综合交通枢纽城市。优化客货中转设施、集疏运网络及场站间快速连接系统,增强枢纽衔接转运能力。强化综合交通枢纽城市之间功能互补、设施联通、协同运行。
3.打造以枢纽机场为骨干的现代化机场群。
(1)运输机场。坚持新建迁建与扩容增效并重,加快形成层次明晰、布局合理、功能完善的现代化运输机场群。支持济南机场和青岛机场打造国际枢纽机场、烟台机场打造区域枢纽机场,积极培育临沂机场打造区域枢纽机场,加快推进支线机场规划建设。新建枣庄、聊城机场,迁建济宁、潍坊、威海机场,实施济南遥墙国际机场二期、烟台蓬莱国际机场二期、临沂启阳机场航站楼改扩建。力争实施日照山字河机场改扩建项目,开展菏泽牡丹机场二期工程前期论证。研究布局滨州、淄博、泰安机场。以济南、青岛机场为引领,打造“平安、绿色、智慧、人文”四型机场。到2025年,运输机场总数达到12个,100公里县级行政单元覆盖率达到95%。
(2)通用机场。着力加快通用机场规划建设,打造全省覆盖、协同高效、服务优质的通用机场群,实现通用机场建设发展走在全国前列。探索建立通用航空运营管理新机制,建设通用航空飞行服务保障体系。支持在枢纽机场周边建设通用机场,疏解枢纽运输机场非核心业务;鼓励支线机场增设通用航空设施,提供通用航空服务。加快济南商河、青岛即墨、临沂费县、临沭蛟龙通用机场建设。推进建设济宁梁山、德州庆云、枣庄滨湖、泰安仪阳、威海荣成、泰安阳家泉、日照五莲、烟台长岛、潍坊青州、济南高新、泰安莲花山、日照莒县、济南章丘、青岛莱西等通用机场,实施莱芜雪野通用机场改扩建和烟台蓬莱通用机场迁建工程。到2025年,全省通用机场达到30个。
4.加快综合客货运枢纽建设。
(1)依托机场、港口和铁路客运站,加快建设综合客运枢纽,推进客运“零距离换乘”。优化整合综合客运枢纽交通设施、共享服务功能空间,推动不同运输方式站场集中布局、立体或同台换乘。提升完善青岛国际机场、济南东站等既有综合客运枢纽功能。加快建设济南机场、烟台南站、潍坊北站、菏泽东站、聊城西站等一批现代化综合客运枢纽。到2025年,全省综合客运枢纽达到25个。
(2)依托沿海沿河重点港口、多式联运枢纽和重点空港等节点,加快推进货运“无缝衔接”。优先利用现有港口、铁路货运枢纽、公路货运站和物流园区等设施,实施铁路进港入园和联运换装设施升级改造工程,建设具有多式联运示范作用和公共服务属性的综合货运枢纽。支持具备条件的高铁站进行适货改造。到2025年,全省综合货运枢纽达到40个。
5.大力发展枢纽经济。发挥济南、青岛、临沂等枢纽城市商贸服务功能,推进枢纽与城市经济产业、商业商贸融合联动发展,带动关联产业集群发展壮大,推动发展各种要素大聚集、大流通、大交易的枢纽经济。推动枢纽地上、地下、周边空间综合利用,融合交通与商业、商务、会展、休闲等功能,打造依托综合交通枢纽的城市综合体。依托青岛港、烟台港、青岛国际机场、济南国际机场等枢纽港站,带动临港经济、临空经济、高铁经济等产业集聚区发展。支持打造特色航空小镇。
构建两个“123”运输网,全面提升高质高效的运输服务能力
持续增加高品质、快速化运输服务供给,初步建成“123”客运通达网(省会、胶东、鲁南三大经济圈内1小时通达、省内各地2小时通达、与全国主要城市3小时通达)和“123”物流网(省内1天送达、国内2天送达、国际主要城市3天送达)。
(一)提升客运服务品质。
1.提供更具竞争力的国际运输服务。完善济南、青岛、烟台枢纽机场功能,提升威海、临沂等支线机场能力,加密日韩、拓展欧美国际直航航线,探索开通至“一带一路”沿线国家直达航线,提高与国际重要地区航空通达时效,打造通达全球主要城市的航空服务网络。提高中韩国际运输服务品质。到2025年,全省国际航空航线达到120条,其中洲际直航航线达到20条以上。
2.提供快速直达的省际运输服务。加大国内航线开辟和航班密度,打造便捷直达国内主要枢纽城市的空中快线,完善通达重点经济城市和旅游城市的支线航空服务网络。进一步扩充高铁运能,提高省内县级节点高铁站点覆盖率。提升烟台港、威海港、东营港客运服务水平。到2025年,国内民航航线增至670条,覆盖城市达到150个,过夜飞机架次增长50%,枢纽机场中转率达到15%以上。
3.提供便捷高效的城际运输服务。加快构建城际铁路快速客运网络,通过增加既有列车停站、增加重要客流集散地停站频率、增加开行列车等措施优化客运组织。推进城际、市域铁路公交化运营。推进道路客运转型,大力发展定制客运,实现与城际铁路客运错位互补发展。大力培育通用航空网络,支持开展公务机飞行基地试点。到2025年,高铁和城际铁路客运实现设区市全覆盖,基本实现相邻设区市通达时间不超过1小时。
4.发展更具吸引力的城市交通。全面推进和深入实施公共交通优先发展战略,持续推行以公共交通为主导的绿色出行方式。根据人口规模和城市特点,完善不同层级的城市公共交通网络,中心城区公交站点500米覆盖率保持100%。推动大站快车、社区公交、通勤班车、定制公交等特色公共交通服务发展,深化济南、青岛、枣庄、烟台、潍坊、威海等6个国家公交都市建设。提升机场、高铁等枢纽站场公共交通快速通达水平。推进出租汽车行业改革,进一步规范网约车市场。
5.促进高效联程客运发展。优化各类客运班线运力与时刻安排,推动旅客联程运输发展。完善综合客运枢纽行李直挂、票务服务等设施,提供全程电子化服务。进一步整合售票资源和购票渠道,推动实现“一站购票、无缝换乘、一票(证)通行”。探索试点“道路铁路一票制+高铁无轨站”模式,打造联程客运品牌。积极开展“铁巴通”“空巴通”“水巴通”等运输服务,鼓励设立城市候机楼。积极探索优化安检流程,推动跨方式安检互认。
(二)提升货运服务效能。
1.建设东北亚国际航运枢纽。发展高端航运服务,依托物流规模优势,打造油品、矿石等大宗商品东北亚集散基地和国际交易中心,建设中国北方生活消费品分拨中心,搭建集大宗商品交易、船舶交易、船运保险、船舶融资、资金结算、航运信息等功能于一体的现代综合航运服务体系。持续完善“一带一路”青岛航运指数体系建设,提升发布效率和质量,放大指数服务功能。增强青岛、烟台、威海港面向日韩的门户功能,扩大中韩陆海联运甩挂运输规模,推进中韩陆海联运第二阶段整车运输实施,探索中日韩多式联运通道建设。积极推动山东港口新增国际海运航线,打造日韩、东南亚、中东、印巴、欧美优势航线组群。积极参与开拓“冰上丝绸之路”国际运输海运航线,构建具有战略意义的运输通道。到2025年,集装箱中转比例达到18%,外贸航线数量达到278条。
2.强化铁路货运服务能力。加快发展集装箱多式联运、商品汽车运输、冷链物流等专业物流,开行满足不同货运运输需求的特色铁路班列服务,不断提高铁路物流市场占有率。建立沿海港口与“齐鲁号”欧亚班列合作联动机制,统筹推动中亚、中欧班列扩量增效,加快培育济南、青岛、临沂班列集结中心。加快发展高铁快运及电商快递班列。积极发展海铁联运,打造青岛港海铁联运综合改革试验区。
3.完善航空货运服务网络。加快国际航空货运能力建设,满足跨境电商、快递和生鲜冷链等业务需求,高水平规划建设航空货运设施。以服务高端产业发展为目标,构建面向日韩和东南亚、辐射“一带一路”沿线国家、连通美澳等发达国家的国际航空货运网络。在稳定运营现有航线基础上,增开或加密国际全货机航线。顺应电子商务发展新需求,适时开辟全货机跨境货运专线。
4.推广先进运输组织方式。深入实施国家级、省级多式联运示范工程,支持企业在集疏运体系建设、联运设施设备研发、标准规范制定等方面先行先试,开展多式联运“一单制”改革试点,打造多式联运山东样板。积极推广甩挂运输、冷链运输、网络货运、内河集装箱等运输组织方式。支持盘活现有高速公路闲置用地推动物流开发,鼓励新建高速公路、服务区、收费站毗邻区域实施物流仓储功能开发。拓展济南、淄博、济宁、临沂、枣庄等内陆无水港物流功能,在上合国际物流基地、铁路多式联运枢纽以及区域中转分拨中心等建立50个以上内陆无水港。到2025年,沿海港口集装箱铁路疏港比例达到8%,多式联运货运量年均增速超过10%。
(三)提升运输装备水平。大力推广新能源和清洁能源客车在城市公交和出租车领域使用,发展安全性高、实用性强、经济性好的乡村客车。壮大山东海运实力,发展独具山东特色的高质量、大型化、专业化运输船队,推进河海直达船型研发应用。引导客运船舶向旅游化、舒适化方向发展。加快发展多式联运成套装备,提高换装效率,推进标准集装箱在铁路运输中的广泛应用,发展厢式运输、轻量化挂车和汽车列车,推广适用于城市配送的灵活机动、绿色环保的运输车辆。
(四)推进行业融合发展。
1.推动交通与旅游融合。加快推进机场、火车站、港口与景区之间的无缝对接,实现5A级景区、国家级旅游度假区所在市通高铁或轨道交通,打通3A级以上景区与高铁、高速公路出口连接线。深化交通运输与旅游高效融合,打造青岛、烟台邮轮始发港及日照、威海停靠港。建设“仙境海岸”“泰岳胜景”“中华文化枢轴”以及国家文化公园等一批旅游景观公路。鼓励内河适宜河段实施绿化美化、客运服务等综合配套工程,打造具有运河特色的旅游航道。支持通用机场开展低空飞行旅游,因地制宜推动旅游专列、自驾车房车营地建设。打造运游融合精品站点,推动在汽车站、机场、火车站、高速公路服务区等建设旅游集散中心。鼓励企业开展特色旅游客运,开通机场、火车站至主要景区景点的旅游专线,进一步丰富旅游包车、住宿、餐饮、娱乐等延伸服务。
2.推动交通与产业融合。“交通+物流”,推动交通运输与生产制造、流通环节资源整合,支持建设与产业布局、消费格局相适应的大宗物资、集装箱物流网络,重点强化大容量、低成本、高效率物流骨干通道建设。鼓励物流组织模式与业态创新,支持商业、仓储、运输、电商、快递、供销等物流资源共享。鼓励物流企业参与全球供应链重构与升级,依托综合交通枢纽城市建设全球供应链服务中心。“交通+制造业”,支持交通装备制造业延伸服务链条,促进现代装备在交通运输领域应用,强化交通运输与现代装备制造业的相互支撑。“交通+农业”,支持城乡客运与供销、邮政快递、物流等功能整合,推动城乡物流配送网络向农村延伸。构建适应新形势的务农出行运输服务体系,鼓励大型农场、企业发展通勤班车,在农忙时节统筹运力运能,发送定线包车、定制班车,最大限度解决群众出行难问题。
3.推动港产城融合。积极支持港口作业区疏港通道、港口物流园区、临港工业区与城市航运服务集聚区、城市生态廊道等功能区统筹布局。有序实施青岛港老港区、日照港石臼港区、烟台港芝罘湾港区等老港区改造升级,支持打造青岛邮轮港城、董家口港区产城园融合示范工程,支持日照港岚山港区精品钢基地配套码头、烟台港裕龙岛炼化一体化配套交通项目,促进临港产业增值增效。
4.推动交通与邮政融合。做好交通运输与邮政有机衔接,支持在铁路、机场、城市轨道等交通站场建设邮政快递专用处理场所、运输通道、装卸设施。支持发展航空寄递,以济南、青岛枢纽机场为核心,优化国际快递航空网络布局。鼓励企业提升高铁快递运输比例。
(五)完善便民利民配套服务。
积极培育适应市场需求的“连锁经营”汽车快修服务,完善维修救援网络和汽车维修电子健康档案系统建设。健全驾培机构培训质量考核和监督机制,实现全省驾校“计时培训计时收费、先培训后付费”服务模式全覆盖,继续试点应用机器人教练部分替代人工教练开展驾驶培训教学。打造“司机之家”网络,不断提升运营服务水平。加强路域环境整治,完善服务区、停车区等服务功能,营造畅安舒美的运输服务环境。推动游艇、水上巴士和岛际高速客运发展,提升水上旅游客运服务水平。进一步完善陆岛交通设施,改善近海岛屿、内河涉渡地区群众出行条件。积极引导黄河及其他内河沿线浮桥渡运健康发展,形成更加普惠多样的便民通行服务。
原标题:《研究布局淄博机场!山东下发最新通知!》
本文为澎湃号作者或机构在澎湃新闻上传并发布,仅代表该作者或机构观点,不代表澎湃新闻的观点或立场,澎湃新闻仅提供信息发布平台。申请澎湃号请用电脑访问http://renzheng.thepaper.cn。





- 报料热线: 021-962866
- 报料邮箱: news@thepaper.cn
互联网新闻信息服务许可证:31120170006
增值电信业务经营许可证:沪B2-2017116
© 2014-2026 上海东方报业有限公司




