- +1
天气 | 今天还有大雨!遇这些情况停课、闭园、停运!
从昨天开始
受台风“烟花”影响
天津出现暴雨到大暴雨
全市降水区平均降水量为106.9毫米
最大降水量为194.0毫米
出现在河北区容和里
最大小时降水量为32.6毫米
出现在蓟州区黄崖关

今晨早高峰降雨仍在继续
部分路面出现积水

截至中午12点中心城区目前仅剩余六纬路地区、
地毯路地区2个积水地区
排水部门正在积极采取措施
快速排水
今天上午11时“烟花”正位于渤海湾海面上
并继续向东偏北方向移动
从今天早晨开始天津已陆续解除
台风蓝色预警信号
海上大风黄色预警信号
暴雨黄色预警信号
目前
台风“烟花”
对天津的影响已明显减弱
暴雨天气基本结束
不过,今天白天
天津仍有降雨和大风天气
预计今天夜间降雨结束
风雨情况天津
台风云系从昨天(29日)00时开始影响天津,截止今天(30日)07时,本市中心城区、环城四区、滨海新区、静海区、宝坻区出现大暴雨,蓟州区、武清区、宁河区暴雨。全市平均降雨量108毫米,各区平均降雨量77.9(蓟州区)~144.1(中心城区)毫米,最大195.9毫米,出现在河北区容和里,最大小时降雨量32.6毫米,出现在蓟州区黄崖关(30日05~06时)。中心城区平均降雨量144.1毫米。全市有177个站(60.4%)大暴雨,111个站(37.9%)暴雨。
昨天本市大部分地区出现5~7级大风,最大阵风23.7米/秒(9级),出现在滨海新区南疆码头。渤海西部中部海面出现9级阵风。
海河流域
28日07时至30日07时流域东部出现暴雨到大暴雨,最大降雨量248.6毫米,出现在河北省沧州市沧县大褚村乡,最大小时降雨量54.3毫米,出现在山西省大同市大白登镇政府。
降雨预报
今天上午10点
中央气象台继续发布
暴雨蓝色预警
预计,7月30日14时至31日14时,河北东北部、天津东部、内蒙古东南部和东北部、辽宁西部、吉林中西部、黑龙江中部偏南等地的部分地区有大到暴雨,其中,内蒙古东北部等地的局部地区有大暴雨(100~120毫米);此外,浙江东部、福建中东部、广东南部、四川南部、云南南部和西部、新疆伊犁河谷等地局地有大雨或暴雨;上述部分地区伴有短时强降水(最大小时降雨量20~40毫米,局地可超过50毫米),局地有雷暴大风或冰雹等强对流天气。天津地区
预计今天白天蓟州区东部、宝坻区东部、宁河区、滨海新区中北部有大雨,降雨量25~40毫米,个别点大于50毫米,其他区为中雨,降雨量15~25毫米。其中,中心城区15~25毫米、蓟州区20~50毫米、滨海新区20~50毫米,最大小时降雨量10~15毫米。今天夜间降雨结束。
此外,今天白天陆地仍有偏北风4~5级,夜间减小到2~3级。渤海西部中部海面今天白天仍有西北风6~7级阵风8级,夜间转为7~8级。
海河流域
预计今天白天到夜间海河干流、北三河中下游、滦河中下游有大雨到暴雨,局部大暴雨。累计降雨量30~60毫米,局部80~100毫米,最大小时降雨量20~30毫米。
道路交通
因降雨积水,目前,部分道路采取了断交措施,断交点位包括:
河东区 东兴桥地道(西向东)、李公楼桥地道;
红桥区 天平桥地道(南向西);
滨海新区 新港四号路铁道周边;
东丽区 金钟香港路地道、福安路、合兴路京山铁路地道;
西青区 104国道京浦铁路地道、辛口镇郭庄子铁路地道;
北辰区 东马道;
蓟州区 大平安桥、体育局桥;
静海区 府君庙地道;
津宁高速转京津高速匝道。
遇这些情况将停课、闭园、禁行
当前,天津进入主汛期,大风大雨天气多发,为积极应对强降雨等极端天气,确保市民居住出行和生产生活安全,保持城市安全度汛,天津市将根据预警等级启动相应应急机制,市防汛抗旱指挥部提醒广大市民做好个人防灾避险,并注意以下事项:
暴雨橙色预警
1.中小学校和幼儿园可以停课。2.公园游客迅速离园,公园关闭。
3.旅游景区内游客疏散避险。
4.地下商业设施户外路面积水没过路牙石,所有人员根据提示疏散避险。
5.低洼易积水地区地下室人员、城镇危陋房屋地下室人员、农村 C 级危房人员迁出避险。
6.城市地道(隧道)和下沉路积水深度达到10厘米时实施交通管控,引导车辆依次通行;积水深度达到 20 厘米时封闭。
7.一小时降雨强度 30-49.9 毫米,或一分钟降雨强度 2.1-3.0 毫米且能见度降到 100-150 米,高速公路关闭部分收费站和车道,禁止大型客货车辆驶入。普通公路低洼路段,积水达到 10 厘米时禁止小型车辆通行;积水超过 20 厘米时封闭,禁止所有车辆通行。
8.铁路建设工地全部停工。房屋建筑和市政基础设施施工工地停止高处作业、深基坑作业、地道隧道涵洞作业、地下有限空间、下沉式建筑施工作业,施工人员撤离施工现场。
9.轨道交通可根据积水和降雨情况采取封站跳停、线路停运、全线网停运措施。
10.城市公交线路可采取区间行驶、绕行等措施,避免冒险运营。
11.铁路部门根据雨量警戒值标准,及时向旅客发布晚点、停运信息。
暴雨红色预警
1.各级各类学校停课。2.公园游客迅速离园,公园关闭。
3.旅游景区关闭,景区内游客疏散避险。
4.地下商业设施闭店,人员疏散避险。
5.低洼易积水地区人员,城镇危陋房屋C级危险房屋、地下室人员,以及存在安全隐患的农村危房人员转移避险。
6.城市地道(隧道)和下沉路积水深度达到10厘米时实施交通管控,引导车辆依次通行;积水深度达到20厘米时封闭。
7.在途长途客运车辆就近停车避险,车内乘客安全疏散。
8.关闭高速公路、普通公路影响通行安全的路段。
9.建设工地全部停工,人员转移避险。
10.轨道交通可根据积水和降雨情况采取封站跳停、线路停运、全线网停运措施。
11.城市公交线路可采取临时停运、区间行驶、绕行等措施,避免冒险运营。
12.铁路部门根据雨量警戒值标准,及时向旅客发布晚点、停运信息。
13.机场根据航班调整情况,协助旅客办理退改签。
地质灾害气象风险黄色预警
隐患点位区域内居住人员转移避让,关闭八仙山景区、梨木台景区。
地质灾害气象风险橙色预警
隐患点位区域内居住人员转移避让;相应道路交通管制;
关闭盘山景区、八仙山景区、白蛇谷景区、车神架景区、黄花山景区、长城景区、梨木台景区、龙泉山庄崩塌隐患点、石龙峡景区、天台山庄崩塌隐患点、鹰嘴崖崩塌隐患点等 11 处景区(点),各景区、农家院游客迅速撤离。
地质灾害气象风险红色预警
隐患点位区域内居住人员转移避让,相应道路交通管制,
关闭蓟州全部景区(点)。
这里为大家整理了天津
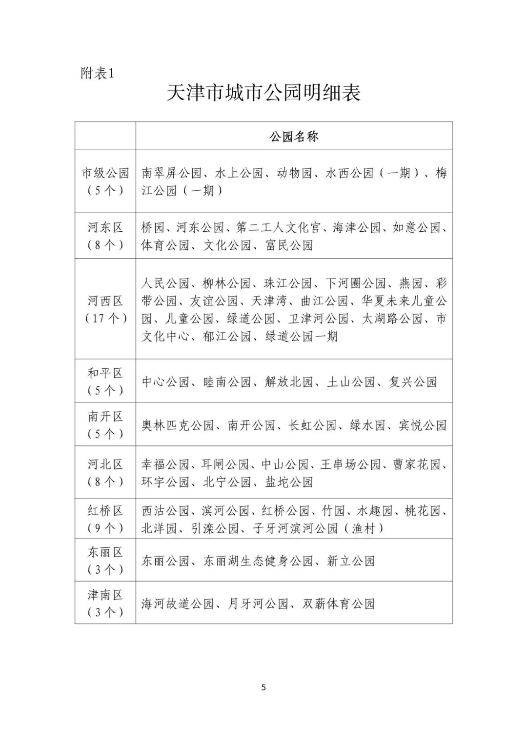
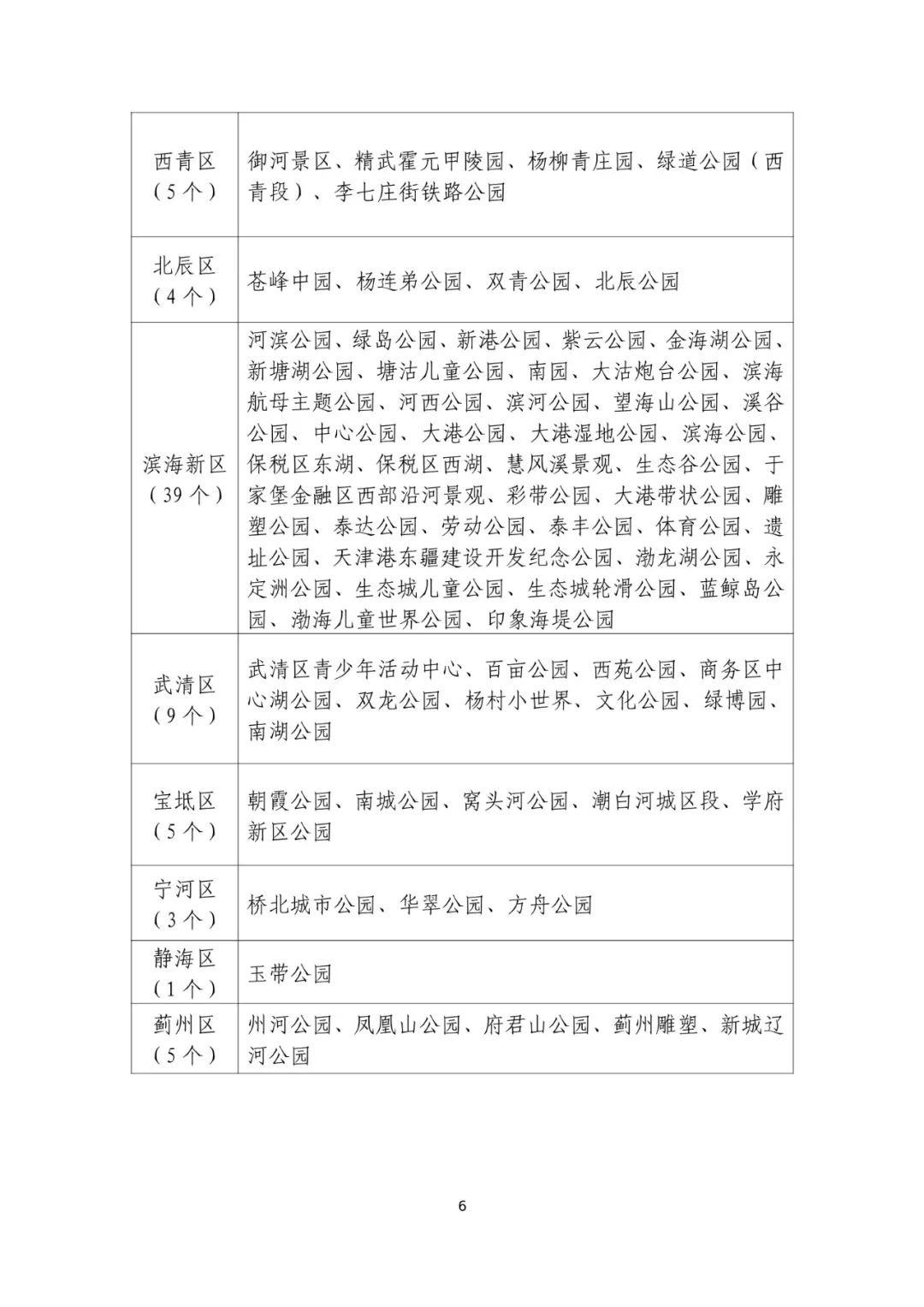
天津市城市公园明细表
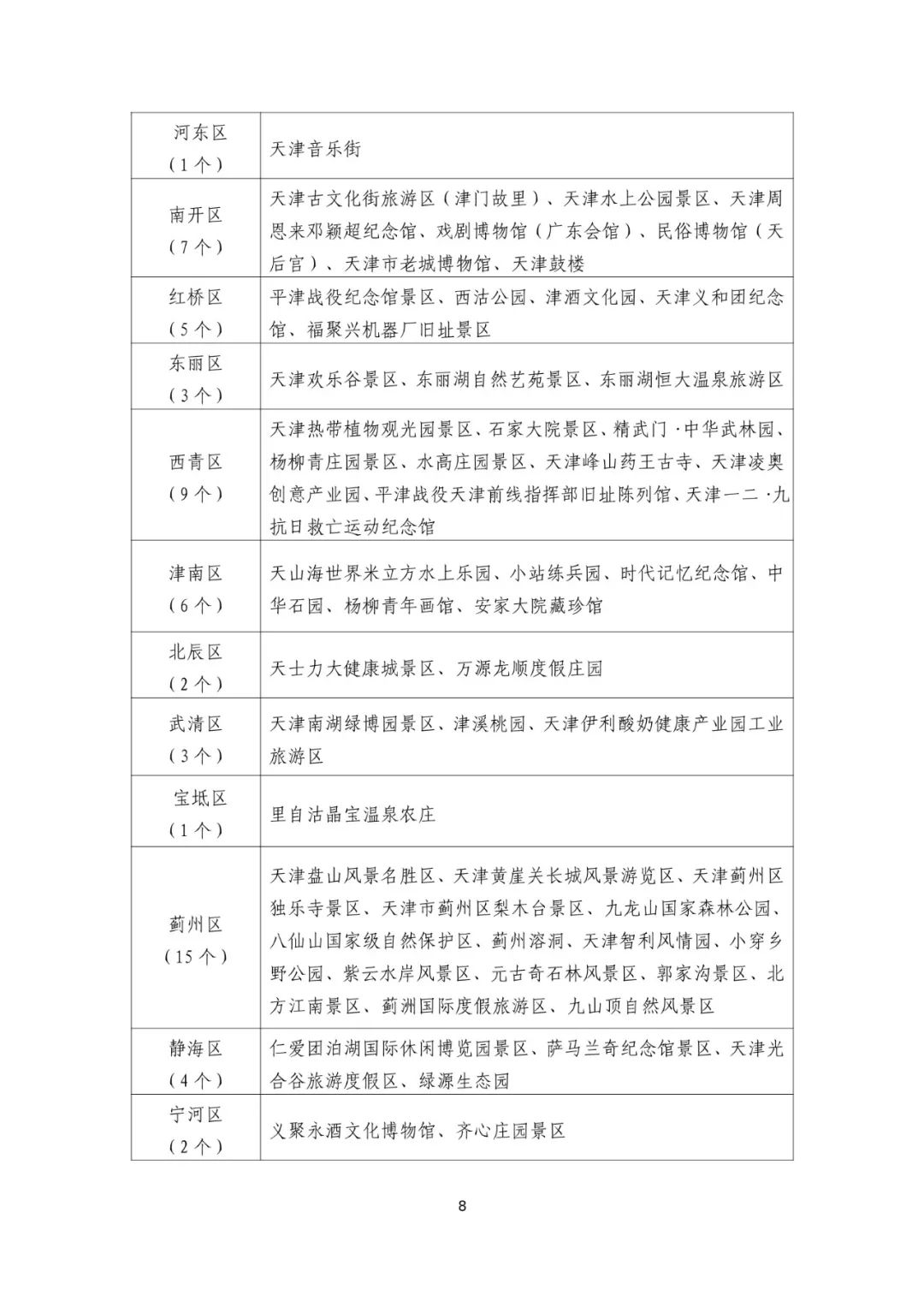
天津市 A 级旅游景区明细表
天津市大型地下商业设施明细表
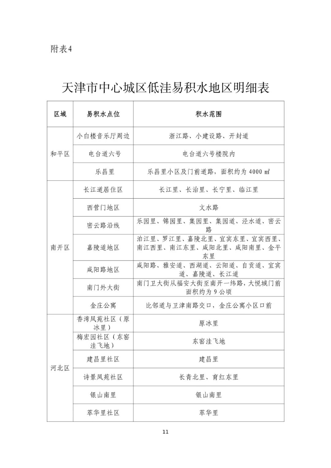
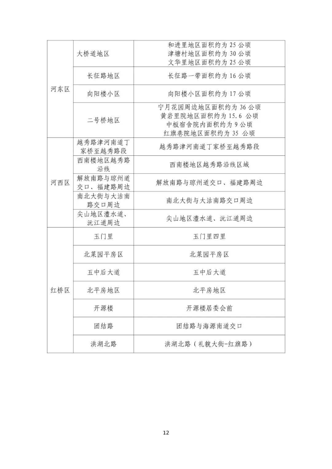
天津市中心城区低洼易积水地区明细表
天津市中心城区地道(隧道)和下沉路明细表
天津市地质灾害隐患点位明细表
请大家和提前熟悉并收藏
以备查阅
再次提醒大家
雨天出行 务必注意出行安全!
天津市城市公园明细表

天津市 A 级旅游景区明细表
天津市大型地下商业设施明细表
天津市中心城区低洼易积水地区明细表
天津市中心城区地道(隧道)和下沉路明细表


天津市地质灾害隐患点位明细表















记者 | 郑毅 吴昱滨 李叶编辑 | 马瑞 程婷
综合 | 中央气象台 津云 TJTV新闻频道
原标题:《天气 | 今天还有大雨!遇这些情况停课、闭园、停运!》
本文为澎湃号作者或机构在澎湃新闻上传并发布,仅代表该作者或机构观点,不代表澎湃新闻的观点或立场,澎湃新闻仅提供信息发布平台。申请澎湃号请用电脑访问http://renzheng.thepaper.cn。





- 报料热线: 021-962866
- 报料邮箱: news@thepaper.cn
互联网新闻信息服务许可证:31120170006
增值电信业务经营许可证:沪B2-2017116
© 2014-2026 上海东方报业有限公司




