- +1
千亿“专网通信”迷案主角隋田力被警方侦查,15家上市公司卷入
原创 马强 深圳商报 收录于话题#上市公司1#热点391
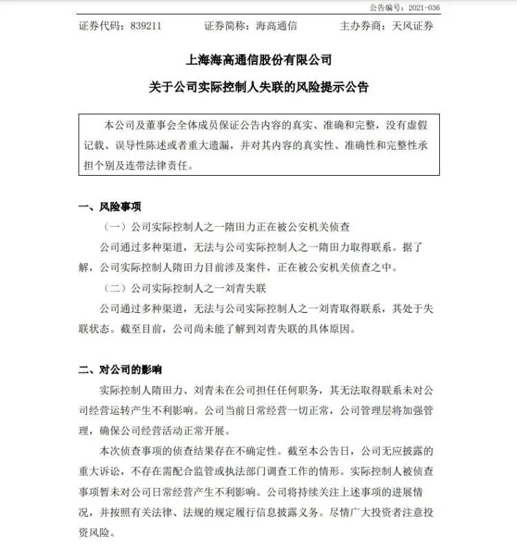
新三板公司海高通信(839211)最新发布的一则公告,将15家上市公司卷入、涉及上千亿巨资的“专网通信”迷案揭开了面纱一角。根据公告,“专网通信”骗局主角、同时也是海高通信实控人之一的隋田力,正在被公安机关侦查。
海高通信:
实控人隋田力正在被公安机关侦查
在这则“关于公司实际控制人失联的风险提示公告”中,海高通信称:
(一)公司实际控制人之一隋田力正在被公安机关侦查。公司通过多种渠道,无法与公司实际控制人之一隋田力取得联系。据了解,公司实际控制人隋田力目前涉及案件,正在被公安机关侦查之中。
(二)公司实际控制人之一刘青(注:系隋田力配偶的弟弟的配偶)失联。公司通过多种渠道,无法与公司实际控制人之一刘青取得联系,其处于失联状态。截至目前,公司尚未能了解到刘青失联的具体原因。
来源:海高通信公告截图至于事件对公司的影响,海高通信称,实际控制人隋田力、刘青未在公司担任任何职务,其无法取得联系未对公司经营运转产生不利影响。公司当前日常经营一切正常。本次侦查事项的侦查结果存在不确定性。截至本公告日,公司无应披露的重大诉讼,不存在需配合监管或执法部门调查工作的情形。实际控制人被侦查事项暂未对公司日常经营产生不利影响。
隋田力其事:
15家上市公司卷入、搅动千亿资金
市场为什么这么关注隋田力?公开资料显示,隋田力“玩”得太大了!
据媒体报道,一个以“专网通信业务”为幌子的隐蔽融资性贸易网络近日浮出水面,资金规模超过900亿元,已知有多达15家上市公司卷入其中,堪称“A股史上最大资金骗局”。
在这个庞大的融资性贸易网络中,上市公司资金以预付货款的方式流向供应商,若干时间之后,供应商或其隐性关联方,将资金通过一层或多层下游客户,以销售回款的方式回流上市公司。短期内,上市公司业绩得到了提升。但当操盘者资金闭环断裂,上市公司的风险便彻底暴露。而这个庞大融资网络的操控者,最终指向了隋田力。
公开资料显示,从5月30日上海电气“首雷”开始,到8月1日,“爆雷”大军已扩大至9家:上海电气、宏达新材、瑞斯康达、国瑞科技、中天科技、汇鸿集团、凯乐科技、中利集团、康隆达——这些公司的“专网通信业务”皆出现重大风险。汇总统计,9家上市公司合计的可能损失金额高达近250亿元。
来源:证券时报网证券时报记者梳理发现,这些上市公司的专网通信业务有着大体相同的上、下游结算模式:向上游采购原材料时大部分需要预付100%货款,而产成品对下游销售时只能预收10%货款。这种模式意味着上市公司会发生大规模垫款。而且,这些上市公司专网通信业务的上下游都具有较高的重叠性,其关键人物均指向隋田力。
神秘的隋田力
根据海高通信2020年年报显示,隋田力出生于1961年8月,大专学历。1979年1月至1994年5月在部队服役;此后,在江苏当了4年公务员。1998年11月,担任上海星地通讯工程研究所所长;2009年11月至2017年9月,在新一代专网通信技术有限公司任董事、总经理;2011年,创立上海星地通等,并于2020年12月担任上海电气通信技术有限公司副董事长。
另有公开资料显示,隋田力是中国电子工业科学技术交流中心负责人,曾在解放军、武警、公安通信部门、中国电子科技集团任职,具有信息通信应用领域30年工作经验。参与“十二五”国家重大专项“新一代宽带通信项目”(专项三)专家组工作,曾荣获军队科技二等奖。
但对隋田力究竟是不是中国电子工业科学技术交流中心负责人,时代财经调查发现未能证实。另外,时代财经获得的一份上海市静安区人民法院7月29日向上海星地通下发的《限制消费令》显示,隋田力已被限制高消费。申请执行人是上海电气国际经济贸易有限公司,该公司是上海电气(601727.SH)的控股子公司。
同样神秘的“专网通信业务”
据了解,目前有15家上市公司卷入“专网通信业务”,他们大多将该业务命名为“专网通信业务”,少数公司则命名为“特种通讯产品”、“高端通信产品”、“物联网与智能化”等。
另据媒体报道,通信设备业内人士表示,无线自组网通信设备就是专网通信设备之一,销售主要面向特种行业。“专网通信设备业务是存在的,10%预付款也是行业规则,这倒不是太大的问题。但是隋田力这个确实令人匪夷所思,他有没有真实的专网通信业务就不知道了。”
还有知情人士称,“凡是我接触过的这个贸易链条里的所有主体,其实都搞不清楚他们在买卖些啥,以及他们卖的东西到底能起到啥作用,最终用户是谁。”作为中间参与方,其并未接触过货物,实际只是在账务及资金流水上过了一道手,滚大了营业规模。
总体来说,上市公司付出了资金被占用的代价,却也通过该等交易做大了营业规模,“创造”了业绩,而违规与否,则有待于监管部门的界定。
警方介入,
多个谜团或将一一浮出水面
分析人士指出,围绕“专网通信业务”这个庞大的交易网络,有太多有违商业逻辑之处。比如隋田力的能量为何如此之大?隋田力精心编织的、卷入15家上市公司的庞大融资性贸易网络为何如此隐秘?为何有如此之多的上市公司卷入其中?这些公司所谓“专网通信业务”是否涉嫌虚增收入、业绩造假?
巴菲特曾有名言:“当大潮退去,才知道谁在裸泳”。如今,随着一众上市公司密集披露因“专网通信业务”暴雷,这一神秘的网络终于浮出水面。相信,随着警方调查的深入,更多的真相将水落石出。
商报君精选
等你来pick→
原标题:《千亿“专网通信”迷案主角隋田力被警方侦查,15家上市公司卷入》
本文为澎湃号作者或机构在澎湃新闻上传并发布,仅代表该作者或机构观点,不代表澎湃新闻的观点或立场,澎湃新闻仅提供信息发布平台。申请澎湃号请用电脑访问http://renzheng.thepaper.cn。





- 报料热线: 021-962866
- 报料邮箱: news@thepaper.cn
互联网新闻信息服务许可证:31120170006
增值电信业务经营许可证:沪B2-2017116
© 2014-2026 上海东方报业有限公司




