- +1
长沙最新最全核酸检测地点清单来了!
目前,湖南疫情防控工作正在稳步推进,许多居民都在主动接受核酸检测。
小编为大家整理了长沙各大医院核酸检测攻略,以及最全核酸检测地点清单,请查收!
长沙各大医院核酸检测攻略
中南大学湘雅医院
微信预约流程:1、关注微信公众号“中南大学湘雅医院”;2、点击【信息查询】→点击【电子健康卡】→(注册/登录/绑定)健康卡(本人/患者);3、点击【就医指南】→点击【微信预约】→【核酸检测预约】→【住院患者及陪护预约/公众预约】→选择【健康卡】→【确认预约】→【交费】。
采样时间:周一至周五:07:30-18:00;周六、周日 08:00-12:00;节假日另行通知。
纸质版结果:门诊二楼打印核酸结果。有诊疗卡者在自助机上打印,无诊疗卡者在人工窗口(门诊化验结果咨询处)打印。如遇门诊关门,请去急诊科自助机上打印。
电子结果(可能延迟):中南大学湘雅医院(微信公众号)→就医指南→微信预约→核酸检测预约→选健康卡,查七天内结果。
中南大学湘雅医院核酸采样区电话:0731-89752672
中南大学湘雅二医院
新冠核酸自助检测流程:关注“中南大学湘雅二医院服务号”→医疗服务→在线挂号→检验医学科→核酸检测号→缴费完成→直接前往采样(如第一次使用,请先实名制注册,完善信息)。
核酸检测采样地点:外科楼A、B座之间。
核酸检测结果报告查询:①通过“中南大学湘雅二医院服务号”及时查看报告;②自助机打印结果。
中南大学湘雅三医院
核酸检测自助申请:打开微信扫码,选择需要检测的人→提交申请→立即缴费(如第一次使用,请先实名制注册,完善信息。)缴费完成后,可直接前往采样。
核酸检测采样地点:门诊前坪西南角,无需进入门诊楼。
核酸检测结果报告查询:①请在“湘雅三e院”小程序上及时查看报告进度(7-24小时可查询);②采样点自助机可打印结果(7-24小时可查询);③国家政务服务平台或中国政府网查询(1-2天可查询)。
病友服务中心联系电话:0731-88618575
湖南中医药大学第一附属医院
有需要住院、陪护,或愿检尽检的居民,可在互联网医院自助开单,支付后前往湖南中医药大学第一附属医院至和楼西侧(靠韶山路)核酸采样点完成采样即可。
步骤:关注【湖南中医药大学第一附属医院】公众号,在【互动】选择“互联网医院”菜单;随后进入到“互联网医院”首页,点击【核酸检测】菜单;进入到【核酸检测】/【核酸检测自助下单】功能中,添加就诊人;点击确认下单,弹出核酸检测信息登记表,填写完成后即可进行支付。
检测地点:至和楼西侧(靠韶山路)。
湖南中医药大学第二附属医院
新冠核酸检测预约流程:关注【湖南中医药大学第二附属医院】公众号,在菜单栏【互联网医院】点击【核酸检测】;进入预约界面以后,点击新冠肺炎核酸检测套餐,仔细阅读预约须知;在套餐详情内预约好时间并支付费用,等费用支付完成以后,您会收到一条公众号消息,提醒您准时到医院进行检测。
检测时间:8:00-12:00;14:30-17:30。
新冠核酸检测结果查询:点击公众号菜单栏【医疗服务】中的核酸报告查询,即可查询报告。如需顺丰快递(到付)核酸检测纸质报告单的患者请拨打0731-84910350,客服人员将为您提供服务。
湖南省妇幼保健院
新冠核酸检测预约流程:第一步,微信扫二维码;第二步:绑定电子健康卡;第三步:申请核酸检测;第四步:选择微信支付、缴费。
费用支付成功后,非发热病人请携带身份证、凭健康卡行程码绿码在创新楼1楼北门外侧核酸采样点采样。查询结果方式:1、在核酸检测微信小程序查询;2、下载掌上妇幼APP,在掌上妇幼APP的健康档案栏内查询;3、凭身份证在创新楼一楼自助打印机打印结果。
湖南省肿瘤医院
核酸检测流程:直接扫核酸检测二维码(每间诊室以及一至三楼大厅均贴有二维码),自助申请核酸检测;或在微信公众号上进入互联网医院,可以直接核酸检测申请;如无微信,可前往核酸标本集中采集点开单(如无第二代居民身份证,请先到门诊办理诊疗卡),门诊一楼窗口缴费(请保留缴费收据)。凭身份证或登记号前往核酸标本集中采集点进行标本采集。
采集时间:周一至周五7:30-15: 00;周六8:00-15: 30
采集地点:1号楼前坪西侧核酸标本集中采集点。
结果当日手机上可查询,或在门诊二楼自助机上打印纸质结果。
湖南省康复医院
周一到周五正常上班时间段(上午8:00--12:00,下午2:30--5:30)请到进大门左侧的健康管理中心缴费,在医院大门口(进门左侧)核酸采样点采样。其它时间段(中午、晚上、双休日)请到门诊楼收费室缴费,到大门口采样点采样。
湖南省职业病防治院
采样时间:每天8:00-12:00,14:30-17:30采样(周末、节假日照常检测)。
预约方式:关注湖南省职业病防治院微信服务号,进行预约挂号。
特别说明:由于院内无发热门诊,请健康码是黄码、红码的人员前往有发热门诊的医院进行核酸检测。
长沙市中心医院
核酸检测绿色通道:健康码绿码、行程码绿码、无流行病学史及新冠相关症状者需佩戴好口罩,可前往核酸检测绿色通道(儿童感染科前坪车道旁),手机扫码自助填写信息后,排队检测。
采样时间:8:00-24:00(根据疫情防控形势调整)
长沙市第一医院
核酸采集时间:07:40~24:00
核酸采集后,请及时离开医院。由于近日核酸检测人数剧增,检测结果将在采样后12小时后出具,敬请谅解。可以通过手机直接查询检测结果。(关注“长沙市第一医院公众号”→挂号缴费→报告查询)。
需要纸质核酸检测单,请在“长沙市第一医院公众号”上查询到结果后,凭健康码或身份证在自助机上自助打印。
长沙市第三医院
核酸检测地点和时间:住院患者、陪护人员以及社会愿检尽检人员在门急诊楼前坪东侧可检测。开放时间暂定为24小时开放,后续将根据疫情进展适时调整。
核酸检测申请:线上可关注“长沙市第三医院服务号”——选择“核酸检测”——“新冠核酸检测”,根据提示完成线上流调后进行交费即预约成功。线下可经门诊或急诊预检分诊、完成流行病学史调查后,前往窗口挂号、交费,完成检测。
长沙市第四医院
检测结果查询及领取:“长沙市第四医院”微信公众号查询:关注“长沙市第四医院”微信公众号,“个人中心”——填写“我的就诊人”信息,进入“医疗服务”——“门诊报告查询”中查询结果。门诊一楼自助机上打印报告单(请持身份证/诊疗卡或输入门诊号在一楼自助机刷卡打印)。自助机无法打印时,请到门诊一楼导诊台咨询打印。长沙市中医医院
普通病人、陪人及自愿检测人员,请直接前往星沙本部门诊二楼进行采样。市民可通过关注“长沙市中医医院”微信公众号,一站式完成线上挂号、线上缴费、报告查询等功能。采样完成后24小时内可出具报告。
湖南妇女儿童医院
来源:湖南妇女儿童医院
湖南旺旺医院
常规核酸检测时间:周一到周日,8:00-22:00;发热患者和行程码为红码、黄码的客户,24小时开放检测。
关注“湖南旺旺医院公众号”,绑定个人身份证,到“报告查询”中添加就诊人信息,根据步骤进行,即可查询核酸检测结果。
提醒各位市民:个人健康码是黄码或红码,需居家或集中隔离的人员,不能预约核酸检测;若出现发热、咳嗽等呼吸道症状,请主动告知工作人员,并在工作人员引导下按指定路线到发热门诊就诊。
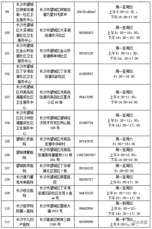
长沙核酸检测地点清单
目前,长沙全市二级以上综合医院、乡镇卫生院和社区卫生服务中心基本都设立了核酸采样点。为方便有需要的人民群众能就近找到核酸采样点,市新冠疫情防控指挥部特委托长沙疾控将现有215家新冠病毒采样检测点予以公布。
此外,长沙市疾控中心及各区县市疾控部门的核酸检测主要针对新冠肺炎疑似病例、密切接触者、重点人群以及疑似阳性标本的复核,暂不接受普通市民的核酸检测预约。

















在做核酸检测时要注意哪些事项
才能既迅速又安全地完成检测呢?
采样前
1、采样前2小时尽量避免进食,不应吸烟、饮酒、嚼口香糖等,以免频繁吞咽影响咽喉部病毒富集,影响检测结果。
2、正确佩戴口罩,只有在口咽拭子采样时才能取下口罩(采样完毕请立即戴好),可准备一个备用口罩,方便污染后随时更换;
3、请随身携带纸巾,采样中可能会出现不适,如流泪、打喷嚏等情况;
4、由于医护人员防护严密,可能听不清讲话,请随身携带身份证,并提前打开健康码,节约时间,提高采样效率。
5、天气炎热,排队时间相对较长,请听从指挥,自觉保持1米以上间隔、不交谈,并做好防暑。
采样中
1、采集鼻咽拭子前,请提前告知采样人员是否有鼻腔手术史、鼻中隔弯曲、血液病、咽喉疾病,或服用抗凝药等相关危险因素;采样过程中可能出现鼻部酸痒感,刺激打喷嚏,请立即用纸巾(提前备好)或手肘遮挡;
2、采集口咽拭子时,请头稍后仰,张口发出“啊”音;采样过程中可能会出现刺激性干咳、恶心、呕吐等症状,请尽量放松、深呼吸;
3、现场采样过程中,请注意手部卫生,不要用手触碰采样台、医务人员防护服等,避免污染。
采样后
1、采样完后请立即洗手或用免洗手酒精擦拭双手,如需换备用口罩,请将废弃口罩投入指定医疗垃圾桶;
2、采样完后请立即离开采样地点,不要在采样地点周围吐痰、呕吐、逗留;
3、由于目前核酸检测量非常大,检测报告出具时间可能会延后,请及时关注查询检测结果信息;一旦检测结果阳性,请积极配合医疗机构做好后续的排查、转运处置等工作。
最后温馨提醒
小伙伴们在做核酸检测时
也请记得戴好口罩、保持好距离
并做好防护工作哦~
原标题:《长沙最新最全核酸检测地点清单来了!》
本文为澎湃号作者或机构在澎湃新闻上传并发布,仅代表该作者或机构观点,不代表澎湃新闻的观点或立场,澎湃新闻仅提供信息发布平台。申请澎湃号请用电脑访问http://renzheng.thepaper.cn。





- 报料热线: 021-962866
- 报料邮箱: news@thepaper.cn
互联网新闻信息服务许可证:31120170006
增值电信业务经营许可证:沪B2-2017116
© 2014-2026 上海东方报业有限公司




