- +1
海南省自然资源和规划厅 海南省农业农村厅关于印发海南省农民建房办事指南的通知
海南省自然资源和规划厅、省农业农村厅日前联合下发《海南省农民建房办事指南的通知》,将实现全省一套统一材料标准办理农民建房申请,有效解决各市县建房审批材料标准不统一等问题,规范审批流程,缩短办理时限,提高了审批效率,为农民建房提供更为优质、高效的服务。
海南省自然资源和规划厅 海南省农业农村厅关于印发海南省农民建房办事指南的通知
琼自然资函〔2021〕1664号
各市、县、自治县自然资源和规划局、农业农村局,洋浦经济开发区规划建设土地局、经济发展局:
为了进一步做好农民建房审批管理工作,规范审批流程,提高审批效率,落实《海南省农民建房审批“零跑动”试点工作方案》要求,现将《海南省农民建房办事指南》印发给你们,请遵照执行。
海南省自然资源和规划厅 海南省农业农村厅
2021年8月2日
(此件主动公开)
海南省农民建房办事指南
本指南所称的农民建房是指农村村民在其宅基地上建造住宅房屋的建设活动。
本指南所称农村宅基地,是指农村村民用于建造住宅及其生活附属设施的集体所有土地。
一、适用范围
适用对象:农村村民(具有农村集体经济组织成员资格的人员)。
涉及办事事项:农村村民住宅用地审核、乡村建设规划许可、确定农房设计方案、确定房屋四至、农房验收。
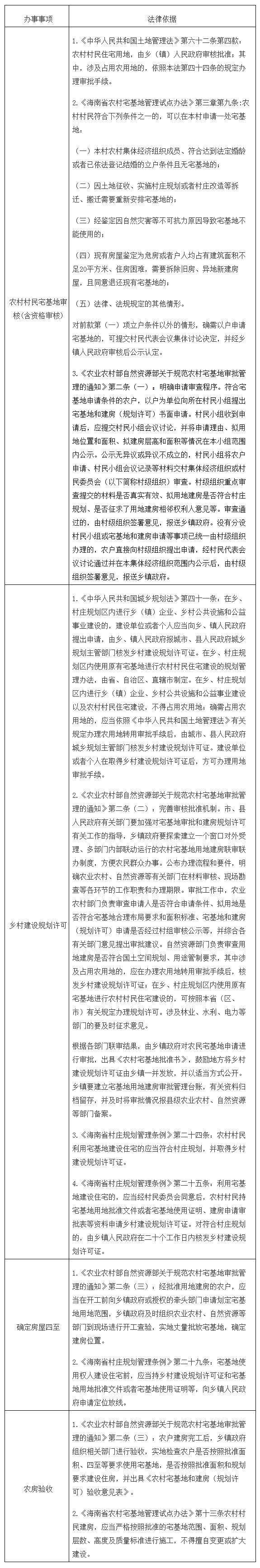
二、法律依据
三、受理机构乡(镇)人民政府、街道办事处。
村集体经济组织或者村民委员会可以为村民提供农村住房建设有关审批、用地和规划核实手续等事项代办服务。
四、决定机构
乡(镇)人民政府、街道办事处:农村村民住宅用地审核(含资格审核)、乡村建设规划许可、确定房屋四址、农房验收。
省自然资源和规划厅、省住房和城乡建设厅:提供一批农村住房通用图集。
根据《海南省农村宅基地管理试点办法》规定,乡(镇)人民政府、街道办事处可以受设市、县、区人民政府及其有关部门委托实施相关行政许可。
五、申请条件
总体要求:申请人应当符合相关资格条件;农村住房建设应当符合国土空间规划(含现行正在实施的各类法定规划)和相关管制要求,科学选址,尽量利用村内原有宅基地、空闲地以及其他存量建设用地、未利用地,不占或尽量少占耕地,不得占用永久基本农田;位于各级自然保护区、国家公园、风景名胜区或者历史文化名镇、名村、传统村落等区域的,应当符合相关保护规划;从严控制农房占地面积、建筑面积、建筑层数和总建筑高度,严格执行“一户一宅”制度,建新必须拆旧;不得在地质灾害隐患点建房,严格控制地质灾害易发区和利用山体切坡建房,确实无法避让的,应治理达到安全要求后方可建造;涉及占用现状农用地的,由乡镇政府汇总后按批次向市县政府申请办理农转用审批手续;无房户、危房户和符合社会救助条件的申请人,可优先获得批准。
确需调整村庄规划的,依据《海南省村庄规划条例》第十七条和《海南省村庄规划编制审批办法》第二十二条优化村庄规划。
具体要求:由设市、县、区人民政府及其有关部门结合各地实际制定并公布农民建房申请条件。
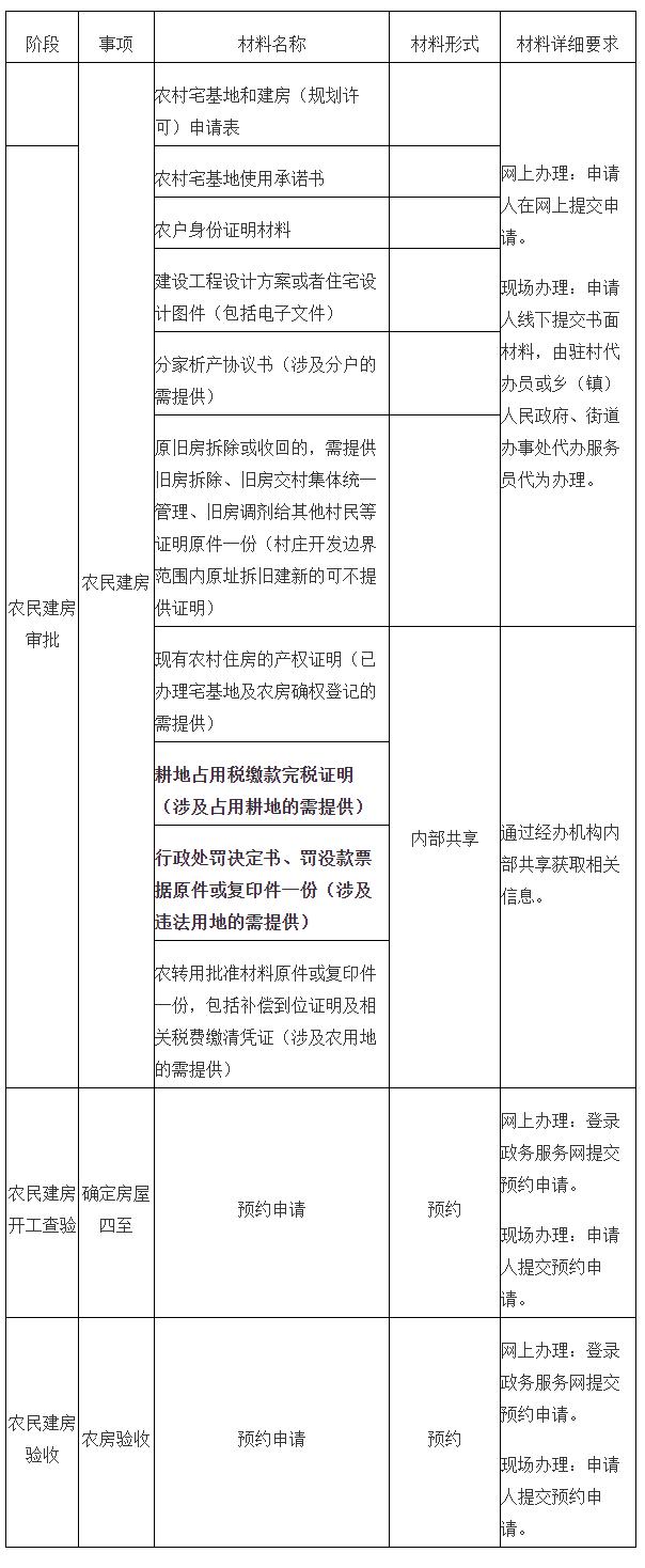
六、申请材料
七、申请表式样根据《农业农村部 自然资源部关于规范农村宅基地审批管理的通知》(农经发〔2019〕6号),结合海南实际,农民建房申请表格分为农村宅基地和建房(规划许可)申请表、农村宅基地使用承诺书。申请表式样详见附件1、附件2。
八、申请接收
材料齐全后在网上/线下申请。
九、办理流程
(一)农村村民向户口所在地的村集体经济组织或者村民委员会提出建房书面申请,经村集体经济组织或者村民委员会讨论通过并予以公示。
(二)经村集体经济组织或者村民委员会审核同意,并且公示无异议的,向乡(镇)人民政府、街道办事处上报申请材料。
(三)市、县人民政府有关部门要加强对宅基地审批和建房规划许可有关工作的指导,乡(镇)人民政府、街道办事处要积极建立一个窗口对外受理、多部门内部联动运行的农村宅基地用地建房联审联办制度。具体审批工作中,要审查申请人是否符合申请条件、拟用地是否符合国土空间用途管控和宅基地合理布局要求和面积标准、拟用地是否符合相关规划、宅基地和建房(规划许可)申请是否经过村组审核公示等。符合条件的由乡(镇)人民政府、街道办事处核准农村宅基地和建房(规划许可)审批表(附件3)并向申请人核发农村宅基地批准书(附件4)和乡村建设规划许可证(附件5)。
(四)申请人取得农村宅基地批准书和乡村建设规划许可证后,应预约申请放样。乡(镇)人民政府、街道办事处收到建房村民的放样申请后,及时组织相关人员到现场进行开工查验,实地丈量批放宅基地,确定建房位置。
(五)乡(镇)人民政府、街道办事处应当加强对农村住房施工现场的监督巡查。建房村民(或代办员)应当将确定的基槽验收、竣工验收时间事先告知或者经由村民委员会告知乡(镇)人民政府、街道办事处。乡(镇)人民政府、街道办事处届时应当派员到场监督并形成记录。
(六)农户建房完工后,乡(镇)人民政府、街道办事处组织相关部门进行验收,实地检查农户是否按照批准面积、四至、建筑高度等要求使用宅基地,是否按照批准面积和规划要求建设住房,并出具《农村宅基地和建房(规划许可)验收意见表》(附件6)。通过验收的农户,应及时向不动产登记部门申请办理不动产登记。
(七)乡(镇)人民政府、街道办事处负责将农村住房建设管理中收集的资料整理归档,参照城市建设档案管理规定和标准,加强农村住房建设档案管理并建立电子档案,并及时将审批情况报县级农业农村、自然资源等部门备案。
十、流程图
详见附件7-1、7-2。
十一、办理方式
材料齐全受理后办理。
十二、办结时限
自受理之日起至核发农村宅基地批准书和乡村建设规划许可证,合计不超过30个工作日。
十三、收费依据及标准
不收费。
十四、行政相对人权利和义务
(一)符合法定条件、标准的,申请人有依法取得行政许可的平等权利,行政机关不得歧视。
(二)行政机关依法作出不予行政许可书面决定的,应当说明理由,并告知申请人享有依法申请行政复议或者提起行政诉讼的权利。
(三)行政许可直接涉及申请人与他人之间重大利益关系的,行政机关在作出行政许可决定前,应当告知申请人、利害关系人享有要求听证的权利;申请人、利害关系人在被告知听证权利之日起五日内提出听证申请的,行政机关应当在二十日内组织听证。
(四)申请人申请行政许可,应当如实向行政机关提交有关材料和反映真实情况,并对其申请材料实质内容的真实性负责。
十五、咨询途径
村集体经济组织、村民委员会,乡(镇)人民政府、街道办事处。
十六、监督投诉渠道
设市、县、区、乡(镇)人民政府,属地农业农村、自然资源、建设行政执法主管部门。
原标题:《海南省自然资源和规划厅 海南省农业农村厅关于印发海南省农民建房办事指南的通知》
本文为澎湃号作者或机构在澎湃新闻上传并发布,仅代表该作者或机构观点,不代表澎湃新闻的观点或立场,澎湃新闻仅提供信息发布平台。申请澎湃号请用电脑访问http://renzheng.thepaper.cn。





- 报料热线: 021-962866
- 报料邮箱: news@thepaper.cn
互联网新闻信息服务许可证:31120170006
增值电信业务经营许可证:沪B2-2017116
© 2014-2026 上海东方报业有限公司




