- +1
早孕期子宫动脉血流异常要紧吗?
原创 段涛 段涛大夫
早孕期子宫动脉血流异常要紧吗?上海市第一妇婴保健院 生殖免疫科 鲍时华
编者按by段涛
早孕期进行子宫动脉血流监测最早始于“反复自然流产”,现在越来越多的不是“反复自然流产”的人也开始在早孕期做子宫动脉血流的测定。
检查多了,就会发现异常,对于所谓的“早孕期子宫动脉血流异常”,不同的医生有不同的解读,有人觉得很严重,有人觉得没必要大惊小怪。
为了给大家一个权威的解读,邀请我的同事,一妇婴生殖免疫科的鲍时华主任来为大家写了一篇文章,希望能给大家带来一些帮助。
事先提醒一下各位同学,和我的文章风格不一样,鲍主任的文章比较“硬核”,你看得懂很好,看不懂也很正常,看了头疼也比较正常。
实在看不懂,可以直接跳到第6点和第7点,如果这两点也看不懂,也别灰心,这也正常,因为“孕傻”也不少见。
建议“孕傻”的同学以后就不要读我的文章了,以后关注我的抖音账号“段涛医生”直接看视频就OK了。
以下是鲍时华主任的文章正文:
1、什么是子宫动脉?
在花花绿绿的各种血管中,黑色箭头所指的二个血管就是子宫动脉。
子宫动脉于子宫颈部分为上、下两支,给女性的生殖器官供血。
子宫动脉上支较粗,沿子宫侧壁迂曲上行,称子宫体支,行至子宫角处又分为底支、卵巢支及输卵管支3个终支,后2个分支分别与卵巢动脉的卵巢支和输卵管支相吻合。
子宫动脉下支较细,分布于宫颈及阴道上部,称子宫颈阴道支,向下与阴道动脉和阴部内动脉相吻合。
编者按by段涛怎么样?子宫长得还是挺漂亮的吧?卵巢也不赖的。
2、子宫动脉各个分支的作用是什么?
子宫动脉上支在沿子宫侧壁上行的途中垂直地分出许多弓状动脉,弓状动脉再分支形成子宫的放射动脉,再分出子宫内膜基底动脉和螺旋动脉。
子宫基底动脉供养子宫内膜的基底层,不受激素的影响;
子宫螺旋动脉伸入子宫内膜的功能层,其管径受卵巢激素水平的影响而变化,妊娠后的子宫螺旋动脉将发生一系列生理变化以适应胚胎生长发育的需要,螺旋动脉将富含氧和营养物质的母血送至绒毛间隙,胚胎的发育依赖于子宫动脉的血流灌注。
编者按by段涛各位同学如果对这些硬核专业医学文字看得挺过瘾,还想继续看,可以去买一本我担任主编的,人民卫生出版社出版的第九版“妇产科学”教科书,这是全中国医学院学生都要学习和考试的教科书。
3、怎么测量子宫动脉血流?
彩色多普勒超声可以测量子宫动脉血流信号,非孕期和早孕期建议采用经阴道超声探查,测量部位:
子宫动脉由髂内动脉分出后,在宫颈内口水平横切,一般可探及多支走形迂曲的动脉分支血流,上行支为供应子宫的动脉血流,尽量选取背离探头走行且血流丰富的分支血管,取样线要与血流方向一致,与血流方向夹角必须<30º,血流速度应大于50 m/s。
一般取 3-6个连续稳定的心动周期频谱,测量并分别记录左右两侧子宫动脉的血流阻力指数(RI)、搏动指数(PI)及收缩期峰值 / 舒张末期流速(S/D),取平均值。
--Alexander D. Kofinas. Doppler in Obstetrics and Gynecology: Principles and Practice. Cornell University, College of Medicine4、孕前和孕期子宫动脉血流特点和作用?
1) 孕前子宫动脉血流特点:随着月经期-排卵期-黄体期的周期性变化,子宫螺旋动脉逐渐增生,弯曲,动脉增粗,管腔扩大,血流速度增快。
黄体期子宫动脉B超表现:高阻低血流逐渐转变为低阻高血流状态,RI、PI和S/D值逐渐降低,舒张早期切迹变低至消失。
生理作用:提供丰富血供和营养物质为受精卵着床于子宫内膜做准备。
2) 妊娠期子宫动脉血流特点:子宫内膜血管出现生理性的血管重铸,螺旋小动脉增粗,管腔扩大,血流速度增快。
B超表现:低阻高血流状态,RI、PI和S/D值逐渐降低,舒张早期切迹变低至消失。
生理作用:螺旋动脉将富含氧和营养物质的母血送至绒毛间隙,胚胎的发育依赖于子宫动脉的血流灌注。

编者按by段涛唉唉,怀孕生个孩子真的很不容易,子宫不容易,子宫内膜不容易,子宫动脉也很不容易,胚胎和胎儿也不容易,妈妈更不容易,大家都不容易(哦,好像就爸爸比较容易),大家都辛苦啦!
5、子宫动脉血流测定能预测什么?
早孕/中孕期测定子宫动脉血流可以评估子宫-胎盘循环;晚孕期测定脐血流可以评估胎儿-胎盘循环。
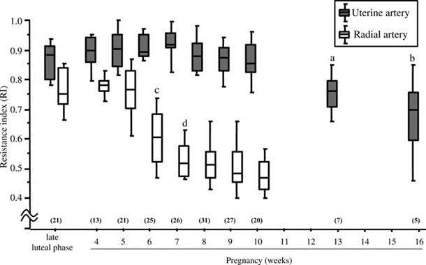
通常子宫放射动脉血流阻力要比子宫动脉血流阻力要低,早孕期放射动脉血流阻力在孕5-7周开始迅速下降,并持续下降至孕10周;
子宫动脉血流阻力在从黄体期至孕10周左右下降缓慢,直到孕16周下降最为明显,这个过程中滋养层侵入螺旋动脉并逐步启动胎盘的发育。
所以妊娠期子宫动脉阻力值及舒张早期切迹,与其他因素相结合,可用来预测滋养细胞侵蚀受损致子宫胎盘血流灌注异常所致的疾病,如妊高症、IUGR、早产、羊水减少等。
-- Tamura H, et al.Different changes in resistance index between uterine artery and uterine radial artery during early pregnancy. Human Reproduction. 2008.23:285–289--Prefumo F, Sebire NJ, Thilaganathan B. Decreased endovascular trophoblast invasion in first trimester pregnancies with high-re-sistance uterine artery Doppler indices. Hum Reprod,2004,19(1):206-209.
--Taylor J,et al. Uterine Artery Pulsatility Index Assessment at <11 Weeks' Gestation: A Prospective Study. Fetal Diagn Ther
. 2020;47(2):129-137.
目前针对复发流产患者孕早期的子宫动脉血流研究数据较少,主要是因为很多自然流产发生在孕10周前,造成临床早孕期数据的缺失。
我们的小样本回顾性数据显示:对于合并易栓症、免疫性疾病的复发性流产患者子宫动脉血流异常风险增高,而且孕8周左右子宫动脉阻力增高,流产风险会有增高。
但这些结论需要进一步的大样本的研究来阐明这些观察结果的生物意义及其潜在的临床应用。

--林建华,梁阿娟,林其德等.正常妊娠和妊娠期高血压疾病孕妇子宫动脉及其胎儿脐动脉血流动态变化规律的多中心研究.中华妇产科杂志,2010.45:583-587--Bao SH, Moy L, Hoch V, Ahmed H, Lee DH, Kwak-Kim J. Inflammatory immune responses and uterine artery blood flow in pregnancy women with recurrent pregnancy losses: Comparison of delivery and abortion groups. ASRM, 2014 Annual meeting.
--Bao SH, Moy L, Hoch V, Ahmed H, Small C, Lee DH, Kwak-Kim J. Uterine radial arterial resistance index and auto-immune abnormalities in women with recurrent pregnancy losses. Am J Reprod Immunol 2014, 71 (Supplement s1):34.(May 30)
--Bao SH, Chigirin N, Kwak-Kim. Uterine Radial Artery Resistance Index Predicts Reproductive Outcome in Women with Recurrent Pregnancy Losses and Thrombophilia Biomed Res Int. 2019 Jun 20;2019:8787010.
有专家认为:子宫动脉血流频谱在妊娠早期可作为产前监测胎儿宫内生长和供氧情况的指标,如能行产前子宫动脉大样本序贯性研究,并结合脐血流等多种血流检查,即可建立正常妊娠孕妇正常子宫动脉频谱及血流动力学参数值并推广应用。
同时通过横向比较,找到发现不良妊娠结局最简便有效的筛查项目或组合(Papp-A,PIGF,AT1-AA/TX,sFlt-1,sEng)等,寻找简便有效经济实用的功能性筛查指标,为不良妊娠结局的早发现、早诊断、早预防提供另一有价值的诊疗手段。
--李晓菲,吴青青,王莉.妊娠早期子宫动脉血流频谱与妊娠结局的相关研究.中华医学超声杂志:电子版,2010,7(12):2174-2178
6、子宫动脉血流异常的处理?
高阻和逆向子宫动脉血流的治疗,在医生指导下首选阿司匹林,对于有阿司匹林使用禁忌者,可以选择中药治疗。
编者按by段涛
Attention请注意,不是所有的子宫动脉血流异常都有问题,只是严重的“高阻和逆向子宫动脉血流”才是治疗的候选对象。
(图片来源:摄图网)7、关于子宫血流动脉的特别提醒:
1) 患者在准备测量子宫动脉血流时不能过度紧张,紧张焦虑心律过快会影响血流结果的准确性和稳定性;
2) 子宫动脉血流测量最好固定一个医生和一个医院测,不同医生不同医院甚至不同超声仪器会影响测量结果的稳定性;
3) 子宫动脉血流的评估需要临床医生结合其他生物学指标综合判断,不依据子宫动脉血流单一指标下诊疗结论。
编者按by段涛
子宫动脉血流的测量不稳定,孕妇状态不同,测量方法不同,测量的医生不同会导致不同的结果。
不能仅仅依据子宫动脉血流单一指标下诊疗结论。
本文为澎湃号作者或机构在澎湃新闻上传并发布,仅代表该作者或机构观点,不代表澎湃新闻的观点或立场,澎湃新闻仅提供信息发布平台。申请澎湃号请用电脑访问http://renzheng.thepaper.cn。





- 报料热线: 021-962866
- 报料邮箱: news@thepaper.cn
互联网新闻信息服务许可证:31120170006
增值电信业务经营许可证:沪B2-2017116
© 2014-2026 上海东方报业有限公司




